- +1
刑事附带民事诉讼,您了解吗?
我今天收到了法院的通知书,上面刑事附带民事诉讼告知书,这是什么意思呀?
别着急,听我慢慢讲。先带大家看一则案例
案例:张三与李四是同村人,双方因为村内事务发生争吵、推搡,后张三之子张小明赶到,动手打伤了李四。
县公安局经侦查认为其行为已涉嫌犯罪,遂将该案移送至县检察院审查起诉。县检察院指控张小明犯故意伤害罪,向县法院提起公诉。李四被打伤后,经鉴定构成轻伤一级,县公安局和县检察院先后组织各当事人就民事赔偿部分进行调解,未果。
县法院在刑事案件立案后即通知被害人李四有权提起附带民事诉讼,李四及时提交了附带民事诉讼起诉状及相关证据材料。后经县法院组织调解,双方最终达成调解协议,被告人及家属赔偿了相应款项,被害人出具了谅解书,附带民事诉讼以调解结案。
后刑事案件开庭审理,将民事部分的调解情况及被害人的谅解作为量刑情节予以考虑,当庭进行了宣判。
问什么是刑事附带民事诉讼?
答
刑事诉讼中,司法机关在依法确定被告人刑事责任的同时,附带解决因被告人的犯罪行为所造成的物质损失的赔偿问题而进行的诉讼活动。
法条链接:《中华人民共和国刑事诉讼法》第一百零一条:
被害人由于被告人的犯罪行为而遭受物质损失的,在刑事诉讼过程中,有权提起附带民事诉讼。被害人死亡或者丧失行为能力的,被害人的法定代理人、近亲属有权提起附带民事诉讼。
如果是国家财产、集体财产遭受损失的,人民检察院在提起公诉的时候,可以提起附带民事诉讼。
问哪些情况可以提起刑事附带民事诉讼?
答
不是所有刑事案件的被害人都可以提起附带民事诉讼,其提起范围限于被害人因人身权利受到犯罪侵犯或者财物被犯罪分子毁坏而遭受物质损失的情形,且该损失为直接经济损失。常见的可以提起附带民事诉讼的刑事案件有故意伤害、交通肇事、寻衅滋事、故意毁坏财物,以及故意杀人、放火等。
而在盗窃、诈骗、抢劫、抢夺、职务侵占、贪污等案件中,犯罪行为人是采用非法占有的手段,占有或处置被害人财产,由人民法院在依法认定被告人构成犯罪的同时,直接责令追缴或者退赔,不需要被害人另提起附带民事诉讼。
问谁有权可以提起刑事附带民事诉讼?
答
刑事附带民事诉讼原告人包括四类:1.被害人;2.被害人的法定代理人;3.被害人的近亲属(被害人死亡时);4.人民检察院。
问刑事附带民事诉讼中只能告刑事案件被告人吗?
答
不是,刑事附带民事诉讼中依法负有赔偿责任的人都可以作为刑事附带民事被告人,包括:
(一)刑事被告人以及未被追究刑事责任的其他共同侵害人;
(二)刑事被告人的监护人;
(三)死刑罪犯的遗产继承人;
(四)共同犯罪案件中,案件审结前死亡的被告人的遗产继承人;
(五)对被害人的物质损失依法应当承担赔偿责任的其他单位和个人,如应承担保险赔偿责任的保险人等。此外,附带民事诉讼被告人的亲友自愿代为赔偿的,可以准许。
问必须要以刑事附带民事诉讼的方式才能获得赔偿吗?
答
不是,除了可以在刑事诉讼阶段提起附带民事诉讼之外,还可以另行单独提起民事诉讼。
问刑事附带民事诉讼中可以主张的赔偿范围
答
1.财物毁坏遭受的损失以实际损失为限;
2.人身权利受到侵害而遭受物质损失的赔偿范围包括:医疗费、护理费、交通费、误工费、残疾辅助器具费、住院伙食补助费、营养费、丧葬费等。
精神损失:因受到犯罪侵犯,提起附带民事诉讼或者单独提起民事诉讼要求赔偿精神损失的,一般不予受理。
残疾(死亡)赔偿金:根据浙江省相关规定,除驾驶机动车致人伤亡或者造成公私财产重大损失的案件外,死亡补偿金和残疾赔偿金不在附带民事诉讼的判赔范围,但调解、和解的,赔偿范围、数额不受限制。
问怎么提起刑事附带民事诉讼?
答
1.应在刑事案件立案后及时提起。一审期间未提起附民诉讼,在二审期间提起的,二审法院可以调解,调解不成的,告知当事人可以在刑事判决、裁定生效后另行提起民事诉讼。
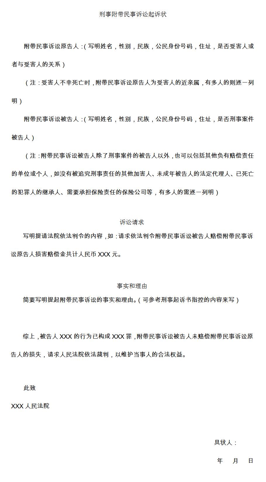
2.应当提交附带民事起诉状。
问关于委托诉讼代理人的提示
答
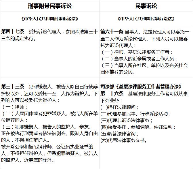
根据刑事诉讼法的规定,附带民事诉讼的当事人及其法定代理人有权委托诉讼代理人,而委托诉讼代理人须按照刑事诉讼法关于委托辩护人的规定执行,委托范围与民事诉讼法的规定存在区别,在委托时应注意区分。
上下滑动查看更多
被害人及家属如果在具体案件中对提起附带民事诉讼仍有疑问的,可以向负责案件办理的公安、检察、法院等机关咨询。如有经济困难或者特殊情况的,也可以向司法行政机关(司法局)法律援助。原标题:《刑事附带民事诉讼,您了解吗?》
本文为澎湃号作者或机构在澎湃新闻上传并发布,仅代表该作者或机构观点,不代表澎湃新闻的观点或立场,澎湃新闻仅提供信息发布平台。申请澎湃号请用电脑访问http://renzheng.thepaper.cn。





- 报料热线: 021-962866
- 报料邮箱: news@thepaper.cn
互联网新闻信息服务许可证:31120170006
增值电信业务经营许可证:沪B2-2017116
© 2014-2026 上海东方报业有限公司




