- +1
阿里最受关注的一季财报:上市排位赛,谁是状元秀

在国内外电商市场极度“内卷”的大环境下,阿里国际电商正在强势冒头,成为阿里巴巴集团增长的新引擎之一。
5月18日,阿里巴巴集团公布2023财年第四季度及全年业绩。财报数据显示,上一财年阿里收入为 8686.87 亿元,同比增长2%。经营利润为 1003.51 亿元,同比增长 44%。其中,归属于普通股股东的净利润为725.09 亿元及净利润为655.73 亿元,分别同比增长17%及 39%
根据财报显示,不难发财各业务中,国际数字商业板块表现亮眼。其中阿里国际商业收入同比增长29%,领跑阿里各业务板块,连续三个季度超出市场预期。海外电商业务势头依旧强劲,包含Lazada、速卖通、Trendyol和Daraz的国际零售商业订单量整体同比增长15%,收入同比增长41%。

▲图:财报数据截图
随后的电话会上 ,蒋凡也以阿里国际数字商业集团(AIDC)CEO的身份,首次出席阿里集团财报分析师会议。他表示,本季度,国际业务展现了快速的增长势头,增长主要驱动力来自于业务规模的扩大和商业化率的提升。
在竞争激烈国际电商市场,实现连续快速增长并不容易。蒋凡做对了什么?阿里国际业务为何能连续3个季度超预期?随着大阿里组织架构不断调整,云智能、菜鸟、盒马三大种子选手分拆上市势在必行,在这之外,阿里海外业务表现不俗,这也让人浮想联翩:未来阿里海外又将在蒋凡的带领下到达何处?是否也将走上独立上市之路?
01
连续三季度增长
国际零售成集团增长新引擎
根据最新发布的财报数据,本季度,阿里国际零售商业营收达到139.67亿元,同比大幅增长41%;订单量整体同比也了增长15%。国际批发商业受市场环境影响,收入增幅3%,期内营收为45.74亿元。本季度国际电商总零售收入达到185.41亿元,占阿里巴巴集团总营收(2082亿元)的9%。
其中,国际零售商业的三大块主营业务订单均有较大增长——Lazada通过优化买家体验,在东南亚市场实现双位数订单同比增长;Trendyol新业务订单增长强劲,季度订单同比增长率保持强韧;速卖通3月以来订单量快速增长,同比去年增幅超50%。
这已经是国际商业收入连续三季度增长。
往前追溯,2022财年阿里Q2财报显示,阿里国际商业收入增长4%。其中,国际零售部分增长3%,国际批发部分增长6%,超出市场预期。其中,在土耳其和中东市场,Trendyol订单同比增长超过65%,增速继续扩大;在东南亚市场,Lazada的亏损继续收窄。

根据2022财年Q3财报,阿里国际零售收入增长26%,Lazada、速卖通、Trendyol和Daraz订单同比增长3%。
值得关注的是,此前两季度正是海外市场多年难遇的销售旺季,尤其受双11、世界杯、黑色星期五等多重海外消费旺季叠加的带动。那本季度在非传统国际电商旺季实现增长,可以看出阿里国际商业的增长的真实可信,背后“飞轮效应”已经形成。
除规模增长外,国际商业收入的质量也大幅提升。数据显示,本季度,其EBITA亏损23.3亿元,去年同期为25.6亿元。财报披露,亏损同比减少的原因主要是Trendyol的亏损收窄。管理层在财报电话会中表示,若剔除Lazada的一笔一次性提前终止费用,则亏损将降至15亿元以下。Lazada的亏损一直深受业内关注,过去3个季度亏损收窄明显。
横向对比其他阿里业务的数据下,这一季度,阿里的中国零售商业收入同比下降3%,阿里国际电商也与阿里云的收入(185.82亿元)持平,集团总收入的贡献占比也从7%提升至9%。
财报中明确指出,随着消费者服务能力与供应链能力齐头并进,海外业务已经逐渐成长为驱动阿里稳健增长的新引擎之一。
02
本土化+全托管
阿里出海找到节奏
从蒋凡上任后,阿里国际电商已经连续3季度大幅增长,这背后,究竟做对了什么?有什么打法值得借鉴?
首先,蒋凡先主导调整海外业务的组织架构。其中,速卖通定位回到以跨境为主。跨境相关的供给整合为一个跨境中台,商家不再需要在多个阿里的海外渠道运营,发布一次商品即可。Lazada则负责海外本土化运营。从组织上明晰权责和战略方向。
最为重要的是对Lazada的全新任命,董铮接替李纯,担任Lazada新任集团CEO,兼印尼分公司CEO。董铮曾是Lazada泰国、越南业务的“一把手”,熟悉东南亚市场的情况。他也推动了Lazada管理人才本土化策略。目前Lazada在印尼之外的5个重点东南亚国家都有负责当地市场的CEO,是具备一线经验的当地人。
紧接着,蒋凡双管齐下,一边更彻底地贯彻本土化,另一边强调基于中国制造业供应链的跨境零售电商。同步进行推新平台、提升Lazada市场份额、挖掘速卖通新增长点。
蒋凡在全球各个市场的贯彻本地化策略,因地制宜做好本土化商品,对商家进行补贴,提升商品品质。
Lazada方面,随着经营放回海外收效明显.本土化也大幅优化买家体验,在东南亚市场实现双位数订单同比增长,并继续扩大其买家基础。根据很多当地卖家表示,Lazada正在探索如何更好服务商家。一季度,Lazada增加了第三方仓库合作制度,鼓励商家入驻第三方仓库,节省仓储成本。
更彻底的本土化也体现在进军欧洲市场的策略。4月,阿里海外新平台Miravia悄默默登上了西班牙电商App下载量排行榜榜首,距离正式推出不足半年。
据悉,Miravia专注于中高端市场,强调本地化操作。Miravia团队大部分由速卖通原欧洲部分团队及Lazada本地化团队融合而成。比如,Miravia上,西班牙当地颇受欢迎的camper、Xti、Ecoalf、Pompeii 本土品牌均在列,绝大部分以官方店铺形式出现,注明“官方商店”黑标;欧洲获客注重传统线下渠道,Miravia就在马德里市Gran Vía大道开设快闪店,并将Miravia的宣传片以4D全息数字屏的展示形式,铺在主要城市核心街道等。

▲图:Miravia购物界面
跨境电商方面,蒋凡更注重商家服务和用户体验。曾经在淘宝直播获得收效的蒋凡深谙要做好B2C生意,一方面也要坚定不移保履约,重物流等供应链建设;一方面要照顾好商户端和消费者;
最为显著的案例,就是速卖通的快速增长。今年3月以来,速卖通订单量同比增长超50%,创历史新高。目前在韩国、西班牙等开通Choice服务的多个国家,速卖通下载量均飙升至前3名。
这得益于商家自运营+全托管服务模式——只需要商家提供货品、备货入仓就可以接入速卖通进行跨境运营的新模式,吸引了不少工厂商家。
新服务Choice则通过指定国家的消费者在Choice下单可享受免运费、免费退货和配送质量保证等服务。推出以来,Choice日订单量迅速增长,带动速卖通季度订单实现双位数增长。
提升到货时效是阿里海外业务的另一重要战略。订单的快速增长也对仓库及物流能力提出了更高要求,速卖通通过合并订单发货提升到货速率,对到货快的商家进行流量倾斜,持续加大物流能力建设等。例如对国内优选仓和海外仓全面进行拓展,总面积将超过100万平米,分拨中心也将覆盖全国200多个城市,确保产业带的揽收保障,同时物流产品会有相应的提速升级。
整体提升用户购买体验,也是速卖通的三大战略之一。以速卖通最为成功的市场之一——韩国市场为例,有速卖通卖家表示,发往韩国已经可以实现3~5日达,基本接近本地电商的物流速度;而在平台的协助推荐下,卖家仔细研究并针对韩国人喜好投入商品,接住平台投入的红利,获得用户爆单。床垫品牌MTShining因生产的床垫简约柔软,适合韩国的独居人群,上线速卖通后很快获得认可。
可以说,蒋凡把本土化和卖家服务做到了极致,成功的经验也在被复制到更多区域和市场。“阿里国际会积极关注更多新的区域市场机会。”蒋凡在财报电话会上表示,他认为,未来国际零售业务依然会坚持跨境+本地模式的投入。
03
坚定不移促增长
阿里海外未来可期
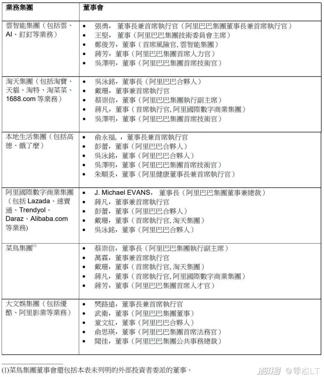
此番伴随财报发布,阿里还宣布了旗下六大业务板块的董事会名单和部分业务的融资计划。
阿里表示,计划为云智能集团引进战略投资,实现其独立上市集团董事会,同时,已批准菜鸟和盒马的上市计划,并批准阿里国际数字商业寻求对外融资。同时,张勇表示,阿里的三个核心战略是消费、云和全球化。
如果说,盒马、菜鸟、阿里云的上市计划都在大众预期之中,阿里国际数字商业开始独立融资,出乎外界意料。毕竟,这距离2022年一季度,阿里巴巴集团董事会主席兼首席执行官张勇宣布启动“1+6+N”组织变革,将国际数字商业(AIDC)被设立为六大业务集团之一,仅仅过去数月时间。这也正是说明集团对结合消费与全球化两大核心的数字商业业务颇为重视,也对连续3个季度的增长予以肯定。

▲图:阿里组织架构图
2021年12月,张勇启动阿里新一轮组织架构调整,在淘系七年的蒋凡,被调往“海外数字商业板块”,管理速卖通、国际贸易等海外业务一层组织,以及Lazada等面向海外市场的子公司。
蒋凡到任不过1年多的时间,已经带来国际电商业务连续3季度增长,交上了一份不错的成绩单。此番,独立融资后,蒋凡也将获得更多经营决策自主权,AIDC的发展也获得更多自主性和可能性。尤其可以贯彻目前的“跨境+本地模式”,在全球各大市场得到更充分的发挥。
正如张勇所说,如果一个业务具备四个方面能力——明确的目标市场、明确的客户群体、明确的业务模式和明确的核心能力,可以形成自身闭环,就可以更独立地走向市场。
截至2022年3月31日,阿里巴巴集团全球年度活跃消费者达约13.1亿,其中国内消费者超过10亿,已经逼近天花板;只有3.05亿来自海外,海外业务存在巨大增量空间,阿里迫切需要挖掘海外业务的新增长点。
当下,巨头纷纷压重海外市场投入,包括Tiktok,拼多多海外版Temu、SHEIN等独立站都在积极开拓更大的海外市场,国际电商发展已经进入“内卷”阶段。但是阿里国际的优势依然明显。细数下来,国际电商领域,阿里是行业里少有的早发力,全面布局的玩家。
不仅有速卖通为主的跨境电商、独立站,并新上线了西班牙电商平台Miravia,发力欧洲;也有早年就收购的东南亚电商巨头Lazada,土耳其电商Trendyol,在巴基斯坦、缅甸、斯里兰卡等五国开设站点的Daraz等海外本土企业。

同时,阿里其他平台的国际业务也和AIDC展开协同合作,助力业务发展。比如加大国际物流能力建设,是支撑阿里海外电商业务发展的重要策略。菜鸟一直在开辟国际分拣中心,提升海外物流效率,根据此前财报,菜鸟在全球的海外分拣中心已达到15个。
在目前跨境电商日益成熟的环境下,消费者对跨境购物的服务体验要求越来越高,对平台、对商家的要求也越来越高。跨境平台必须全面把消费者服务体验集中性地提升起来,做深供应链,才会获得认可,阿里的优势将进一步发挥。
同时,海外直播电商、短视频电商仍处在蓝海,会是未来重要的增长点。这也是一手带起淘宝直播的蒋凡非常擅长的部分。蒋凡在淘系7年,淘系GMV也从1万亿跨越至近9万亿,可以预期在海外电商领域,也会有重现增长业绩。
在财报电话会上,蒋凡透露当下,整体海外板块是有潜力,部分业务其实已经有非常好的利润,有一些业务是还在投入期。可以看出阿里国际电商整体未来值得期待,在独立融资后,也将更好贯彻本土化和服务质量,持续进化,应对考验。
作者|安舆
编辑|胡展嘉
运营|陈佳慧
出品|零态LT(ID:LingTai_LT)
本文为澎湃号作者或机构在澎湃新闻上传并发布,仅代表该作者或机构观点,不代表澎湃新闻的观点或立场,澎湃新闻仅提供信息发布平台。申请澎湃号请用电脑访问http://renzheng.thepaper.cn。





- 报料热线: 021-962866
- 报料邮箱: news@thepaper.cn
互联网新闻信息服务许可证:31120170006
增值电信业务经营许可证:沪B2-2017116
© 2014-2026 上海东方报业有限公司




