- +1
长安汽车称“直扣供应商10%货款”不实已报案,“商务函”为何引风波?

针对网传“长安汽车公司采购部发函强行对供应商的货款直接扣除10%”的消息,澎湃新闻(www.thepaper.cn)6月7日上午从重庆长安汽车股份有限公司(以下简称:长安汽车)品牌公关部了解到,通过全面核查,公司并未收到反映“长安汽车强扣供应商10%货款”的《保护中小汽车零配件实体企业刻不容缓——致长安汽车采购部的申诉函》(以下简称:《申诉函》),且《申诉函》中所指控的长安汽车采购部《致供应商2023年度降本商务函——基于“生存、战略、竞争、客户”,共同应对》(以下简称:《商务函》)的内容,与《申诉函》所反映的内容不同,他们至今还没找到写《申诉函》的供应商。
对于此事,长安汽车6月7日中午发布《声明》称,《申诉函》所述“直扣产值”、“直扣货款”等内容系不实信息,长安汽车已就该函件涉及的诋毁商誉行为向公安机关报案,公安机关正在进一步调查处理中。

长安汽车6月7日发布声明称,直扣货款、直扣产值等内容不实,已报案。受访者供图
长安汽车品牌公关部负责人告诉澎湃新闻,《商务函》是表明长安汽车自身要降本,并不是要求供应商降本。如今原材料本身在降价,长安汽车自身需要降本,公司就邀约供应商来商谈。
“但是有的供应商不来谈,催他也不来,(发《商务函》)只是说让供应商赶紧来谈。”该负责人说,不管谈成多少,都是按实际价格结算,不得对供应商扣钱。如果没来谈,出现针对以前的价格扣了钱,这个钱会还给供应商的。
网传供应商控诉长安汽车强扣10%货款
上述《申诉函》于6月5日下午经一汽车博主发布在其微博账号上。
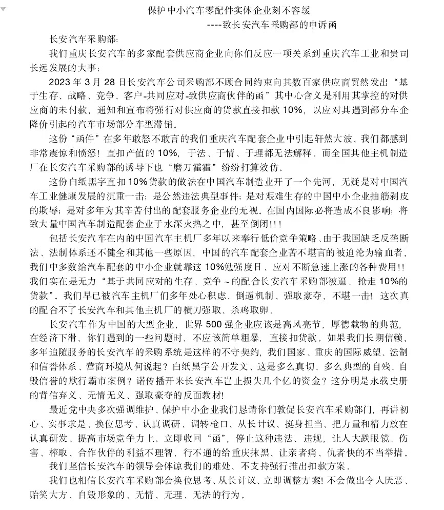
《申诉函》称,写该函的是长安汽车多家配套供应商企业,他们3月28日接到长安汽车采购部发送的《商务函》。供应商们对该《商务函》的理解是,长安汽车采购部凭借其掌控的对供应商的未付款,通知和宣布将强行对供应商的货款直接扣款10%。
《申诉函》写道,直扣产值的10%,于法、于情、于理都无法解释,他们感到非常震惊和愤怒。并表示,“(扣款)是公然违法典型事件,是对艰难生存的中国中小企业抽筋剥皮的欺辱。”
《申诉函》称,供应商中多数给汽车配套的中小企业就靠这10%勉强度日,这将致大量中国汽车制造配套企业陷于水深火热之中,甚至倒闭。恳请有关部门能督促长安汽车采购部门,立即停止违法违规伤害合作伙伴利益的不理智举措。
上述汽车博主6月7日告诉澎湃新闻,并没有长安汽车的供应商向他投诉此事,他是在微信群中看到别人发的上述两个函,然后在6月5日和6月6日先后在微博上发布了该《申诉函》和长安汽车的《商务函》。

长安汽车采购中心今年3月给各供应商发《商务函》,挂账政策显示,9月份按90%挂账,并追溯1-8月已挂账部分。受访者供图
引起争议的《商务函》
澎湃新闻注意到,上述《申诉函》所指的《商务函》,全称为《致供应商2023年度降本商务函——基于“生存、战略、竞争、客户”,共同应对》,盖章单位是长安汽车采购中心,落款时间为今年3月28日。
长安汽车采购中心在《商务函》中对各供应商合作伙伴表示,2023年伊始,政企大规模补贴降价引发车市“地震”,行业“洗牌”加速,市面面临残酷的竞争,长安汽车主动担当,推出了“传统动力车型降价20%左右,新能源车型降价25%左右”的销售政策,以价换量,确保各供应商的共同利益。“生存”成为汽车产业链关键词,“先活下来”是共同的首要任务及目标。
对于2023年度目标,长安汽车采购中心在《商务函》中表示,各供应商伙伴应迅速行动起来,从价值链的各个环节,如材料、制造、工艺、二三级件、物流等,全面降低成本,降本10%,共同面向客户、应对市场挑战,并称“降价一定不是救命良药,但不降价一定无药可救”。为和供应商共同应对市场环境,长安汽车也制订了包括集中采购、联合开发等四大互惠共赢政策。这些政策采购中心将有序进行推进,希望各供应商积极响应,自愿参与,互惠共赢。
同时,《商务函》还写道,为了有效实施上述(共赢)政策,请各供应商加快与采购中心业务处室抓紧接洽,挂账时间将按以下政策实施: 5月开始按“96.5%”挂账,并追溯1—4月已挂账部分;7月开始按“93%”挂账,并追溯1—6月已挂账部分;9月开始按“90%”挂账,并追溯1—8月已挂账部分。如果2023年12月仍未签订合同,将按9月挂账价格作为2023年合同关闭价格。
重庆一不愿具名的注册会计师告诉澎湃新闻,从字面意思理解,《商务函》中的挂账并非严格意义上的财务核算记账,应该是指价款结算,即为最终长安汽车认可的价款。关于《商务函》中提到的“追溯”,5、7、9月结算比例在下降,每次结算都要追溯以前月度高出来部分,所以全年下来要扣10%。
该注册会计师认为,一般情况下,长安汽车与供应商之间有供货合同,合同上应该有约定的价款。如果单方面在合同以外对货款进行打折,会对供货商的利益形成损害。此外,对于被扣掉的货款,《商务函》中未明确是否在以后会退还供应商。
澎湃新闻此前报道,根据业界常规做法,汽车主机厂与供应商之间会有协议。协议中,会签署价格变动条款,比如因为原材料的涨价或者跌价,可以进行价格调整。另外根据供应规模和技术改进也可能有3%-5%的降幅。但所有的价格变动,都基于双方的谈判以及根据契约进行。而此次事件之所以会引发业界特别关注,是因为主机厂被指直接在系统里砍掉10%货款,这并不多见。

网传的供应商针对长安汽车的申诉函。受访者供图
长安汽车声明称直扣货款不实,已报案
长安汽车品牌公关部负责人告诉澎湃新闻,《商务函》是表明长安汽车自身要降本,并不是要求供应商降本。这些是生产采购,它不是一个定价,每年都需要谈价。如今原材料本身在降价,长安汽车自身需要降本,公司就邀约供应商来商谈。
“但是有的供应商不来谈,催他也不来,(发《商务函》)只是说让供应商赶紧来谈。”该负责人说,不管谈成多少,都是按实际价格结算,不得对供应商扣钱。如果没来谈,出现针对以前的价格扣了钱,这个钱会还给供应商的。同时,在价格商谈的时候,都是“自愿参与,互惠共赢”,长安汽车作为上市公司,也给供应商一些福利、好处。同时,挂账也只是一种财务手段。
该负责人6月7日告诉澎湃新闻,6月6日接到媒体针对此事的反映后,长安汽车就对此展开核查,经细致核查,长安汽车并没有收到网传供应商的《申诉函》,他们也没能联系上反映情况的供应商。但是,供应商《申诉函》中反映的情况,与《商务函》中的内容不一致。
6月7日中午,长安汽车发布官方《声明》称,该司关注到,一封《保护中小汽车零配件实体企业刻不容缓——致长安汽车采购部的申诉函》在网络上传播,现就函件所涉情况发表声明:长安汽车从未收到任何供应商发来的函件。因原材料价格变动、需求变化、技术创新等原因,供应链上下游企业每年磋商供应价格,是汽车行业的一贯做法。采用的方式均基于长安汽车与零配件企业的商务谈判,结算价格均按照商谈后签订的商务合同执行,该函件所述“直扣产值”“直扣货款”等内容系不实信息。
其次,长安汽车已就该函件所涉及的诋毁商誉行为向公安机关报案,公安机关正在进一步调查处理。长安汽车坚决反对任何形式的诋毁商誉行为,将视后续调查情况采取相应措施,并保留诉诸法律的权利。





- 报料热线: 021-962866
- 报料邮箱: news@thepaper.cn
互联网新闻信息服务许可证:31120170006
增值电信业务经营许可证:沪B2-2017116
© 2014-2025 上海东方报业有限公司




