- +1
资讯 | 国标《城乡历史文化保护利用项目规范》来了
2023-06-07 21:23
来源:澎湃新闻·澎湃号·政务
字号
导读
近日,住房和城乡建设部发布国家标准《城乡历史文化保护利用项目规范》,自2023年12月1日起实施。
本文字数:427字
阅读时间:2分钟
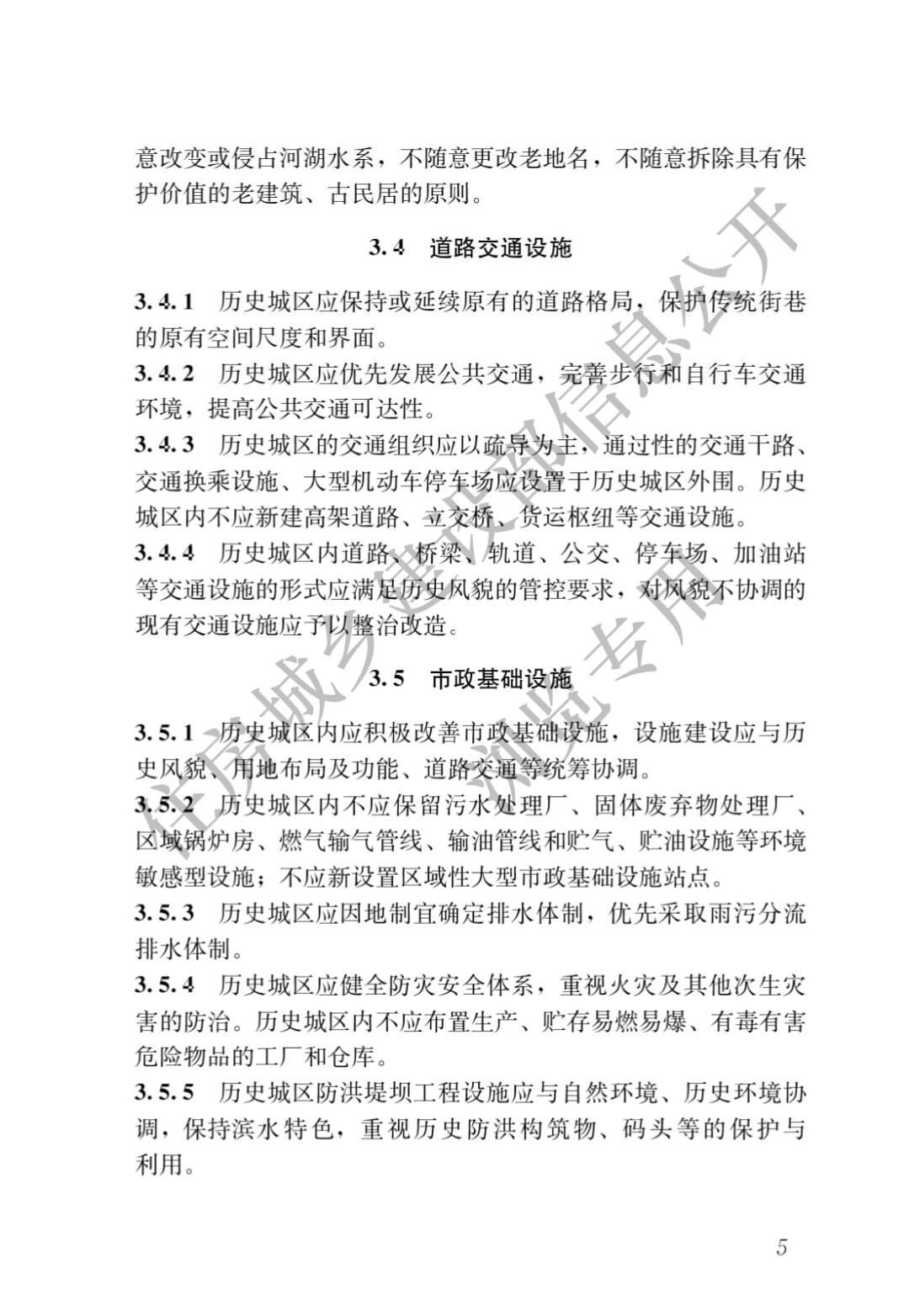
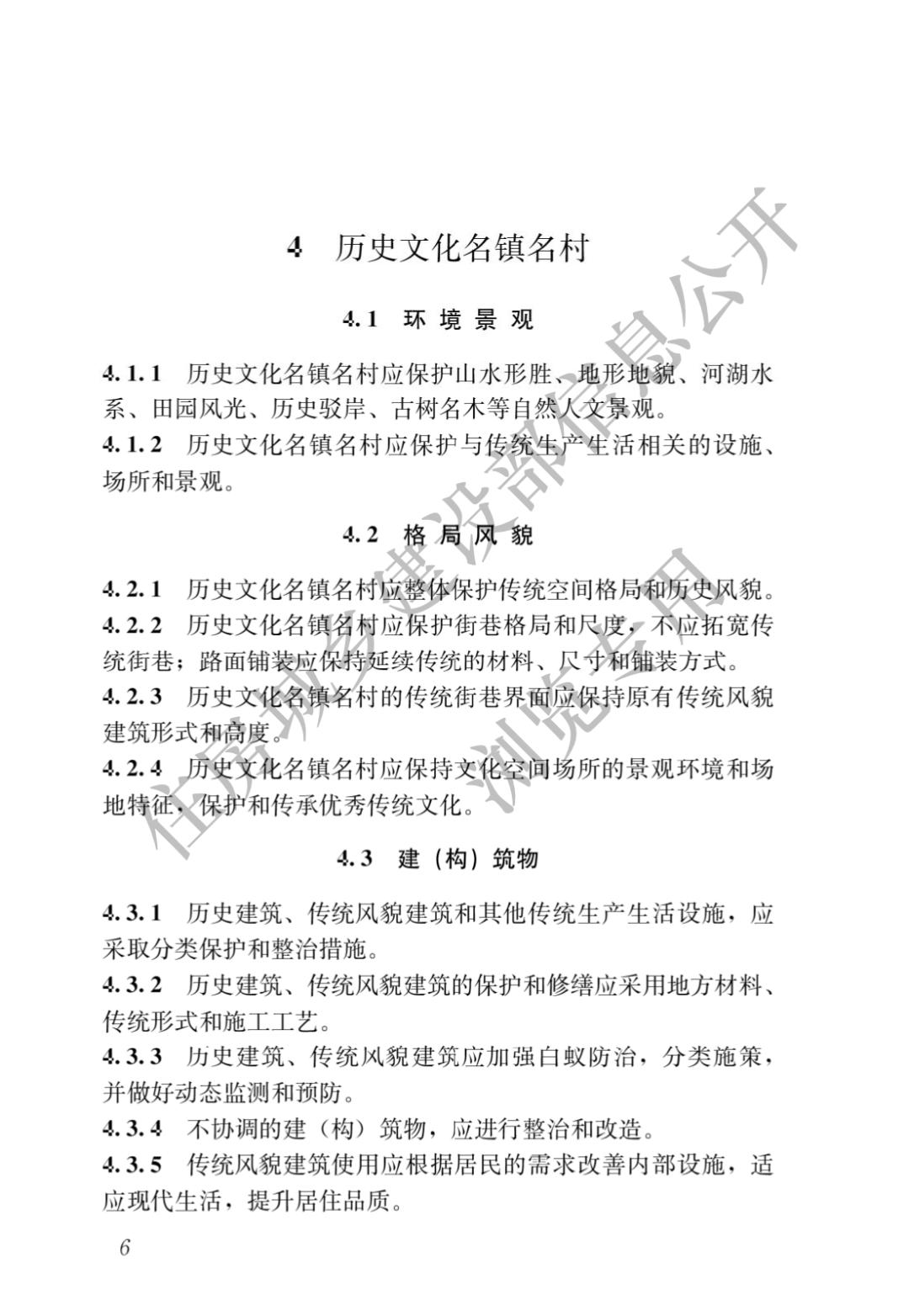
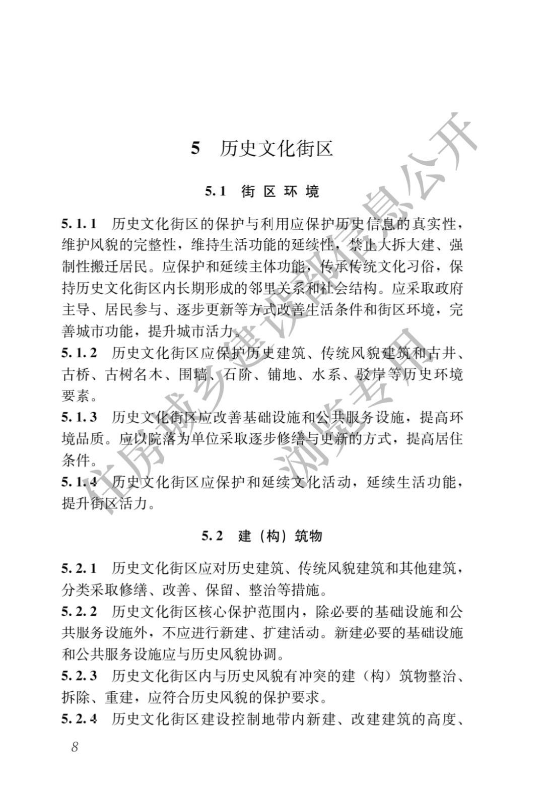
为了在城乡建设中加强历史文化保护传承与合理利用,建立分类科学、保护有力、管理有效的城乡历史文化保护传承体系,延续历史文脉,推动城乡建设高质量发展,增强中华民族文化自信,近日,住房和城乡建设部发布国家标准《城乡历史文化保护利用项目规范》,编号为GB 55035-2023,自2023年12月1日起实施。本规范为强制性工程建设规范,全部条文必须严格执行。现行工程建设标准中有关规定与本规范不一致的,以本规范的规定为准。
全文如下
《城乡历史文化保护利用项目规范》














本文来源:中国建设报【免责声明】本公众号发布的内容仅供学习交流使用,不以任何形式进行牟利。内容版权归原作者所有。如有侵犯您的权益,请及时与我们联系,我们将于第一时间协商版权问题或删除内容。内容为作者个人观点,不代表本公众号立场和对其真实性负责。
你可能还想看这些
理论研究 | 日常生活与城市历史街区生活性街道更新范式
点击图片阅读全文
城市文化遗产活化中的空间、活动与社会价值——以上海上生新所和香港大馆为例
点击图片阅读全文
规话名城 | 赵勇:参与我国历史文化名镇名村评选公布工作的点滴体会
点击图片阅读全文原标题:《资讯 | 国标《城乡历史文化保护利用项目规范》来了》
特别声明
本文为澎湃号作者或机构在澎湃新闻上传并发布,仅代表该作者或机构观点,不代表澎湃新闻的观点或立场,澎湃新闻仅提供信息发布平台。申请澎湃号请用电脑访问http://renzheng.thepaper.cn。
+1
收藏
我要举报





查看更多
澎湃矩阵
新闻报料
- 报料热线: 021-962866
- 报料邮箱: news@thepaper.cn
互联网新闻信息服务许可证:31120170006
增值电信业务经营许可证:沪B2-2017116
© 2014-2026 上海东方报业有限公司
反馈




