- +1
端午假期出行指南,请查收→
一年一端午,一岁一安康
端午节假期即将到来
今年端午
6月22日至6月24日
放假三天
端午假期,高速免费吗?何时出行能避开高峰?
这份出行攻略,请查收↓↓
端午节放假通知据国务院此前发布的《关于2023年部分节假日安排的通知》,今年端午节从6月22日(星期四)至6月24日(星期六)放假调休,共3天。6月25日(星期日)上班。

端午假期,全国高速不免费根据《重大节假日免收小型客车通行费实施方案》,小型客车免费通行的时间范围为春节、清明节、劳动节、国庆节等四个国家法定节假日,以及当年国务院办公厅文件确定的上述法定节假日连休日。
因此,端午节属于高速收费范围,大家开车出行,上高速是需要缴通行费的哦!
端午出行,注意规划行车路线
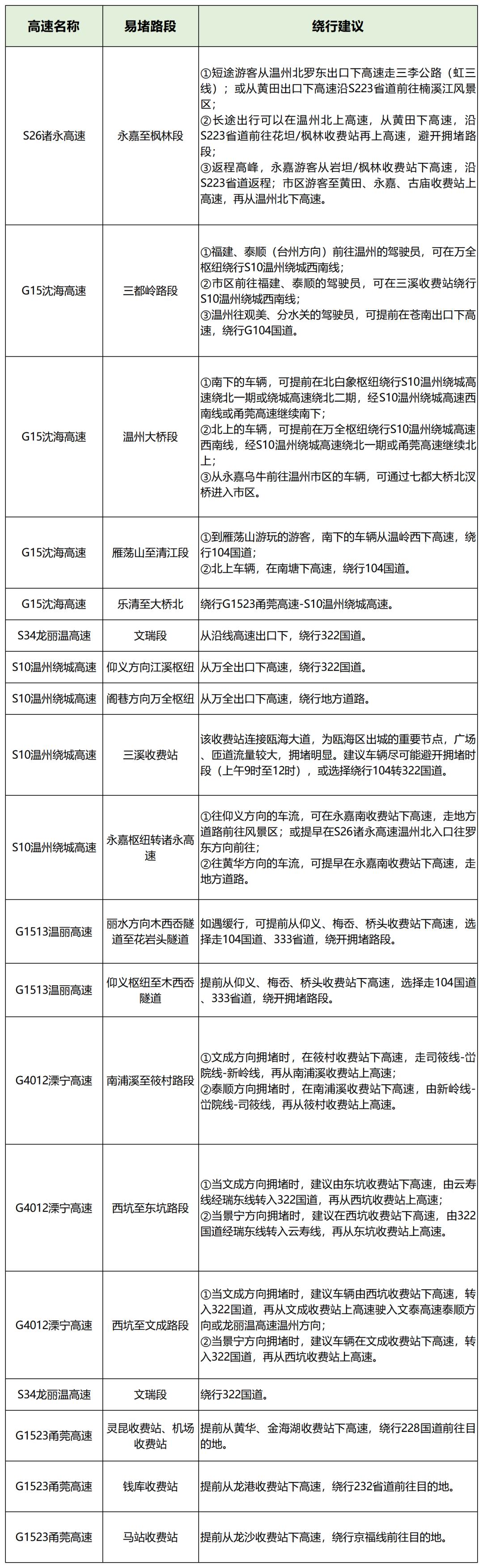
温州高速易堵路段及绕行建议(点击查看大图)

特别提醒金丽温高速公路东延线正式通车
金丽温高速公路东延线于6月20日零时正式通车,该路段限速100公里/小时,其中起点至茶山枢纽采用80公里/小时,请途经此路段驾驶员注意保持车距,切勿超速行驶。
1.由丽水出发准备前往温州龙湾国际机场的车辆,可直接通过温丽高速、金丽温高速公路东延线机场西收费站下高速抵达机场。
2.金丽温高速公路东延线禁止危化品车辆通行,请危化品车驾驶员提前绕行。
寨寮溪·东海音乐节端午期间,瑞安高楼镇将举办东海音乐节,届时可能出现拥堵缓行情况,请驾驶员提前规划路线,避开拥堵时段和拥堵路段。
1.预计S10温州绕城高速江溪枢纽双向流量较大,车辆可提前从万全或荆谷收费站下高速,绕行322国道。
2.预计临近现场的高楼、平阳坑收费站较为拥堵,请驾驶员提前做好规划,避开拥堵时段(12时-15时、22时-24时)。
3.返程时,瑞安方向车辆可直接走322国道,或行驶至马屿、荆谷收费站再上高速。
沈海高速温瑞段可变应急车道
为提升通行效率,沈海高速温瑞段推出“可变应急车道”模式:每天7时至19时允许社会车辆借助应急车道通行(指示灯显示为绿色),其他时间禁止社会车辆驶入(故障、事故车辆除外),禁行时段驶入将会被电子警察抓拍。
如遇交通事故或突发情况,高速交警会将相应路段上方的指示灯调整为红色,以便救援力量快速到达现场,此时应急车道不允许途经车辆将驶入。
各大商圈路况向上滑动阅览
欧洲城:欧洲城周边餐饮、购物、娱乐区比较集中,预计江滨路、东明路等道路将出现较大交通流,请市民尽量乘坐公交车绿色出行或拼车出行。
停车指南:请市民不要将车辆停放在江滨西路和飞霞北路路边,建议驾车前往欧洲城的市民将车辆停放在欧洲城地下停车库。
南塘风貌街:南塘风貌街周边餐饮娱乐区较为集中,并且停车资源有限,建议驾车前来的市民在周边的停车场,比如温州体育中心、白鹿洲公园人本超市地下车库停车场、南塘街周边停车场等停车场停车后再步行前往。
飞霞南路南塘新天地:飞霞南路南塘新天地路口、威斯汀酒店路口预计节假日期间人流与车流增多,请市民尽量乘坐公交车绿色出行或拼车前往。
温州大道站前商圈:节假日期间市民前往站前商圈购物的流量将增加,对温州大道东西方向车流量通行会有一定影响,请市民尽量乘坐公交车绿色出行或拼车前往。
停车指南:请市民不要将车辆停放在温州大道路边,建议驾车前往的市民将车辆停放在温州站东及站西停车场及周边各商住楼的地下停车库。
印象城:印象城作为大型商圈,预计府东路南向北方向会出行较大交通流,请市民尽量乘坐公交车绿色出行或拼车出行。
行车指南:建议市民驾车前往印象城时,绕行三友路转锦江路进印象城。若印象城地下停车场停车位满时,可于夜间时段将车辆有序停放在三友路边后步行前往印象城。
白麓里周边及商圈:商圈位于交通人流密集的万源路,预计节假日夜间,周边道路将出现较大交通流和人流。请市民尽量乘坐公交车绿色出行或拼车前往。若需驾车,请注意减速慢行,避让行人。
停车指南:万源路全线禁停,市民可将车辆停放在万源路白麓里停车库或在周边有停车标志处后步行前往。
东瓯智库周边商圈:商圈位于交通人流量密集的新城,预计节假日夜间,周边道路将出现较大交通流及人流。请市民尽量乘坐公交车绿色出行或拼车前往。若需驾车请注意减速慢行,避让行人。
停车指南:花源路全线禁停,市民可将车辆停放在万源路对外收费停车场或在周边有停车标志处后步行前往。
瓯江米房:瓯江路全线禁停,建议市民将车辆停放至米房对面的沿江停车场。若停车位满时,可于夜间时段将车辆有序停放在高田路边(江滨路至瓯江路路段)后步行前往米房。
瓯江路光影码头及周边夜市:瓯江路光影码头及周边夜市,节假日人流、车流较大,市民驾车出行要服从现场交警指挥,减速慢行,瓯江路沿线停车位有限,尽量选择绿色通行,避免交通拥挤。
时代购物中心商圈:时代购物中心商圈预计出现较大交通流和人流,请前往购物的市民尽量乘坐公交车绿色出行或拼车前往。自驾前往的,要服从现场交警、辅警指挥引导,谨慎观察,减速慢行。
停车指南:周边时代购物中心停车场、万康商务停车场及时代广场立体停车场。
七都环岛路:环岛路全线禁停,建议市民将车辆停放至高品街附近停车场或附近道路两侧停车位后步行前往环岛路。尽量选择绿色通行,避免交通拥挤。
江滨瓯越大桥:建议市民避开出行高峰早上7点—10点,及回城高峰15点—19点。
大南门银泰商圈、府前街五马商圈、解放街纱帽河商圈:周边路段停车位置极其有限,主要的大型停车场仅有银泰百货地下停车库一个,约700个停车位,建议市民选择乘坐出租或公共交通前往。如驾车前往未找到停车位置,不要将车违法停放在明令禁止的路段,违者将受到拖车或抄牌处理。
5050商场、时尚港等商圈:周边道路交通流量集中,请市民朋友不要违规停放道路两侧,造成大面积拥堵,辖区交警将严管。
大西洋银泰城:周边道路(景屿路、秀浦路、瓯海大道、古汇路等)、瓯海区府周边道路(娄东大街、半塘路、古岸路、云飞路、云回路等)、龙舟基地周边道路(商汇路、仁汇路、青河街、信远路等)均禁止停车,特别提醒广大市民,若前往各大商圈及公园等场所需将车辆停放至附近各大停车场内。
万象城:针对节假日期间人流,车流较多的万象城,交警将进行临时的交通管制。届时,交警会适时对泽汇路进入停车库车辆进行引导分流,由于万象城停车泊位数量有限,交警部门将加强商圈周边违停秩序管理,请市民外出购物尽量选择便捷绿色的出行方式。
吾悦广场:节日期间涌入大量游客,可能造成周边括苍西路、雁荡西路、上江路拥堵,请市民提前关注路况信息,合理规划出行路线。
TOD印象汇:目前处于初期开业状态,人、车流量较为平稳,TOD印象汇内部已有停车位满足当前客流使用。端午期间届时可能造成拥堵,请市民提前规划出行路线。
万达广场:小长假期间,每日16:00—18:00,周边龙海路、永定路、龙祥路,罗东大街商圈周边道路交通流量集中,交警部门将加派警力在现场管理疏导,并视具体通行情况适时采取交通限制措施,提醒广大前往万达广场观光购物的市民尽量合乘车辆或乘坐公共交通前往。如确需驾车前往的市民请将爱车依次有序停放于停车泊位或是停车场中,切不可将车辆随意停放在道路两侧,辖区交警将对车辆违停行为进行严格查处管理。此外,非机动车也请将车辆停放在非机动车专用停车泊位中,交警也会对这些乱停乱放的电动自行车进行拖移。
利玛广场、置信广场、昊域广场、金海湖公园、沙城中心街、海城人民路:作为购物消费、访友娱乐活动的重点商圈,人车流较为密集,届时温州交警将安排警力在现场开展交通管理工作,请来往驾驶员积极配合交警指挥,有序通行。
龙港市世纪新鸿广场、财富广场、龙跃路步行街等:届时将出现车辆人流增多现象,请驾驶员服从现场交警指挥,依次通行,文明行车,按规停车。
平阳银泰城、万达广场:商圈周围火车站大道及胜利路易出现拥堵,请过往车辆切勿穿插前行,服从交警指挥。
瑞安吾悦广场、外滩青春公园、明镜公园、中塘河公园:端午期间,市区商业圈、公园等周边道路流量将会增大,周边道路极易出现车多缓行的现象;市区忠义街等地也会吸引不少市民前往游玩,届时万松西路、虹桥北路车流也会增大。交警提醒,前往上述公园、景区的市民注意文明停车,切勿占道随意停放。
因2023年寨寮溪东海音乐艺术节活动需要,为确保道路交通有序、安全,根据《中华人民共和国道路交通安全法》第39条规定,公安机关交通管理部门将在活动期间实施临时交通限制措施,具体事项通告如下:
一、2023年6月22日至24日每日14时至24时,322国道高楼镇抢险通道段(K27+500--K32+600)瑞安往文成方向车辆单向通行。
二、2023年6月22日至24日每日14时至24时,322国道K38+800--K44+200段(S230省道至戈溪路口)文成往瑞安方向车辆单向通行。
三、文成往瑞安方向大型货运车辆绕道一花线通行。
请过往驾驶人、行人自觉遵守本通告规定,按照交通标志标线指示通行,并服从现场民警和管理人员的指挥。
各大景区路况向上滑动阅览
景山:端午期间,前往景山游玩的市民人数将会大幅度增加,车流量加大,因此景山周边道路(雪山脚、金西路等)可能会出现拥堵现象。交警提醒广大市民尽量选择公共出行,若开车上景山一定要注意安全,保持车距,规范行车,并服从现场执勤人员的指挥,车辆请有序停放在周边停车场。
梧田老街:端午期间,交警部门将会对梧田老街周边道路采取临时交通管制措施。车辆可停放在盛新路梧田老街东门地下停车场和东垟西路双庆桥东侧停车场、西侧停车场。
三垟湿地:端午期间,交警部门将会对三垟湿地周边道路采取临时交通管制措施。车辆可停放在三垟湿地停车场。
大罗山景区、温州乐园、山根音乐小镇、仙岩风景区:届时徐岙转盘、学府南路、河口塘、大罗山山路等路段的车流量将会增大。请市民提前规划好路线,错峰出行。
百丈漈景区:通往景区的路段(百丈漈镇腾飞小区至篁庄村)易发生拥堵,车辆应在景区停车场和指定地点有序停放,不得随意占用机动车道,影响其他车辆通行。
泽雅风景区:道路路狭弯多,且临崖临水坡度较大,请广大市民注意保障自身及家人的安全,在雨天尽量不要前往。同时新开通的瓯海大道西延段隧道和天长岭隧道作为前往泽雅风景区的主要交通通行道路,希望广大机动车驾驶员及前往游玩的市民群众及时关注天气情况,提前规划出行时间和路线,尽量避开高峰,尽量选择公共交通出行,如果驱车前往尽量拼车同行。
雁荡:易堵路段:雁荡山高速出口、松溪大道、雁荡山景区
清江:易堵路段:南塘高速出入口、北塘观光园周边路段
白石:中雁景区的请规范停车,白中线全线严禁停车
西湾社区:届时将迎来游客游玩高峰期,届时景区附近易出现拥堵,请过往车辆注意避让行人,切勿违停,服从交警指挥。
九叠河公园、黄公望公园:周边胜利路、车站大道、疏港大道将迎来高峰期,届时可能会出现拥堵,请过往车辆注意避让行人,切勿违停,服从交警指挥。
梅溪社区龙王峡谷、梅源社区岭根村:届时将迎来游客游玩高峰期,届时景区附近易出现拥堵,请过往车辆注意避让行人,切勿违停,服从交警指挥。
苏步青故居、赤岩山景区:端午假期,游客量增多,周边路段较拥堵,请过往车辆服从交警指挥,有序通行。
红都梅园:省一大遗址,假期周边路段较拥堵,请错峰出行。
南雁镇:吴山广场驿站路段处易出现拥堵,请前往游玩车辆一律有序停放在驿站内停车场,切勿违停,服从交警指挥。
碧海天城景区(石狗山):全段易出现拥堵,请前往游玩车辆一律有序停放在驿站内停车场,切勿违停,服从交警指挥。
东西洞景区:入口路段易出现拥堵,请前往游玩车辆一律有序停放在驿站内停车场,切勿违停,服从交警指挥。
水口风景区:景区内路段处易出现拥堵,请前往的驾驶员将车停在停车场,或停在镇区道路边停车位。
知音涧景区:景区易出现拥堵,请前往的驾驶员将车停在停车场,或停在镇区道路边停车位。
西湾风景区:景区路段、海泽路万洋广场前路段、西湾景区山脚路段易出现拥堵。城新线端午期间道路人流量车流量会增大,等景区停车场饱和后实行交通管制,禁止社会车辆(通行证、住户车辆除外)进入景区,隧道前进行拦截,引导出隧口,封闭融合路,作为临时停车场。
泰顺县泗溪廊桥景区:331省道下桥路口至泗溪廊桥景区路段游客及车辆众多,景区内停车位紧张,易引发交通拥堵。
泰顺县氡泉景区:景区道路(雅承线)狭窄,游客增多易引发交通拥堵。
331省道松垟花开景区:路段游客及车辆众多,景区内停车位紧张,易引发交通拥堵。
柳峰牧场:柳卓线墩头村至牧场路段,易引发交通拥堵。
泰顺县南浦溪景区:峃院线新洋路路段;周新村、孙坪村路段;南浦溪景区路口,易引发交通拥堵。
331省道大溪源景区:景区路口,车流较大易引发交通拥堵。
玉苍山景区:通往景区的路段易发生拥堵,游客最好错开高峰期到景区进行游玩。
渔寮景区:景区周边停车泊位紧缺,或将因大流量出现排长队,请来往车辆服从现场交警管理。
炎亭景区:城区金沙滩路、中兴路、168海岸线炎亭龙台背段,友谊路、文兴大道、中兴路车流量增多,易发生拥堵,请来往车辆减速慢行,不违规停车。
瑶溪风景区:瑶溪上山公路实施管制,每日根据山上瑶溪国际王朝大酒店内停车场饱和度情况,适时在风景区老收费三岔路口处对上山车辆进行限制和分流。严禁一切车辆在公路沿线停放,发现违停车辆一律予以抄告拖移,建议市民拼车或将车辆停放在山下停车位内,步行上山。
龙岗寺:龙岗寺上山公路实施管制,由于龙岗寺位于瑶溪山庄侧畔,风景秀丽,香火旺盛,预计上山观光的香客剧增,而通往寺庙的龙岗寺上山公路为临崖路段,多处为陡坡急转弯道路且道路狭窄,没有安全防护栏,只有简易的水泥墩,为确保节假日期间道路交通安全,交管局部门将根据实时车流量对龙岗寺上山公路实施交通管制。
永昌堡(永青路、罗东南街)、天柱寺风景区、莲情谷文化园(天柱路):市民请服从现场交通安保人员指挥停放,切不可将车辆随意停放在道路两侧影响交通通行,避免引发交通拥堵耽误行程。
飞行基地:223省道峙口红绿灯路口,敬仁飞行基地路段,高峰期间车流量较大,过往车辆请注意遵守交通秩序,听从交警现场指挥,文明有序通行,切勿穿插;县城永建路菜场口高峰期间段容易堵车,过往车辆请注意遵守交通秩序,听从交警现场指挥,文明有序通行,切勿穿插。
下日川狮子岩:禁止车辆停靠路边。
岭上人家:道路为单行线,车辆请有序停放。
六大风险路段温州公安交警通过认真开展隐患排查,梳理出六大事故隐患点段,自驾出行的市民朋友在行经以上路段时,一定要集中注意力,遵守交通法规,安全行车。

动车南站接送停车指引温州南站今年预计客流
达43万人左右
预计客流高峰出现在
6月21日和6月24日
当日温州南站客流量将突破12万人
前往送站的司机朋友们注意:
铁路交警提醒动车南站进站平台实行即停即走,停靠超过3分钟将有电子设备进行抓拍,作违停处理。
前往接站的司机朋友们注意:短暂停留的可选择前往地下接客通道,接客通道实行即停即走。长时间停留的可选择前往温州南站地下停车场,地下停车场提供1小时内免费停车。
注意:旅游大巴接送旅客一律需停靠西广场!!!

安全出行提醒01
出行前,请提前检查车辆胎压、制动液、机油、油量等情况,避免在高速公路上出现“抛锚”等。要提前规划路线,了解天气,雨雾等恶劣天气下尽量减少驾车出行,出行尽量避开高峰时段、路段。
02
假期驾车出行,请合理安排好休息时间,保证充足睡眠,尽量不要夜间驾车,切勿疲劳驾驶。夜间驾车时,请正确使用灯光。
03
文明行车,规范停车,服从交警指挥,在高速公路上低速车、货车要靠右行驶,遇车多缓行时请耐心等待,不要违法占用应急车道。
04
遇山区道路请小心谨慎驾驶,不要强行超车、强行会车。车辆通过急弯、坡道顶部等影响安全视距的路段时,应当减速慢行,并鸣喇叭示意,夜间要变换远近光灯进行提示。
05
一旦在高速公路上车辆发生故障或交通事故,要做到“车靠边、人撤离、即报警”,即立即开启危险报警闪光灯,在来车方向150米外摆放警告标志,车上人员迅速撤离至护栏外安全地点,打电话报警等待救援。
上车所有司乘人员均需系好安全带,牢记“安全带生命带,前排后排都要系”。就近出口提前做好准备,避免临近实线变道,牢记“出口早准备,实线禁变道”。在高速遇事故、故障,请牢记“车靠边、人撤离、即报警”,千万不要违法在高速公路上停车。原标题:《端午假期出行指南,请查收→》
本文为澎湃号作者或机构在澎湃新闻上传并发布,仅代表该作者或机构观点,不代表澎湃新闻的观点或立场,澎湃新闻仅提供信息发布平台。申请澎湃号请用电脑访问http://renzheng.thepaper.cn。





- 报料热线: 021-962866
- 报料邮箱: news@thepaper.cn
互联网新闻信息服务许可证:31120170006
增值电信业务经营许可证:沪B2-2017116
© 2014-2026 上海东方报业有限公司




