- +1
上新!复旦5月科研成果一览 | 科研速递
上新啦!
复旦大学科研团队
近期又取得了多项成果和突破
小编为你整理了2023年5月部分科研成果
快一起来看看吧!
数学物理领域
1. 物理学系李世燕课题组在笼目晶格超导体CsV3Sb5中发现了电荷密度波反常增强
近日,物理学系/应用表面物理国家重点实验室李世燕教授课题组与中科院物理研究所、上海科技大学和中国人民大学等合作,借助电输运、球差电镜以及拉曼光谱对笼目晶格超导体CsV3Sb5在不同厚度下进行了系统的研究,发现了在临界层数约25层以下,CsV3Sb5中发生了电荷密度波的反常增强,并指出其来源于范霍夫奇点附近费米面嵌套导致的电子关联增强。相关成果以“Anomalous enhancement of charge density wave in kagome superconductor CsV3Sb5 approaching the 2D limit”为题于发表在Nature Communications。新闻链接:
https://phys.fudan.edu.cn/7d/06/c7609a490758/page.htm
2.物理学系沈健/殷立峰课题组实现了基于人工自旋冰磁电阻效应的神经形态计算
5月4日,物理学系、应用表面物理国家重点实验室、微纳电子器件与量子计算机研究院沈健/殷立峰课题组与芯片与系统前沿技术研究院刘琦课题组合作,实现了基于人工自旋冰磁电阻效应的神经形态计算。课题组把人工自旋冰作为储备池成功完成了高精确度的时滞混沌系统的拟合任务,包括太阳黑子处理预测和Mackey-Glass预测。该研究成果以 Distinguishing Artificial Spin Ice States using Magnetoresistance Effect for Neuromorphic Computing 为题发表在Nature Communications上。该工作为人工自旋冰在神经形态计算中的应用开辟了前景。新闻链接:
https://phys.fudan.edu.cn/9e/ec/c7609a499436/page.htm
化学材料领域
1.化学系单分子成像课题组揭示发光稳定和抗聚集淬灭的方酸染料敏化上转换纳米探针
5月25日,化学系单分子成像课题组开发了一种基于方酸的新型NIR染料敏化上转换探针。方酸染料SQ-739通过配位作用修饰到Nd3+掺杂的UCNPs表面,在730nm激光激发下增强上转换发光。与常用的花菁染料IR-806相比,SQ-739-UCNPs具有长时间的上转换发光稳定性并且没有明显的发光聚集淬灭。由于SQ-739出色的化学稳定性和光稳定性,在单粒子水平上获得了97倍的染料敏化上转换发光增强。研究成果以“Squaraine Dye-Sensitized Upconversion with Enhanced Stability and Minimized Aggregation-Caused Quenching”为题在线发表于Nano Letters期刊上。新闻链接:
https://chemistry.fudan.edu.cn/a8/f6/c21871a502006/page.htm
2.高分子科学系闫强课题组揭示仿生细胞的“深呼吸”运动与跨膜交通调节
5月15日,高分子科学系闫强课题组报道了一种SO2气体信号分子响应的聚合物囊泡系统。该工作不仅证实了质膜的各向异性变形行为可成为一种精确控制膜选择透过性的新途径,也为创建气体信号分子调节的仿生细胞体提供了新方法。相关工作以“Cyanine Polymersomes Inbreathe Gas Signaling Molecule: SO2-Driven Bilayer Tubular Deformation for Transmembrane Traffic Regulation”在线发表在Angewandte Chemie International Edition上。新闻链接:https://webplus.fudan.edu.cn/_s780/a9/9e/c31392a502174/page.psp
3.高分子科学系汪莹课题组揭示机器学习助力开发离子聚合物固态电解质
5月15日,高分子科学系汪莹课题组开发了一种嵌入量子化学计算和图卷积神经网络的机器学习工作方法。在电解质材料开发和性能评估方面,这项工作进一步证实了刚性棒状液晶聚电解质PBDT作为一种必需的聚合物基体,可以开发出一系列具有极高CE和优异的高温快速充放电性能的固态聚合物电解质。该研究成果以“Machine learning-guided discovery of ionic polymer electrolytes for lithium metal batteries”为题在线发表于Nature Communications。新闻链接:
https://webplus.fudan.edu.cn/_s780/a9/a1/c31392a502177/page.psp
信息领域
1.信息科学与工程学院孙耀杰课题组提出一种针对综合能源背景下的混合储能系统多时间尺度协调控制策略
近日,信息科学与工程学院智慧能源控制与仿真实验室孙耀杰教授、王瑜青年副研究员课题组提出了一种多时间尺度协调控制策略,将该控制策略与混合储能系统耦合,分析能量型储能与功率型储能在多时间尺度下的控制策略,从而解决了综合能源系统中的热能与电能之间、不同时间响应特性的各部件之间如何在不同时间尺度下协调运行这一关键难题。相关研究成果以"An improved multi-timescale coordinated control strategy for an integrated energy system with a hybrid energy storage system"为题发表在能源电气领域著名期刊Applied Energy杂志上。新闻链接:
http://www.it.fudan.edu.cn/Data/View/4408
2.计算机科学技术学院邱锡鹏课题组获钱伟长中文信息处理科学技术奖一等奖
近日,中国中文信息学会2022学术年会暨理事会以及钱伟长中文信息处理科学技术奖及优秀博士学位论文颁奖大会在北京举行。计算机科学技术学院邱锡鹏教授科研团队获钱伟长中文信息处理科学技术奖一等奖。钱伟长中文信息处理科学技术奖是经科技部批准设立的中文信息处理领域的最高科学技术奖,主要授予该领域在基本方法或关键技术上有原始创新或重大突破,对推动我国中文信息处理事业或行业进步起到重要作用,创造出较大经济效益或社会效益的项目或个人。新闻链接:
https://news.fudan.edu.cn/2023/0512/c2463a134857/page.htm
地球科学领域
1.环境科学与工程系张立武课题组发现微液滴中酸度的梯度分布特征
5月8日,环境科学与工程系张立武课题组与物理学系季敏标教授、宾夕法尼亚大学Joseph S. Francisco教授等国内外十余个团队合作,通过受激拉曼和活度理论实现了微液滴气溶胶内部pH分布的高分辨成像,采用无接触式的探测方法证明了气溶胶内的pH梯度存在,并表明该pH梯度具有尺寸依赖性。相关研究成果以“Imaging of pH distribution inside individual microdroplet by stimulated Raman microscopy”为题,发表在国际知名综合性期刊Proceedings of the National Academy of Sciences of the United States of America上。新闻链接:
https://environment.fudan.edu.cn/9b/c8/c26494a498632/page.htm
2.环境科学与工程系王玉涛课题组研究论文入选Nature研究亮点
近日,环境科学与工程系王玉涛课题组在Cell Press姊妹刊One Earth合作发表的研究论文"Risk of intact forest landscape loss goes beyond global agricultural supply chains",被Nature的Research Highlights以"Unspoilt Forests Fall To Feed The Global Supply Chains"为题进行了专题报道。该研究关注各种经济活动造成的成规模原生林地损毁,该研究首先基于多种遥感卫星数据的土地利用及覆盖变化信息,构建多国家、多行业高精度成规模原生林地损毁清单。在此基础上,耦合全球贸易分析模型(GTAP)揭示全球农业与非农业的消费和贸易活动在此过程中所扮演的角色。同时,研究进行了敏感性和不确定性分析,并和多方研究结果进行了对比,从定性和定量角度支撑研究结果的可靠性。新闻链接:
https://environment.fudan.edu.cn/9e/b0/c26494a499376/page.htm
3.大气与海洋科学系吴志伟课题组揭示海洋性大陆热力异常对季风-台风相互作用降水年际变化的调制
近日,大气与海洋科学系吴志伟课题组的最新研究根据东亚区域季风和台风活动情况,进一步将东亚夏季降水划分为纯季风降水、纯台风降水及季风-台风相互作用降水。该项研究从全新的角度对东亚夏季降水进行了分类,清晰地阐述了季风-台风相互作用降水年际变化的物理图像及调制过程,特别是发现了海洋性大陆附近热力异常对季风-台风相互作用降水的重要贡献。这些发现对于深入理解东亚夏季风系统及东亚夏季降水过程具有重要的科学意义。相关文章已于5月被Atmosphere-Ocean接收。新闻链接:https://mp.weixin.qq.com/s/38FBPPE0XL0UOuzOienOmA
生命医学领域
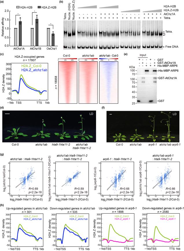
1.生命科学学院董爱武团队揭示组蛋白分子伴侣AtChz1A/B帮助组蛋白变体H2A.Z掺入染色质的分子机制
5月2日,生命科学学院董爱武团队于New Phytologist期刊,在线发表了题为“Histone chaperones AtChz1A and AtChz1B are required for H2A.Z deposition and interact with the SWR1 chromatin-remodeling complex in Arabidopsis thaliana”的研究论文,揭示了拟南芥组蛋白分子伴侣AtChz1A和AtChz1B通过与染色质重塑复合体SWR1相互作用,促进组蛋白变体H2A.Z掺入染色质的分子机制。新闻链接:
https://life.fudan.edu.cn/7b/93/c28140a490387/page.htm
2.生命科学学院Andrés Ruiz-Linares课题组发现影响人类面部的新遗传位点
5月8日,生命科学学院Andrés Ruiz-Linares课题组以及合作研究人员在Communications Biology杂志上发表了题为“Automatic landmarking identifies new loci associated with face morphology and implicates Neanderthal introgression in human nasal shape”的文章。该研究确定了一个能够影响人类鼻子形状的新基因—ATF3,并提出了一个重要猜想:ATF3基因很可能来源于尼安德特人,且这一导致鼻子变高(从上到下)的基因可能是自然选择的产物,因为古代人类在离开非洲后进入了更为寒冷的气候,而鼻梁变高则是它们适应寒冷气候的结果,因为增高的鼻梁结构让他们能够预先加热吸进来的冷空气,避免脆弱的气管和肺部受到冷空气的刺激。新闻链接:
https://life.fudan.edu.cn/9f/33/c28140a499507/page.htm
3.生命科学学院服部素之通过高速原子力显微镜分析了辛辣受体TRPV1的结构波动
5月8日,生命科学院服部素之课题组和日本金泽大学的Ayumu Sumino团队联合在PNAS杂志在线发表题为“Antithetic effects of agonists and antagonists on the structural fluctuations of TRPV1 channel”的文章,利用高速原子力显微镜(HS-AFM)测量了TRPV1通道与其激动剂或拮抗剂结合时的结构波动变化,通过结构波动之间的对比,进一步揭示了产生辣感和热感的分子机制。这种与激活状态相关的构象波动的变化可能在TRPV1的开放和关闭中发挥重要作用。这些发现有望在未来用于阐明产生辣感和热感的分子机制,并根据这些信息开发镇痛剂。新闻链接:
https://life.fudan.edu.cn/9c/33/c28140a498739/page.htm
4.人类表型组研究院吴浩课题组合作发现肠道菌代谢物对糖尿病合并心衰发生发展的影响
5月9日,人类表型组研究院吴浩课题组与合作者在EMBO Molecular Medicine杂志在线发表了以“Microbial metabolites in chronic heart failure and its common comorbidities”为题的研究成果。该研究发现,很多肠道菌代谢物还可能介导了糖尿病与心力衰竭之间的共同病理生理机制。该工作证明了肠道菌群相关代谢物在心衰及合并代谢性疾病的发生、发展中发挥着重要作用,揭示了靶向调控肠道菌群相关代谢物在治疗心衰及合并代谢性疾病中的重要潜力。新闻链接:
https://hupi.fudan.edu.cn/content.jsp?urltype=news.NewsContentUrl&wbtreeid=1041&wbnewsid=2701
5.基础医学院任士芳/顾建新课题组发现低水平血清N-糖链可指示衰老和健康状态
5月2日,基础医学院生化系卫健委糖复合物重点实验室任士芳/顾建新课题组在衰老领域国际权威期刊Aging Cell上发表了题为“Generalized low levels of serum N-glycans associates with better health status”的研究成果,该研究基于团队前期发展的仿生糖组内标定量方法,揭示了在小鼠模型中被广泛证明有效的干预衰老措施——卡路里限制(CR)下,血清总蛋白N-糖组呈现稳定显著的低水平。同时结合转录组测序技术揭示CR下肝脏转录水平的变化模式,观察到N-糖链合成相关通路的下调为血清糖组的变化提供了分子基础。新闻链接:
https://basicmed.fudan.edu.cn/9b/fd/c30925a498685/page.htm
6.脑科学转化研究院郭非凡课题组揭示肠道ATF4通过肠脑轴对慢性压力相关行为学变化的调节机制
5月1日,脑科学转化研究院郭非凡课题组在美国科学院院报PNAS发表了题为"Intestinal activating transcription factor 4 regulates stress-related behavioral alterations via paraventricular thalamus in male mice"的论文。该论文发现肠上皮细胞的激活转录因子4(ATF4)通过TFF3调节丘脑室旁核(PVT)神经元活性,进而介导慢性压力相关的行为学变化。该工作为肠-脑轴调控行为学提供了新的思路,也为压力相关的疾病提供可能的治疗策略。新闻链接:
http://itbr.fudan.edu.cn/info/1319/3509.htm
7.生物医学研究院陈振国/孙蕾课题组合作报道Pendrin蛋白的离子交换机制研究
5月26日,生物医学研究院陈振国课题组、孙蕾课题组和附属眼耳鼻喉科医院舒易来课题组于Nature Communications在线发表题为“Asymmetric Pendrin Homodimer Reveals its Molecular Mechanism as Anion exchanger”的研究论文。研究团队通过冷冻电镜解析了pendrin在单一阴离子缓冲条件和双阴离子缓冲条件中和不同阴离子结合的多种构象的高分辨率结构(最高分辨率达3.2 Å),并通过离子交换荧光实验和疾病相关突变分析,揭示了pendrin蛋白结构与功能失调之间的紧密联系。最后提出了协同反向交替开放的离子交换分子机制。新闻链接:
https://ibs.fudan.edu.cn/aa/06/c40090a502278/page.htm
8.生物医学研究院徐彦辉课题组揭示人源RNA聚合酶III转录起始复合物的结构
5月10日,生物医学研究院徐彦辉课题组在Cell Research杂志在线发表题为“Structure of the SNAPc-bound RNA polymerase III preinitiation complex”的研究论文。该研究利用冷冻电镜技术解析了SNAPcTFIIIB-Pol III-U6的完整转录起始复合物结构,系统揭示了Pol III转录起始过程中启动子DNA的打开机制,以及SNAPc介导的转录起始分子机制。此项工作首次解析获得了SNAPc依赖的Pol III转录起始复合物分子形貌,并捕获了DNA转录泡在转录起始阶段的形成过程,为全面解释U6 snRNA转录起始的分子机理提供的理论指导。新闻链接:
https://ibs.fudan.edu.cn/9d/b4/c40090a499124/page.htm
9.生物医学研究院程净东课题组揭示60S核糖体组装的新机制
5月2日,生物医学研究院程净东课题组与海德堡大学Ed Hurt教授课题组以及慕尼黑大学Roland Beckmann教授课题组的合作者在EMBO Reports杂志上以长文的形式发表了“Mechanism of 5S RNP recruitment and helicase-surveilled rRNA maturation during pre-60S biogenesis”的研究文章。该研究首次阐释了在嗜热毛壳菌中,5S RNP以及随后 25S rRNA的结构域 IV是如何在众多组装因子的共同作用下进行组装和折叠的机制。新闻链接:
https://ibs.fudan.edu.cn/7b/29/c40090a490281/page.htm
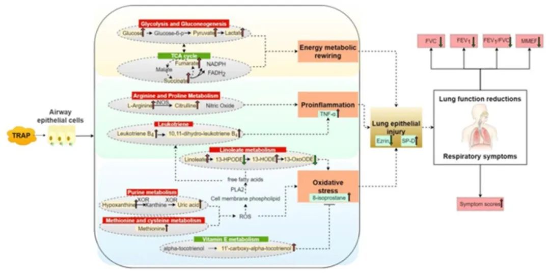
10.公共卫生学院阚海东课题组揭示交通型空气污染影响呼吸系统健康的分子机制
5月4日,公共卫生学院阚海东、蔡婧课题组开展随机交叉对照研究,定量分析了交通环境空气污染暴露对成人呼吸系统功能损伤,并探索其分子生物机制。研究结果以“Respiratory Effects of Traffic-Related Air Pollution: A Randomized, Crossover Analysis of Lung Function, Airway Metabolome, and Biomarkers of Airway Injury”为题发表在环境健康领域知名杂志Environmental Health。研究结果形成了从临床指标-效应标志-小分子代谢产物的多层级生物学效应证据链条,为交通型空气污染暴露与呼吸系统健康效应之间的关联提供了来自分子水平的生物学机制解释,从而也为政府部门控制交通型空气污染、保障公众健康出行提供了有力支撑。新闻链接:
http://sph.fudan.edu.cn/a/2208
11.药学院董肖椿、赵伟利课题组报道具有细胞器靶向作用的高效近红外抗肿瘤光敏剂
5月19日,药学院董肖椿、赵伟利课题组在Journal of Medicinal Chemistry上发表了题为“Discovery of Subcellular-Targeted Aza-BODIPY Photosensitizers for Efficient Photodynamic Antitumor Therapy”的研究论文,报道了一种靶向细胞器的新型Aza-BODIPY近红外光敏剂用于肿瘤的高效光动力治疗。该研究成果为近红外抗肿瘤光敏剂的研发提供了新思路,也为后续开发光动力治疗药物提供新的研究基础。新闻链接:
https://spfdu.fudan.edu.cn/a5/b3/c28478a501171/page.htm
12.附属肿瘤医院邵志敏、江一舟课题组在“最毒”乳腺癌精准免疫治疗领域取得新突破
5月17日,附属肿瘤医院邵志敏教授、江一舟教授课题组在Cell Press旗下医学旗舰期刊Med发表封面论文,首次揭示了一种名为“CCL19+树突状细胞”的细胞亚群,在三阴性乳腺癌免疫治疗过程中发挥影响疗效的关键作用。这为破解三阴性乳腺癌精准免疫治疗难题提供了新的方向。该项基于肿瘤微环境关键细胞亚群的研究将为乳腺癌免疫治疗再添新火,助力“复旦成果”制定“中国方案”,进一步指导三阴性乳腺癌精准免疫治疗的临床实践。新闻链接:
https://news.fudan.edu.cn/2023/0519/c2474a134928/page.htm
13.附属肿瘤医院徐烨课题组合作绘就国人结直肠癌基因变异图谱,可望优化靶向和免疫治疗方案
5月3日,附属肿瘤医院大肠外一科徐烨教授联合精准肿瘤中心胡欣教授,成功绘制出迄今国内最大规模的结直肠癌基因组变异图谱,揭示了中国人群结直肠癌基因组变异特征,并鉴定出其中可精准预测结直肠癌靶向治疗和免疫治疗疗效的基因组标志物,为结直肠癌的基础临床转化拓宽了思路。相关研究成果以“Molecular Profiling Provides Clinical Insights Into Targeted and Immunotherapies as Well as Colorectal Cancer Prognosis”为题在国际权威学术期刊GASTROENTEROLOGY发表。
交叉科学领域
1.工程与应用技术研究院方虹斌课题组提出仿蠕虫移动机器人多功能控制新架构
5月17日,工程与应用技术研究院方虹斌课题组首次提出中枢模式发生器(Central pattern generator, CPG)启发的仿蠕虫移动机器人多功能控制架构,其在实现多类型步态集成控制的同时,有效提高了机器人的运动效率,强化了机器人的场景适应能力。相关研究以“A CPG-based versatile control framework for metameric earthworm-like robotic locomotion”为题发表在国际综合性期刊Advanced Science,并被遴选为封底文章。新闻链接:
https://news.fudan.edu.cn/2023/0523/c2463a134996/page.htm
来 源
科学技术研究院
组 稿
校融媒体中心
责 编
汪祯仪
编 辑
邱洁心
▼更多复旦新闻,敬请留意复旦大学官方网站。
原标题:《上新!复旦5月科研成果一览 | 科研速递》
本文为澎湃号作者或机构在澎湃新闻上传并发布,仅代表该作者或机构观点,不代表澎湃新闻的观点或立场,澎湃新闻仅提供信息发布平台。申请澎湃号请用电脑访问http://renzheng.thepaper.cn。





- 报料热线: 021-962866
- 报料邮箱: news@thepaper.cn
互联网新闻信息服务许可证:31120170006
增值电信业务经营许可证:沪B2-2017116
© 2014-2026 上海东方报业有限公司




