- +1
31省份高考分数线全部公布
高考阅卷工作进入尾声,全国各省份陆续公布高考成绩及各批次各类录取最低控制分数线。6月23日起,全国多个省份先后“放榜”。
综合官方发布信息来看,各地教育考试院为方便考生及时查询成绩,除官方网站外,部分省份还开通了微博、微信、客户端等多种查分渠道。
随着6月26日西藏2023年高考分数线的新鲜出炉,全国31省份高考分数线均已公布。
以下为滚动更新的各省份2023年高考分数线:
西藏

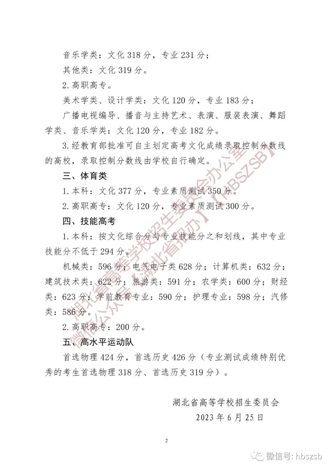
湖北
湖北省2023年普通高校招生录取控制分数线


山东
山东省教育厅在山东教育卫视召开了山东省2023年普通高考第二次新闻发布会,通报山东省今年夏季高考评卷工作、分数线划定情况及录取工作安排等。

浙江
6月25日15点起,浙江高考考生可通过浙江省教育考试院网站(www.zjzs.net)、“浙江考试”微信公众号或“浙里办”APP,凭准考证号和预设的密码等查询自己的高考成绩。为让考生第一时间知晓,避免因网络拥堵无法及时查询,省教育考试院还会以短信方式,将考生成绩发送到高考报名时留存的手机号。
今年浙江高考各类各段分数线如下:
2023年浙江省普通高校招生各类别分数线
普通类分段线

注:(1)划定特殊类型招生控制线594分,用于强基计划、军校等提前录取或特殊类型招生录取。
(2)第二段录取完成后,将根据缺额计划和生源情况,决定是否适当扩大比例征求志愿。
艺术类第二批专业省统考各类别综合分分段线

注:(1)艺术类第一批中,教育部批准的可自主划线的独立设置本科艺术院校和清华大学等高校的艺术类本科专业,由学校自主划定文化分数线;其他高校艺术类本科专业文化分数线须不低于366 分。
(2)如遇部分类别第一段录取后即已完成全部计划,则该类别不进行第二段志愿填报。
(3)第二段录取完成后,将根据各类别缺额计划和生源情况,分别决定是否适当扩大比例征求志愿。
体育类综合分分段线

注:(1)如遇第一段录取后即已完成全部计划,则不进行第二段志愿填报。
(2)第二段录取完成后,将根据缺额计划和生源情况,决定是否适当扩大比例征求志愿。
单独考试招生分数线

注:平行志愿录取结束后,将根据各类别缺额计划和生源情况,分别决定是否适当扩大比例征求志愿。
湖南
湖南省2023年普通高校招生录取控制分数线
湖南省2023年普通高校招生录取控制分数线(一)

注:
1.强基计划、军事院校、高水平艺术团和高校专项计划等部分特殊类型招生和部分高校招生时以特殊类型招生录取控制参考分数线作为参考依据,我省特殊类型招生录取控制参考分数线为历史类482分、物理类477分。
2.表中所列艺术类本科分数线适用于安排在平行组(本科提前批和本科批)中录取的艺术院校(专业)。
3.在艺术类非平行组(本科提前批和本科批)中,按独立设置艺术院校招生政策招生的艺术类专业的专业及文化录取控制分数线均由招生院校依据教育部和我省有关规定自主划定,其他院校艺术类专业的专业及文化录取控制分数线由招生院校依据有关规定确定,但文化录取控制分数线不得低于相应的普通本科历史类、物理类录取控制分数线的70%,即历史类不得低于299分、物理类不得低于290分。
4.填报了军事院校志愿且达到了军检控制分数线的考生,须按要求参加湖南省军区组织的政治考核、体检和面试,具体安排请登录湖南招生考试信息港(http://www.hneeb.cn)查看。军检控制分数线将于6月28日通过湖南招生考试信息港向社会公布。民航飞行学员招生执行民航招飞录取控制分数线。
5.根据政策规定,所有来湘招生高校生源不足时,可在批次录取控制分数线下20分(高职专科院校的特殊专业为30分)以内从高分到低分投档录取。其中,体育类专业的文化最大降分幅度为14分、专业最大降分幅度为6分;艺术类专业的文化不降分,专业最大降分幅度为6分。
湖南省2023年普通高校招生录取控制分数线(二)

注:
1.表中所列艺术类本科分数线适用于安排在平行组(本科提前批和本科批)中录取的艺术院校(专业)。
2.根据政策规定,所有来湘招生高校生源不足时,可在批次录取控制分数线下20分(高职专科院校的特殊专业为30分)以内从高分到低分投档录取。其中,体育类专业的文化最大降分幅度为14分、专业最大降分幅度为6分;艺术类专业的文化不降分,专业最大降分幅度为6分。
湖南省2023年普通高校职高对口招生录取控制分数线

根据政策规定,职高对口招生高校生源不足时,可在批次录取控制分数线下20分以内从高分到低分投档录取,其中,音乐类、美术类、服装类的文化和专业最大降分幅度均为10 分。
山西
一、普通高校招生本科录取最低控制分数线(不含二批本科C类院校)
(一)文史类:第一批490分;第二批418分。
(二)理工类:第一批480分;第二批396分。
(三)艺术类
1.文化成绩最低控制分数线
第一批:艺术(文)368分;艺术(理)360分。
第二批:艺术(文)314分;艺术(理)297分。
2.专业成绩最低控制分数线
省统考:美术专业208.00分;音乐专业78.00分;舞蹈专业66.00分;表演专业72.00分;书法学专业75.00分。省联考:播音与主持专业80.00分;广播电视编导及戏剧影视文学专业306.00分;航空服务艺术与管理专业251.00分。
(四)体育类
1.文化成绩最低控制分数线
第一批:体育(文)392分;体育(理)384分。
第二批:体育(文)334分;体育(理)317分。
2.专业成绩最低控制分数线
体育(文)80.0分;体育(理)80.0分。
甘肃
2023年甘肃省普通高校招生录取最低控制分数线


广东
广东省2023年普通高校招生各批次录取最低分数线
一、本科院校(含执行本批次最低分数线的提前批非军检本科院校)
(一)本科各科类
普通类(历史):总分433分。
普通类(物理):总分439分。
体育类:文化科总分365分,体育术科203分。
美术类:文化科总分325分,美术术科195分。
音乐类(含音乐学、音乐表演-声乐、音乐表演-器乐):文化科总分325分,音乐术科195分。
舞蹈类:文化科总分310分,舞蹈术科195分。
广播电视编导类:文化科总分405分,广播电视编导术科204分。
书法类:文化科总分350分,书法术科215分。
播音与主持类(含粤语):文化科总分350分,播音与主持术科220分。
艺术类校考:文化科总分310分。
(二)特殊类型招生录取控制线(含强基计划、高水平艺术团、高校专项计划、综合评价)
普通类(历史):总分540分。
普通类(物理):总分539分。
(三)重点高校招收农村和脱贫地区学生(地方专项计划)
普通类(历史):总分510分。
普通类(物理):总分509分。
(四)高水平运动队
普通类(历史):总分457分。
普通类(物理):总分456分。
二、专科院校(含执行本批次最低分数线的提前批专科院校)
普通类(历史):总分180分。
普通类(物理):总分180分。
体育类:文化科总分310分,体育术科195分。
美术类:文化科总分230分,美术术科160分。
音乐类(含音乐学、音乐表演-声乐、音乐表演-器乐):文化科总分230分,音乐术科160分。
舞蹈类:文化科总分210分,舞蹈术科160分。
广播电视编导类:文化科总分310分,广播电视编导术科190分。
书法类:文化科总分310分,书法术科195分。
播音与主持类:文化科总分310分,播音与主持术科210分。
艺术类校考:文化科总分210分。
三、军队本科院校
(一)军队提前本科批次院校(含空军、海军招飞、武警工程大学、武警警官学院、武警特种警察学院、武警海警学院)
普通类(历史):总分540分。
普通类(物理):总分539分。
(二)军队本科批次院校
陆军工程大学(人防系统定向)
普通类(物理):总分456分。
四、中国消防救援学院
普通类(历史):总分540分。
普通类(物理):总分539分。
五、本科院校订单定向培养农村教师人才(教师专项计划)
普通类(历史):总分457分。
普通类(物理):总分456分。
其中,华南师范大学、广州大学:普通类(历史)总分520分;普通类(物理)总分519分。
体育类:文化科总分365分,体育术科203分。
美术类:文化科总分325分,美术术科195分。
音乐类(音乐学):文化科总分325分,音乐术科195分。
六、订单定向培养农村卫生人才(卫生专项计划)
(一)本科院校农村卫生人才专项计划
普通类(历史):总分520分。
普通类(物理):总分456分。
其中,汕头大学医学院、广州中医药大学:普通类(物理)总分519分。
(二)专科院校农村卫生人才专项计划
普通类(历史):总分413分。
普通类(物理):总分419分。
七、本科院校少数民族班(招收少数民族聚居地区少数民族考生)
广东技术师范大学(少数民族班)
普通类(历史):总分393分。
普通类(物理):总分399分。
八、预科班
本科院校边防军人子女预科班
普通类(历史):总分373分。
普通类(物理):总分379分。
其中,湖南大学:普通类(历史)总分540分;普通类(物理)总分539分。
青海
2023年普通高等学校在青招生录取控制分数线




新疆
新疆分数线公布:文科本科一批次458分,本科二批次354分;理科本科一批次396分,本科二批次285分。

海南
海南分数线公布:本科批普通类分数线483分,国家专项计划普通类分数线483分,部分特殊类型招生投档最低控制分数线569分。

北京
北京公布高考分数线:普通本科录取控制分数线448分;特殊类型招生控制分数线527分;艺术类本科录取控制分数线336分;体育类本科录取控制分数线390分。

河南

重庆

辽宁
普通类 历史学科类
特殊类型招生控制分数线:495分
本科控制分数线:404分
专科(高职、提前专科)控制分数线150分
普通类 物理学科类
特殊类型招生控制分数线494分
本科控制分数线:360分
专科(高职、提前专科)控制分数线:150分
体育类 历史学科类
本、专科(高职)文化成绩控制分数线:150分
体育类 物理学科类
本、专科(高职)文化成绩控制分数线:150分
艺术类 历史学科类
本科文化成绩控制分数线:303分
本科舞蹈学、舞蹈表演、舞蹈编导、表演(仅限京剧表演)
专业文化成绩控制分数线:250分
专科(高职)文化成绩控制分数线:150分
艺术类 物理学科类
本科文化成绩控制分数线:270分
本科舞蹈学、舞蹈表演、舞蹈编导、表演(仅限京剧表演)
专业文化成绩控制分数线:235分
专科(高职)文化成绩控制分数线:150分
高水平运动队
文化成绩控制分数线:
历史学科类: 404分
物理学科类: 360分
少数体育测试成绩特别突出的考生文化成绩控制分数线:
历史学科类: 282分
物理学科类: 252分
江苏

福建

河北

天津
根据教育部有关规定,天津市招生委员会原则上按照招生计划数的100%划定本市普通本科(含提前本科批次A、B阶段,普通本科批次A、B阶段)录取控制分数线。2023年天津市普通本科录取控制分数线为472分。
贵州
贵州高考分数线
一
文史、理工类最低投档控制分数线
第一批本科院校,理工类459分,文史类545分
第二批本科院校,理工类371分,文史类477分
高职(专科)院校,理工类180分,文史类180分
二
体育类最低投档控制分数线
(一)本科
体育专业分:97分
文化分:体育文435分 体育理350分
综合分:体育文338分 体育理298分
(二)高职(专科)
体育专业分:97分
文化分:体育文160分 体育理160分
综合分:体育文177分 体育理177分
三
艺术类最低投档控制分数线
(一) 本科(含梯度志愿本科、平行志愿本科)
1.艺术文
播音编导:405分
美术设计:382分
音乐表演:358分
舞蹈:334分
书法学:382分
航空服务艺术与管理:382分
2.艺术理
播音编导:315分
美术设计:297分
音乐表演:278分
舞蹈:260分
书法学:297分
航空服务艺术与管理:297分
(二) 高职(专科)
艺术文:160分
艺术理:160分
(三)教育部批准的独立设置艺术院校本科专业,由院校自行划定高考文化分数线。
四
民汉双语专业
民族语言口语测试成绩资格线:97.9分
陕西
2023年陕西省高考分数线

安徽
安徽省2023年普通高校招生录取控制分数线

黑龙江
2023年黑龙江省高考录取控制分数线
一、普通类录取控制分数线
1.普通本科一批录取控制分数线:文史 430 分,理工 408 分。
2.普通本科二批录取控制分数线:文史 341 分,理工 287 分。
3.普通高职(专科)批录取控制分数线:文史 160 分,理工 160 分。
二、艺术类录取控制分数线
1.艺术类本科批文化课录取控制分数线:文艺 255 分,理艺 215 分。
2.艺术类高职(专科)批文化课录取控制分数线:文艺 150 分,理艺 150 分。
3.艺术类本科批专业课录取控制分数线:美术与设计学类 180 分,音乐学类 105 分,戏剧与影视学类 140 分,舞蹈学类 207 分,书法学专业 135 分。
三、体育类录取控制分数线
1.体育类本科批文化课录取控制分数线:文体 238 分,理体 200 分。
2.体育类高职(专科)批文化课录取控制分数线:文体 150 分,理体 150 分。
3.体育类本科批术科录取控制分数线:文体 73 分,理体 71 分。
广西
广西2023年普通高校招生录取最低控制分数线
一、本科第一批录取最低控制分数线:理工类475分,文史类528分。
二、本科第二批录取最低控制分数线:理工类347分,文史类428分。
三、高职高专批录取最低控制分数线:理工类180分,文史类180分。
四、体育类专业的录取由文化分数线和体育统考分数线双线控制。各批次的录取最低控制分数线分别为:
体育类普通本科批(文化/体育统考):253分/83分;
体育类高职高专批(文化/体育统考):160分/60分。
五、艺术类专业的录取由文化分数线和艺术统考分数线双线控制。各批次的录取最低控制分数线分别为:
艺术类普通本科批文化分数线:艺术理类261分,艺术文类321分;艺术统考分数线:美术类226分,书法类249分,音乐类228分,舞蹈类198分,播音主持类218分,广播影视编导类235分,航空服务类242分。
艺术类高职高专批文化分数线:艺术理类126分,艺术文类126分;艺术统考分数线:美术类210分,书法类236分,音乐类185分,舞蹈类185分,播音主持类205分,广播影视编导类219分,航空服务类225分。
四川
四川省2023年普通高校招生考试普通类各批次录取控制分数线
普通类各批次录取控制分数线
一、文科
本科第一批:527分;本科第二批:458分;专科批:150分。
二、理科
本科第一批:520分;本科第二批:433分;专科批:150分。
内蒙古
2023年内蒙古普通高考最低录取控制分数线

上海
2023年上海市普通高等学校秋季招生本科各批次录取控制分数线

云南
云南省2023年普通高校招生考试录取最低控制分数线

宁夏
宁夏回族自治区2023年普通高等学校招生各批次录取控制分数线
一、文史类
(含国家专项计划、高校专项计划、地方专项计划和军事类、公安类院校或专业)
第一批本科院校录取控制分数线488分
第二批本科院校录取控制分数线421分
高职(专科)录取控制分数线150分
二、理工类
(含国家专项计划、高校专项计划、地方专项计划和军事类、公安类院校或专业)
第一批本科院校录取控制分数线397分
第二批本科院校录取控制分数线340分
高职(专科)录取控制分数线150分
三、体育类
文史类体育
第一批本科院校录取控制分数线469分
第二批本科院校录取控制分数线390分
高职(专科)录取控制分数线150分
理工类体育
第一批本科院校录取控制分数线397分
第二批本科院校录取控制分数线331分
高职(专科)录取控制分数线150分
四、艺术类
文史类艺术
艺术本科美术与设计学类、音乐学类、戏剧与影视学类录取控制分数线294分
艺术本科舞蹈学类录取控制分数线210分
高职(专科)艺术专业录取控制分数线150分
理工类艺术
艺术本科美术与设计学类、音乐学类、戏剧与影视学类录取控制分数线238分
艺术本科舞蹈学类录取控制分数线210分
高职(专科)艺术专业录取控制分数线150分
江西
2023年江西省文史、理工类各批次文化录取控制分数线为:
第一批本科文史类 533分、理工类 518分;
第二批本科文史类 472分、理工类 445分;
文史、理工类高职(专科):200分;
三校生文理类本科:497分;
三校生文理类高职(专科):200分。
根据军校招生有关文件规定,2023年军检面试分数要求为:理科男生按招生计划数的3倍划定,其他考生按招生计划数的 5-10 倍划定,具体分数要求待志愿填报后由省军招办根据志愿填报情况划定并及时发布。
吉林
2023年吉林省普通高考本专科各批次录取最低控制分数线
一、本科各批次录取最低控制分数线
(一)文史类
1.重点本科(第一批)
最低控制分数线为485分。
2.普通本科(第二批)
最低控制分数线为341分。
(二)理工农医类
1.重点本科(第一批)
最低控制分数线为463分。
2.普通本科(第二批)
最低控制分数线为292分。
(三)体育类
1.文科体育类本科
最低控制分数线为296分。
2.理科体育类本科
最低控制分数线为268分。
(四)艺术类
1.教育部批准的独立设置的本科艺术类院校,由学校自行划定录取分数线。
2.文科艺术类本科
最低控制分数线为256分。
3.理科艺术类本科
最低控制分数线为219分。
二、专科各批次录取最低控制分数线
1.普通(文史、理工)专科录取最低控制分数线为150分。
2.体育类(体育文、体育理)专科录取最低控制分数线为130分。
3.艺术类(艺术文、艺术理)专科录取最低控制分数线为105分。





- 报料热线: 021-962866
- 报料邮箱: news@thepaper.cn
互联网新闻信息服务许可证:31120170006
增值电信业务经营许可证:沪B2-2017116
© 2014-2025 上海东方报业有限公司




