- +1
成为“万店”品牌,那么重要吗?
2017年第一家瑞幸门店试营业开业,经过5年的耕耘,瑞幸已经成为众多中国消费者心中的国产咖啡头号品牌。2023年6月,瑞幸又有大动作,有着里程碑意义的瑞幸咖啡第10000家门店在厦门中山路开业,瑞幸正式成为中国首家万店连锁咖啡品牌。
在此之前,绝味鸭脖、蜜雪冰城、华莱士、正新鸡排均已成为万店品牌,“万店化”大势所趋,成为品牌们的共同目标,但打造万店的意义绝不仅仅在为品牌创造一个里程碑,打造万店有哪些价值?不同品牌实现万店各有什么方法?承载万店品牌的市场土壤是什么样的?万店有没有密码?这些问题都值得我们进一步思考和探讨。
万店的“诱惑”
万店品牌接连崛起,快速发展离不开特定的生长土壤。一方面,消费市场回暖,万店品牌聚集的餐饮行业快速恢复。以2023年一季度为例,在疫情防控稳定后消费场景不再受限,带动了日常餐饮消费的恢复性增长,同时运输、交通、旅行等行业的恢复又进一步促进了餐饮业的增长。国家统计局发布的统计数据显示,2023年一季度社会消费品零售总额114922亿元,同比增长5.8%,其中,商品零售102786亿元,增长4.9%,餐饮收入12136亿元,增长13.9%。

另一方面,消费者的品牌认知提升。知萌咨询发布了对中国品牌的消费趋势研究,推出的《“弄潮而立,奋跃而上”:2023中国品牌消费趋势洞察报告》显示,近年来,多领域的中国品牌受到广大消费者的青睐,2023年,79.9%的消费者增加了中国品牌的消费,90后和Z世代对中国品牌消费的增加更为突出。在中国消费者愈发青睐“品牌”,会选择品牌力更强的产品的趋势下,万店品牌进入拓店的良性循环,得以快速成长。
对于品牌来讲,万店充满诱惑,万店的诱惑,不仅在于规模化催生更加可观的市场空间,还在于品牌力增强带来的更高的获客效率。
从规模经济效应的角度看,品牌达到万店规模的时候在市场份额的争夺中更具优势,处处是门店能够接触到更多潜在客户,同时万店规模在采购过程中可掌握更大的议价权,降低成本,提升利润空间。除此之外,万店通常能更好地应对市场变化和竞争压力,有较强的抗风险能力。
从品牌力的角度看,万店意味着大约每10万人就拥有一家品牌门店,品牌的购买便利性、用户的认知和触点都足够强,已经成为消费者心中的大品牌。所以自然会引得消费者和媒体的更多关注,让品牌成为强IP,再以IP的价值反哺品牌,提高品牌的长期竞争力。

中国的万店品牌成长于相同的土壤,也有相似的目标,但是不同品牌却需要结合自己的实际情况找寻最合适的万店路径。
不同品牌不同的万店路径
通过梳理分析万店品牌的成长路径可以发现,每个万店品牌都有自己的“万店关键词”。
瑞幸:
多模式、轻量化、年轻化
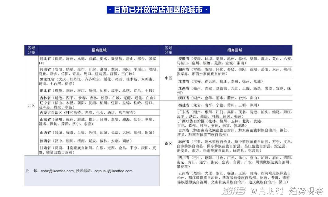
对于如何快速拓店,瑞幸给出的答案是:多模式和轻量化。多模式是指瑞幸在门店扩张模式层面多种模式并存,首先长期坚持“自营+联营”,在一二线城市不断布局自营门店,在低线城市通过“联营合伙人模式”开辟下沉市场。今年,瑞幸还开启了“带店加盟”模式,即以联营合作为基础,面向租赁合同期内正在经营的店铺或自有产权商铺的投资者开放加盟,共23个省份的241个市州开放了这一加盟模式,进一步巩固与加强瑞幸在市场规模的领先地位。轻量化是指,一般咖啡厅会打造第三空间提供社交空间价值,这就提高了门店选址的门槛,瑞幸主打快消饮品,以“自提+外送”的快取店为主,轻量化运营,降低门店成本。

店多不是赢,抓住消费者才最重要,瑞幸以年轻化为品牌积累了大量忠实粉丝,让每家店都开的有质量。从产品上看,基础款保证品质之余,瑞幸的季节限定新品每次都能成功吸引消费者并引领咖啡创新趋势,从椰云拿铁到碧螺知春拿铁,瑞幸创造了一个又一个销量巅峰。从代言人角度看,早期的汤唯和张震虽实力强劲但和品牌契合度不高,随后邀请个性鲜明,人气高的利路修和谷爱凌为品牌代言,和品牌形象更加契合。此外,瑞幸的自有IP打造,跨界联名,各类活动都围绕年轻化展开,在年轻消费者心里站稳了脚跟,为每一家新店都提前打下了用户基础。

蜜雪冰城:
高质、平价、下沉
蜜雪冰城发家于上世纪末,在引入职业经理人进行管理后正式开启“直营+加盟”的发展模式,并步入了飞速成长阶段,在2020年成为国内首个门店数量过万的新茶饮品牌。如今,蜜雪冰城门店已经达到23000+,在茶饮江湖中一骑绝尘。

蜜雪冰城有一个清晰的定位就是走高质平价之路,长期坚持“低价”策略,冰淇淋、奶茶、奶盖茶和果茶,价格集中在4元-10元之间,保证所有单品在满足好喝的要求以外有更高的性价比,蜜雪冰城既是凭借极致的性价比获客,快速打开市场实现门店的扩张,也是在利用价格优势和所有竞争者拉开差距。并且和大多品牌起家一二城市后再下沉不同,蜜雪冰城在“霸屏”下沉市场后,才开始进军一二线高地和海外市场,走出了一条独有的万店之路。

锅圈食汇:
把握趋势、聚焦餐桌、全套方案
截至2022年,锅圈食汇全国签约门店数突破1万家,注册会员数超过两千万。锅圈食汇能快速成为万店品牌的原因首先是把握了消费趋势,在年轻人宅家吃火锅,烧烤却不想准备食材和预制菜火热的背景下,它瞄准“懒人经济“与”宅家经济”的机会。

在找到机会点后,锅圈食汇精准锁定餐桌,除了火锅食材,还提供烧烤、即烹餐包(预制菜)、生鲜食品、西餐和零食等,还会上新一些像“小龙虾大大”这样的季节性单品,打造“一站式在家吃饭餐食解决方案品牌”。
绝味鸭脖:
细分领域、专注加盟、严守品控
14年的时间,绝味鸭脖从一家小店蜕变为在全国门店超过1.4万家的“鸭脖第一股”,它是怎么做到的?绝味鸭脖实现万店的第一个关键点在于专注加盟模式,首先加盟费低为绝味吸引了大量加盟商,绝味会给加盟商提供全套服务,加盟商更像一个“甩手掌柜”,卖货服务顾客即可,这在便利加盟商的同时也保证了绝味产品的品控。说到品控,万店最怕的就是每个店的产出水平参差不一,但在绝味不会出现这样的问题。

绝味鸭脖在全国建立了21个生产基地,各基地以最优冷链配送距离作为辐射半径,做到24小时鲜货配送,这一高效、低成本的配送效果为门店的快速扩张提供了坚实的供应保障,万店如一。
瑞幸的多模式,锅圈食汇的全套方案,蜜雪冰城的低价高质......每个万店品牌都有自己的万店关键词,那万店有没有标准模式?一定要做什么?有没有共同的成功密码?
万店有没有密码?
蜜雪冰城相关负责人曾表示,“蜜雪冰城不是0到10000,而是1到10000。先有了1的盈利模型,才复制出来万店的规模。”
所以想要成为万店品牌,核心还是先做好“1家店”,再以这家店的经验和基础去打造,改良出其他的连锁店。做好这“1家店”就离不开以下的因素。
大众化产品和价格是万店的基础
蜜雪冰城、华莱士、绝味鸭脖、正新鸡排、瑞幸咖啡,民以食为天,饮食是生活的刚需,所以最容易出现万店品牌的是餐饮赛道。用消费者刚需的大众化产品和高性价比不挑客的价格去服务最大多数的群体是万店的基础。

标准化是万店的推动力
对于连锁餐饮的负面评价中,最多的一条就是同一品牌的不同门店味道不一,严重影响消费者对品牌的好感。想要成为万店品牌,树立品牌标准,保证出品和运营的稳定不必可少。
一方面,产品要标准化。比如绝味鸭脖构建“紧靠销售网点、快捷供应、最大化保鲜”的全方位供应链体系,直接送货到店,保证味道如一。另一方面,在整个门店的打造和运营都要标准化,门店选址、店面设计、人员培训、活动策划......都需要建立出一套标准规范并严格落实。
强大的供应链是万店的保障
为什么万店一定要有强大的供应链做保障?一是为了品质,优质稳定的供应链可以保证出品的稳定;二是为了成本,统一大规模采购可以有效降低采购成本,提高利润空间;三是为了发展,拥有强大的供应链后,万店品牌甚至可以开放功能供应链给其他品牌,又多了一条“生财之道”,为品牌增加坚实后盾。
万店品牌无一不在积极建设自己的供应链,比如瑞幸咖啡不断寻找更优质的供应以提升咖啡的品质。瑞幸的第二个烘焙基地江苏昆山烘焙基地在去年年底开始建设,云南保山生豆处理厂也将在今年动工,今年瑞幸还宣布启动全球寻豆计划,溯源高品质咖啡豆,以期进一步优化供应链。
数字化是万店的加速器
来自绝味食品的张丽锋曾在采访中谈到,“数字化转型带来的影响是全面的,不仅仅局限于业务数据层面,第一,管理标准化的问题得到很大的改善;第二,核心业务流程基本在线化及主要数据基本可溯源;第三,全过程数字化管控,也提升了食品安全管理水平和运营效率。”如今各大品牌都在积积极布局数字化建设,进入万店时代,数字化是必经之路。
数字化的效果在各个方面都可以显现,比如在产品研发上,瑞幸拥有一套完善的数字化研发体系,从产品分析,到菜单管理,再到产品研发的测试和优化,都用数字化赋能,用数据预测未来趋势。生椰拿铁,碧螺知春拿铁等单品热销足以说明瑞幸在研发爆款大单品上的能力和数字化研发体系的作用。

沪上阿姨在全国合作伙伴大会上透露,计划年底签约门店超过10000家;古茗发布的“破万店”计划,提出重点市场重点布局战略,加速计划的推进;主攻下沉市场的茶百道也瞄准了万店。种种迹象表明,中国的餐饮行业正在走向一个新的时代,2023年,万店的行业争夺战已经打响,让我们拭目以待。
本文为澎湃号作者或机构在澎湃新闻上传并发布,仅代表该作者或机构观点,不代表澎湃新闻的观点或立场,澎湃新闻仅提供信息发布平台。申请澎湃号请用电脑访问http://renzheng.thepaper.cn。





- 报料热线: 021-962866
- 报料邮箱: news@thepaper.cn
互联网新闻信息服务许可证:31120170006
增值电信业务经营许可证:沪B2-2017116
© 2014-2026 上海东方报业有限公司




