- +1
多位博主称被都美竹起诉肖像侵权,有人被判赔5000元
7月7日,博主吴娟发布微博称,自己被都美竹起诉。其发布的起诉书显示,都美竹认为吴娟的文章含有两张都美竹肖像,构成侵权,应当承担赔偿责任。吴娟在微博上号召“曾帮助都美竹发声却被起诉的人集体诉讼”。据吴娟统计,目前联系上她且被都美竹诉讼肖像侵权的自媒体账号作者约有10位。
红星新闻记者在裁判文书网查询后,据不完全统计,自2022年10月起,都美竹涉及诉讼共8案,其中7案为肖像权纠纷。天眼查则显示,2022年底起,都美竹诉讼肖像权相关开庭信息共有50余条。

有博主被都美竹起诉:
两年前所写文章使用了她的照片
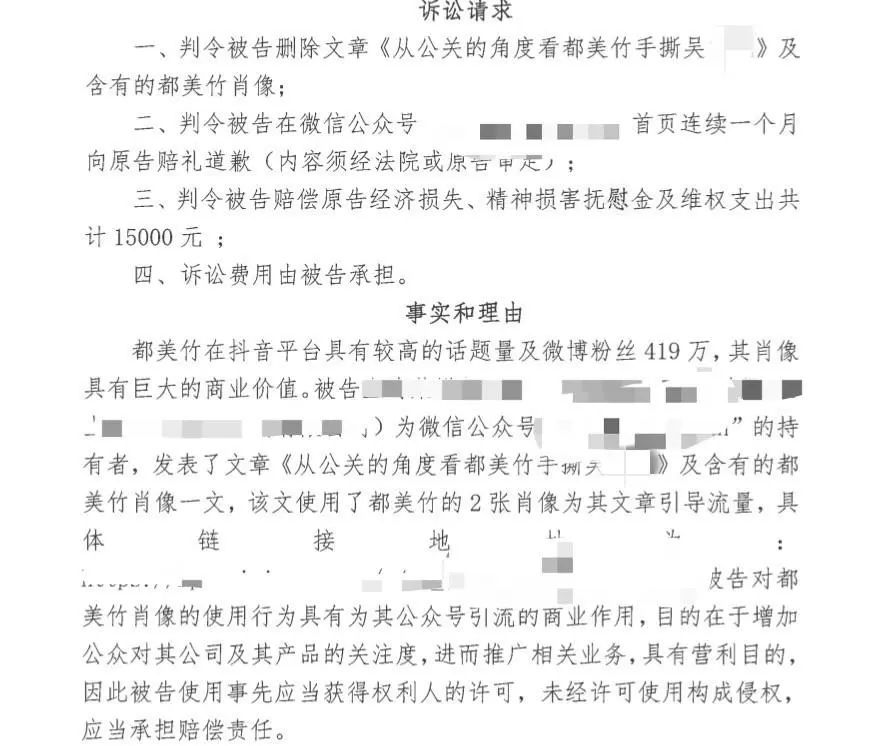
今年5月,吴娟收到了被都美竹起诉的通知。在起诉状中,都美竹认为,吴娟在公众号中写作的一篇文章,使用了都美竹两张肖像为文章引导流量,具有盈利目的,是未经许可使用构成侵权,应当承担赔偿责任,索赔经济损失、精神损害抚慰金及维权支出共计15000元。
据吴娟回忆,这篇文章写作于两年前,即都美竹与明星吴某某纠纷期间,都美竹曾停更微博数天,自己担心都美竹,因此为她发声,整篇文章是从公关传播的角度对两人纠纷进行分析,此后并未再就此话题写作。该文章目前已删除。
红星新闻记者从文章部分内容截图中看到,文中一段提及两性关系中“辨别渣男”的内容中,使用了都美竹照片;另一段祝福都美竹“以后能重拾人生、凤凰涅槃”内容前后,也使用了都美竹照片。

吴娟写作文章截图
吴娟介绍,她经常在公众号上写作当下热点的传播分析,由于微信公众号原创保护机制需要相关认证,才将公众号与公司绑定,并未以此牟利。“第一,我没有用来盈利;第二,整个角度是善意的;第三,确实是客观上在为她(都美竹)说话。”吴娟称,文章发布后,自己并未收到都美竹沟通请求等,直到自己得知被告,而后她检索发现,都美竹已多次就肖像权侵权起诉自媒体作者。
吴娟称为此感到气愤。她表示,自己认可都美竹此前对网络暴力者的诉讼,也认可部分自媒体是为了蹭流量、蹭热点而跟进写作都美竹与吴某某的纠纷,但她所了解到的近期被告的自媒体人并不属于以上两类。
“我把这个事情发微博后,有人说我是活该,我说我当时是为了正义和良知,然后这句话就变成了一个笑话,我觉得这很可悲。”吴娟说,“至少目前为止,我不后悔当时给都美竹写了这篇文章,假设再看到此类事件,还是要去发声,当然,发声的方式回头再探讨。”

吴娟收到的起诉书
目前,都美竹与吴娟公众号绑定公司的官司已于6月26日开庭,择期宣判。7月7日,吴娟在微博上联系“曾帮助都美竹发声却被起诉的人”。吴娟统计,目前联系她、并被都美竹控告的自媒体作者约10人,他们的微信公众号均绑定了公司,也都被起诉肖像权侵权,他们正在咨询律师集体诉讼是否可行等问题。
有博主被判赔5000元:
构成肖像权侵权,不构成名誉权侵权
博主周冲将自己所属公司被都美竹起诉肖像权侵权一案经过写成文章《我被起诉了》,并为其他人提供答辩状参考。周冲告诉红星新闻记者,其曾于一年前写作一篇文章,分别发表于两个公众号,两个公众号所绑定的公司分别被都美竹起诉肖像权侵权,共索赔5万元,最终分别被判赔偿600元及赔偿5000元。
在判处赔偿5000元的判决书中,广州互联网法院认定,该文章内容主要涉及“‘吴某某事件’中的女生被网暴”等,在使用网络用户攻击都美竹的截图中出现了两张都美竹肖像等,文章评论也以批评网络攻击为主,“文章虽然使用了意在维护原告的言辞,但客观上也再次援引了其他网络用户的不良言论,造成了不良信息在互联网上传播的后果”,认定构成对都美竹肖像权的侵权。判决书提到,都美竹未提交证据证明其所受到的具体财产损失或被告公司的获利情况,但都美竹在文章发布时享有一定关注度,肖像具有相应的经济价值。
不过,由于“被告发布案涉文章旨在抨击网络暴力等不文明行为、未虚构事实或发布贬损原告人格的侮辱性言辞”,法院认定不构成名誉权侵害。
在衡量赔偿数额上,判决书提及两点考量因素:“吴某某在事件发生时的身份为明星艺人,都美竹公开指控吴某某,引起社会广泛关注,都美竹应当预见到其在一定时间范围内将成为公众热议的人物,其肖像被他人公开、使用的可能性较大。都美竹为提升知名度主动在网络进行自我曝光,其本意即在于希望社会公众、媒体平台对其进行广泛宣传”,此外,“在吴某某事件前,都美竹社会知名度有限,其肖像的经济价值主要是通过社会公众对公共事件的讨论而建立”。
周冲注意到,都美竹曾于今年2月发布微博,称自己一直在就被造谣的情况维权,并配图30多案诉讼的截图。周冲称根据诉讼截图,曾咨询了多家被起诉的公司,并公开相关录音,数家公司称“文章并未造谣,而是引用时使用了都美竹照片”。
裁判文书网显示多起官司信息
涉及肖像权、人格权纠纷
红星新闻记者在中国裁判文书网检索发现,据不完全统计,2022年10月起,都美竹诉讼肖像权侵权案件共有7起,均以都美竹撤诉告终。天眼查则显示,2022年底起,都美竹诉讼肖像权相关开庭信息共有50余条。
周冲称,诉讼期间都美竹一方曾出示民事委托代理合同,该合同显示,2022年底,都美竹委托一律所代理共23宗因人格权纠纷案,涉及标的共575000元。红星新闻记者咨询该律所,确认律所曾受理都美竹相关案件,但关于案件详情、是否均为自媒体使用都美竹照片的肖像权纠纷、目前是否仍在代理等问题,截至发稿,该律所工作人员尚未回应。
红星新闻记者了解到,都美竹曾与一家公司签订协议,由该公司进行侵权监测,都美竹按照2000元一条线索为该公司付费。红星新闻记者根据该协议拨打了都美竹联系电话,对方称自己是都美竹的代理人,正在为都美竹处理诉讼相关情况。
该代理人告诉记者,其目前接手的案子都是针对都美竹的负面内容,涉及肖像权和名誉权。记者询问,并未造谣的文章被起诉,是被“误伤”还是确为都美竹想要维权?代理人称,他不了解具体情况,但就他看到及了解的情况而言,正面报道在底部有广告链接等涉及商业宣传,“如果是没有案涉的肖像,没有涉及到商业宣传这种性质,容忍度还是(会)高一些。”关于该代理人何时开始代理、代理案件数量、都美竹签订协议等问题,对方称不便答复。
一位不愿意透露姓名的博主告诉红星新闻记者,其于两年前写作了都美竹相关文章,文章在叙述都美竹与吴某某纠纷时使用了3张都美竹照片,并未对其作出评价,由于公众号绑定了朋友的公司,目前该公司已被都美竹起诉侵犯肖像权。文章阅读量在1000左右,底部有微店二维码、个人打赏码和广告,但博主称并未因此获利,双方协商未能达成一致,该案即将在上海市松江区人民法院开庭。该博主收到的法院相关文件显示,都美竹一方在2022年8月进行取证。
此前,公众人物相关肖像权纠纷多次引起关注。据南方周末报道,葛优起诉企业使用“葛优躺”照片侵犯肖像权,共544起案件,葛优胜诉率达99.6%,542家企业赔偿共计约759万元。据澎湃新闻报道,鞠婧祎曾诉一公司肖像权侵权,一审法院认定,涉案文章并非以营利为目的,且鞠婧祎作为公众人物对社会公众就其公开发布的照片进行评价负有一定的容忍义务,驳回鞠婧祎诉讼请求。鞠婧祎上诉,2021年,上海一中院维持原判。
网友评论


红星新闻实习记者 陈馨懿 记者 杨雨奇原标题:《多位博主称被都美竹起诉,有人被判赔5000元》
本文为澎湃号作者或机构在澎湃新闻上传并发布,仅代表该作者或机构观点,不代表澎湃新闻的观点或立场,澎湃新闻仅提供信息发布平台。申请澎湃号请用电脑访问http://renzheng.thepaper.cn。





- 报料热线: 021-962866
- 报料邮箱: news@thepaper.cn
互联网新闻信息服务许可证:31120170006
增值电信业务经营许可证:沪B2-2017116
© 2014-2026 上海东方报业有限公司




