- +1
苏州大学刘庄&上海大学孙乐乐:基于DNA折纸的多种免疫刺激配体纳米级精确排布用于T细胞活化和肿瘤免…
以下文章来源于CCSChemistry ,作者CCS Chemistry
CCSChemistry.
CCS Chemistry是由中国化学会创办的高水平旗舰新刊,面向全球科学家,收录化学各领域高质量原创科技论文。关注CCS Chemistry,即时获取期刊相关资讯。
近日,苏州大学刘庄教授和上海大学孙乐乐副教授发展了一种基于DNA折纸的多种免疫刺激配体纳米级精确排布用于T细胞活化和肿瘤免疫治疗。利用DNA折纸的可寻址性以及DNA特异性杂交,模拟T细胞受体(TCR)配体的CD3抗体和模拟共刺激配体的CD28抗体与DNA分子偶联后,能够以精确的间距和局部拷贝数进行排布,从而可以独立地研究TCR配体纳米尺度间距和局部拷贝数,以及TCR配体和共刺激配体的间距对T细胞活化作用。研究发现T细胞活化受益于较短的TCR配体间距以及局部富集的TCR配体,TCR配体和共刺激配体之间保持适当间距(约38 nm)有利于T细胞活化。基于上述发现构建的T细胞扩增器可以有效地扩增CD8+T细胞用于肿瘤免疫治疗。
背景介绍:
T细胞表面相关受体的空间排列在其激活过程中会经历从纳米级到微米级的复杂变化。近年来,在平面基上制备的纳米阵列已被用于研究配体间距对T细胞激活的作用。然而,在纳米阵列上组织配体并没有将配体间距的影响与作用于T细胞的配体数量的影响分离,因为界面上的配体密度会随着配体间距而改变。此外,不可控的化学修饰也很难实现不同类型免疫激活分子的纳米级精确定位,但这对于在分子水平上理解T细胞激活的生物物理学机制有很大的价值。近年来,DNA折纸技术在制备纳米级精细设计的分子结构方面显示出巨大的潜力。然而,DNA纳米结构尚未用于系统地调节多个T细胞活化配体的纳米级排布,从而独立研究影响T细胞活化的每个参数,如单种配体间距和局部拷贝数,以及多种配体间距等。
本文亮点:
在这个工作中,苏州大学刘庄教授和上海大学孙乐乐副教授发展了一种基于DNA折纸的多种免疫刺激配体纳米级精确排布方式,用于独立探究影响T细胞活化的参数,包括单种配体间距和局部拷贝数,以及多种配体间距,进而发展一种基于DNA折纸的T细胞扩增工具,用于肿瘤免疫治疗。
图1. 基于DNA折纸的多种免疫刺激配体纳米级精确排布示意图首先,CD3抗体可通过DNA杂交组装到方块DNA折纸上,配体间间距范围为95至16 nm。还可以在DNA折纸上调节CD3抗体的数量(每个DNA折纸有1-5个抗体),平均间隔为20 nm。此外CD28抗体与CD3抗体可以一起组装到DNA折纸上,配体间间距设置为95到16 nm。体外T细胞增殖和细胞因子分泌试验证明,具有较短间距的局部浓缩的TCR配体将有利于T细胞活化,并且在TCR配体和共刺激配体之间可能存在适当的间距(38nm),以允许最大限度的T细胞活化。
机制研究表明,较短的TCR配体间距和局部浓缩的TCR配体都可以增强CD3ε亚基的酪氨酸磷酸化水平,这是触发T细胞增殖的关键。此外,TCR配体和共刺激配体之间较短的间距可以促进CD28的酪氨酸磷酸化,这是T细胞完全活化所必需的。此外,利用上述发现,我们通过在DNA origami矩形上组装一个aCD3ε阵列和一个aCD28阵列,构建了一个基于DNA折纸的T细胞扩增器,可以在体外更有效地扩增抗原特异性CD8+T细胞,在过继免疫治疗中更有效地抑制肿瘤生长。
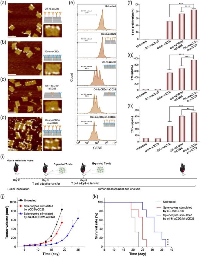
图2. 基于DNA折纸的T细胞扩增器用于治疗性T细胞扩增和过继免疫治疗的。(a-d)代表性的AFM图像和高度轮廓显示了CD3抗体和aCD28在具有不同设计的DNA折纸上的组装;e)不同处理下T细胞增殖代表性流式数据。(f)对应(e)中的流式数据的统计数据;(g和h)显示不同处理下细胞培养上清液中IFNγ和TNFα浓度。(i)小鼠黑色素瘤肿瘤模型T细胞过继免疫治疗示意图;(j)不同处理下(黑线,未处理;红线,用游离CD3/CD28抗体刺激的T细胞处理;蓝线,用基于DNA折纸的T细胞扩增器刺激的T细胞处理)的黑色素瘤荷瘤小鼠的肿瘤生长曲线。(k)携带黑色素瘤肿瘤的小鼠在所指示的不同治疗后的存活率。总结与展望:
综上所述,在这项工作中,基于DNA折纸的纳米级配体组织精确控制用于系统地探索TCR配体间距、TCR配体的局部拷贝数以及TCR配体和共刺激配体之间的间距对T细胞活化的作用。基于DNA折纸构建了用于体外扩增治疗性T细胞的T细胞扩增器,并在小鼠肿瘤模型实验中实现了有效的过继肿瘤免疫治疗。因此,精确编辑不同配体的纳米级间距和调节其空间排布将会成为T细胞活化研究的独特工具,也是设计T细胞扩增平台的新思路。
文章详情:
Nanoscale Precise Editing of Multiple Immune Stimulating Ligands on DNA Origami for T Cell Activation and Cell-Based Cancer Immunotherapy
Lele Sun*, Fengyun Shen, Zijian Xiong, Yu Chao, Chunhai Fan and Zhuang Liu*
Cite this by DOI:
10.31635/ccschem.023.202302858
文章链接:
https://doi.org/10.31635/ccschem.023.202302858
扫码在线阅读
扫描或长按左侧二维码,
在线阅读全文
中国化学会Chemsoc
原标题:《苏州大学刘庄&上海大学孙乐乐:基于DNA折纸的多种免疫刺激配体纳米级精确排布用于T细胞活化和肿瘤免疫治疗》
本文为澎湃号作者或机构在澎湃新闻上传并发布,仅代表该作者或机构观点,不代表澎湃新闻的观点或立场,澎湃新闻仅提供信息发布平台。申请澎湃号请用电脑访问http://renzheng.thepaper.cn。





- 报料热线: 021-962866
- 报料邮箱: news@thepaper.cn
互联网新闻信息服务许可证:31120170006
增值电信业务经营许可证:沪B2-2017116
© 2014-2026 上海东方报业有限公司




