- +1
课题|案件提级管辖标准和程序机制研究
以下文章来源于人民司法杂志社 ,作者广东高院课题组
人民司法杂志社.《人民司法》作为最高人民法院机关刊,载文阐述司法解释,分析典型案例,反映审判工作的新情况新问题,报道社会各界所关心的重大案件审理情况,研究解答司法实践中的疑难问题。
编者按
特殊类型案件的提级管辖机制,被认为是优化高级人民法院、最高人民法院案件结构,实现上下级法院审级良性互动的关键环节,最高人民法院《关于完善四级法院审级职能定位改革试点的实施办法》对此作出了基本规定。本次课题试图从不同角度展示提级管辖制度的实践情况,以及实务工作者对进一步完善提级管辖制度的思考。
案件提级管辖标准和程序机制研究
文/广东省高级人民法院课题组
(本文为最高人民法院2021-2022年度司法改革专项调研课题“ 案件提级审理标准和程序机制研究”的研究成果。)
内容提要
试点地区法院提级管辖案件存在范围不明确、标准不清晰、程序不完善、机制不健全等问题,应在守持普通管辖、界分指定管辖、区别案件请示、筛选示范案件、回应社会规则等原则基础上,进一步明确涉重大国家利益、社会公共利益、新类型且疑难复杂、上一级法院审理更有利于司法公正、具有普遍法律适用指导意义、存在重大法律适用分歧等需提级管辖案件的范围,并从建立依职权提级管辖案件的识别发现机制、构建当事人申请提级管辖的审查机制、健全特殊类型案件提级管辖的程序规范等方面对提级管辖程序作具体设计,从加强对下业务监督指导、建立法律适用冲突问题的监测机制、健全审级衔接风险防控机制等方面完善提级管辖制度配套措施。
目次
一
提级管辖的实践状况
二
提级管辖应遵循逻辑
三
提级管辖制度之完善
完善提级管辖制度作为完善四级法院审级职能定位改革试点的一项重要内容,其在统一法律适用、完善审级制度、加强审判监督指导、排除不当干预、依法公正审理案件等方面具有重要意义。然而,从此前司法实践情况来看,由于提级管辖案件范围不明确、标准不清晰、程序不完善、机制不健全等原因,以致于提级管辖制度在实践中较少运用。因此,完善案件提级管辖制度,既需立足于法院审判执行工作实际情况,也要充分结合四级法院审级职能定位改革、案件繁简分流改革、诉讼程序改革等有利契机,构建一套立体化、多元化、精细化的提级管辖规则,确保重大疑难复杂新类型案件依法公正审理,切实发挥提级管辖制度的功能作用。一
提级管辖的实践状况
(一)各地试点探索
根据最高人民法院《关于完善四级法院审级职能定位改革试点的实施办法》(以下简称《实施办法》),自2021年10月以来,各地试点法院在完善提级管辖机制方面开展了如下探索:
1.细化提级管辖案件的识别标准
提级管辖分为上级法院主动提级管辖(以下简称“主动提”)和下级法院报请上级法院提级管辖(以下简称“下交上”)两种。《实施办法》将基层人民法院“下交上”和中级人民法院“主动提”的案件范围限定为涉及“重大国家利益、社会利益”“新类型”“普遍法律适用指导意义”“重大法律适用分歧”“更有利于公正审理”等5种情形、中级人民法院“下交上”和高级人民法院“主动提”的案件范围限定为“普遍法律适用指导意义”“重大法律适用分歧”“更有利于公正审理”3类情形。之所以要对案件范围加以限制,主要目的是控制更高层级法院审理案件数量,从而保障更高层级法院可以将有限的司法资源更好地用于维护法律适用的统一。但因语言的歧义性和模糊性,“重大、新类型”等仍属不确定的法律概念,不具有明确的外延和构成要件,虽能为法官提供正确的思考方向,但亦需要进行价值补充加以具体化。因此,部分法院在实践中更趋向于对“重大利益”“新类型且疑难复杂”“具有普遍法律适用指导意义” “近三年”“重大法律适用分歧”以及“更有利于公正审理”等重点表述和关键词语作进一步解释,以确定提级管辖案件的识别标准。如上海市高级人民法院将“重大利益”解释为“统筹考虑相关利益的涉及广度、关联深度、覆盖群体、政策依据、政策制定部门和案件审理难度等多重因素”,“新类型且疑难复杂的案件”应为“在相关基层人民法院或其上一级人民法院辖区内具有首案效应,且因案件事实争议大、法律关系复杂、合议庭意见分歧较大等因素,能为其他基层人民法院未来审理类似案件作出示范的案件”,“更有利于公正审理的案件”是指“受地方因素影响较大、存在‘诉讼主客场’现象或外部干预可能性,基层或中级人民法院不宜行使管辖的案件”等。
2.规范提级管辖的程序
完善案件提级管辖机制依赖地方三级法院间的顺畅联动,加强上下级法院的沟通协调是落实提级管辖机制的应有之义。实践中,上级法院主要通过条线会、大要案专报、提级管辖参考案例等主动识别发现有必要依职权提级管辖的案件,下级法院严格按照《关于授权最高人民法院组织开展四级法院审级职能定位改革试点工作的决定》以及《实施办法》规定的范围,筛选提级管辖案件,在确保依法有据的同时,充分发挥提级管辖案件的示范指导意义。在时间节点上,大多数法院均按照《实施办法》的规定,限定报请提级管辖需于“案件法定审理期限届满三十日前报送”。重庆市高级人民法院在此基础上,又进一步明确上级法院主动提级管辖的时间节点需为“尚未开庭且审理时间未超过法定审限的二分之一”。在程序流转上,大部分法院均规定,上级法院立案庭负责提级管辖报请材料及案卷材料的接收、立案及前端形式审查,即核查下级法院报请提级管辖是否经院长批准、是否经审委会讨论决定、请示等材料是否齐备,并转相关审判庭审查。相关审判庭在提交专业法官会议讨论审查、填写审查审批表、经分管院长审批后作出是否同意提级管辖的处理,并制作提级管辖法律文书发送原受诉法院。
3.探索建立当事人申请提级管辖机制
部分试点法院探索建立当事人申请提级管辖机制。如重庆市高级人民法院坚持有限原则,有限制性地赋予当事人申请案件提级管辖的诉讼权利,明确当事人在案件“尚未开庭且审理时间未超过法定审限的二分之一”时,认为案件符合特殊类型案件标准的,可向原受诉法院提出报请上一级法院审理的申请。原受诉法院承办案件的审判组织就当事人申请理由是否符合特殊类型案件标准进行审查,作出是否向上报请提级管辖的决定。又如,广东省梅州市中级人民法院制定《关于特殊案件当事人申请提级管辖的暂行规定》,将当事人申请提级管辖机制融入下级法院报请提级管辖程序框架,受理2起当事人申请提级管辖案件,取得良好效果。
4.强化类案成果转化
提级管辖的运作,一方面蕴含一种追究实体真实的诉讼观,另一方面也体现追究一种示范效应的价值观念。上海、重庆、江西等省(直辖市)高级人民法院在其试点实施细则中建立了案例转化程序,即提级管辖的案件经高层级法院审结生效后,应通过撰写典型案例、提炼裁判规则、向社会发布提级管辖案例、编撰提级管辖案例册等方式启发、引导、规范裁判思路,统一辖区法律适用和裁判尺度。
(二)存在的问题与不足
虽然各试点法院在规则引领、审级匹配等方面作出了有益探索,但实践中仍存在一些问题和不足,体现在:
1.识别标准模糊
无论“主动提”还是“下交上”,都意味着诉讼程序可能需要推倒重来。此时,如果“上级机关可以随时越俎代庖,这也使得决定状况变得极不安定,法律关系也难以确定”,因此,提级管辖在适用上需更加谨慎,应当具备某一方面的价值追求已经高于对程序安定的诉讼价值追求,在程度上达到确有必要的程度才能够被启动。
实践中,关于上级法院提级管辖的理由,虽然三大诉讼法均对提级管辖作出了概括性规定,《实施办法》也对“下交上”和“主动提”的案件范围进一步明确,但依然原则性、概括性较强,其在强调制度弹性的同时,缺乏确定性和稳定性的弊端也比较明显。如案件疑难复杂程度与当事人之间的事实争点直接联系,须等到法院受理后才能确定,在当事人起诉至法院受理案件之前,法院不可能了解案件的疑难复杂问题。案件的影响范围往往是在案件审理过程中逐渐显现的,在案件受理之时通常只能作出初步判断,不一定符合案件的实际,以至于在司法实务中,一些法院遇到相关案件,要么无所适从,要么标准不一,该提级的不提级,不该提级的提级。
2.政策掌握不统一
提级管辖是诉讼案件受理权与管辖权统一性原则的例外,即本来对案件有管辖权的法院行使受理权后,根据制度安排,改由原对案件无管辖权的法院审理。对案件有管辖权是适用提级管辖的前提。实践中,仍有部分法院对政策掌握不到位,将移送管辖的案件当作提级管辖案件办理。以广东试点情况为例,报请提级管辖的35件案件中,中院决定不予提级管辖的就有10件,其中5件属于应当移送管辖案件。如广东省广州市越秀区洛桑美地业主委员会诉广州市规划和自然资源局、第三人金宝华投资有限公司不动产登记一案,广州某基层法院在审理过程中发现第三人金宝华投资有限公司系香港地区登记注册的公司,本院没有管辖权,遂以案情重大、复杂为由,将该案报请中级法院提级管辖。
3.提级需求存在错位
特殊案件往往是在事实认定、法律适用或案件处理上有难度,而且容易成为社会敏感或当事人缠诉的案件。对这类案件,下级法院愿意往上送,但上级法院法官也会认为是烫手山芋,而不太愿意提上来处理。就广东省内而言,至2022年7月,全省共提级管辖案件24件,其中依职权主动提级管辖仅3件。而对新类型案件,尽管审理上可能有一定难度,但因其是指导性案例重要来源,也是法院宣传的重要素材,即便需要投入大量的司法审判资源,下级法院一般也不会愿意主动报请提级管辖。
4.案件请示制度挤占
疑难案件请示报告制度既能帮助下级法院解决事实、法律及案件处理上的疑难问题,又能让下级法院获取上级助力、克服内部分歧和外部干扰、避免上诉改判,因此对某些特殊的疑难重大敏感案件的内部请示仍然不可避免,且出于思维惯性,下级法院仍习惯以行政化的思维和手段对待上下级关系,当遇到难以处理的疑难复杂案件时,请示报告的适用更为便捷,作用也更加多元,下级法院更倾向于向上级法院请示、汇报,以获得权威意见作为裁判基础。课题组调研发现,基层法院法官对于“在办案中遇到新类型案件或法律适用疑难问题倾向于选择如何处理”这个问题,选择“自行裁判”“提交讨论”的比例占77.2%,选择向“上级法院请示的”占18.9%,选择“报请上级法院提级管辖”的仅占3.9%,可见案件请示制度在一定程度上仍会挤占提级管辖机制的适用空间。
5.配套措施存在不足
审判重心下沉后,建立将特殊案件“打捞”至较高层级法院审理的机制配套成为影响制度成效的重要因素。作为级别管辖的特殊补充,提级管辖机制的完善是一项复杂的系统性工程,关系到法院组织体系、诉讼制度、审判组织、工作机制之间的耦合。当前,法律、司法解释对提级管辖的规定较为分散且多为纲领性、原则性规定,操作性、指导性不强,更为精细化的配套制度仍未构建。
二
提级管辖应遵循逻辑
完善提级管辖制度有利于破解四级法院审级职能区分不明、趋于同质化的问题,有利于畅通不同层级法院之间的监督指导渠道,为上级法院监督指导下级法院提供有力抓手,有利于通过完善提级管辖的标准和程序,推动特定案件进入较高层级法院审理,统一司法裁判标准。因而,推进提级管辖应遵循以下几项原则:
(一)守持普通管辖
通管辖是指法院按照司法权在四级法院审级职能分工,根据诉讼法有关规定,对案件进行管辖。普通管辖既包括司法权横向分工产生的地域管辖,也包括司法权纵向分工产生的级别管辖,其本质上是司法权内部横向纵向分工产生的对案件的一种管辖方式。原则上法院的大多数案件均应当采取普通管辖的方式进行审理,这体现了立法的原则性。而提级管辖则是在普通管辖之外,对原有案件管辖权进行转移的一种案件管辖模式,体现的是立法的灵活性。原则性的规定保证了在通常情况下管辖制度得以具体、明确地适用;灵活性的规定则保障了特别情况下管辖制度适应复杂诉讼实践的需要,就此而论,提级管辖与普通管辖的有机协调可以使得案件在管辖分配上更趋于合理。不过,虽然提级管辖的本质也是为了贯彻落实上级法院司法权侧重统一裁判的职能作用,但也应当对提级管辖的案件数量进行严格控制,防止过多地提级管辖案件,打破普通管辖关于案件管辖的分工,干扰较低层级法院对案件的审理制度,因此完善提级管辖制度,应始终坚持“普通管辖为原则,提级管辖为例外”原则。有学者建议,“原则上将初审管辖权下移到基层法院,中级法院和高级法院只受理具有普遍法律指导意义、关于国家重大利益或社会公共利益以及可能存在诉讼主客场现象的特殊案件,并对特殊类型案件实行‘列举+概括’的清单制,实现特殊类型案件初审管辖权上移。”
(二)界分指定管辖
指定管辖是指下级法院认为本院不宜审理特定案件,将特定案件申请交由上级法院指定审理,或上级法院认为某特定案件或某类案件不宜由下级法院审理,指定其他法院审理的一种管辖权制度。指定管辖包括个案指定制度和类案指定制度,类案指定也包括指定交叉管辖制度、指定集中管辖制度。我国三大诉讼法对指定管辖均有明确的规定,个案的指定管辖,通常运用于案件回避等情形,诸如法院的法官可能在本院涉及案件,则由法院申请将该案移送至上级法院指定审理,或涉及重大官员犯罪的案件,也通常由上级法院指定异地法院审理。同时,也存在为打破地方保护主义的跨区域指定交叉管辖模式,以及指定集中管辖模式,如四川省高级人民法院在成都铁路运输第二法院设立了四川大熊猫国家公园生态法庭,跨行政区域集中管辖大熊猫国家公园环境资源民事、行政、刑事案件。
提级管辖则主要是对管辖权的纵向转移,既有打破诉讼主客场、破除司法地方保护主义等目的,也有统一辖区司法裁判尺度等职能作用。尽管提级管辖与指定管辖在职能上有一定的重叠,但各有侧重,提级管辖是案件的管辖权由下级法院上移给上级法院,属于上调性转移,其侧重统一法律适用;指定管辖更多是案件管辖权在同层级之间跨地域进行转移,其侧重打破诉讼主客场、破除司法地方保护主义。
(三)区别案件请示
案件请示是指案件涉及国防、民族、宗教、群体性等重大敏感性事由,或涉及新类型案件,无法律予以调整的,或涉及法律适用可能存在冲突等情形,下级法院逐级通过案件请示的方式,请求上级法院对案件法律适用等情况予以答疑的一种内部指导方式。实践中,案件请示制度在解决重大疑难复杂案件审理方面发挥了巨大作用,被低层级法院较多适用。但是也有学者认为案件请示制度破坏了审级关系,损害了当事人的诉讼权利,特别是实质性地损害了当事人的上诉权,应该予以废除。因为诉讼法上没有对案件请示制度的明确规定,加之案件请示制度没有诉讼当事人的参与,因此常常受到来自社会各界特别是学术界的批判。在以往司法改革的纲要中,也有学者曾提出对案件请示制度进行诉讼化改造。
相比于案件请示制度,提级管辖则是诉讼法上的制度设计,有明确的法律依据。通过案件的提级管辖,既可以有效发挥上级法院审理案件的多方面优势,也可以充分保障诉讼双方当事人的诉讼权利,其更有利于丰富和发展中国特色社会主义司法制度。实践中,如何处理二者关系?
课题组认为,提级管辖制度和案件请示制度的功能不同,提级管辖制度侧重统一案件法律适用,统一案件裁判尺度,而案件请示制度则侧重案件的妥善处理、实质性化解矛盾纠纷,两者之前相互依存、并行不悖,应在各自的运行轨道发挥各自功能作用。从我国司法的具体实践出发,在建立和完善提级管辖制度的同时,也应进一步完善案件请示制度。对于涉及国防、民族、宗教、群体性等重大敏感案件,或某新类型案件,或涉及重大法律适用问题的案件,以内部案件请示更有利于案件妥善处理的,仍应通过案件请示制度办理。特别是一些涉及重大敏感群体性的案件,有时既需要请示上级法院,也需要请示同级党委,有时候还需要协调同级政府机关,如果单纯地依靠案件提级管辖,往往难以实质性地化解矛盾纠纷。
(四)筛选示范案件
按照职能分层原理,不同审级追求是不同的:基层法院的优势是查明事实,高层级的法院能更好地统一法律适用。从这个意义上,不同审级的法院本应采取不同诉讼程序,但是由于我国诉讼制度对再审程序启动持开放态度,致使部分当事人滥用诉讼权利不断恶意申诉,让高层级法院陷入个案审理和程序空转的泥沼中。因此,作为破题之策,提级管辖标准设定应有利于具有示范意义的案件被筛选出来,通过打破审级制约,让高层级法院提前介入审理个案,从而促进当事人服判息诉,真正实现“审理一件、示范一片”,进而实现高层级法院维护秩序的职能。
(五)回应社会规则
裁判的过程本质上也是价值分配、价值选择的过程。一般而言,层级越低的法院越关注个案纠纷的解决,而参与价值分配的功能就越弱;层级越高的法院,参与公共政策形成的功能就越强,其政治色彩就越浓厚。与此同时,经济社会越急剧发展,立法滞后性愈凸显,人民法院通过司法解释或适用法律参与法律创制的需求越迫切。当然,这里的社会规则需求有两个层次,其一是统一法律适用,其二是填补法律空白,但无论哪个层次,提级管辖标准设定应有助于高层级法院通过司法弥补立法滞后性,通过创制裁判规则参与价值分配和公共政策。此外,实践中还要从法治理念更新、宪法权利维护、司法规则形成等角度,不断优化提级管辖案件范围。
三
提级管辖制度之完善
案件提级管辖涉及面广、专业性强,是一项牵一发而动全身的改革,既需要完善审级制度、优化四级法院的职能定位等,也需要更为精细化的案件范围识别、程序构建以及配套制度支撑。
(一)提级管辖的范围识别
1.国家利益的认定
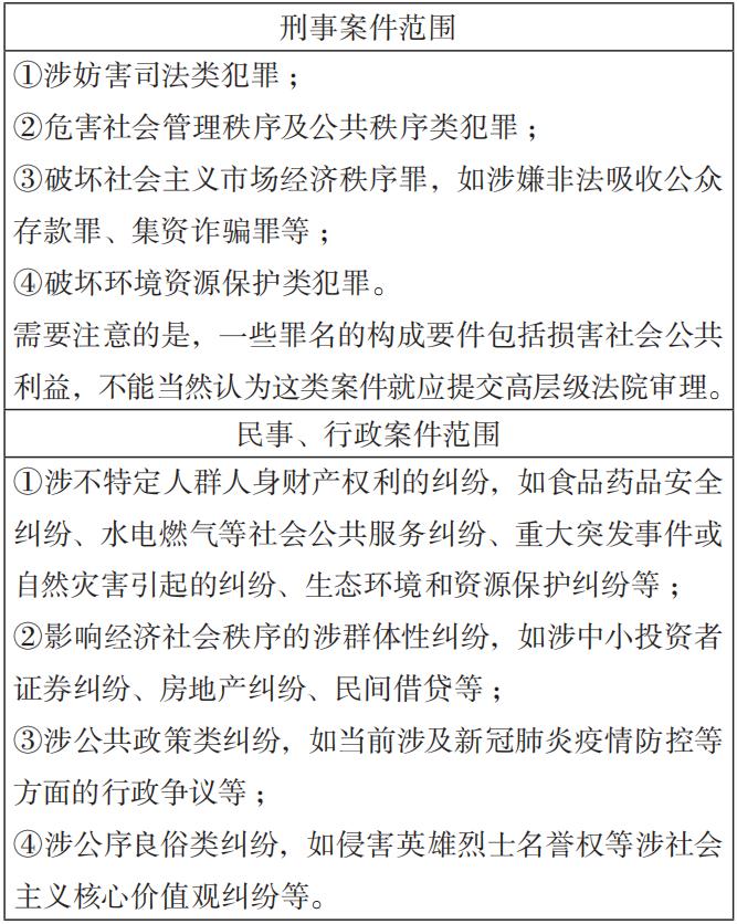
国家的秩序利益是诉讼制度保护的根本法益之一。对涉及重大国家利益案件,因判决确实会增减某些社会实践或者态度的合法性,进而影响着政策、道德、核心价值观的走向,因此,应从所涉法律关系的各方面如主体、客体、法律关系、法律后果等进行综合判断。主要包括以下类型案件:
2.社会公共利益的认定由于法律上对社会公共利益多为原则性规定,为避免提级管辖机制滥用或不用,可通过采取正向列举和反向否定相结合方式对社会公共利益事项进行限定。在刑事审判领域,主要从犯罪客体、社会危害大小、影响范围等方面考虑;在民事、行政领域,主要从影响主体是否不特定多数人、客体是否涉及民生权益、后果是否损害社会公共秩序等方面考虑。主要包括以下类型:
当然,具有以下几种情形的案件,一般不能因涉及社会公共利益由高层级法院提级管辖:(1)未影响不确定的多数人;(2)未对特定行业造成系统性风险;(3)不存在引起群体性事件或激化社会矛盾风险情况;等等。3.新类型且疑难复杂案件的认定
根据事实认定和法律适用的难度综合判断:对案件事实认定有难度,但不足以影响案件的妥善解决,有管辖权的第一审法院仍应尽可能自行审理,不宜向上提交管辖;对仅仅依据案件事实和法律规定难以实现案结事了的案件,由于审理这类案件需要关注可能引发的社会影响,抵御、排除各方面的压力,可以考虑提级管辖。
在刑事审判领域,此类案件范围的确定往往具有灵活性,需与侦查、检察机关形成一定的共识,对新型且疑难复杂犯罪的表现形态、认识分歧进行一定的梳理和动态列举。例如,对辖区内电信网络新型犯罪案件、互联网金融和证券领域的犯罪案件、新型知识产权侵权犯罪等案件中,对案件事实复杂、犯罪手段新、认定较为困难的刑事案件,包括数字货币、生物技术、人工智能领域的新型案件,可以作为提级管辖的重点案件。
在民事领域,可从社会效果和法律效果两方面判断,但主要为社会效果。包括:(1)具有首案效应、可能引发后续批量诉讼的。(2)对事实认定或法律适用存在较大争议的案件,如所涉行业领域存在较大分歧,案件裁判可能对整体行业规则、监管标准等产生重大影响的案件;涉及新产业、新业态、新技术等因素,事实查明和认定较为复杂的;社会舆论对案件定性、处理存在较大争议的案件。(3)存在法律制定时未能预见新问题、新现象的案件,等等。
在行政审判领域,包括:(1)新法创立的行政管理行为所引发的共同诉讼,如新行政诉讼法规定的行政协议纠纷等;(2)行政机关推出的改革举措、创新管理行为所引发的共同纠纷,如“三旧”改造等;(3)行政机关管理规制新产业新业态新模式下市场行为所引发的社会影响重大的纠纷,如涉数字经济、共享经济等。
4.上一级法院审理更有利于司法公正的认定
包括:(1)受地方影响较大的案件;(2)存在集体回避情形,如受案法院是案件当事人、本级机关是案件当事人、受案法院或者本级机关与本案有利害关系;(3)舆论高度关注可能影响公正裁判的;(4)法律、司法解释规定的其他不适宜管辖的情形。
5. 具有普遍法律适用指导意义案件的认定
具有普遍法律适用指导意义案件往往难以从案由或具体类型上加以列举区分,而是根据法律实施过程中的需求不断呈现。识别中应重点把握:一是必须涉及法律适用问题。包括法律、法规和司法解释以及习惯法和国际条约。二是法律适用问题具有普遍意义。包括:(1)法律、司法解释没有规定或规定不明确,需要通过司法裁判进一步明确法律适用;(2)有相关法律、司法解释规定,但相关规定严重滞后,如适用将显失公平,需要根据立法精神、立法目的和法律原则作出裁判。三是法律适用问题具有指导意义。这种指导意义不仅仅在于个案审理中节省了司法资源,也会削弱当事人针对类似问题提出上诉、申诉的积极性,从而减轻审判压力。
6.存在重大法律适用分歧案件的认定
从审级来看,具体可分为:(1)辖区内裁判标准不统一。包括:本地区内同级别法院之间生效案件“同案不同判”;审理案件拟适用的法律原则或条款与本地区同级其他法院同类案件生效判决各不相同,裁判结果差异较大,需要提炼出相对统一的法律意见以约束未来类似案件裁判。(2)与上级法院裁判尺度相冲突。包括:与上级法院生效的同类案件生效裁判可能发生冲突;可能与最高法院公布的指导性案例、上级法院发布的案例、裁判指引发生冲突的案件。需要注意的是,同类案件是指案由、要件事实、争议焦点等案件核心要素相同或相似的案件。
(二)提级管辖的程序保障
1.建立提级管辖案件的识别发现机制
一是信息化智能识别。利用信息化手段优化自动识别机制,是在海量案件中快速筛选提级管辖可能性的捷径,也是后续开展实质性审查的基础。在强化办案一体化平台建设的基础上,可参照“四类案件”智能化监管的做法,将特殊案件的识别要素嵌入系统,实行自动识别、初步筛查。同时,加强与“四类案件”监督管理系统、信访投诉系统等基础数据的采集与共享,依托大数据技术优化对案件的自动识别发现功能。二是内外联动识别发现。内部层面,把发现提级管辖的特殊类型案件作为院庭长履行监督管理职责的重点内容加强研判,上级法院注重运用审级监督、发改案件分析反馈等机制,及时发现辖区内法院法律适用分歧案件;外部层面,通过舆情监控、信访投诉、纪检监察、人大代表监督等外部监督机制,及时发现需要提级管辖的案件线索。三是建立法律适用分歧解决机制。建立辖区法院法律适用分歧解决机制,加强法律适用疑难问题梳理,树立裁判标准。
2.规范下级法院报请提级管辖机制
一是规范内部审批流程。独任法官或者合议庭认为在办案件需要报请提级管辖的,可以提出提级管辖审查建议。存在较大分歧的,可以提交专业法官会议讨论。报请提级管辖决定由本院院长批准后作出。涉及法律适用的问题,应当由院长提请审判委员会讨论;涉及其他问题的,可以由院长在充分听取相关审判组织意见后视情决定。立案和审判管理部门在行使职责过程发现受诉案件应当提级管辖而没有报请的,可以向案件承办部门发出书面建议,承办部门应及时予以反馈。案件已经开庭审理的,原则上不宜进行提级管辖;确需提级管辖的,应做好风险防控及对当事人的释明工作。二是建立书面请示制度。下级法院报送提级管辖的,应当采用书面请示,请示内容包括当事人基本情况、简要案情、具体事由、院领导的审签意见或者本级法院审判委员会意见,并附相关材料。涉及重大法律适用分歧的,应当提交相关案例及案例检索报告。三是建立案卷移送制度。报请提级管辖案件的移交应一案一移送。下级法院报请提级管辖的,应提交书面请示、案卷材料、本院院长同意或者审判委员会讨论决定的材料等相关材料。
3.规范上级法院对提级管辖案件的审查和决定机制
一是规范立案管理。收到下级法院请示、审判业务部门提级建议材料后,立案部门应先进行形式审查,符合立案条件的按“辖”字号登记请示案件;申请材料不符合格式要求或缺漏的,予以退回补正。
二是建立归口审查申请机制。对“下报上”案件,立案部门应及时移交对口审判部门进行实质性审查和决定。对于上级法院其他部门发现需要提级管辖案件线索的,应当经部门负责人同意后向有关审判部门报送相关情况,该审判部门应及时反馈处理情况。
三是实行实质性审查。案件提级管辖审查应组成合议庭,以随机为主指定为辅的方式产生,庭长可作为审判长参加案件审查。可采取书面审查方式,审查过程中可以调取案卷,听取受诉法院意见。实质性审查一般不应深入案件的事实认定、争议焦点归纳及法律适用等层面。重点围绕:(1)符合《实施办法》第4条、第5条规定的情况。(2)提级管辖的必要性,如是否提级管辖更有利于当事人权利救济;是否有利于发挥诉讼机制社会效用,促进政治效果、社会效果和法律效果的统一;是否有助于统一法律适用规则、进行宏观调控,彰显法治统一性。(3)提级管辖的可行性。主要是从时间、治理成本等审判资源优化配置角度考虑,如由高层次法院审理有助于实现司法效益最大化;当事人愿意牺牲一定效率利益,等等。此外,也可根据实际审理需求适当听取当事人意见。
四是严格提级管辖决定程序。下级法院报请提级管辖案件,可提交专业法官会议讨论。其中,同意提级管辖的,经庭长审批后报请院长决定;不同意的,按照监督管理流程层报分管副院长审批。上级法院主动提级的案件,应以审判庭名义填写提级管辖审查建议表,并附提级管辖建议报告,载明案件的具体情形、理由及分析意见,征求相关领域审判委员会委员意见后报请院长批准。专业法官会议以及审判委员会委员讨论应主要聚焦提级管辖的必要性,而不对案件实体处理提出意见,避免“未审先判”。
五是构建诉讼权利保护制度。报送审查期间,当事人申请保全或者续保的,由下级法院审查处理。上级法院决定提级管辖的,向当事人送达相应法律文书或者委托下级法院送达。对公诉案件,应当书面通知省检察院。前序诉讼行为的法律效力不因提级后管辖法院的变更而灭失,原一审法院作出的诉讼保全以及文书送达等均继续有效。
4.探索提级指定专门法院管辖模式
对一些案情较为复杂的案件,如涉知识产权、数据产权、虚拟财产、绿色金融等新类型案件,下级法院报请上级法院提级管辖的,上级法院可以发挥专门法院专业审判优势,指定知识产权法院、金融法院、互联网法院等专门(专业化)法院进行管辖。相关程序参照适用下级法院报请上级法院提级管辖案件程序。
5.构建当事人申请提级管辖的审查机制
本质上,提级管辖并非法定级别管辖,而是对于特殊类型案件级别管辖的调整,其判断权最终仍归属于法院,因此当事人申请提级管辖不属于其法定的诉讼权利,而是对法院提级管辖案件识别发现的建议,对此不具有异议权和上诉权。可将当事人申请提级管辖融入下级法院报请提级管辖程序设计中,同时对审查结果及时予以回应。
当事人认为在办案件符合提级管辖条件应当由上一级法院审理的,可以在答辩期届满前向受诉法院提出申请,并提供证据证明。对当事人提出的提级管辖申请,受诉法院应在合理期限内作出决定(不超过2个月为宜)。经审查认为符合报请提级管辖条件的,由下级法院按程序报请上级法院提级管辖,并通知当事人;不符合条件的,应将不予提级管辖的决定告知当事人。
(三)提级管辖的配套措施
1.加强对下业务监督指导
一是加强审判业务指导。较高层级的法院负有统一裁判标准以消除同案异判的职责,要结合法官会议或审委会会议纪要,通过制定司法解释或者规范性文件或审判业务文件、发布指导性或参考性案例、召开审判业务会议、总结审判经验等形式,着重从司法理念、法官观念、法律思维方式等方面启发、引导、规范下级法院的裁判思路,统一法律适用和裁判尺度。
二是提升工作规范水平。要及时出台提级管辖工作规范性文件,重点明确提级管辖的案件标准、发现机制、办理程序等事项,避免案件错误挤占提级管辖机制的资源。鼓励各地法院因地制宜出台实施细则,建立健全提级管辖流程节点管控机制,确保提级管辖工作取得预期效果。要加强政策解读和舆论引导,及时说明有关情况,尊重当事人的诉讼选择权和知情权,充分保障当事人合法权益。加强提级管辖试点工作的宣传引导,并严格遵守相关宣传纪律,为提级管辖工作营造良好工作氛围。
三是建立科学评价机制。要注重推动提级管辖与司法统计工作有机结合,促进提级管辖案件信息的全面采集和科学统计,充分发挥司法统计对加强提级管辖案件管理的重要价值,为司法决策、业务指导提供有力支撑。要加强对提级管辖工作质效评估工作,通过绩效评价工作的正确导向,进一步释放潜力、盘活资源、激发活力。要加强试点经验总结推广,各地法院在提级管辖实践中要精心培育可复制、可推广的好经验、好做法,不断提升提级管辖工作规范化、信息化、精细化、专业化水平;上级法院要指导下级法院积极探索创新,深入挖掘、培育试点经验,着力打造提级管辖方面的工作品牌。
2.建立法律适用冲突问题的监测机制
一是完善案例指导制度。要明确指导性案例核心筛选标准,建议从“核心标准+基础条件+主要类型”3个层面,全面细化指导性案例的筛选标准。要规范指导性案例的格式体例和内容表达范本,可采取“假定条件+行为模式+法律后果”基础要旨表达范式,同时按照文义解释型、事实涵摄型、裁判思路型等进行要旨类型划分。要完善案例发布载体,上级法院提级管辖案件审结生效后,需及时编写指导性案件、参考性案例上报上一级法院审查予以发布,促进“类案类判”。要加强法院案例库建设,突出提级管辖案例,系统收录最高人民法院指导性案例、《最高人民法院公报》案例等权威案例,以及省法院参阅案例、典型案例等案例资源,按照“一案一规则”的原则组织案例入库。
二是强化当事人参与监督。当事人或其律师参与法律适用分歧解决的渠道主要有信访投诉或提交类案检索报告等方式,其中类案检索材料应当在案件庭审辩论环节结束前书面提交,且类案应限制于同一省内基层、中高级法院以及最高人民法院的相关案件,以及中国裁判文书网下载的裁判文书或省级以上法院公布的参考性、指导性案例,而非新闻报道、自媒体公布等非官方的检索材料。对当事人类案检索材料,法官应审查检索案件与待结案件是否属于同类案件,以及裁判规则是否具有借鉴意义和研究意义,确属于类案且可能存在法律适用分歧的,应在案件提交专业法官会或审委会研究讨论时一并送审当事人检索材料。专业法官会议或审委会作出的意见或决定,应对当事人检索材料作出采纳或不采纳的意见,甚至在随后的案件审理中主动向当事人释明检索材料涉及的法律问题,并在裁判文书说理部分进行有效的回应。
三是加强类案智审机制建设。一方面,开发四级法院审级职能定位改革专用信息管理系统,通过技术模块设计自动识别提级管辖的特殊案件类型,实现特殊案件类型的精准命中,全流程网上运行。另一方面,实现数据填报和上传的要素化和标准化,以便于对关键数据和要素进行分析和提取,及时发现类案裁判标准不统一的情况。
3.健全审级衔接风险防控机制
提级管辖是政法领域全面深化改革的一项重要任务,提级管辖的案件往往涉及社会公共利益、裁判标准统一或者新类型案件。这些因素本身往往较为敏感,容易引起社会关注,处置不当往往会引发风险,在设置提级管辖程序机制时,有必要健全审级衔接风险防控机制。
一是加强立案阶段风险防控。所有启动提级管辖的案件,须填写案件风险评估表,法官根据案件审查情况,合理预估案件是否存在信访投诉、借助媒体宣传等维稳、舆情风险。案件评估表应当是动态的,即根据法官了解到的情况随时更新,并作出相应措施。
二是加强审判管理阶段的风险防控。对属于提级管辖案件,可以依托大数据、云计算、人工智能等新技术,强化对该类案件的标准化识别、标签化处理、节点化控制,提升监管的规范化、透明化和智能化水平。同时,院庭长也可以要求承办法官及时报告案件进展,采取查阅案件卷宗、旁听案件审理、调阅庭审录像及审核审理报告等形式加强案件监管。
三是加强司法公开风险防控。提级管辖案件通常具有示范效应,更应当进行司法公开以取得“以公开促公正树公信”效果,但也要强化司法公开风险防控,避免产生舆情等风险,确保实现政治效果、社会效果和法律效果的统一。
(课题组成员:万国营、梁展欣、何秋芳、江辉、蔡娟娟、田娟、李桂红、洪泉寿、黄旭东)
推 / 荐 / 阅 / 读 /

原标题:《课题|案件提级管辖标准和程序机制研究》
本文为澎湃号作者或机构在澎湃新闻上传并发布,仅代表该作者或机构观点,不代表澎湃新闻的观点或立场,澎湃新闻仅提供信息发布平台。申请澎湃号请用电脑访问http://renzheng.thepaper.cn。





- 报料热线: 021-962866
- 报料邮箱: news@thepaper.cn
互联网新闻信息服务许可证:31120170006
增值电信业务经营许可证:沪B2-2017116
© 2014-2026 上海东方报业有限公司




