- +1
高明公布中考第二批录取分数线
2023-07-22 12:13
来源:澎湃新闻·澎湃号·政务
字号
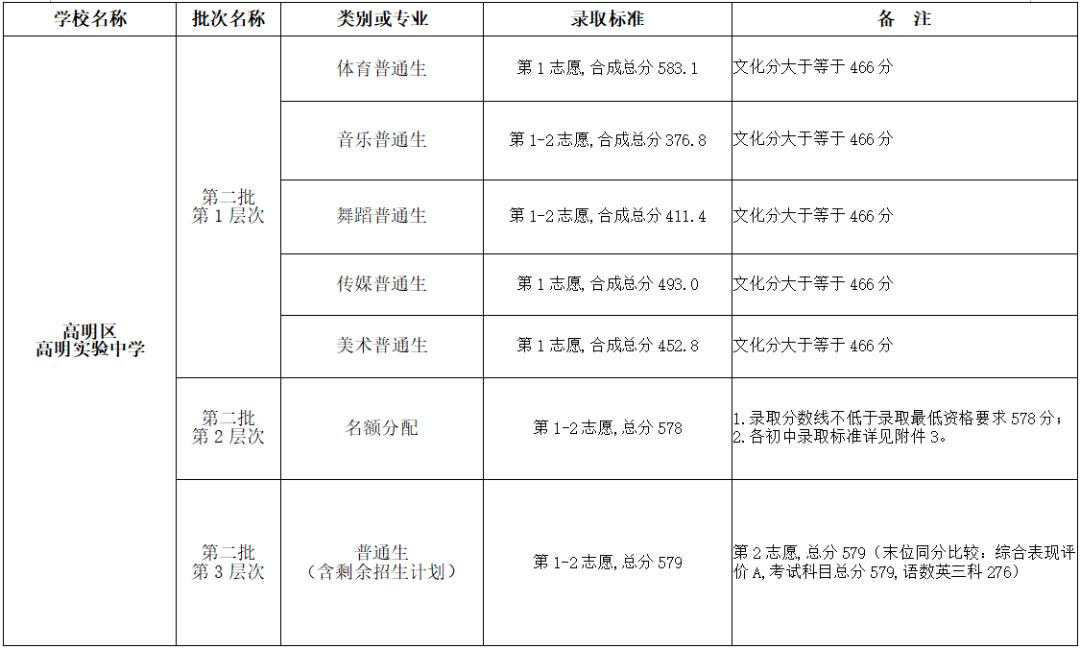
根据市、区2023年高中阶段学校招生录取有关规定,经研究,划定我区2023年高中阶段学校招生第二批录取控制分数线及学校录取标准。
第二批录取控制分数线及学校录取标准





(点击放大图片查看)说明:艺术生投档所使用的合成总分,计算规则依据《佛山市教育局关于做好佛山市2023年艺术特长生考试招生工作的通知》(佛山教招〔2023〕4号)、《佛山市教育局关于做好佛山市2023年体育特长生考试招生工作的通知》(佛山教招〔2023〕6号)及《关于做好高明区2023年普通高中艺术、体育特长生招生录取工作的通知》(明教考〔2023〕16号)文件精神执行。
高明区纪念中学
名额分配到各初中学校录取标准
原标题:《高明公布中考第二批录取分数线》
特别声明
本文为澎湃号作者或机构在澎湃新闻上传并发布,仅代表该作者或机构观点,不代表澎湃新闻的观点或立场,澎湃新闻仅提供信息发布平台。申请澎湃号请用电脑访问http://renzheng.thepaper.cn。
+1
收藏
我要举报





查看更多
澎湃矩阵
新闻报料
- 报料热线: 021-962866
- 报料邮箱: news@thepaper.cn
互联网新闻信息服务许可证:31120170006
增值电信业务经营许可证:沪B2-2017116
© 2014-2026 上海东方报业有限公司
反馈




