- +1
剖析公共数据授权运营:运营模式设计篇
原创 开放数据小编 开放数据中国
编者按
公共数据,其具备着经济价值,但更涉及公共利益。从开放数据中国的定位出发,我们高度关注公共数据的供给制度的设计和实践,并试图确保其体现开放原则:最小限制、促进协作、包容参与。
公共数据授权运营的制度设计是开放数据中国在公共数据议题下重点关注的问题之一。目前,浙江(杭州)、山东、湖南(长沙)、北京等城市已相继出台了公共数据授权运营的实施办法。基于这些地方的政策文本,开放数据中国对现有制度设计予以了对比,并基于我们的自身理解和期许,展开对公共数据授权运营关键问题的设计讨论。
此为系列的第一篇,将就公共数据授权运营的「总体运营模式」的设计展开讨论。
注:本系列内容均作为研究过程文档而记录创作,因此难免有观点的偏颇、疏漏和错误,我们将在后续形成白皮书、论文等正式出品物时予以修正。如要引用我们此阶段的观点,请以下述方式引用:
高丰,剖析公共数据授权运营系列,开放数据中国公众号。
作者:高丰
邮箱:gaofeng@opendatachina.org
设计要点速览
(1)当前公共数据授权运营的运营模式设计混杂,初步可分为特许开发模式、独家经营模式、市场供应链模式、主题牌照模式等。
(2)我们建议应以「市场供应链」模式为基准设计公共数据授权运营,即公共数据授权运营应按职能分工构建多级多类型授权,汇聚不同职能主体链式合作运营公共数据,产出要素性的数据服务或产品。
(3)考虑到实际实践过程的复杂性,并为了短期内见到成效、透过可控场景和运营主体冷启动生态,可在公共数据授权运营的早期试点阶段参照独家经营模式、主题牌照模式作为过渡策略。
设计问题的提出
在本篇中,我们核心讨论的问题是公共数据授权运营的宏观运营模式应该如何设计?这一问题可以进一步分解为两个子问题:
公共数据授权运营服务于谁,达成什么目的?
公共数据授权运营牵涉哪些角色?各自职能是什么?
正如前言所说,我们的讨论将以四个地方的现有政策文本作为案例参考,他们分别是杭州市、青岛市、长沙市、北京市。而针对上述问题,我们将首先比对四个地方的设计异同,再进而基于我们开放数据中国的理念和期许,提出我们所认为的最佳设计范式和实践建议
四城设计对比分析
(1) 公共数据授权运营服务于谁,达成什么目的?
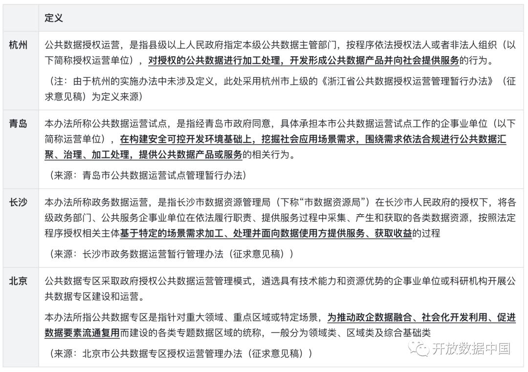
首先我们从四城政策文本中,找寻四城对公共数据授权运营的定义描述,从而提炼出其服务对象和目的。

服务于谁?
从四城的定义来看,我们不难观察到,对于「公共数据授权运营服务于谁」,四城有着不同的表述。其中杭州、青岛、北京,均将对象泛化为「社会」,而仅有长沙将对象具体为「数据使用方」。值得指出的是,此处「数据使用方」是否可放大理解等同于「社会」,或是仅有限指向「数据应用开发方」,并未予以明确。我们将在下一节讨论「公共数据授权运营的参与角色」时,通过四城对比,进而阐述我们的推断和理解。
服务什么目的?
我们注意到就「公共数据授权运营服务什么目的」这一点上,四城均提及了「产出并提供数据产品或服务」,但都并没有就「数据产品或服务」达成细致的共识性定义。且进一步来看,各个城市在表述上会有各自的特色差异,比如北京在明确「开发利用」之余,提及了「促进数据要素流通复用」;长沙额外提及了「提供服务并获取收益」。而我们相信,这些差异表述,也反映出政策设计者对实际数据运营所能达成目标的理解差异,以及对被授权方的期待差异。
(2)公共数据授权运营牵涉哪些角色?

首先,我们针对参与角色做一定的简化模型抽象,仅考虑三个主要角色,即:授权方、被授权方(或运营过程中的主要市场端直接参与方)以及最终服务对象。
授权方:就授权方而言,我们观察到,杭州、青岛、长沙三城均明确由市政府授权某一机构作为授权方与被授权方签订协议。
市场端直接参与方都有谁?:杭州、青岛、北京三城在设计中,均明确相对应授权方,直接参与方仅有一个角色,各城的称呼并不相同(加工使用主体、运营单位、专区运营单位),某种角度反映了各城对此主体的行为的预设和期待。而长沙市的设计中,较为有趣的相对授权方设定了两个类型主体:即数据运营主体和数据加工主体,从授权关系来说,授权方是授权数据运营主体开展运营工作,而授权方授权数据加工主体完成数据加工(作为对数据运营主体的支撑)。我们认为,长沙的这一设计有其巧妙的地方:长沙将「被授权运营单位」从「运营」和「加工」两个职能上拆分开,形成了两个不同角色,其一定程度上有利于市场生态的构建,同时增强了「数据加工」和「数据运营」两个工作间的解耦,在运营主体可能因绩效差而被淘汰的情况下,可有效避免加工工作的浪费重制。
最终服务对象:在杭州,既然被授权者称呼为加工利用主体,则其自然是产出应用性产品供社会端的消费者使用。而青岛,明确提及了下游是所谓的数据应用方,其以被授权方的产出为输入。长沙,正如我们前述讨论的其提及了数据使用方,但并未对其做细致的定义,因此在理解上其概念可大可小。但我们认为,结合其本身对数据加工方和数据运营方的职能拆分,此处的数据使用方应当认为很大程度上是等同于青岛的数据应用单位。而最终北京的表述,虽然整体应当等同于杭州的泛社会,但的确不同类型的主题划分其对象会有所不同,比如同样领域类,但医疗类服务于医疗机构而金融类服务于金融机构,区域类可能主体服务于社会治理机构如政府、街道等。
设计范式总结
围绕上述四城的设计异同,我们认为公共数据授权运营当前的确存在着不同理念和理解,并以不同的设计范式而具体存在。具体而言,当前存在四种范式:

特许开发模式:杭州(浙江)所设计的公共数据授权运营,实质是希望通过数据特许授权,实现高价值、高敏感、需高安全监管下使用的数据得以被应用开发方使用,从而实现数据到应用的快速价值转化;
独家经营模式:青岛所设计的公共数据授权运营,其实质是搭建一个全市统一的安全环境,赋能数据应用方实现数据到应用的价值转化。但为了达成市场化及增强服务能力,其需要通过构建授权关系让市场化主体代理政府经营该平台,并基于需求提供数据产品或服务赋能数据应用方。
市场供应链模式:长沙所设计的公共数据授权运营,其同样期望赋能下游数据应用方。但类似数据交易所提出的「数商」生态一样,长沙的模式是在「数据」到「应用」的这一加工链条上,充分拆解职能,引入充分竞争,去培育起以「数据加工主体」和「数据运营主体」为代表的「授权运营商」的多类型市场,经营起全市统一的运营平台。
主题牌照模式:北京所设计的公共数据授权运营,以不同主题(领域、区域、综合)为界限,设立牌照,从而使运营者经由牌照可在经营过程中进一步调配和整合数据资源。但其似乎在早期阶段以产出应用性产品和服务为主,而长远来看,其仍旧会在「促进数据要素流通复用」的目标下,推动要素性产品和服务的产出。
设计实践建议
基于上述的问题梳理、对比分析、设计范式总结,我们针对「运营模式」的设计提出如下建议:
以长沙的「市场供应链模式」为蓝图,构建公共数据授权运营的机制
我们认为长沙模式代表着正确的方向,其核心一是以要素性产出为核心,二是认为被授权运营对象可按职能拆分多级多类型构建起一个中间市场,让不同有能力做加工、运营及其他职能的类型主体都参与进授权运营过程。核心实质是代理政府去实施市场化的运营。
早期冷启动试点过程,可以参照「独家经营」或「主题牌照」模式
结合本地数字化生态和数字经济发展情况,可以通过「独家经营」或「主题牌照」模式去冷启动公共数据授权运营,以期短期内围绕特定场景目标,优先产出成果,从而增强公共数据授权运营的可行性,增强公共数据持有机构以及市场主体对公共数据授权运营的信心。
原标题:《剖析公共数据授权运营:运营模式设计篇》
本文为澎湃号作者或机构在澎湃新闻上传并发布,仅代表该作者或机构观点,不代表澎湃新闻的观点或立场,澎湃新闻仅提供信息发布平台。申请澎湃号请用电脑访问http://renzheng.thepaper.cn。





- 报料热线: 021-962866
- 报料邮箱: news@thepaper.cn
互联网新闻信息服务许可证:31120170006
增值电信业务经营许可证:沪B2-2017116
© 2014-2026 上海东方报业有限公司




