- +1
郭华珍 张婷婷|人民法庭在县域治理中的角色转型及实现进路
原创 郭华珍 张婷婷 上海市法学会 东方法学
郭华珍
福建省龙岩市永定区人民法院坎市法庭庭长、一级法官
张婷婷
福建省龙岩市中级人民法院民四庭副庭长
要目
一、现象纵览:人民法庭在县域治理中的角色嬗变与检视
二、破解之道:以法庭为主导的县域治理法治化必要性分析
三、实现进路:基于SFIC模型的审判与善治协同治理之路径
结语
通过以SFIC协同治理模型为基础,考量人民法庭的乡土司法性和地方性以及各个社会治理主体的角色职能,以打造共治共享共建的县域治理格局为协同动机,确立考核激励机制加以催化,在制度设计上要处理好人民法庭的审判职能与参与社会治理职能之间的关系,推动实现纵向涉及基层党委等基层组织,横向涉及行业协会等社会组织,吸纳人民陪审员等来自“民间的智慧”参与的以法庭为主导的县域治理协同过程,最大限度地发挥和利用社会治理资源,将国家法的理念和制度推向社会的毛细血管,让人民法庭成为深化县域法治化治理的“重要前哨”,为打造县域社会高效协同、整体善治的一体化矛盾纠纷调处化解工作闭环,提升县域治理效能提供法治保障。
社会治理的重心必须落实到城乡、社区,县域社会作为以县、乡(镇)和村构成的农村基层政权,一直是我国国家治理的基础和重心。基层社会治理的最高境界是善治,是秩序之治、规则之治、制度之治的有机统一。人民法庭处于基层社会治理的最前沿,是国家运用法治手段参与县域治理的重要渠道,发挥好人民法庭在县域治理中的作用,既是人民法庭认真履行自身职能的应有之义,也是全面推进基层社会法治化治理的必然选择。在面对当下县域社会纠纷多元化、复杂化的背景下所产生的对社会公正与规则文化的法治需求时,人民法庭必须要以新的治理角色对自身在县域治理整体环境中的角色职能进行重新塑造。对此,需要思考:基层人民法庭在县域治理中如何圆融乡土逻辑和司法实践,以乡土司法策略和协同治理机制有效化解社会转型期的基层社会矛盾纠纷,消解社会风险,确保基层人民法庭在县域治理过程中“不缺位、不错位、不越位”。一、现象纵览:人民法庭在县域治理中的角色嬗变与检视
按照乔纳森.特纳关于个体角色的分析,人民法庭的特殊性让其在县域治理体系中占据重要位置,它的工作开展,就是在县域治理中扮演一定的角色,通过发挥其自身职能作用,与其他个体或群体角色互动并产生相应影响,从而影响整个县域社会发展。“必须充实和加强基层治理的功能,要让各方有受益感,而不仅是服务于帮助法院化解纠纷。”那么,在县域治理中,国家对人民法庭设置的角色是什么?而人民法庭在实践中又是如何扮演好其角色?两者之间是否存在不适应状态?笔者从应然、实然和问题层面上对人民法庭的角色扮演进行梳理和分析。
应然层面:人民法庭要做什么
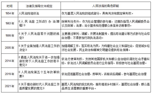
深嵌在乡村社会中的人民法庭所发挥的角色功能与乡村社会的剧烈变迁紧密相连,是一个历史的、发展的过程,会随着乡村经济的发展和人民群众生活方式的改变,出现不同程度上的“偏移性”(见表1)。
表1从表1可以看出,人民法庭自成立至今,除了肩负审判职能之外,还具有参与基层社会治理的职能,在基层社会治理过程中扮演着“多面”角色,并通过与其他角色个体或群体的互动联系,发挥着其独特与不可替代性的作用。
实然层面:人民法庭在做什么
人民法庭在县域治理的角色扮演是从国家法治化治理和乡村政权建设需求来设置的,当下的人民法庭据此主动创新角色参与方式为县域治理提供符合自身特点的司法支持(见图1)。
图1 当前人民法庭参与县域治理的角色及措施由图1可知,人民法庭参与治理内容的偏好与法庭审判职能成正相关,参与的方式集中于调解、法治宣传和诉讼便民服务,现实中确实取得了不俗的成绩,也获得当地政府和群众的赞誉和肯定,但在实践运行过程中却多方掣肘。
问题层面:人民法庭角色扮演的冲突
无论从应用层面,还是从实然层面,人民法庭在县域治理中扮演的都是“多元角色”。但在实践中,由于欠缺人民法庭参与县域治理的具体路径设定,人民法庭经常面临着“角色超载”和“角色冲突”的现实困境,导致“参与社会治理功能部分虚化”。
1.多元角色超载:力不从心人民法庭作为人民法院的派出机构,审判任务是主责主业,但从表1“角色清单”上可以看到,人民法庭的设置要求其不能也不应该只是做好案件审判“主业”,还要拓展矛盾预防与化解、社会治理等方面的“外延”工作。然而,随着经济的日益发展和乡村地区村民法律维权意识的增强,人民法庭吸纳着数量巨大的基层矛盾纠纷,案件数量急剧增加,根据笔者所在市的司法统计数据显示,人民法庭的员额法官每年人均办案数大部分都是在二三百件以上,而且案件类型越来越复杂,以致法庭的法官常常在“角色超载”下超负荷办案,导致人民法庭参与县域治理用力不均。且目前绝大多数基层法院仍然采用同一绩效考核标准对人民法庭法官和法院本部法官进行评价,人民法庭的法官为完成和达到较好的考核指标,不得不将工作重心专注在与法院本部法官相同的审判工作,以致参与县域治理动力不足。
2.多重角色规范:左右为难由表1、图1可知,在人民法庭参与县域治理体系中,至少充当着矛盾纠纷的裁判者、经济发展的服从者、群众诉求的服务者、社会治理的参与者等角色规范。这些角色与身份的要求并不是永远一致,实践中常常出现对立的时候,使人民法庭面临着做与不做的难题。就以裁判者和服从者这两个角色为例,人民法庭作为矛盾纠纷的裁判者,为保障司法裁判的公正性,要求应以一种中立、超脱的态度来面对社会层面的发展,依法独立公正地行使审判职能;而作为经济发展的服从者,则要求人民法庭的工作应当服务服从当地经济发展大局,不能就案办案,特别是如果人民法庭的自身判断与当地党委政府的意见和决策不符时,裁判者与服从者的角色规范就会出现冲突,进而导致人民法庭出现角色紧张,如果不能有效协调,就会使人民法庭陷入进退失衡的“两难”境地。
3.多元解纷联动不足:孤掌难鸣人民法庭参与县域治理,应当联合一切基层纠纷化解主体,与其他纠纷化解主体形成良性的互动与交流机制,将大量基层矛盾纠纷化解在诉讼外。但现实上我们看到的是:人民法庭主要是和地方政府、派出所、司法所、村(居)委会等组织机构有交流联系,参与纠纷化解的主体有限;较少主动参与,大多是在当地政府、派出所、司法所等部门的组织下参与;没有与其他纠纷化解主体形成联动协调机制,常常单兵作战;对于各级调解组织的指导作用未能充分发挥,导致“由法院主导的纠纷多元化解模式难以有效形成整体合力,往往是‘法院主导’变成‘法院全管’,‘最后一道防线’变成‘第一线’‘最前沿’,大量矛盾纠纷未经过滤直接涌入法院,导致法院及法官不堪重负”,这明显与当前县域治理要求相悖。
4.信息共联互享有限:各自为政当前基层社会治理中大数据体系不完善,各个参与治理主体大部分都有自己的信息技术,都有自己独立的办案系统,信息互通有限、资源整合不深,政府工作与大数据技术融合不深,以致在县域治理过程中容易形成“信息壁垒”和“信息孤岛”等等问题,导致各个基层社会治理参与主体在县域治理中各自为政,无法转为多元协同的“共治”格局。
二、破解之道:以法庭为主导的县域治理法治化必要性分析
社会治理是国家治理的基础,依法治理是最可靠、最稳定的治理方式。人民法庭作为服务保障县域治理的司法力量,不仅仅是参与县域治理的主体,还要为其他主体提供法治保障,且其参与县域治理创新的许多具体机制亦需要其他参与社会治理主体充分利用各自优势从多角度、多维度共同解决。因此,实现审判与善治协同,建立以人民法庭为主导的县域治理法治化的多元协同治理路径具有其必然性,是当前人民法庭参与县域治理功能虚化的破解之道。
“溢出式”参与县域治理的要求
最高人民法院于2014年召开的第三次全国人民法庭工作会议出台了《关于进一步加强新形势下人民法庭工作的若干意见》,其中它用一章节的内容为人民法庭列出了其参与基层社会治理的“角色清单”,该“清单”对人民法庭在参与基层社会治理中实现治理法治化、现代化、规范化有三个方面的显著要求:一是要参与到县域治理最广泛主体之中,这不仅包括公安、司法等其他机构和人民调解委员会、村(居)民委员会等各类调解组织,也包括地方党委、人大、政府及其他相关部门,甚至包括普通公众;二是参与县域治理的方式要多元,既要对其他纠纷化解机构的进行示范指导、沟通协作、尊重支持,也要有引导普通公众的法治宣传,还要有对当地党委的专项汇报以及对政府及其部门的司法建议等;三是参与县域治理承担的责任要多元,除了立足审判职能,指导、协调各类组织化解矛盾纠纷外,在“四个治理”中要发挥桥梁纽带作用,实现诉非衔接、治理法治化水平提升、基层社会秩序有序目标。可见,人民法庭需要“主动、积极”去参与县域治理,但其并不是单一抑或全部主体。
“协同式”县域治理需求的动因
1.内在动因费孝通先生在《乡土中国》中描述中国社会“是乡土性的,是一个熟悉的,没有陌生人的社会”。人民法庭植根于我国乡土社会之中,其本身的设置具有不可磨灭的中国印记,有着浓厚的“乡土气息”,处理的也是具有浓厚“乡土气息”的乡土纠纷,大都是“家务事”或是“鸡毛蒜皮的小事”。而乡村纠纷的解决深受乡土社会的礼治、追求无讼、脸面与公道等乡土文化的影响,如果没有得到圆满的解决,矛盾容易激化,甚至酿成刑事案件,以致“有的案件必须依靠当地基层组织的协调与配合,这就是所谓人民法庭乡土司法的特性”。随着改革的深入,“社会转型期各种价值观和思想意识的碰撞,加上农民维权意识的提升,农村的社会纠纷也变得越发复杂,数量也急剧增多”,法庭“案多人少”已是不争的事实,法庭干警每天忙于在手案件,有时仅仅满足于将案件办结,对于一些案件虽然已结案,但是很有可能存在一些潜在的法律风险的问题无心也无力加以重视或解决,这为今后增加社会矛盾留下了不少隐患。在此背景下,人民法庭参与“协同式”基层社会治理,可以有效缓解自身办案压力,优化外部工作环境,提升审判工作的效果。
2.外在动因随着经济与社会组织的发展变化,一元的社会管理方式已导致社会矛盾尖锐化,固有的乡村社会治理模式也已经无法适应新情况。随着乡村振兴的推进,基层矛盾纠纷大量增加,涉及耕地、林地、矿产等农业资源的纠纷和涉相邻关系、宅基地类的矛盾呈上升趋势,农村基层组织处于疲于应付境地,增加县域社会治理难度。而且“在中国最广大的乡土社会,施展法律规则之治的现实条件还是相当匮乏的”,导致县域治理的法治化程度有待提高。我国农村地区尤其是山村地区的基础设施建设相对还比较落后,部分群众获得司法服务存在困难,无形中给民间的私力救济留下了空间,以致部分偏远乡镇的群众有了纠纷后诉诸找人了难,埋下了不稳定因素。
“法治化”县域治理的回应
随着我国进入依法治国阶段,县域社会的治理也实现了从传统的行政治理到依法治理的转变,这就要求各县域治理主体能够主动遵循法律规定、依法治理。然而,在当前县域社会中,仍然存在某些行政执法主体缺乏依法行政素养,尚未形成以法治思维和法治方式解决问题的理念,往往偏好于行政治理的层层传导压力,或只注重追究表面数据而忽视法律规定的约束,导致部分群众的利益受损,政府威信减损,直接影响到县域社会治理效果。与之相对应的是,人民法庭作为国家司法机关的最基层代表,具有法律专业性,其参与基层社会治理在乡村社会中具有一定权威性。而人民法庭设置在乡镇,长期驻扎基层一线,与基层行政治理机关能够保持密切联系,在日常县域治理过程中,基层行政治理机关能够就遇到的法律问题及时向人民法庭咨询了解,人民法庭也能将日常案件审理中发现的辖区矛盾纠纷类型、特点、起因等信息及时传送给当地基层行政治理机关,双方互相取长补短,不断规范县域治理的管理行为,共同促进县域社会依法治理水平。
三、实现进路:基于SFIC模型的审判与善治协同治理之路径
党的十九大报告指出,要完善多元主体协同社会治理机制。在县域治理中,人民法庭首先要定好位,既要充分发挥作用,但又不能僭越权限,不能“包治百病”地全面参与,而是必须立足审判职能依法有度地参与。而且还要以审判本位的立场,理顺其与其他治理主体的参与界限,有效整合发挥其他参与主体的能动性,才能突破基层矛盾纠纷化解“量的痴迷”,推进人民法庭在基层矛盾纠纷化解上有“质”的提升。笔者把协同治理作为理论基础,引入SFIC协同治理模型,结合各个社会治理主体的角色职能,就人民法庭在县域社会协同治理中的角色定位与建构提供解决思路。
协同治理理论框架
1.协同治理理论在公共管理学科中,“协同治理是以达成政府的预期为目标,政府通过对外让渡部分权利以及对外共享政府自由裁量权,形成于社会生产者一同公私协作的治理方式”。自20世纪90年代出现“协同治理”以后,其对中国治理研究和实践具有独特的价值,党的十八大提出了探索多元协同互动的基层社会治理模式,自此我国理论和实务界的学者进行了大量探索,并提出“所谓协同治理,指的是政府、社会组织、公民个人等利益相关者,以互动、协商、合作、确立认同和共同的目标等方式实施对公共事务治理的一种过程”。而通过政府、村民自治组织、社会组织、普通群众等基层社会主体以相对平等地位,对基层社会公共事务进行协调共治的模式则是基层社会协同治理。协同治理理论的提出和完善,对于改善治理效果,实现“善治”的治理目标有着重要的参考价值,是基层社会善治的必然选择。
2.SFIC模型框架由Ansell和Gash两位学者对全球137个不同国家、不同学科协同案例通过分析后提出的作为构建协同治理综合模型的SFIC模型,其中包括了四个协同治理效果因素:分别为S(起始条件)、F(催化领导)、I(制度设计)、C(协同过程),这四个要件结构图(见图2)。
图2 协同治理SFIC模型在这SFIC模型框架中,“起始条件是影响参与主体初始信任水平的关键因素,是达成合作关系时已具备的条件;催化领导之团结参与主体、调解协同过程的必要因素,即保障过程有效协同的领导力量;制度设计是多元主体参与程序合法性的制度保障;协同过程是该模型的核心,对最终产出的协同结果影响最大,即前述三个影响因素共同导入所形成的闭合式循环过程”。实现县域社会的“善治”,促进县域治理的法治化、现代化是历史发展的必然,是一个系统工程、全民工程,在实践过程中涉及县域社会各个参与主体的共同协作与治理,仅靠单一的政府部门不肯完成,当然也不能靠人民法庭一个人的“单打独斗”。笔者认为需要构建以人民法庭为主导,发挥人民法庭的法治纽带和示范、保障作用,由基层党组织、基层政府、社会力量和普通群众等多元主体参与的协同治理模式。
审判与善治协同治理路径选择
以SFIC模型为分析框架,对当今基层人民法庭参与县域社会协同治理的协同动机(起始条件)、组织保障(催化领导)和制度支撑(制度设计)这三个要件为基础,推动实现协同过程,通过实现对话到达成阶段性成果的协同过程多次往复之后,形成表现为信息整合预警、调解前置纠纷解决、社会力量动员的协同治理模式。
1.协同动机:打造共治共享共建的社会治理格局强烈的协同动机是促成协同关系建立的必要前提。一是建立法律专业化的协同治理体系。人民法庭作为基层法院的派出机构,本职在于审判,因法律的职业化而形成专业性,通过司法活动将已经制定的法律规则适用于各种各样的基层社会治理中,在这过程中将建立和弘扬普遍适用的规则,从而指导群众以合法、合理的方式化解矛盾纠纷;通过专项工作向党委和人大报告或者司法建议方式,经法官的专业化分析研判,总结归纳审判中发现的社会治理问题发生的原因以及改正预防的措施,或成为其他社会主体解决矛盾纠纷的参考性普通规则,实现矛盾纠纷的协同解决。二是提供异质性整合的司法服务供给。当前县域社会的矛盾纠纷涉及的利益主体广而复杂,这时已经无法由某个主体单独完成,而是需要通过强化治理主体之间的合作和整合,实现不同特质的治理主体参与合力,形成“分工——合作”的关系主体。这样才能确保人民法庭正常开展司法活动,在浩如烟海的繁琐县域治理中保持独立。
2.组织保障:确立考核激励指标加以催化有效合作离不开良好的激励手段,进一步探索优化基层自身催化领导作用的路径,引导协同主体参与、助力构建信任机制、促进沟通与对话、激发协同精神。一是在乡镇、村居单位治理工作的考评指标中加入相关诉讼指数。例如:现有的“万人成讼率”,该指标现常常是用来考核基层法院的审判质效,笔者认为该指标可以作为对乡镇治理工作考核的数据指标,这数据可由人民法庭收集,设立人民法庭单列的司法统计模块。二是将“无讼”作为地方政府参与县域治理的能动性内部考核。地方政府可以在制定考核目标时,“无讼乡镇”“无讼机关”“无讼村落”“无讼社区”等作为党政基层机关、基层群众自治组织年底考评时的目标,树立考评机制,与辖区各乡镇、村落签订“和谐共建”协议,促使基层机关与法庭加强沟通协调、形成合力化解矛盾,树立人民法庭在治理中的主导地位。三是加强对调解组织的考评机制,督促这些组织做好法律保障和法律指导,提高调解成效,而反向加强了人民法庭指导时的权威和动力。四是对人民法庭可以采用单独标准加以考核。在评价人民法庭法官时要与人民法院本部法官有所区别,在审判职能考核的基础上融入对社会治理效果的评估,如法律宣讲、巡回审判,一同列入考核体系,对人民法庭作出的审判之外的工作成绩加以认可,促进人民法庭积极参与县域治理活动。
3.制度支撑:严格界定人民法庭社会治理职能与审判职能的关系在人民法庭参与县域社会协同治理进程中,必须要准确把握角色定位,人民法庭在合理行使审判职能的基础上,依法有序有限度地参与。也就是说,人民法庭在县域治理中对化解基层矛盾纠纷发挥的是司法导向作用,不能对矛盾作无限制的介入,而是以法律为准绳对化解矛盾提供稳定可靠的规则之制,不能越俎代庖而忽视基层治理参与主体的作用。因此,人民法庭参与县域协同治理中,首先要做好自身的“审判主业”,确保办案质量促进社会公平正义,然后对县域治理这个“正业”积极主动参与,确保治理效果促进县域社会善治,让二者形成良性的互动关系,相互促进。
4.协同过程:建立人民法庭参与县域社会协同治理的沟通机制协同过程是SFIC模型的核心部分,取决于对话、信任、投入、理解、阶段性成果之间的良性循环,直接影响治理效果和最终目标的实现。人民法庭通过熟悉掌握乡村社会的“地方性”需求,充分利用乡村社会的“地方性”资源,协同有效化解乡村社会“地方性”矛盾纠纷。
一是推进大数据整合协同预警机制。人民法庭通过审理县域社会的各类案件,掌握着第一手信息,其司法案件运行情况在当下大数据时代已成为县域经济社会发展的晴雨表。因此,人民法庭此时不再是一个独立的审判个体,而应着力破除信息孤岛,以“大数据”嵌入为依托,对辖区内的案件诉讼相关信息进行脱秘处理后进行归类处理,拓展为与其他部门机构和社会组织联系的一个“节点”,建设数据共享互通平台,以便及时掌握辖区内纠纷的动态发展变化,实现数据共享、会商研判、分流转办、沟通协调机制,为全面提升县域现代化治理水平和能力提供精细化、可视化的司法大数据支持,将社会治理实现从经验治理向数据治理的转变。
二是涉政府公共管理职能纠纷实施调解前置。即将一部分涉政府公共管理职能的纠纷,在纠纷发生后必须通过由职能部门主导的特定调解组织先行进行调解,调解不成才能诉至法院,这样能够使法院与行政部门形成纠纷解决合力,使得一部分案件在一定程度上得以分流,打破人民法庭“案多人少”的困境,社会治理的效果才能真正体现。
三是积累培育社会资本作为协同治理的保障。在乡土社会背景下,为县域治理提供有效信任基础和合作前提,就必须借助当地政府和社会力量,积累培育社会资本。第一,建立良好的信任基础。在县域治理中,基层政府、基层组织及群众等多元主体彼此取得信任是协同共治的前提,否则难以实现善治。因此,必须要积极应对伴随县域社会全面转型带来的信任危机,探索一条坚持党的领导、坚守以人民为中心、厚植政府和司法威信、充分发挥多元主体良性互动的有效的信任资源建设路径;第二,形成互惠的联动合作。法庭应加强对基层调解团队普法教育,设立具有本土特色调解组织,通过当地本土资源,利用当地群众非常熟悉的文化资源开展调解,通过他们的语言把现代法律精神和法律意识传递给一般村民,将会对推动矛盾纠纷处理迈入法治化的进程起到事半功倍的效果。同时法庭的法官应利用自身的专业知识优势,延伸专业审判职能,营造良好尊法守法氛围,以实现更为有效的协同治理;第三,拓展多元的社会关系网络。积极引入多元化解决机制,打好派出所、司法所、当地政府相关部门、村(居)委会等部门“组合拳”,成立行业性专业性调解委员会,吸纳乡镇人大代表、当地威望人士等为特邀调解员,推进人民陪审员制度,让公众参与审判活动,能够将弥散的“地方性知识”或“同情性理解”融入判决形成机制中来,最大限度实现县域社会善治。
结语
“求木之长者,必固其根本”,县域社会治理的现代化、法治化是推动整个国家治理体系和治理能力现代化的的基础。人民法庭作为渗入到社会最基层的司法机关,具有司法审判和参与社会治理的双重职能,其参与县域治理体系建设,为县域治理中基层矛盾化解提供了一种外源性的新途径。那么,如何让人民法庭在这场治理格局中“求变”和“破局”,“由国家的战略推进器转型为国家和社会互动的一个平台”?关键在于走出“法治论”与“治理论”的二元路径,在县域治理体系中既不缺位、又不越位,以“在法治轨道上推进国家治理体系和治理能力现代化”为统领,发挥其专业优势和法治权威,实现不同特质的治理主体的整合团结,推动县域治理实现由“治理”到“善治”转变,进而在“强基固本中实现长治久安”。
原标题:《郭华珍 张婷婷|人民法庭在县域治理中的角色转型及实现进路》
本文为澎湃号作者或机构在澎湃新闻上传并发布,仅代表该作者或机构观点,不代表澎湃新闻的观点或立场,澎湃新闻仅提供信息发布平台。申请澎湃号请用电脑访问http://renzheng.thepaper.cn。





- 报料热线: 021-962866
- 报料邮箱: news@thepaper.cn
互联网新闻信息服务许可证:31120170006
增值电信业务经营许可证:沪B2-2017116
© 2014-2026 上海东方报业有限公司




