- +1
段小华|裁判不明案件执行困境之源头治理
原创 段小华 上海市法学会 东方法学
段小华
福建省长汀县人民法院副院长
要目
一、现状:针对裁判不明案件的执行应对呈异化现象
二、反思:从裁判不明实践样态到问题实质的厘清
三、辨析:可执行性审查与执行救济双维保障的法理思辨
四、路径:全流程审查与救济并行的层进式治理模式构建
结语

裁判明确性是执行立案的前提条件之一,裁判不明俨然成为阻却执行的障碍。司法实践中,“驳回申请”是该类问题的主要处理方式,而“再审”或“另诉”则成为解决问题的最终选择。从“执行”到“诉讼”的逆向回流,不仅与“快速实现债权人利益”的效率价值相悖,也进一步加剧了当事人与法院之间的紧张关系,并催生了大量执行信访案件。裁判不明是典型的执行难内生因素,应遵循司法改革源头治理的原则,探寻问题产生的根源,将治理关口前移。实践案例和数据表明,裁判不明问题属于实体范畴,在审执分离机制下的执行程序救济效用欠佳。司法改革源头治理,要求从理论上厘清诉权与审判权及执行权之间的逻辑关联,构建审执有效衔接机制。这就需要打破以往从执行立案开始审查的思维局限,从当事人诉权行使的源头开始、以诉讼流程为载体、以审执衔接交流和监督为保障,构建对可执行性要素全流程审查+执行救济的双维模式,从源头治理裁判不明这一内生执行困境。

具体且明确的裁判内容不仅是法律对裁判文书的要求,更是启动执行程序的基础。但实践中,因裁判文书缺乏可执行性、不适宜强制执行等因素引发的执行障碍却屡见不鲜,对此,执行法官虽采取了多种救济方式,但“驳回申请”仍系该类问题的常态化处理结果。为积极回应从源头治理执行难问题,有必要梳理和分析在审执分离机制下,执行实践应对裁判不明的救济现状和困境,从理论上重新厘清当事人行使诉权与法院审判权、执行权的关联,提出从诉讼开始进行“可执行性”全流程审查,并以此衔接审判和执行程序,这里既包括纵向以诉讼流程为基线开展的立、审、执机构的可执行性审查和执行救济,也包括横向的法院与当事人之间的沟通与释明机制、法院内部审执对话交流机制,纵横双维实现源头治理裁判内因产生的执行难问题。
一、现状:针对裁判不明案件的执行应对呈异化现象
强制执行程序是以生效裁判为基础,并以实现裁判所确认的权利为目的的司法程序。裁判不明导致的执行障碍,便是典型的审执分离机制运行不当的表现。
“驳回申请”成为应对裁判不明的常态方式
因公开的司法统计数据,并未专项区分对裁判不明问题的处理方式,为了更直观的分析,笔者通过中国裁判文书网高级检索,以案件类型“执行案件”、文书类型“裁定书”、法律依据“民事诉讼法解释第463条”、裁判日期“2019年1月1日至2021年12月31日”为关键词,显示检索到文书共4190份。在此基础上分别加上其他检索条件,“不予受理”135份占3.2%、“驳回申请”3520份占84%,终结执行40份占0.95%,不予执行33份约占0.8%,继续执行137份占3.3%及其他处理方式等。由此可以看出,对裁判内容不明的执行处理方式和结果是多样的,有些经过审判机构解释得以继续执行、有些经过和解终结执行,但“驳回申请”是占比最多的结案方式。
“不予受理”和“驳回申请”,意味着该裁判被拒之于执行范围之外,也因此引发大量的信访和上访等非常规的救济途径,曾有法院统计,因裁判不明问题引发的执行信访占该院执行信访接近19.39%。
作为结案指引的“驳回申请”被错误解读
“权利义务主体和给付内明确”系民诉法解释对执行依据的必要性要求,也是执行立案应审查的要素之一。但因实践中,执行立案一般仅作形式审查,对于“法律文书未生效、主体明显不相符”以及“不属于该法院管辖、生效文书明显无执行内容”等情形的案件,才会在立案阶段裁定不予受理。对于“裁判不明确”的问题仍主要集中于执行实施阶段解决。
根据最高法院《立审执协调意见》要求,执行机构对生效法律文书存在执行内容不明确的,应书面征询审判部门的意见。但《关于执行案件立案、结案若干问题的意见》又规定了对不符合立案条件的案件,以“驳回申请”方式结案。实践中,出于结案的压力以及风险的规避,多数执行法官仅将“征询审判机构意见”等作为“驳回申请”的前置程序,“驳回申请”的结案方式则被错误地解读为应对裁判不明等执行案件的规范性指引。
应对裁判不明的实务续造方案效用不佳
为解决突如其来的拒绝执行,最高法院通过司法解释性文件,采取了多种救济努力,赋予申请人执行异议和复议的权利。但作为程序性救济方式,执行审查人员并不会对裁判不明问题作出实质性的处理。为解决裁判不明的实质性问题,除征询审判机构的意见外,执行人员还会采取自行解释或执行和解等方式解决(如图1)。

图1 裁判不明的执行审查和救济流程
1.执行解释存在“以执行审”的嫌疑
执行机构依职权采取阅卷、询问、听证等措施,将裁判主文与裁判认定的事实、裁判理由与其自身所做的调查、当事人异议的理由进行综合判断。
但从实践运行看,因现行法律和司法解释均未对裁判“明确性”作出界定,加上个案有其自己的特殊性,因此多数执行法官为避免“以执行审”的嫌疑,不对裁判问题轻易发表自己的意见,除非判决认定的事实或说理论证中有明确涉及裁判主文的内容,且能恰好解决裁判主文不明问题时,执行人员才会对此作出解释。如(2018)闽0821执922号执行案件中,申请人要求被申请人交付的是“装有四原告先祖遗骸的陶瓷罐返”,虽然判决主文未对交付的“陶瓷罐”进行精准的特征界定,但因该案在审理过程中进行了现场勘查,并拍摄了照片予以固定,故在执行过程中,执行人员可根据照片作出解释。
2.审判机构解释存在效力质疑
最高院将执行依据内容的解释权赋予文书制作者,其法理基础在于文书制作者应当最为了解文书所涉权利义务争议所在,也契合审执分离状态下对审判机构的职责定位。如福建高院、浙江高院等规定了此种解释模式。而福建莆田中院则采取“审判机构解释+审委会讨论决定”模式。但实践中却存在解释的困境,即审判机构的解释能否由承办人单独作出,还是要合议庭合议后作出?其作出的解释与裁判文书是否具有同等的法律效力?当事人能否上诉等?如果是二审终审的案件,应由谁解释?通常情况下,审判机构也不会作出实质性的解释,而执行机构对于审判机构的解释效力亦持质疑态度,认为剥夺了当事人陈述或抗辩的权利,多数情况下也不会采纳该解释。
3.执行和解存在执行反复可能
执行和解是司法实践针对裁判不明的首选执行模式,因为和解遵循了当事人的意愿,更不容易产生执行上的风险和信访,如江苏高院的规定。但执行和解协议的履行取决于被执行人的自觉,和解协议不能取代裁判文书的效力,仅起到中断执行时效的作用。若被执行人未按执行和解履行,则申请执行人可以恢复原生效裁判的执行,此时裁判内容不明问题依旧存在。
综上,从对裁判不明执行救济表现看,无论是程序性的异议、复议,还是其他救济方式,均无法实质性地改变裁判不明的障碍,执行救济不足以支撑整个执行程序运行需要,也进一步暴露我国审执分离机制下实践运行的缺陷。要解决裁判不明这一内生执行困境,关键不在于个案的救济,而应该从中理清问题产生的原因,减少裁判不明的产生,才能实现源头治理。
二、反思:从裁判不明实践样态到问题实质的厘清
对问题的分析,要透过现象看本质,要从规范到实践、从诉讼源头到执行程序进行全方位、多角度的分析。
立法缺乏周延性与实践多样性不契合
1.裁判不明实践表现呈多样性
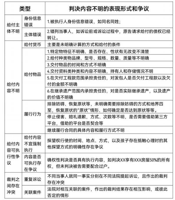
为了更直观的分析,笔者从前述检索的执行案例中选取了2021年的文书样本进行分析,根据主体、内容和争议点等进行了分类(见表1)。从查阅的案例看,以裁判不明的内容分类主要包括四种情形:一是主体不明或主体错误,如(2021)皖03执21号案,认为申请人在申请执行前已就案涉债权与XX公司签订了债权转让协议并登报公告,其已不具有申请执行人之主体资格;二是权利义务的客体不明,如(2019)渝0101执6083号案,执行标的系交付价值600万元的货物,但货物内容不明确;(2021)苏02执复40号,生效判决主文对自行取回材质为SPCC的精密方管23.24吨表述不具体不明确;三是实现方式不明或无法强制执行,如(2020)闽0821执1801号案申请人要求被申请人交还承包的2万多棵杨梅树,但判决主文对杨梅树存活状态以及如何交付未作出认定,加上被执行人关押在监狱,申请人未及时申请执行,导致一年后申请执行时,已无法划分杨梅树的死亡是发生于哪个阶段,陷入执行困境;四是否具有执行内容存在争议。从文字表述看,存在以下三种情形:一是表述存在遗漏;二是表述存在歧义;三是表述不规范。上述情形,具体到实践中,可能存在无数个组合。

表1 裁判不明的类型和实践表现形式
2.现行法律指导实践存在局限性
对法律文书提出明确性要求的规范最早体现于最高院1998年发布的《执行若干规定》第18条第4项的规定。但该条款仅从正面的角度要求法律文书的执行内容明确,对明确性以及认定的标准等却未作出任何的规定。除此外,原《民诉法司法解释》第463条(现行司法解释为第461条)和《人民法院办理执行案件规范》第33条等亦作出了同样的规定,但都没有对“内容明确”作进一步的界定。最高院在2018年出台的《立审执协调意见》是首次也是至今为止针对执行内容不明确问题作出的较为详细的规定。但该规定采取的是列举方式,是对实践中常见的几种裁判不明现象进行了概况总结,虽较之于前述规定具有更进步的实践指导意义,但列举式规范无法涵盖所有的情形,也无法形成可复制可操作的认定标准。因此当事人与裁判者、执行者对“内容明确性”标准存在一定的认识差异,无法形成统一的认识,也无法精准地指导多样化的司法实践。
司法被动性受到自主性诉权的制约
1.裁判的构成要素
裁判不明的不同类型和实践表现,其实质对应的是两大要素:执行主体(含申请人、被执行人)和给付债权。其中,申请人与被执行人这两个主体要素均是围绕着给付债权这一内容要素展开。一般而言,主体要素自诉讼启动直至执行阶段,具有相对稳定性。只要从诉讼立案便开始谨慎审查,出错的概率相对较低,但作为内容要素即给付债权,从其形成过程到法院裁判则存在多种变数的可能。
2.诉权行使对审判内容的制约
“无诉即无审判”,诉讼即是当事人行使诉权和法院运用审判权的过程。裁判者针对当事人的诉讼请求,围绕争议焦点,通过对证据的分析进而查明案件事实,再依据法律解决纠纷的过程。换言之,诉讼是审判的前提,审判是当事人行使诉权的程序和保障,而裁判结果则是两项权利交互作用的结果。根据法律赋予当事人在诉讼中的处分权,概括体现在两个方面:一是提出请求的权利(含变更和放弃请求);二是当事人有权自主选择调解还是判决等解决纠纷的方式。第一项权利决定了法院的立案、案由的设置、审判的对象和裁判的内容及范围等,法院不能逾越诉讼请求作出裁判,即诉审一致。然而,当事人本身具有的趋利性本能,其在确定诉讼请求时,必然是从其自身的主观目的和利益最大化角度出发,却容易忽略其请求的内容在转化为文书记载权利时,能否再进一步转化为现实的权利。
裁判行为受到个人主观认知的影响
法律规定的原则性,决定其不可能对每一种纠纷都作出具体安排,法律对个体行为的作用更多的是指引性的。而裁判的过程,则是依据法律规定,对当事人争议的权利义务正当性与否作出评价,然后通过裁判文书展现给世人。从其形成过程看,裁判本质上属于裁判者的表意行为,不可避免地受到裁判者个人的主观认知、业务能力和职业素养的影响。如对当事人提出的请求是否具体、明确,是否具有可执行性的识别和审查,对部分特殊案件是否需要通过现场勘验或调查等程序让权利义务的客体特定化等,无可避免地会受到裁判者自身的职业素养及业务能力的限制。
当然,客观世界和实物是多样而复杂的,而法官作为裁判主体,其无法摆脱人类主观认知的局限性,加上汉语言文字的多义内涵,尽管多数法官是尽到了其足够的注意义务,但因每个法官自身专业素养、思维局限、表达能力和文字能力等限制,在特定社会环境和案件情境下,是无法永远保证其主观认知的完全正确性,也无法保证每一位裁判者对后续执行作出更详尽的预测。
审执分离异化为审执脱节
审判与执行是诉讼活动不可或缺的两个程序,审判权实质是一种判断权,以公正为首要价值。而执行权则是一种强制权,以效率为首要价值。审执分离不仅要求机构和人员分离,更强调裁判权和执行权的实质性分离,其目的是为了优化司法资源配置,提升司法公信力。但随着案件数量的暴涨、法律内容的更新换代,立审执环节都存在明显的力量不足、知识储备落后和能力素质不强的状态,审执分离逐渐演化为审执脱节现象,如案件交流机制缺失、反馈机制成摆设、衔接机制被忽略,进而逐渐出现“审判者负责裁判,执行者负责执行,两条线并行却无交汇”的现象。另一方面,审执分离后的执行裁决权,包括执行异议审查、复议审查等,均只是形式上的审查,不能对当事人争议的权利义务和裁判内容进行实质性审查。这样两相消解,便出现“审不管执,执不理审”的尴尬境地。
三、辨析:可执行性审查与执行救济双维保障的法理思辨
因裁判问题导致的执行难,是典型的司法内生因素,其问题源自于当事人诉权行使之初,形成于裁判阶段,若解决方式仅囿于执行阶段,则无异于“头痛医头脚痛医脚”的狭隘解决方式。应透过现象分析诉讼之内在机理,真正了解审判权与执行权的性质和运作机制,做到“知其然并知其所以然”,方能做到从源头防范和治理。
审判与执行系具有相继性的一体化诉讼程序
以民事诉讼法为例,诉讼流程主要包括立案、审判和执行,审判与执行是诉讼一体的两个环节,历来被视为“鸟之双翼”“车之两轮”。民事审判是为了确认争议双方的权利义务,有学者认为这是将观念中的权利转变为文书记载权利的过程。而执行程序则是让裁判文书中确认的民事权利义务被转化为现实权利的过程,两者在具体程序运作上虽存在差异性,但亦有共通性,两者是对当事人权利保护前后相继的不同程序阶段(如图2)。

图2 当事人权利实现流程
1.程序启动具有共通性
审判与执行中间存在两项关联:一是主体上的关联,即诉讼当事人与法院裁判者和执行者的三方关系;二是程序上的关联,即当事人的起诉立案与法院的审理裁判和强制执行之间的关联。两项关联中存在主体和程序启动的共通性,即审判与执行程序的开启均需依赖于原告(申请人)提出请求权,也即民事诉讼不告不理原则。诉权是民事诉讼活动启动、发展和终结的因素,贯穿于民事诉讼活动的全过程。
2.权利保障具有相继性
审判和执行因其制度设置的目的不同,内在运行机制存在较大的差异性,执行侧重于单向、程序化运作,而审判则侧重双向和实体性运作。作为执行依据的裁判文书衔接了实体判断的审判程序和后续的执行程序,其所承担的价值使命要求内容具体、明确和具有可操作性,不应将实体审查阶段的问题延续至执行阶段进行解决。对于裁判不明问题的源头解决便应当从审判和执行共通链接点开始预防,即从当事人行使诉权的源头开始进行可执行审查。
执行力是生效裁判文书的应然效力
对于裁判的法律效力,我国现行立法虽未对其进行准确界定,但以民事诉讼法的规定为例,民事判决生效后会产生三个方面的法律效力:拘束力、既判力和执行力。执行力概念源自德国法,其德本意为“可执行性”,日本则将其翻译为“执行力”。裁判执行力并非因执行而获得,而是生效裁判本身所具有,是链接审判和执行程序的桥梁。换言之,裁判执行力是一份合格的裁判文书,其内容无需另行调查,文书中所记载的请求权即可通过执行程序来实现,这也是文书记载的权利从应然状态到实然状态的保障。而裁判文书已经生效、裁判确定的权利义务具体明确且具有可执行性则是裁判获得执行力不可或缺的要素。
审查与救济是公正与效率价值的有机融合
审判程序系确定权利义务的过程,其价值追求以公正为主。而强制执行程序是将裁判记载权利转化为现实权益的过程,其价值取向为效率,以及时快速和不间断地实现生效法律文书所确认的债权为己任。
当然裁判记载权利能否顺利转化为现实中的权益,取决于多方因素,既受被执行人履行能力和履行动力的限制,也受审判阶段裁判文书明确性以及执行人员履职能动性等限制。若法律文书存在不明情形,则需要在执行环节花费大量的时间进行审查和救济,甚至存在停止执行,进行执行异议、复议、执行异议之诉等可能,显然增加了执行机构在此类案件上的司法资源消耗,严重影响执行的效率性。而可执行性诉讼审查,意味着将问题管理关口进行前移,从源头预防和减少矛盾的产生,极大减少执行力缺乏的裁判进入执行阶段,实现审判与执行的无缝衔接,进而辅之以必要的执行救济,真正实现公正与效率价值的有机融合。
四、路径:全流程审查与救济并行的层进式治理模式构建
通过理论梳理,在遵循现有法律制度的基础上,从当事人诉权行使的开始,构建立、审、执全流程审查模式,契合了从源头治理执行难的要求。源头治理和救济的双维路径,实现的不仅是权利的保障,更是当事人与法院之间、权利与权力之间的良性互动。
层进一:以诉讼程序为载体的全流程审查模式
1.诉讼流程与可执行性审查
在当事人诉权行使的过程中存在纵横交织的关系网,一是横向关系,即当事人与法院之间的制约关系;二是法院内部立案、审判和执行之间的纵向层进关系。当事人诉讼请求实现过程,既是当事人诉讼权利和法院审判权力之间分配与制约的过程,也是法院内部流程纵向运行和制约的过程。因此,可执行性审查应以诉讼流程为载体,在不同的诉讼流程和环节中,根据审查要点履行审查和释明职责,实现法官与当事人的有效互动(如图3)。

图3 可执行性全流程审查路径
(1)立案环节的审查要点和释明。立案环节分为两个阶段:当事人的起诉和法院的受理。这一环节的诉讼关系发生于原告和法院之间,法官在这一环节的职责主要是对起诉状的审查。根据民诉法规定的起诉要件和最高院立案登记制改革的意见,对当事人的起诉是否符合立案条件,应进行形式审查,对其中诉讼请求的审查:一是形式上审查原告提出的请求属于确认之诉还是给付类诉讼,抑或是其他诉讼。请求给付的是财物还是要求履行某种行为;二是给付财物的,是否有明确财物名称、品牌、型号、规格、数量、特征等。三是要求履行行为的,则要形式上审查诉状中是否写明了行为方式、时间、地点、范围等。形式审查,只需要诉状中记载了详细的内容即可,无需审查诉请与其主张的法律关系是否匹配,能否实现等。
对于不具体的诉请,立案时应向原告释明予以变更或完善,对于坚持不予更正的,则应释明诉讼风险,之后做出是否立案的决定。若对诉讼请求是否具体明确无法识别,需要在审理环节进一步审查的,则应予以立案,但同时应将审查情况在移送案件时一并向审判庭反馈。
(2)审理环节的审查要点和释明。审理环节分为三个阶段:一是案件受理后至开庭前的庭前准备阶段;二是庭审阶段;三是宣判前的文书制作阶段。审理环节,因被告的加入,诉讼关系从两方变为三方,此时法院的职责也从形式审查转为对诉讼合法性的实质性审查。
①庭前准备和庭审阶段。这一阶段是从主体到诉请、再到案件事实及法律适用的全面审查过程,不仅要对立案环节所做的形式审查深入到实质性审查外,更重要的是审查当事人的请求与双方争议的法律关系是否匹配,其主张的诉讼标的是否具有执行的可能。如原告吴某诉被告张某租赁合同纠纷案,原告要求被告返还租赁物1.5m的锤头。显然,该请求虽有具体的物品名称,但该物品品牌型号、是否灭失、具体存放处等特征指向不明确。若盲目依据原告请求进行判决,则判决可能成为一纸空文。此时应释明当事人进一步明确或变更请求。
②裁判文书内容和表述的审查。裁判主义是主义是裁判文书的核心和落脚点,主文确定的是法律义务指向、范围、数额、行为方式等要素。最高院有关文书制作规范对裁判主文规定了七项要求,主要从主文内容和表述上进行了规范。根据该规定,裁判者制作裁判文书时应注意以下三个方面:一是审查文字表述是否规范、准确、简洁、符合逻辑、没有歧义等;二是主文确定的权利能够呼应当事人的诉讼请求,如原告主张要求被告排除对……地的妨碍,但判决却是确认原告享有……地二分之一的权利,这便是判非所诉;三是主文确定的诉讼标的要具体、明确、没有歧义,具有可执行性。
③判前审阅阶段的审查。如前论述,鉴于法官司法能力参差不齐,以及个体主观认知能力的有限性,裁判瑕疵不可避免。但司法改革要求“审理者裁判,裁判者负责”的原则,已经取消了文书签发制。为了尽可能地减少因个人原因导致的审判缺陷,可以设立以院庭长或合议庭审判长为主的判前审阅制。该模式不同于改革前的文书签发制,阅签意见仅供承办人参考,是否采纳由承办人自行决定。但对争议较大的,阅签者可以建议该案提交法官会或审委会讨论。阅签制度可以跳出承办人的思维局限,从一个全新角度对案件进行审视,也更可能发现原承办人员没有发现的裁判瑕疵。
2.替代履行或作价赔偿的释明
诉讼请求是原告以诉讼方式向被告提出实体权利的主张。对于请求的审查,尽管裁判者已尽了谨慎的审查义务,具备“具体、明确性”要求,但是否具有可执行性仍可能存在不确定性。从原民法通则规定的10种民事责任和现民法典规定的责任(在原责任基础上增加了“继续履行”)看,对于请求交付特定物、恢复原状、继续履行合同等责任,能否执行更重要地是取决于特定物是否完好无损、具体存放之处是否明确、原状具有恢复的基础和可能性等,因此,法官应在查明事实的基础上,引导当事人对未来执行可能存在的风险进行预判,并释明其寻求可替代且易执行的请求内容,将该请求合并到前述请求中,作为次请求提出。在主请求无法得到实现时,次位请求可以弥补前述请求的不足。对此在判决主文可做如下表述:一、被告XX应于判决生效之日起X日内……(根据原告主请求写明);二、若被告未按第一项请求履行……义务,则应赔偿原告……的损失XX元”。
层进二:扩大解释适用补正裁定以弥补救济的不足
事前预防虽能减少裁判不明问题的产生,但却无法绝对杜绝问题的产生,因此救济仍不可避免。如前论述,现行事后救济的模式或多或少都存在一定的不足,但创建一项新的救济制度绝非易事,这涉及诸多法律制度的重构。因此,在保留前述执行救济制度的情况下,可以将补正裁定制度进行扩大解释,除了保留原文书误写、误算或文字性错误外,可将裁判文书的更正制度扩大至事实的更正。
1.功能定位
补正的内容不改变原判决的内容,不突破原判的既判力,仅针对事实细微瑕疵的补正,或者判决说理的细节补充,补正的目的是为了执行中更好的理解判决主文的内容,以便衔接执行救济中向审判机构征询意见这一措施,以确保判决执行力。
2.适用情形
适用于因事实细节或说理的瑕疵影响整体判项的执行,执行法官无法通过原判项作出解释,在其向原审判机构反馈征询意见后,原审判机构认为可以通过裁定补充事实细节或说理细节的情形。如原告胡某勇诉被告胡某鑫、胡某德排除妨害纠纷案,该案判决确认双方对争议地块共同享有土地使用权,被告应停止妨害原告对争议地块的使用。双方对判决结果均无异议,但因判决主文末注明排除妨碍的四至,导致无法执行,至今仍在信访和再审过程中。但若该案在审理过程中有进行过现场勘查,并绘制勘查图,那么补正裁定便可在本院查明的事实上补正四至范围,并通过该事实解释执行的范围。
层进三:畅通立审执衔接和对话机制
执行作为司法的最后一个环节,是当事人诉权行使和裁判结果实现的最终落脚点。因此,法院应树立立审执协调共进的一体化工作理念,加强对话沟通,从内部真正形成解决执行难的合力。
1.立审执之间的对话
(1)立案环节,加强审执一体化意识,对拟立案件进行分类和评估,对当事人诉讼请求进行可裁判可执行性审查,尽可能摸清当事人完整的身份信息和被告财产线索,告知其诉讼和执行风险以及可采取的预防措施(如保全措施)。在发现存在争议的情况下及时与审判部门进行沟通,对部分可能存在争议的案件在移送审判部门时进行专门备注。
(2)审判部门应坚持能动司法,对当事人请求进行实体审查和引导,并进行风险释明。在审理过程中,如发现立案审查环节或其他类案执行问题的,应将问题及时进行反馈。对于拟裁判的内容可能存在执行性争议的,应通过交流平台加强与执行部门的沟通研判,形成统一的意见。
(3)执行部门在处理裁判文书缺乏可执行性的案件时,组织当事人进行协商,并及时与原承办人沟通,征询其意见。对于处理结果及存在的问题应及时反馈给承办部门,避免同样问题重复出现。
(4)审管办则应及时归纳总结审执衔接过程中存在的问题和解决方案,形成办案纪要,作为今后审判和执行的操作指引。
2.统一认识和规范标准
统一认识和标准是解决问题的根本,立审执部门可对某类或常态性问题能达成统一的表述标准,极大地减少因表述不一致产生分歧。
(1)统一计量标准,如文书中的面积单位,在未注明是套内面积还是建筑面积时,可统一视为“建筑面积”而非“套内面积”;如“月”的天数,在未注明具体月份时,统一视为每月30天等等。
(2)规范交付方式。如裁判文书未明确交付方式时,除法定需要变更登记、或移交占有的,对其余交付则可将裁判生效时便视为完成交付,这样便于划分之后产生的法律风险以及责任承担主体。
(3)再如统一裁判主文表述模板,按请求内容拟定不同的模板。以侵权诉讼为例,其判决主文可表述如下:“一、被告应于本判决生效之日起XX日内履行……(逐项列明应履行的具体行为,注明具体的时间、地点、人物、方式、标准等,若有赔礼道歉判决的,则应注明道歉的内容、刊登的载体等);二、若被告于本判决生效之日起XX日内拒不履行本判决第项义务的,则原告可自行或委托他人代履行……,被告应赔偿原告因……产生的经济损失共计XXX元(该项损失应在审理中先行确定);三、驳回XXX的其他诉讼请求(未全部支持请求的情况下才需要列明)。”
3.加强对裁判可执行性的考核
虽然裁判文书不明多数情况下并非裁判者故意而为之,但该不利后果不加区分的由当事人来承担,则显然与司法权力救济的本质不相符。因此,加强对裁判文书执行力的考核也是必需的。从《司法改革五五纲要》到《立审执协调意见》,针对裁判文书可执行性,作出了相关考核规定。但从当前的考核模式看,关注的是结案率、发改率,并无裁判执行力指标。从调研数据看,裁判内容不明引发执行障碍的数据却远高于发改案件数,因此有必要加强对执行力的考核和相关文书的评查,以此强化法官的责任心,提升审判思维的逻辑性和专业能力。
结语
生效裁判文书是当事人进入强制执行领域的指南,若因裁判不明导致当事人被拒于执行大门之外,尽管最后可通过再审或另诉等方式获得重新地救济,但却会因多次经历漫长的诉讼而对司法产生不满。同时,也让本就稀缺的司法资源被无端浪费。可执行性全流程审查+执行救济机制的构建可以有效地弥合审判和执行之间的缝隙,并在此基础上由审管办牵头搭建审执交流平台、统一类案文书表达范式,形成可复制可推广的办案纪要,指引今后审判和执行的衔接操作,让审执更加无缝对接。
当然可执行性审查和审执衔接,并不能完全杜绝裁判不明问题的产生,因为这个过程关涉着当事人、裁判者和执行者这三个群体的利益博弈,也关涉着当事人诉权行使、法院立案、审理和执行的不同流程,这是一个系统且复杂的过程。这既需要有基层法院自下而上的实践总结,也需要从最高院开始的制度架构和保障,将其融入正在起草的强制执行法中。
原标题:《段小华|裁判不明案件执行困境之源头治理》
本文为澎湃号作者或机构在澎湃新闻上传并发布,仅代表该作者或机构观点,不代表澎湃新闻的观点或立场,澎湃新闻仅提供信息发布平台。申请澎湃号请用电脑访问http://renzheng.thepaper.cn。





- 报料热线: 021-962866
- 报料邮箱: news@thepaper.cn
互联网新闻信息服务许可证:31120170006
增值电信业务经营许可证:沪B2-2017116
© 2014-2025 上海东方报业有限公司




