- +1
【注意】这类自制发酵食品存在很大风险
近日
广东省疾控中心紧急提醒
家庭自制发酵食品和腌制食品
往往是引起肉毒毒素中毒的“元凶”
仅今年7月就发生了两起
疑似肉毒毒素中毒事件
三类食物易引起肉毒毒素中毒
近年来
自制发酵的食品
越来越受大众喜爱
“纯天然、零添加”的同时
还富有动手的乐趣
网上还有很多自制的私房菜保姆级教程
请注意!
这类自制发酵食品存在着巨大的风险
↓↓↓
肉毒梭菌的肉毒毒素到底有多毒?
广东省疾控中心指出
肉毒毒素是肉毒梭菌在厌氧环境下
产生的毒素
其毒性是氰化物的1000000倍
50纳克肉毒毒素可致命
400克肉毒毒素可以杀死世界上所有人!
肉毒梭菌及其毒素
进入人体的途径包含了三种:
食源性,也就是通过食物
通过伤口或者呼吸道
医源性,比如美容整形中过量使用肉毒毒素
其中引起肉毒毒素中毒的食物包括:
1、既往调查发现,家庭自制发酵食品和腌制食品,往往是引起中毒的“元凶”:如腌肉、腊肉、泡菜、豆豉、豆瓣酱、腐乳、臭豆腐。
2、不新鲜的鱼、猪肉、猪肝、制作不良的罐头食品、瓶装食品和冷藏食品。
3、对于小宝宝而言,蜂蜜也是肉毒毒素中毒的危险因素。这是因为,蜜蜂在采集花粉酿蜜的过程中,也可能会把被肉毒梭菌污染的花粉和蜜带回蜂箱,导致蜂蜜中可能含有肉毒梭菌及其芽孢。一岁以内宝宝的肠道屏障功能发育尚不完善,不能抑制肉毒梭菌的繁殖,为了安全起见,还是不要给他们喂食蜂蜜。
有可疑症状,立即就医
疾控中心提醒
肉毒毒素毒性非常强
一旦怀疑发生肉毒梭菌食物中毒
立即到医院就诊
那么
肉毒梭菌中毒的症状有哪些?
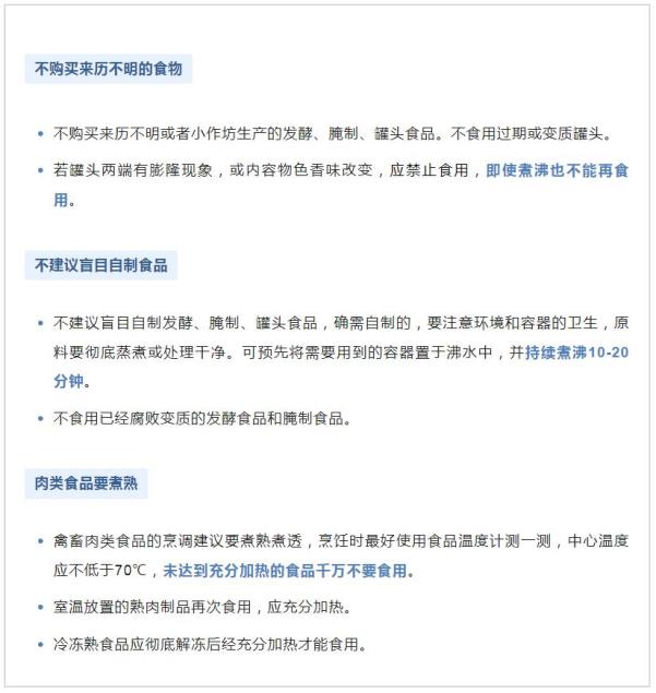
牢记三点,预防“中招”
温馨提示:一旦怀疑发生肉毒梭菌食物中毒
请立即到医院就诊
不可拖延时间
时间就是生命!
猜你喜欢
原标题:《【注意】这类自制发酵食品存在很大风险》
本文为澎湃号作者或机构在澎湃新闻上传并发布,仅代表该作者或机构观点,不代表澎湃新闻的观点或立场,澎湃新闻仅提供信息发布平台。申请澎湃号请用电脑访问http://renzheng.thepaper.cn。





- 报料热线: 021-962866
- 报料邮箱: news@thepaper.cn
互联网新闻信息服务许可证:31120170006
增值电信业务经营许可证:沪B2-2017116
© 2014-2026 上海东方报业有限公司




