- +1
黄志力/李亚东团队iScience:调节抑郁相关异常觉醒的新神经环路机制
原创 Cell Press CellPress细胞科学

交叉学科
Interdisciplinary
2023年8月5日,复旦大学上海医学院黄志力/上海交通大学医学院松江研究院李亚东团队联合在Cell Press旗下交叉学科期刊iScience上发表了题为“Ventral pallidal glutamatergic neurons regulate wakefulness and emotion through separated projections”的研究论文。该研究发现腹侧苍白球(Ventral Pallidum, VP)谷氨酸能(VPVglut2)神经元控制抑郁样行为相关的异常觉醒,为精神情感障碍时睡眠觉醒行为异常增加新证据。
相关背景
高达80%抑郁症患者有睡眠障碍。失眠通常与抑郁症共患,形成恶性循环。传统治疗抑郁症方法起效慢且效果不佳,新的干预手段亟待开发。失眠和抑郁共患提示两者可能存在共通的神经环路或者神经根网络结点。靶向睡眠觉醒系统可能是干预抑郁和睡眠障碍新思路。尽管近年来在解析睡眠觉醒和抑郁相关的神经环路上取得了长足进步,但抑郁共患失眠的神经环路机制还有待进一步解析。
腹侧基底神经节中重要的中继核团VP在睡眠觉醒和情感调控中发挥重要作用。黄志力课题组李亚东、罗艳佳等先前报道了腹侧苍白球中占60%以上的GABA能神经元控制与动机相关的觉醒(Mol Psychiatry, 2021)。然而, VP中还有约30%的谷氨酸能(VPVglut2)神经元,其如何调节觉醒和相关情绪异常在很大程度上是未知的。因此,研究人员就VPVglut2神经元如何通过不同环路调控抑郁和相关觉醒行为展开研究。
结果解读
1. VPVglut2神经元在觉醒和情感行为中呈现动态活动
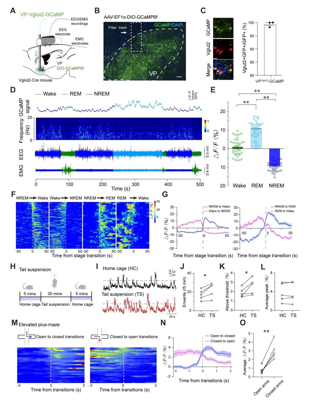
研究人员首先证明了VPVglut2神经元活性与睡眠觉醒和情感行为的相关性。使用实时光纤光度法记录Vglut2-Cre小鼠睡眠-觉醒转化以及情感行为检测中VPVglut2神经元的钙活动发现,VPVglut2神经元活性在觉醒期增高,且在高架十字迷宫实验以及悬尾实验等焦虑抑郁样行为检测中发生活性改变(图1)。以上结果提示VPVglut2神经元的活性可能与觉醒和情绪相关。

图1. VPVglut2神经元在睡眠-觉醒和情绪变化中的动态活动
2.VPVglut2神经元调节觉醒以及抑郁样行为
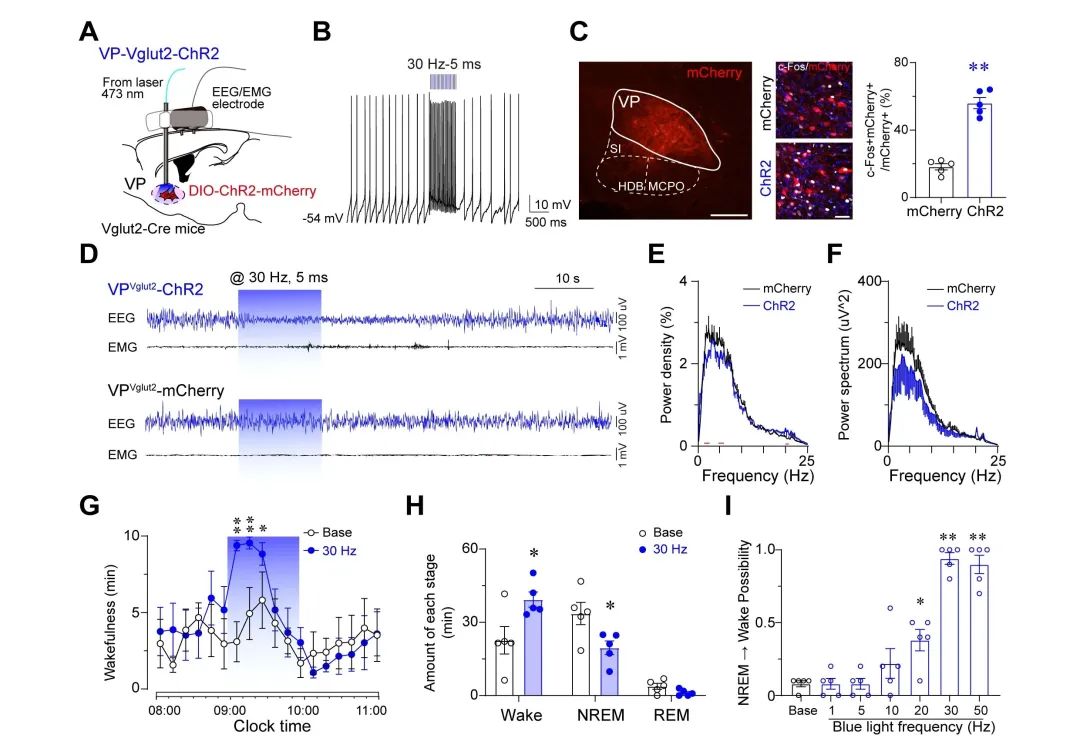
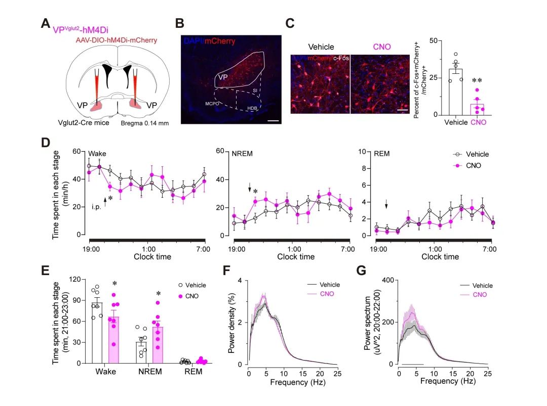
而后研究人员利用光遗传学、化学遗传学特异性激活或抑制VPVglut2神经元,以探究VPVglut2神经元与觉醒之间的因果关系。结果显示,激活VPVglut2神经元促进了觉醒,抑制VPVglut2神经元导致觉醒时间减少,提示异常激活可能导致失眠(图2 & 3)。

图2. 激活VPVglut2神经元促进觉醒

图3. 抑制VPVglut2神经元降低觉醒
与焦虑抑郁相关的行为学结果显示,激活VPVglut2神经元导致焦虑抑郁样行为,抑制则减轻了抑郁样行为(图4)。综上所述,VPVglut2神经元可能同时调控觉醒以及抑郁样情绪。

图4. VPVglut2神经元调控焦虑抑郁样行为
3.VPVglut2神经元通过外侧下丘脑调控觉醒
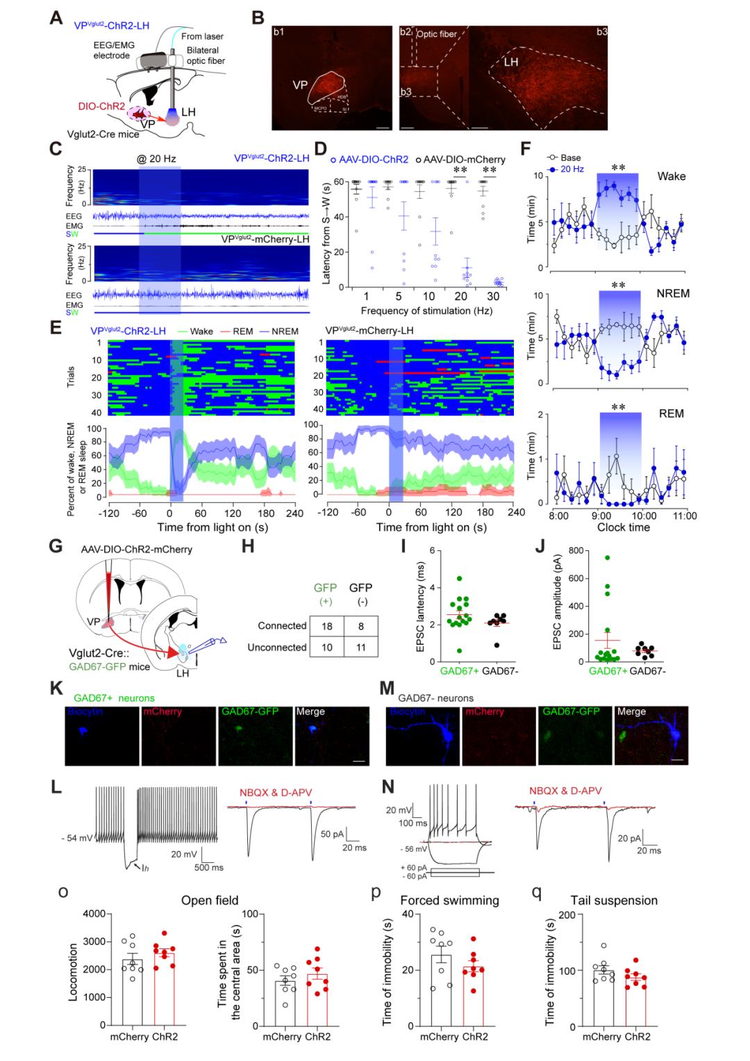
研究人员进一步解析了VPVglut2神经元调控觉醒和抑郁样行为的神经环路。VP密集投射外侧下丘脑(LH)和外侧缰核(LHb)两个脑区,两者被报道分别参与觉醒和抑郁样行为的调控。利用光遗传学在体内激活VPVglut2-LH的环路促进觉醒,但没有明显改变抑郁样行为。光遗传结合电生理实验表明,VPVglut2神经元非选择性支配LH中GABA能神经元。以上结果提示LH可能是VPVglut2神经元调控觉醒的重要下游脑区(图5)。

图5. 激活VPVglut2到外侧下丘脑的投射增加了觉醒
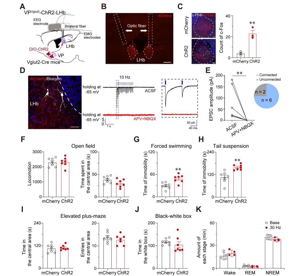
4.VPVglut2通过外侧缰核调控抑郁样行为
光遗传结合电生理记录显示,VPVglut2神经元通过释放谷氨酸兴奋LHb神经元。在体光遗传激活VPVglut2-LHb环路显著增加了悬尾和强迫游泳实验中的静止时间,提示产生抑郁样行为。光遗传激活VPVglut2-LHb环路并不明显影响睡眠和觉醒的时间,提示VPVglut2到外侧缰核的投射只参与情绪的调节。

图6. 激活VPVglut2到外侧缰核的投射促进抑郁样行为
总结
该研究表明,腹侧苍白球内的谷氨酸能神经元异常激活可能会导致抑郁性失眠,并通过分别向外侧下丘脑和外侧缰核投射调控觉醒行为和抑郁样行为。关注腹侧基底神经节网络,复旦大学黄志力团队李亚东/罗艳佳等已取得系列进展,先后发现腹侧基底神经节输入核团伏隔核调控动机有关觉醒(Nat Commun, 2018);中继核团腹侧苍白球通过去抑制中脑腹侧被盖区多巴胺能神经元促进觉醒(Molecular Psychiatry, 2021; iScience,2023)以及吻内测被盖区通过抑制中脑腹侧被盖区调控睡眠(Plos Biology, 2019; Nat Commun, 2022)。以上研究成果表明,腹侧基底神经节可能是治疗精神情感障碍伴随失眠的重要靶点。
复旦大学博士罗艳佳(现上海交通大学医学院第九人民医院副研究员)为论文第一作者,复旦大学基础医学院黄志力、曲卫敏教授和李亚东博士(现上海交通大学医学院松江研究院研究员)为论文共同通讯作者。复旦大学陈泽卡和刘子龙博士以及日本筑波大学Michael Lazarus教授对本研究做出重要贡献。

相关论文信息
研究成果发表在Cell Press旗下iScience期刊上,点击“阅读全文”或扫描下方二维码查看论文。
▌论文标题:
Ventral pallidal glutamatergic neurons regulate wakefulness and emotion through separated projections
▌论文网址:
https://www.cell.com/iscience/fulltext/S2589-0042(23)01462-1
▌DOI:
https://doi.org/10.1016/j.isci.2023.107385
本文为澎湃号作者或机构在澎湃新闻上传并发布,仅代表该作者或机构观点,不代表澎湃新闻的观点或立场,澎湃新闻仅提供信息发布平台。申请澎湃号请用电脑访问http://renzheng.thepaper.cn。





- 报料热线: 021-962866
- 报料邮箱: news@thepaper.cn
互联网新闻信息服务许可证:31120170006
增值电信业务经营许可证:沪B2-2017116
© 2014-2025 上海东方报业有限公司




