- +1
Nature Communications|王杭祥课题组在STING创新药物研发取得新成果
肿瘤免疫治疗已在临床上取得了巨大成功,特别是以PD-1/PD-L1和CTLA-4为代表的免疫检查点阻断疗法被广泛应用。然而大部分癌症病人其肿瘤的免疫微环境处于抑制状态,对上述免疫疗法存在耐药。干扰素基因刺激因子(stimulator of interferon genes,STING)的激活能够诱导产生Ⅰ型干扰素及调控下游基因产物,改善肿瘤免疫抑制微环境,也能与免疫检查点抑制剂协同作用提高其免疫应答率。基于STING通路在免疫治疗中的关键作用,已有多种STING激动剂进入临床研究阶段,激活STING通路是一种极具前景的癌症治疗方法。
目前大部分的STING激动剂为核苷酸类小分子化合物,极性较大,静脉注射存在半衰期极短、易被酶降解或快速代谢清除等问题。在临床研究中往往采用瘤内注射,但是较难入胞,也无法应对常见的肿瘤复发转移难题,临床使用面临巨大挑战。新一代STING激动剂以非核苷酸类药物为代表。然而,由于STING蛋白在免疫细胞和非免疫细胞中广泛表达,系统给药容易诱导炎性细胞因子的产生,从而导致炎症性疾病和自身免疫性疾病,甚至引发“细胞因子风暴”等风险。因此迫切需要研发具有肿瘤/免疫器官靶向功能的新型STING药物,在提高肿瘤特异性免疫激活效率的同时降低副作用。
2023年7月31日,浙江大学医学院附属第一医院王杭祥课题组在Nature Communications在线发表研究文章。该研究基于非核苷酸类STING激动剂的分子结构的合理设计及脂质体药物递送策略,构建了快速酯酶激活型的MSA-2前药及其脂质体,极大提高其在靶部位的药物递送效率,有效规避了“细胞因子风暴”等风险,从而实现抗肿瘤免疫激动剂增效减毒的目的(图1)。该STING药物制剂的制备较为简单,具有较好的临床应用和转化前景。
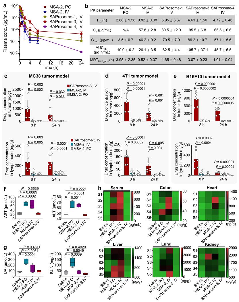
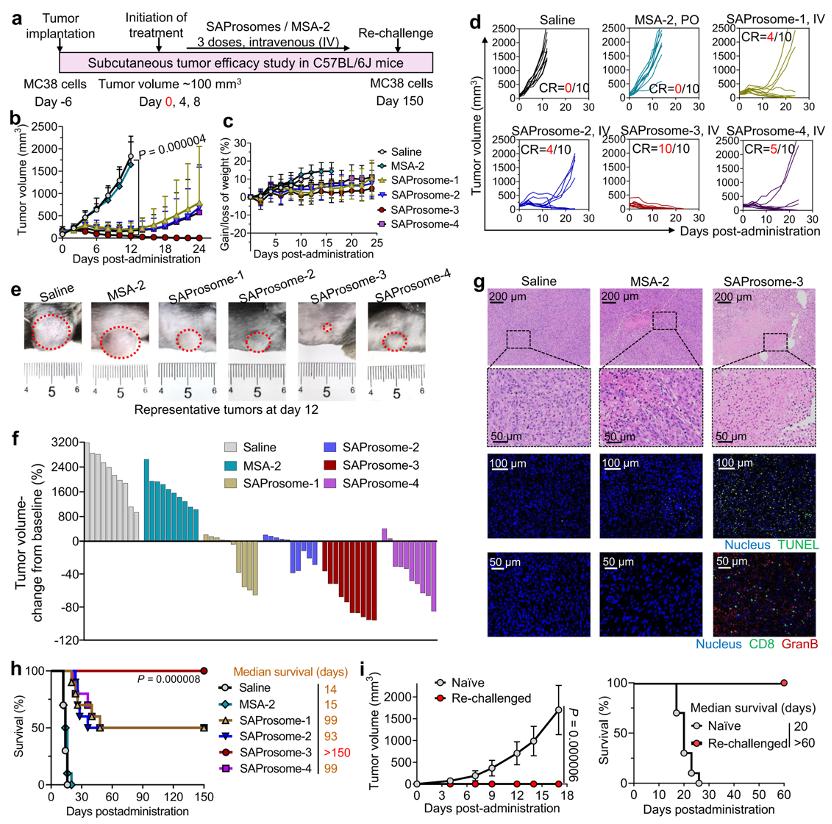
图1. 前药脂质体设计策略用于实现安全高效的STING药物治疗课题组利用药物化学手段,采用不同烷烃链长的吗啉衍生物对STING激动剂MSA-2进行化学结构衍生,得到四种不同链长的前药分子。发现不同修饰分子可用于调控酯酶介导的药物活化速率。上述具有新结构的STING激动剂可高效载入脂质体中,进而制备得到四种粒径均一且呈单分散分布的STING脂质体(STING-activating prodrug liposome, SAProsome)。通过激活STING通路能力、诱导树突状细胞成熟和促进抗原提呈水平以及体内抗肿瘤活性等系列研究,筛选得到能够显著诱导抗肿瘤免疫应答的前药脂质体3(SAProsome-3)。
在结直肠癌小鼠模型的疗效研究显示,通过静脉途径给药的STING药物体内耐受性良好,可诱导小鼠肿瘤完全消退,肿瘤治愈率达到100%,并将小鼠的中位生存期从14天(未经药物治疗组)延长到150天以上。给治愈小鼠再次接种结直肠癌细胞,所有小鼠中未发现肿瘤复发,这表明STING脂质体治疗后在小鼠体内成功诱导了长期免疫记忆效应(图2)。
图2. STING药物在MC38结直肠癌皮下瘤模型上的药效评价。通过静脉途径给药,STING脂质体耐受性良好,可完全清除小鼠肿瘤。经治愈后的小鼠再次移植癌细胞后,小鼠仍保持无肿瘤的状态,表明STING药物在体内产生了抗肿瘤的长期免疫记忆效应。此外,构建小鼠三阴性乳腺癌原位模型,发现前药脂质体3不仅能够有效抑制原位乳腺肿瘤的生长,而且能够完全抑制手术切除后乳腺癌的复发和转移,显著延长小鼠的生存期。进一步地联合免疫检查点阻断疗法,证实前药脂质体3能够有效提高PD-L1单克隆抗体在免疫“冷肿瘤”B16F10黑色素瘤模型中的疗效。通过免疫流式细胞术、免疫组化和酶联免疫吸附测定等多种实验手段证实前药脂质体3能够有效逆转肿瘤免疫抑制微环境,增加瘤内细胞毒性T淋巴细胞的浸润,从而显著增强了体内抗肿瘤免疫应答效果。
研究进一步显示,前药脂质体3改善了MSA-2的药代动力学特性,有效延长其血液循环时间,在四种脂质体中具有最高的药物浓度-时间曲线下面积,并提高药物在肿瘤、淋巴结的蓄积浓度。同时,在第四个肿瘤模型LLC肺癌模型上进行的效应-毒性相关性研究结果显示,相较于游离药物,前药脂质体3在等效剂量下显著降低了MSA-2引发的肝肾毒性,并有效规避了由系统免疫过度活化引起的“细胞因子风暴”等风险(图3)。
图3. 前药脂质体递送系统优化了MSA-2的药代动力学,延长血液循环时间并增加肿瘤和淋巴结蓄积。前药脂质体在等效剂量下表现出更低的肝肾毒性,有效规避了由免疫激动剂引起的“细胞因子风暴”等风险。通过合理的分子结构设计,不仅可以改变药物的理化性质,改善其与药物载体材料的相容性,还能调控药物在靶部位的响应性激活,从而降低药物在血液循环或者正常组织中的非靶副作用。基于该理论,课题组成功研发了高效激活STING通路的前药脂质体,研究结果表明药物的结构修饰可用于调控前药与载体的相容性,优化酯酶介导的药物激活动力学,从而取得最佳的治疗指数。进一步体内实验表明前药脂质体可诱导肿瘤免疫抑制微环境的改善,产生高效的肿瘤特异性免疫应答,同时STING脂质体可与现有的免疫检查点抑制剂(PD-1/PD-L1)协同有效抑制多种肿瘤的生长。值得一提的是,该STING药物的合成步骤简单,在充分论证其体内安全性后,预期具有极高的临床应用和转化前景。
浙江大学医学院附属第一医院王杭祥研究员为该论文的通讯作者。浙江大学医学院陈晓娜博士为论文的第一作者。课题组已在PNAS、Nat. Commun.、Cancer Res.、Adv. Mater.、ACS Nano、Biomaterials、J. Controlled Release等学术期刊发表论文100余篇。该研究工作获得了国家自然科学基金委、浙江省自然科学基金委及济南微生态生物医学省实验室等项目的资助。
来源 | 王杭祥课题组
原标题:《Nature Communications|王杭祥课题组在STING创新药物研发取得新成果》
本文为澎湃号作者或机构在澎湃新闻上传并发布,仅代表该作者或机构观点,不代表澎湃新闻的观点或立场,澎湃新闻仅提供信息发布平台。申请澎湃号请用电脑访问http://renzheng.thepaper.cn。





- 报料热线: 021-962866
- 报料邮箱: news@thepaper.cn
互联网新闻信息服务许可证:31120170006
增值电信业务经营许可证:沪B2-2017116
© 2014-2026 上海东方报业有限公司




