- +1
四川大学华西医院研究发现:促进肿瘤复发和转移新机制
原创 转网 转化医学网 本文为转化医学网原创,转载请注明出处
作者:Sophia
导读:最近,治疗骨肉瘤患者的主要挑战是转移性疾病,最常见于肺部。然而,原发性肿瘤手术切除后骨肉瘤复发和转移的潜在机制尚不清楚。
8月16日,四川大学华西医院魏霞蔚、屠重棋在《Advanced Science》上发表题为“Surgical Treatment of Osteosarcoma Induced Distant Pre-Metastatic Niche in Lung to Facilitate the Colonization of Circulating Tumor Cells”的研究论文,研究表明,无论原发肿瘤如何,骨肉瘤的手术治疗都可能促进术后肺转移前壁龛的形成,这对围手术期的合理治疗具有重要意义。
https://onlinelibrary.wiley.com/doi/full/10.1002/advs.202207518研究背景
01
手术切除是恶性实体瘤治疗的基石。然而,尽管该手术具有治愈目的,但术后转移的发生率仍然很高,范围从20% 到60%。在骨肉瘤(最常见的原发性恶性骨肿瘤)中也观察到此问题。新辅助和辅助化疗联合手术已将早期疾病患者的总生存率提高至 60% 以上。然而,目前治疗骨肉瘤的难题是转移性复发的高发生率,特别是在肺部。据报道,第一次复发发生在诊断后的中位间隔 1.7 年,超过 80% 的转移性复发病例涉及肺部转移。虽然已经研究了原发性肿瘤细胞在调节肺微环境中的作用,但骨肉瘤术后转移的机制,特别是原发肿瘤切除后的复发,仍不清楚。
越来越多的证据表明,循环肿瘤细胞可以预测预后和肿瘤负荷,包括接受过肿瘤手术的患者。几项研究监测了小鼠骨肉瘤模型中的循环肿瘤细胞以发生肺转移,然而,尚不清楚循环肿瘤细胞是意外地被肺部捕获还是选择性地靶向以促进转移。重要的是,循环肿瘤细胞在远处转移靶位的沉降和定植严重取决于局部微环境中转移前生态位的形成。转移前壁龛的主要特征之一是以中性粒细胞和单核细胞浸润为特征的炎症。例如,由脂多糖(LPS)诱导的肺部炎症可以通过骨髓来源的中性粒细胞的流入和增强转移细胞生长的炎症介质的产生形成转移前的生态位。
除感染外,组织损伤和细胞损伤也会引发炎症,这是免疫反应的关键驱动因素。骨肉瘤的手术治疗伴随着广泛的切除和软组织重建,导致严重的组织损伤,这可能导致压倒性的炎症和术后并发症。之前的一项研究观察到,手术后的伤口愈合过程可以诱导有利于小鼠模型中肿瘤生长的全身炎症反应。然而,局部手术切除是否驱动组织特异性转移复发的远处转移前壁龛形成仍不清楚,尤其是在骨肉瘤的情况下。
研究进展
02
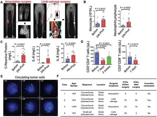
原发性骨肉瘤的手术治疗包括截肢手术和保肢手术,两者都涉及广泛的切除并导致严重的组织损伤(图1A)。炎症和细胞免疫受损与肿瘤细胞的存活和生长有关。为了进一步分析对手术的全身反应,我们评估了术后的炎症状态。我们观察到骨肉瘤手术后单核细胞数量和中性粒细胞/淋巴细胞比率增加(图1B)。此外,C反应蛋白也会显著增加,这将提高对感染或损伤的反应(图1C)。在细胞因子中,促炎细胞因子IL-6在手术后立即增加,其次是化学细胞因子IL-8的增加(图1C)。据报道,实体瘤手术治疗引起的免疫系统破坏是术后早期复发的关键因素。因此,评估骨肉瘤患者手术前后细胞免疫的改变。详细地说,CD3CD4辅助性T细胞和CD3CD8细胞毒性T细胞(图1D)在手术后第七天下降最明显,但在两周内恢复。细胞免疫的这些变化与之前的报告相对应,即手术后的前两周对治疗决策至关重要。
骨肉瘤手术后检测到全身炎症反应、细胞免疫受损和循环肿瘤细胞肿瘤细胞从原发部位外渗到循环系统,称为循环肿瘤细胞,代表了远处转移的第一步。循环肿瘤细胞围手术期水平与肿瘤切除术后的复发和转移密切相关。因此,我们设计了七个PCR探针来检测提出的肿瘤细胞和簇,并计算了手术前后循环肿瘤细胞的数量(图1E)。所有纳入的患者在手术前均接受了活检和新辅助化疗,术前胸部CT扫描未发现任何转移。四名患有Enneking IIb期疾病的患者在手术前表现出循环肿瘤细胞的存在。此外,尽管循环肿瘤细胞的数量减少,但在手术后一到三天,三名患者仍然可以检测到循环肿瘤细胞(图1F)。有人提出,循环肿瘤细胞与长期生存密切相关,一小部分循环肿瘤细胞沉降生长到远处器官转移,虽然大多数循环肿瘤细胞被宿主潜伏或消除。
研究意义
03
鉴于肺极易发炎,是骨肉瘤转移中最常受累的器官,本研究旨在通过探索手术治疗如何导致肺远处调节,为循环肿瘤细胞提供肿瘤支持性炎症微环境,阐明骨肉瘤术后肺转移的潜在机制。此外,还研究了手术治疗期间和手术后释放的损伤相关分子模式(Ds)在促进负责肺转移的远处转移前生态位方面的关键作用。
目前的研究阐明了骨肉瘤的局部手术治疗,无论原发肿瘤如何,都有助于在肺微环境中形成转移前生态位,用于循环肿瘤细胞沉降。了解骨肉瘤术后肺转移的潜在机制对于开发围手术期的相关疗法和提高这些患者的长期生存至关重要。
参考资料:
https://onlinelibrary.wiley.com/doi/full/10.1002/advs.202207518
注:本文旨在介绍医学研究进展,不能作为治疗方案参考。如需获得健康指导,请至正规医院就诊。
本文为澎湃号作者或机构在澎湃新闻上传并发布,仅代表该作者或机构观点,不代表澎湃新闻的观点或立场,澎湃新闻仅提供信息发布平台。申请澎湃号请用电脑访问http://renzheng.thepaper.cn。





- 报料热线: 021-962866
- 报料邮箱: news@thepaper.cn
互联网新闻信息服务许可证:31120170006
增值电信业务经营许可证:沪B2-2017116
© 2014-2026 上海东方报业有限公司




