- +1
温州医科大学苏建忠团队开发scPagwas新算法从单细胞水平识别疾病相关的细胞亚群
原创 Cell Press CellPress细胞科学

生命科学
Life science
2023年8月18日,温州医科大学苏建忠教授、西湖大学杨剑教授、哈尔滨工业大学张岩教授团队,在Cell Press细胞出版社期刊Cell Genomics上发表了题为“Polygenic regression uncovers traits-relevant cellular contexts through pathway activation transformation of single-cell RNA sequencing data”的研究成果。复杂疾病也称多基因病(Polygenic disease),其在普通人群中发病率较高,严重危害人类的身心健康。全基因组关联研究(Genome-wide association study, GWAS)已经成功识别出许多与疾病相关的突变位点,其中约95%的风险变异位于非编码区。这些变异驱动的复杂疾病和性状的细胞机制很大程度上仍然未知。因此,解析复杂疾病相关的遗传风险细胞亚群有助于在单细胞水平理解疾病的发病机制、寻找治疗靶点。本研究团队提出一种新的计算方法scPagwas,它利用生物信号通路的聚合效应整合单细胞转录数据和全基因组遗传关联信号,从单细胞水平评估每个细胞与疾病的关联程度,并发现疾病相关的关键基因和通路(图1)。该方法为揭示疾病相关的细胞亚群或状态提供了新的思路,并从信号通路角度提升对疾病突变调控机制的理解。该研究获得了国家自然科学基金委面上项目、青年项目及温州医科大学人才项目等的资助。

图1. Graphical abstract简要介绍scPagwas的工作原理
过去几十年来,复杂疾病的全基因组关联研究(GWAS)数据和大量基因型-表型关联已经积累了很多。然而,对GWAS鉴定的这些变异的功能解释仍然具有挑战性。目前仍不清楚这些突变如何在相关组织/细胞类型中调节关键生物通路以介导疾病发展。单细胞转录组测序(Single-cell RNA sequencing, scRNA-seq)技术的出现为从异质组织中表征细胞类型和状态提供了前所未有的机会。因此,从单细胞数据中揭示与特定性状相关的细胞群体对于探索复杂疾病的机制病因至关重要。
早期多项研究已经揭示了将组织特异性基因表达谱与GWAS数据相结合,可以显著富集复杂疾病相关的组织类型。受这些组织类型富集方法的启发,近些年已经有多种方法将GWAS和scRNA-seq数据结合起来,以识别与复杂性状相关的细胞类型。然而,这些方法在很大程度上忽略了细胞类型内存在的相当大的内部异质性,并不能在单细胞分辨率上进行细胞-表型关联推断。由于单细胞数据具有较高的稀疏性和技术噪音,与利用单个基因的表达水平相比,聚合相同生物通路中不同基因的活性可以显著减少稀疏性和噪音,增强统计功效和生物解释性。多种证据表明与复杂疾病相关的突变主要发生在密切相互作用生物通路或者网络中,即使是具有弱关联信号的突变也可能聚集在相同的生物通路中,为理解复杂疾病遗传基础提供了关键信息。
因此,研究人员提出了一种基于生物通路的多基因回归方法(scPagwas),将从scRNA-seq数据得到的通路活性得分与GWAS遗传信号进行多基因线性回归,以识别一组与性状相关的基因,用于推断性状相关的细胞亚群(图2)。通过大量的模拟和真实数据评估,重现了许多众所周知的细胞类型-疾病关联,并新发现了疾病相关的细胞亚群。

图2. scPagwas方法的概述图。A. 将来自GWAS汇总统计数据的SNP定位到相邻基因,并与相应的通路进行关联。B. 统计模型。在给定通路i中,基因多态性回归分析用于计算SNP效应大小与归一化后的基因表达之间的关系,从而推断出每个通路在细胞j中的回归系数。C. 利用奇异值分解(SVD)方法将基因-细胞表达矩阵转换为通路活性得分(PAS)-细胞矩阵。第一主成分(PC1)代表了在给定细胞j中通路i的PAS。D. 皮尔逊相关模型。每个通路的遗传关联PAS(gPAS)被定义为在给定细胞j中回归系数与加权PAS的乘积。然后,scPagwas使用Seurat中的细胞评分方法,计算每个细胞的特征相关分数(TRS)。E. scPagwas的输出结果。包括(i)特征相关细胞,(ii)特征相关细胞类型,以及(iii)特征相关通路/基因。
为了评估scPagwas的性能和准确性,研究人员利用单核细胞计数表型(Monocyte count trait)的GWAS数据作为金标准,并且基于几种血液中的细胞类型构建了一个模拟的基准scRNA-seq数据集。在该评估中包含已知阳性细胞类型(单核细胞)和阴性细胞类型(T细胞、B细胞、树突状细胞和自然杀伤细胞)。结果发现:scPagwas能够准确区分出与单核细胞计数表型相关的单核细胞(准确率为95.9%)。类似的,基于真实的基准scRNA-seq数据,同样发现了scPagwas具有更强识别疾病相关细胞的能力(准确率为98.2%,图3)。

图3. 在模拟和真实的scRNA-seq数据集中评估scPagwas的性能。A. UMAP图显示了模拟基准scRNA-seq数据集的细胞组成。E. UMAP图显示了真实的基准scRNA-seq数据集的细胞组成。在模拟(B、C)和真实(F、G)数据集中,针对性状相关单核细胞数量,通过两种细胞评分方法(即Seurat和scDRS)来计算scPagwas得分结果。在模拟(D)和真实(H)数据集中,通过MAGMA的基因评分方法识别出的潜在疾病基因,然后通过scDRS方法来评估其识别特征相关细胞的性能。垂直条展示了按照对应的TRS进行降序排列,其中红色表示单核细胞,蓝色表示非单核细胞。每种方法的准确性表示按照TRS降序排列的前一半细胞中特征相关细胞(即单核细胞)的百分比。
接下来,研究人员利用更大规模骨髓scRNA-seq数据集(n = 35,582个细胞),对人类造血分化过程,从干细胞到子代的全谱系进行了scPagwas分析。评估了10种血液表型与人类造血细胞谱系的遗传相关性。结果发现:同一分化谱系中的不同细胞类型具有一致的表型关联,如红细胞相关表型血红蛋白浓度等GWAS数据在早期分化的红细胞谱系具有相似的关联。以三种代表性血液表型(单核细胞计数、淋巴细胞计数和平均红细胞体积)为例,发现scPagwas可以准确识别三种血液表型相关的细胞群(图4)。

图4. 应用scPagwas识别多种血细胞表型相关的细胞类型。在BMMC scRNA-seq数据集上使用scPagwas对10种血液表型进行了分析。A. tSNE图显示了细胞类型标签。B. 热图显示了属于同一细胞类型的细胞的TRS的平均得分。对结果进行无监督聚类分析。*表示FDR < 0.05,**表示FDR < 0.01,***表示FDR < 0.001。scPagwas(Seurat)计算的每个细胞的TRS,包括单核细胞计数(C)、淋巴细胞计数(D)和平均红细胞体积(E)
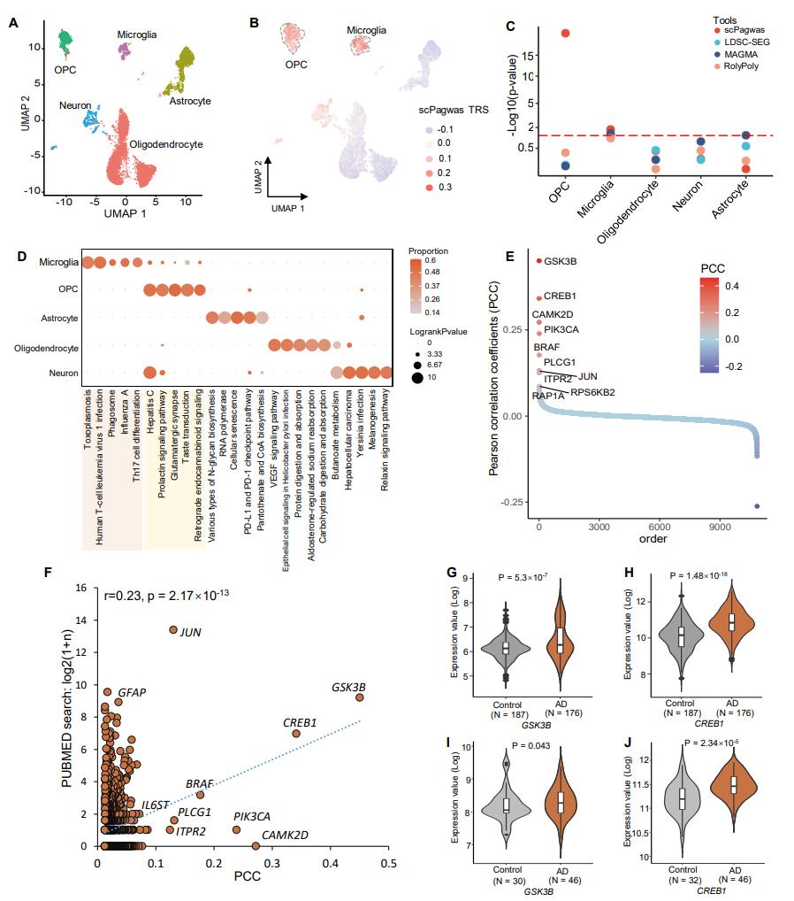
随后,研究人员应用scPagwas开展了一个实例研究,整合了人脑嗅皮质单细胞RNA测序数据和阿尔兹海默症(AD)的GWAS数据进行scPagwas分析,揭示了少突胶质前体细胞(OPCs)和小胶质细胞(microglia)与AD显著相关(图5)。此外利用三套独立的单细胞数据集进行验证,也证实了OPCs和小胶质细胞与AD显著关联。研究进一步揭示了OPCs和小胶质细胞类型特异的生物通路与AD相关。同时,scPagwas分析发现了与AD相关的易感基因,如GSK3B和CREB1。

图5. scPagwas识别与阿尔茨海默病(AD)相关的人类脑细胞类型和亚群。A. UMAP图展示包含11,786个人类脑细胞的scRNA-seq数据。B. 在UMAP图中显示了与AD风险表型相关的scPagwas TRS得分。C. 使用scPagwas、LDSC-SEG、MAGMA和RolyPoly揭示与AD相关的显著细胞类型的分析。水平红色虚线代表显著阈值(P < 0.05)。D. Dotplot图显示了scPagwas识别的与五种脑细胞类型相关的特征通路。E. 使用scPagwas识别与AD相关的基因。F. 皮尔逊相关性分析scPagwas发现的AD相关基因与PubMed搜索已知证据的相关性。在scPagwas结果和PubMed搜索结果之间计算皮尔逊相关系数(log2(n+1))。G-H. 小提琴图显示了基于两个独立大样本组织表达谱对GSK3B和CREB1在AD患者和对照组之间的差异基因表达分析。使用双侧Student's T检验进行统计显著性评估。
综上所述,研究人员开发了一种将单细胞转录组测序数据和GWAS数据融合的新方法(scPagwas),揭示了复杂疾病相关的基因、生物通路和细胞类型/亚群。通过聚合生物通路内多个基因的协同活性,scPagwas在单细胞水平识别性状相关的细胞亚群方面具有前所未有的洞察力,为理解复杂疾病的遗传分子机制提供了更深入的视角,为寻找潜在的治疗靶标提供了新思路。
作者专访
Cell Press细胞出版社特别邀请苏建忠教授进行了专访,请他为大家进一步详细解读。
CellPress:
首先,请您简要介绍下为什么会开发scPagwas?
苏建忠教授:
复杂疾病的发生受到多个遗传变异和风险基因的共同影响,例如,GWAS发现了与阿尔兹海默症显著关联的40个独立的遗传突变信号。复杂疾病展现出高度的细胞异质性,且疾病遗传变异对基因表达的影响具有高度的细胞特异性。比如对于不同的眼部疾病(如年龄相关视网膜变性和青光眼等)而言,致病的细胞类型很可能是不同的。因此,解析复杂疾病的相关遗传风险细胞亚群有助于在单细胞水平上理解疾病的发病机制,寻找治疗靶点,是实现疾病精准治疗面临的最为重要的科学问题之一。
随着单细胞测序技术的出现,为从高异质性的组织中表征细胞类型和细胞状态提供了前所未有的机会。然而,现阶段单细胞测序技术仍然很贵,通常单细胞数据是由少量样本组成,因此,缺乏揭示表型相关细胞亚群的统计效能。因此,将scRNA-seq数据与具有大样本量的GWAS数据相结合,能够在高分辨率下揭示疾病相关的细胞特征。之前已有一些方法用整合GWAS和scRNA-seq数据发现疾病相关细胞类型,如LDSC-SEG、MAGMA和RolyPoly,但这些方法只能识别疾病相关的细胞类型,不能到单细胞水平。因此,我们开发了scPagwas方法,旨在从单细胞分辨率水平识别疾病相关的细胞亚群。
CellPress:
您认为此方法的亮点是什么?
苏建忠教授:
由于单细胞数据具有很高的稀疏性和技术噪音,使得利用传统统计方法处理单细胞测序数据遇见难题。我们利用生物通路活性得分具有降噪、降稀疏性的特性,开发基于信号通路水平融合GWAS遗传关联信号和单细胞数据的多基因回归模型,可以显著地增强统计功效和生物可解释性。
CellPress:
您的团队有何进一步的研究计划?
苏建忠教授:
团队会持续更新scPagwas的软件功能和运算效能,后续推广到单细胞多组学和空间转录组,以提升用户的使用体验。鉴于团队未来关注眼部疾病的遗传学机制,将应用scPagwas方法开展眼病相关的细胞类型和状态的研究,发现新的致病基因,更好地理解眼病的遗传调控机制。
作者介绍
苏建忠教授,本研究的通讯作者,温州医科大学教授,生物医学大数据研究所所长,中国科学院大学温州研究院研究员,浙江省领军人才,浙江省杰出青年基金获得者。博士毕业哈尔滨工业大学数学系,美国贝勒医学院分子与细胞生物学博士后,主要从事复杂疾病的遗传和表观遗传数据挖掘,液体活检分子标志物鉴定,单细胞表观基因组检测技术开发和智能算法开发等方面的研究工作。以第一或通讯作者(含共同)在Nature Genetics、Cell Genomics、Blood、Nature Communications、Genome Medicine、Genome Biology、Molecular Cancer、Nucleic Acids Research及PNAS等国际高水平期刊发表研究论文26篇。
马云龙副教授,本研究的第一作者,温州医科大学副教授,毕业于浙江大学遗传学博士、生物信息学博士后。入选温州市“瓯越英才计划”项目。主要研究方向是融合多组学数据,研究复杂疾病(眼脑疾病)的遗传学机制和计算方法的开发。以通讯作者/第一作者发表研究成果于Cell Genomics、Ophthalmology、Genome Medicine、Human Molecular Genetics及Translational Psychiatry等国际知名期刊。
邓春玉,本研究的共同一作,生物医学工程博士生,目前就读于哈尔滨工业大学,主要的研究方向为整合基因组学分析肿瘤免疫微环境,高通量数据分析和建模以及相关应用工具的开发等领域。
周羿君,本研究的共同一作,温州医科大学研究生,获得生物医学工程硕士学位。主要的研究专注于生物医学工程领域的算法开发,旨在通过多组学的视角,包括遗传领域的GWAS数据和单细胞领域的转录组数据等数据,来鉴定复杂疾病影响的易感基因和用药靶点。
相关论文信息
论文原文刊载于CellPress细胞出版社旗下期刊Cell Genomics上,点击“阅读原文”查看论文
▌论文标题:
Polygenic regression uncovers traits-relevant cellular contexts through pathway activation transformation of single-cell RNA sequencing data
▌论文网址:
https://www.cell.com/cell-genomics/fulltext/S2666-979X(23)00180-5
▌DOI:
https://doi.org/10.1016/j.xgen.2023.100383
1974年,我们出版了首本旗舰期刊《细胞》。如今,CellPress已发展为拥有50多本期刊的全科学领域国际前沿学术出版社。我们坚信,科学的力量将永远造福人类。
CellPress细胞出版社
本文为澎湃号作者或机构在澎湃新闻上传并发布,仅代表该作者或机构观点,不代表澎湃新闻的观点或立场,澎湃新闻仅提供信息发布平台。申请澎湃号请用电脑访问http://renzheng.thepaper.cn。





- 报料热线: 021-962866
- 报料邮箱: news@thepaper.cn
互联网新闻信息服务许可证:31120170006
增值电信业务经营许可证:沪B2-2017116
© 2014-2026 上海东方报业有限公司




