- +1
一项“肠漏综合征”研究揭示了肠道微生物对健康的影响
一项关于“肠漏综合征”的研究揭示了肠道微生物对我们整体健康的潜在影响。
佛罗里达理工学院8月18日消息
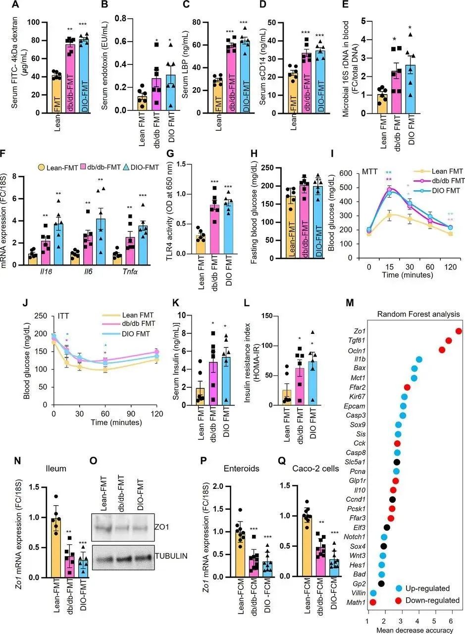
由佛罗里达理工学院(Florida Institute of Technology,FIT)化学工程助理教授 Bo Wang 和南佛罗里达大学(University of South Florida,USF)的研究人员共同撰写的一篇论文研究了肠道微生物的作用。论文题目“肠道菌群增加肥胖/糖尿病小鼠和人类肠道通透性和炎症的一种机制” (A mechanism by which gut microbiota elevates permeability and inflammation in obese/diabetic mice and human gut),这篇论文发表在英国胃肠病学会(British Society of Gastroenterology,BSG)的官方期刊《肠道》(Gut)春季版杂志上。
研究于2023年8月18日发表在《Gut》(最新影响因子:24.5)杂志上肠道菌群是指生活在消化道内的细菌和其他微生物的集合。人体胃肠道中存在 100 万亿个微生物(其中大部分是细菌,也有病毒、真菌和原虫),发挥着营养代谢、药物代谢和抵御病原体的作用。
这篇论文还探讨了代谢组学,这是对细胞、生物体液、组织或生物体内的小分子(通常称为代谢物)的研究。这些小分子及其在生物系统中的相互作用统称为代谢组。
肠道通透性(Intestinal permeability)增加,也被称为肠漏综合征(leaky gut syndrome),是一种理论上的肠道渗漏水分和营养物质的情况。这可能会导致炎症和正常肠道细菌的变化,进而导致消化道内的问题。
Wang 和他的合作者分析了肥胖或糖尿病小鼠和对照组非糖尿病小鼠的代谢物之间的差异。肥胖患者的粪便样本来自通过减重获得的有价值的表观遗传血糖改善(Valued Epigenetics Glycaemic Improvements through Weight Loss)研究。他们发现,肥胖的人类和小鼠的微生物群都降低了肠道中的乙醇胺(ethanolamine)代谢能力,这自然会导致乙醇胺积累增加。
研究发现,虽然乙醇胺自然存在于肠道中,但肥胖会导致肠道中积累更高水平的乙醇胺,进而引发肠漏综合征、炎症和糖代谢受损。该研究还发现,通过降低微生物群的乙醇胺代谢能力,两周的肉类补充饮食也促进了小鼠的乙醇胺积累。
一个可能的解决方案?使用人源益生菌疗法恢复肠道菌群的乙醇胺代谢功能。
Wang 和他的合作者使用鼠李糖乳杆菌(lactobacillus rhamnosus)逆转了肠道通透性增加、炎症和葡萄糖代谢障碍,鼠李糖乳杆菌是肠道中的一种天然细菌,也可以作为膳食补充剂。
“这种益生菌疗法,实际上是在肠道内添加了一些有益细菌,” Wang 说,“从根本上说,他们给小鼠喂那些有益的细菌,然后试图平衡小鼠体内的微生物群状态,并尝试看看我们是否可以克服一些肠道渗漏,减少糖尿病和肥胖。”
Wang 认为,像这样的研究可以提供更深入地了解肠道细菌在糖尿病、肥胖甚至阿尔茨海默病中所扮演的角色,Wang 和他的合作者正在进行一项独立的研究,该研究旨在建立在显示阿尔茨海默病与肠道细菌有关的独立研究的基础上。
创立于1958年的佛罗里达理工学院参考文献
Source:Florida Institute of Technology
University Study Examines Leaky Gut Syndrome
Reference:
Sidharth P Mishra et al, A mechanism by which gut microbiota elevates permeability and inflammation in obese/diabetic mice and human gut, Gut (2023). DOI: 10.1136/gutjnl-2022-327365
免责声明
本公众号上的医疗信息仅作为信息资源提供与分享,不用于或依赖于任何诊断或治疗目的。此信息不应替代专业诊断或治疗。在做出任何医疗决定或有关特定医疗状况的指导之前,请咨询你的医生。
本文为澎湃号作者或机构在澎湃新闻上传并发布,仅代表该作者或机构观点,不代表澎湃新闻的观点或立场,澎湃新闻仅提供信息发布平台。申请澎湃号请用电脑访问http://renzheng.thepaper.cn。





- 报料热线: 021-962866
- 报料邮箱: news@thepaper.cn
互联网新闻信息服务许可证:31120170006
增值电信业务经营许可证:沪B2-2017116
© 2014-2026 上海东方报业有限公司




