- +1
“二进宫”!集友股份董事长被留置并立案,发生了什么?
集友股份(603429)8月20日晚间公告,公司全资子公司安徽集友纸业包装有限公司于2023年8月18日收到泰和县监察委员会签发的关于对公司实际控制人、董事长、总裁徐善水先生个人因涉嫌行贿而被留置并立案调查的通知书。
集友股份8月20日公告截图01
集友股份实控人年内两度被查
公告称,目前,公司已对相关工作进行了妥善安排,公司控制权未发生变化,公司董事会运作正常,公司财务及生产经营管理情况正常。
与此同时,集友股份20日晚间发布另一份公告表示,在徐善水不能正常履行董事长、法定代表人、总裁职责期间,由公司董事曹萼女士代为履行公司董事长、法定代表人、总裁职责,以及代为履行公司董事会相关委员会成员的职责。
公开资料显示,这已经是徐善水今年第二次因涉嫌行贿被立案调查。据集友股份1月29日公告,公司于2023年1月20日收到重庆市巴南区监察委员会签发的关于对公司实际控制人、董事长、总裁徐善水先生个人因涉嫌行贿而被留置并立案调查的通知书。
同日,集友股份宣布,公司推举并授权董事曹萼女士代行董事长、法定代表人、总裁职责。
集友股份1月29日公告截图公开资料显示,徐善水,1969年出生,本科学历,曾任丰原生化(现中粮科技)董事、副总经理,安徽富博精细化工股份有限公司总经理,2016年至今任集友股份董事长、总裁。
根据2017年集友股份《首次公开发行股票招股说明书》,徐善水与曹萼为夫妻关系。公告显示,曹萼出生于1970年,本科学历,曾任职于安徽轮胎厂、蚌埠市汉福进出口公司,曾任合肥吉利玻璃制品有限公司副总经理;现任集友股份公司董事,安徽集友执行董事,太湖集祥董事长,上海集友广源实业有限公司执行董事。
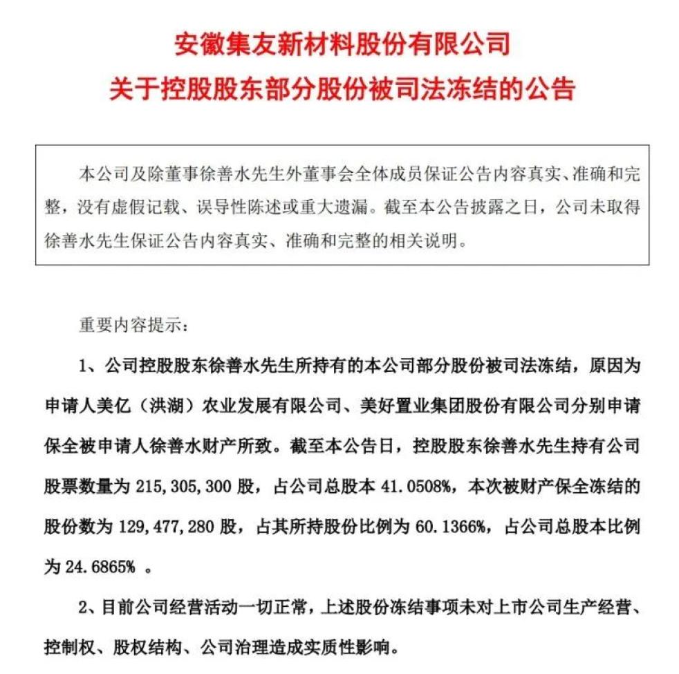
在徐善水第一次被立案调查后,其持有的部分股份遭到司法冻结。据集友股份3月22日公告,公司控股股东徐善水先生所持有的本公司部分股份被司法冻结,原因为申请人美亿(洪湖)农业发展有限公司、美好置业集团股份有限公司分别申请保全被申请人徐善水财产所致。截至3月22日,控股股东徐善水先生持有公司股票数量为215,305,300股,占公司总股本41.0508%,本次被财产保全冻结的股份数为129,477,280股,占其所持股份比例为60.1366%,占公司总股本比例为24.6865%。
集友股份3月22日公告截图2023年4月17日,徐善水被解除留置。集友股份公告称,公司收到重庆市巴南区监察委员会解除留置通知书,重庆市巴南区监察委员会已解除对徐善水先生的留置措施。
对于此次徐善水再被立案调查,集友股份表示,公司尚未知悉立案调查的进展及结论,公司将持续关注上述事项的后续情况,并严格按照有关法律、法规的规定和要求,及时履行信息披露义务并提示相关风险。
公开资料显示,安徽集友新材料股份有限公司成立于1998年,是专业从事烟标、烟用接装纸、电化铝、烟用封签纸研发、生产和销售的印刷包装类高新技术企业。2017年1月,公司在上海证券交易所主板上市。公司旗下现有安徽集友纸业包装有限公司、北京集友仁合科技有限公司、太湖集祥包装科技有限公司、安庆集友仁和物业服务有限公司、陕西大风印务科技有限公司、安徽集友时代包装科技有限公司、曲靖麒麟福牌印刷有限公司、安徽集友广誉科技有限公司8家子公司。
财报显示,集友股份2023年第一季度实现营业收入1.41亿元,同比下降14.72%。归属于上市公司股东的净利润3447.57万元,同比下降4.46%。归属于上市公司股东的扣除非经常性损益的净利润3154.38万元,同比下降6.80%。公司称,营收下降主要系一季度因客户要求,烟标产品需添加二维码,公司结合客户需求更改版式、更新设备,在此期间生产订单下降所致。
集友股份2023年一季度财报截图二级市场方面,截至18日收盘,集友股份跌3.37%,报9.47元/股。
02
烟草系统的反腐风暴仍在持续
近年来烟草系统反腐高压持续不减,烟草供应链上的上市公司或实控人也多有涉及,除集友股份外,此前被查的还包括恩捷股份、华宝股份、劲嘉股份、顺灏股份等。
业内人士指,通常情况下监察机关对民营企业或实控人、董事长等立案调查,是因其与公职人员的违法行为存在牵连关系。
目前烟草系统的反腐风暴仍在持续,以江西为例,就在7月10日,据中央纪委国家监委驻工业和信息化部纪检监察组、辽宁省纪委监委消息:江西省烟草专卖局(公司)原处级干部李本坚涉嫌严重违纪违法,目前正接受中央纪委国家监委驻工业和信息化部纪检监察组纪律审查和辽宁省葫芦岛市监察委员会监察调查。
此前在2021年11月,江西中烟工业有限责任公司原党组书记、总经理姚庆艳涉嫌严重违纪违法,接受中央纪委国家监委驻工业和信息化部纪检监察组纪律审查和江西省赣州市监委监察调查。2022年11月,赣州市人民检察院依法以涉嫌受贿罪对姚庆艳作出逮捕决定。
商报君精选
等你来pick→
原标题:《“二进宫”!集友股份董事长被留置并立案,发生了什么?》
本文为澎湃号作者或机构在澎湃新闻上传并发布,仅代表该作者或机构观点,不代表澎湃新闻的观点或立场,澎湃新闻仅提供信息发布平台。申请澎湃号请用电脑访问http://renzheng.thepaper.cn。





- 报料热线: 021-962866
- 报料邮箱: news@thepaper.cn
互联网新闻信息服务许可证:31120170006
增值电信业务经营许可证:沪B2-2017116
© 2014-2026 上海东方报业有限公司




