- +1
90后女律师超市偷盒饭获刑,被吊销律师执业证
90后女律师刘某某在超市多次盗窃盒饭、蛋糕被判刑,并被吊销执业证一事随着北京市司法局的一则行政处罚决定书引发关注。
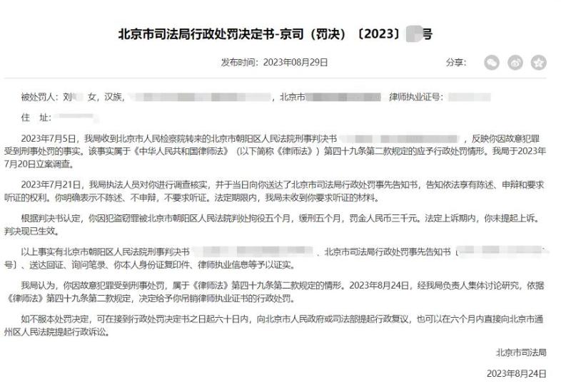
据北京市司法局8月29日发布的处罚决定书:根据判决书认定,刘某某因犯盗窃罪被北京市朝阳区人民法院判处拘役五个月,缓刑五个月,罚金人民币三千元。法定上诉期内,你未提起上诉。判决现已生效。根据《律师法》相关规定,决定给予吊销律师执业证书的行政处罚。
有知情人对红星新闻记者表示:“这只是一个偶发性的事件,希望外界能够对这起事件多一些宽容,目前这件事影响很大了,不要再过于关注这件事了。她还年轻,还有很长的路要走,希望外界能够多一些包容。”
此外,红星新闻记者查阅文书发现,刘某某曾经代理了多起案件,主要集中在民事领域。
90后女律师超市盗窃食物被判缓刑,被吊销律师执业证
裁判文书网公开的该案判决书显示,该女律师姓刘,出生于1992年。
据公诉机关指控并经法院审理查明,刘某某于2020年5月至2020年9月间,在北京市朝阳区酒仙桥某店内,利用自主结账设备,以不结账、少结账的方式,先后30余次盗窃超市内在售盒饭、蛋糕等商品,共计价值人民币1800余元。刘某某后被抓获归案。已赔偿被害单位经济损失并取得谅解,已签署《认罪认罚具结书》。
公诉机关认为刘某某以非法占有为目的,多次盗窃财物,其行为已构成盗窃罪。鉴于其认罪认罚,已赔偿被害单位经济损失并取得谅解,可从轻处罚,建议判处刘某拘役五个月,并处罚金,可适用缓刑。
经法院审理认为,刘某某犯盗窃罪的事实清楚,证据确实、充分,最终判处其拘役五个月,缓刑五个月,罚金三千元。
北京市司法局的行政处罚决定书显示,2023年7月5日,北京司法局收到北京市人民检察院转来的北京某法院刑事判决书,反映刘某某因故意犯罪受到刑事处罚的事实。该事实属于《中华人民共和国律师法》 (以下简称《律师法》) 第四十九条第二款规定的应予行政处罚情形。北京司法局于2023年7月20日立案调查。2023年7月21日,北京司法局执法人员对刘某某进行调查核实,并于当日向其送达了行政处罚事先告知书,法定期限内,司法局未收到对方要求听证的材料。
根据法院生效刑事判决,北京司法局认为,刘某某因故意犯罪受到刑事处罚,属于《律师法》第四十九条第二款规定的情形。2023年8月24日,经司法局负责人集体讨论研究,依据《律师法》第四十九条第二款规定,决定给予其吊销律师执业证书的行政处罚。
曾代理多起民事领域案件,2019年还是实习律师身份
红星新闻记者通过查询中国裁判文书网发现,该律师曾代理多起案件,几乎集中在民事领域。
在裁判文书网搜索到的这些判决中,刘某某最早代理的案件判决发生在2019年。在这起申请撤销仲裁的案件中,刘某某还是实习律师身份,作为申请人一方的代理律师参与了此案。最终,法院裁定驳回了申请人一方的申请。
此外,裁判文书网显示的判决中,最早在2020年8月判决的一起案件中,刘某某的身份已经成为一名律师。这起案件是一起建设工程分包合同纠纷,刘某某是上诉一方的代理律师,最终法院判决:驳回上诉,维持原判。
而裁判文书网显示的判决中刘某某代理的最后一起案件判决发生在2021年10月。在这起建设工程分包合同纠纷中,刘某某是原告的代理律师。最终,法院判决被告向原告支付工程款140余万元及利息。
律师出现不当行为将受处罚
多种情形下将被吊销律师执业证
律师拥有专业法律知识,代理民事诉讼或刑事诉讼案件,为当事人提供法律帮助的一种职业群体。
红星新闻记者查阅发现,相关法律不但对律师获取执业证有严格规定,而律师出现不当行为,也会受到相应的处罚,甚至会被吊销律师执业证。
《律师法》第五条规定,申请律师执业,应当具备下列条件:(一)拥护中华人民共和国宪法;(二)通过国家统一法律职业资格考试取得法律职业资格;(三)在律师事务所实习满一年;(四)品行良好。实行国家统一法律职业资格考试前取得的国家统一司法考试合格证书、律师资格凭证,与国家统一法律职业资格证书具有同等效力。
此外,对于吊销执业证的情形,《律师法》也有明确规定,其中就包括受到刑事处罚。
《律师法》第四十九条规定,律师有下列行为之一的,由设区的市级或者直辖市的区人民政府司法行政部门给予停止执业六个月以上一年以下的处罚,可以处五万元以下的罚款;有违法所得的,没收违法所得;情节严重的,由省、自治区、直辖市人民政府司法行政部门吊销其律师执业证书;构成犯罪的,依法追究刑事责任:(一)违反规定会见法官、检察官、仲裁员以及其他有关工作人员,或者以其他不正当方式影响依法办理案件的;(二)向法官、检察官、仲裁员以及其他有关工作人员行贿,介绍贿赂或者指使、诱导当事人行贿的;(三)向司法行政部门提供虚假材料或者有其他弄虚作假行为的;(四)故意提供虚假证据或者威胁、利诱他人提供虚假证据,妨碍对方当事人合法取得证据的;(五)接受对方当事人财物或者其他利益,与对方当事人或者第三人恶意串通,侵害委托人权益的;(六)扰乱法庭、仲裁庭秩序,干扰诉讼、仲裁活动的正常进行的;(七)煽动、教唆当事人采取扰乱公共秩序、危害公共安全等非法手段解决争议的;(八)发表危害国家安全、恶意诽谤他人、严重扰乱法庭秩序的言论的;(九)泄露国家秘密的。律师因故意犯罪受到刑事处罚的,由省、自治区、直辖市人民政府司法行政部门吊销其律师执业证书。
红星新闻记者 祁彪 吴阳
原标题:《90后女律师超市偷盒饭获刑,被吊销律师执业证》
本文为澎湃号作者或机构在澎湃新闻上传并发布,仅代表该作者或机构观点,不代表澎湃新闻的观点或立场,澎湃新闻仅提供信息发布平台。申请澎湃号请用电脑访问http://renzheng.thepaper.cn。





- 报料热线: 021-962866
- 报料邮箱: news@thepaper.cn
互联网新闻信息服务许可证:31120170006
增值电信业务经营许可证:沪B2-2017116
© 2014-2026 上海东方报业有限公司




