- +1
优化营商环境 | 一文带您读懂预重整
为切实发挥破产重整制度挽救危困企业的功能,助力破产企业重整成功,最大限度降低重整成本和提高重整成功率,推动法治化营商环境建设,预重整制度已在多地破产重整中得到应用和实践。相较于破产重整程序,预重整更加灵活、成本更低、对困难企业影响更小。那么,预重整具体是指什么?为什么选择预重整?预重整相比重整程序有什么优势?
一文带您读懂预重整。
01什么是预重整?
“预重整”是指在重整程序启动前,主要债权人、出资人、债务人、重整投资人等主体在人民法院主导下通过协商谈判,预先就重组关键条款达成共识,参照《企业破产法》第八十一条规定的主要内容制作预重整方案,并取得一定比例利害关系人同意的程序。
02
预重整有什么优势?
企业存在债务危机时,可通过预重整等方式化解,实现对企业的尽早挽救。相较重整程序,主要优势在于:
(一)保证企业商业价值,避免企业因进入破产程序而使潜在投资人对企业的经营预期及价值判断大幅降低。
(二)降低司法及经济成本,节省破产重整的时间及业务成本。
(三)减少企业直接进入重整程序可能面临的因重整失败而转入破产清算的不可逆风险。
(四)以高度重视当事人意思自治、司法适度介入为原则。
03
谁可以申请预重整?
符合《企业破产法》第二条规定的债务人,在进入重整程序前具有下列情形的,债权人或债务人可以申请预重整:
(一)企业及所在行业发展前景良好,具有挽救价值;
(二)企业治理结构完备、运作正常;
(三)具有基本自主谈判能力;
(四)债务人、主要债权人均有重整意愿;
(五)重整可行性尚需进一步明确。
《中华人民共和国企业破产法》第二条规定,企业法人不能清偿到期债务,并且资产不足以清偿全部债务或者明显缺乏清偿能力的,依照本法规定清理债务。
04
申请预重整需要准备什么?
(一)预重整申请书;
(二)申请人、被申请人主体资格材料;
(三)被申请人具有重整价值和重整可能的初步材料;
(四)人民法院认为需要的其他材料。
债务人提出预重整申请的,还应提交同意申请预重整的符合法律规定决策程序的决议。
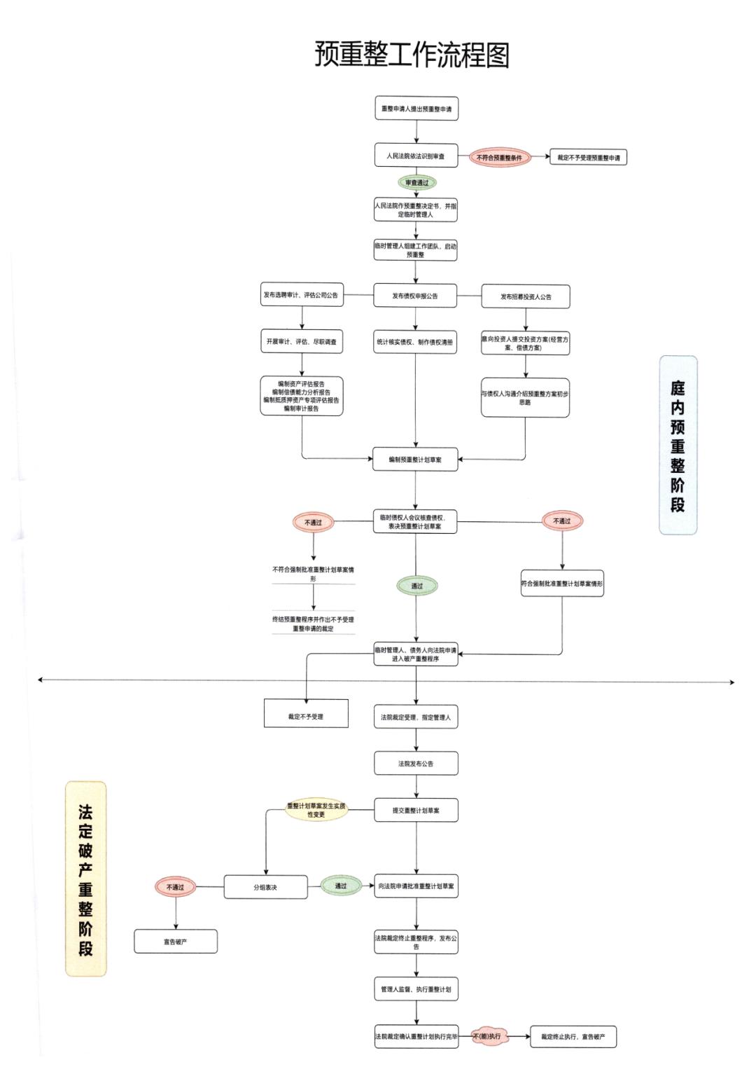
05
预重整的办理流程?

供稿丨民二庭编辑丨审管办
原标题:《优化营商环境 | 一文带您读懂预重整》
本文为澎湃号作者或机构在澎湃新闻上传并发布,仅代表该作者或机构观点,不代表澎湃新闻的观点或立场,澎湃新闻仅提供信息发布平台。申请澎湃号请用电脑访问http://renzheng.thepaper.cn。





- 报料热线: 021-962866
- 报料邮箱: news@thepaper.cn
互联网新闻信息服务许可证:31120170006
增值电信业务经营许可证:沪B2-2017116
© 2014-2026 上海东方报业有限公司




