- +1
最新!成都民生领域价费标准公布
9月7日
成都市公办中小学校
收费项目和收费标准公布
该标准从今年秋季学期开始实施
此外
最新民生领域价格费用也进行了公布
涵盖水电气、出行、居住、旅游等方面
成都市公办中小学校
收费项目和收费标准
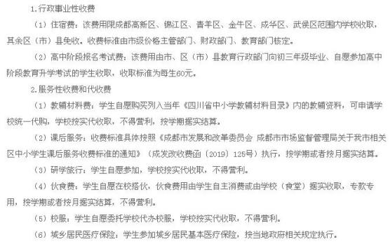
公办义务教育阶段收费项目及标准
点击大图查看
↓

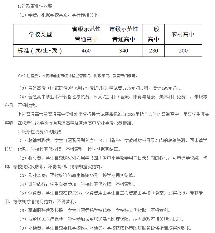
公办普通高中收费项目及标准
点击大图查看
↓

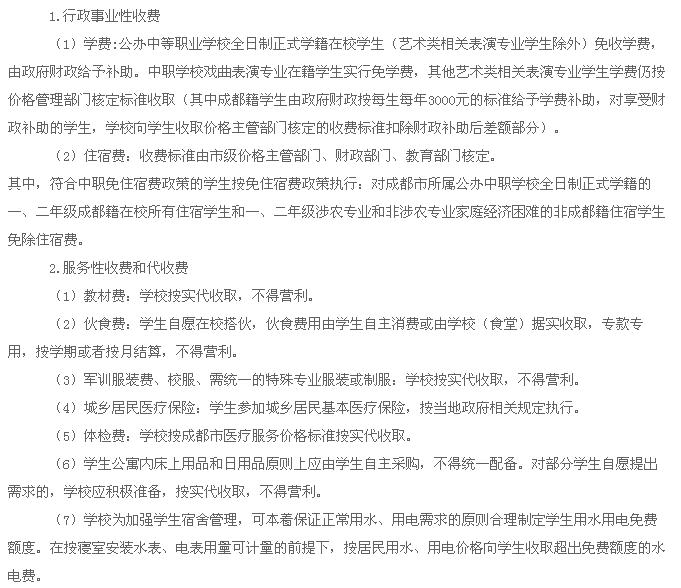
公办中等职业学校收费项目及标准
点击大图查看
↓

点击链接查看原文自来水价格表
点击大图查看
↓

点击链接查看原文电力销售价格表
四川电网目录销售电价表
点击大图查看
↓

备注
(上下滑动查看)
1、上表所列居民生活用电价格,含农网还贷资金2分/千瓦时、大中型水库移民后期扶持基金0.62分/千瓦时、重大水利工程建设基金0.196875分/千瓦时、可再生能源电价附加0.1分/千瓦时。
2、上表所列农业生产用电,含农网还贷资金2分/千瓦时、重大水利工程建设基金0.196875分/千瓦时。
3、上表所列原贫困县农业排灌用电价格,含重大水利工程建设基金0.196875分/千瓦时。原国家级贫困县农业排灌用电免征重大水利工程建设基金,用电价格在表列“原贫困县农业排灌用电”价格基础上降低0.196875分/千瓦时。
4、上表所列价格依据为《四川省发展和改革委员会关于调整我省目录销售电价有关事项的通知》(川发改价格〔2021〕401号)。
5、四川电网工商业目录销售电价全面取消,工商业用户全部进入电力市场,按照市场价格购电。
点击链接查看原文气价
实施范围:我市中心城区“5+1”区域内居民用户及执行居民气价的非居民用户
点击大图查看
↓

点击链接查看原文中心城区生活垃圾处理费标准
点击大图查看
↓

点击链接查看原文公办幼儿园收费
幼儿园收费项目
成都市幼儿园的收费项目为:保育教育费(以下简称“保教费”)、全托幼儿的住宿费,服务性收费项目为伙食费(含点心费)、校车接送费,代收费项目为城乡居民基本医疗保险。
公办幼儿园收费标准
公办幼儿园保教费收费标准:一级园650元/生·月,二级园600元/生·月,三级园500元/生·月。
在寒、暑假期间,对留园幼儿收取的保教费,可在上述收费标准基础上上浮,但上浮幅度最高不得超过30%。
全托幼儿住宿费标准为150元/生·月。
伙食费按月收取,每月公布账目,多退少补,不得盈利。
幼儿园收费方式及中途离园退费规定
幼儿园保教费、住宿费按月或学期收取,不得跨学期预收。对寒、暑假期间留园幼儿收取的保教费、住宿费,只能在寒暑假期间收取。
幼儿入园后因故退(转)园退费,保教费、住宿费按月计退,当月不足半个月的按半个月退费,超过半个月的,不退费;伙食费按剩余天数退费。
原标题:《最新!成都民生领域价费标准公布》
本文为澎湃号作者或机构在澎湃新闻上传并发布,仅代表该作者或机构观点,不代表澎湃新闻的观点或立场,澎湃新闻仅提供信息发布平台。申请澎湃号请用电脑访问http://renzheng.thepaper.cn。





- 报料热线: 021-962866
- 报料邮箱: news@thepaper.cn
互联网新闻信息服务许可证:31120170006
增值电信业务经营许可证:沪B2-2017116
© 2014-2025 上海东方报业有限公司




