- +1
Nature子刊:北京协和医学院蒋建东院士等联合同济大学医学院袁健教授发现靶向肝癌新策略
原创 转网 转化医学网

本文为转化医学网原创,转载请注明出处作者:Sophia
导读:具有不同代谢特征的CSCs(癌症干细胞)被认为会导致HCC(肝细胞癌)的起始,转移和治疗耐药性。
9月22日,中国医学科学院北京协和医学院李珂、蒋建东联合同济大学医学院附属东方医院袁健共同通讯在《Nature Communications》上发表题为“SCARB2 drives hepatocellular carcinoma tumor initiating cells via enhanced MYC transcriptional activity”的研究论文,研究表明,SCARB2,特别是在SCARB2-MYC PPI的背景下,是HCC的潜在治疗靶点。此外,我们的研究结果鼓励基于PMB的疗法立即进行临床转化,用于HCC治疗。
https://www.nature.com/articles/s41467-023-41593-z研究背景
01
肝细胞癌(HCC)是最常见的原发性肝癌类型,其特征是表型和分子异质性。HCC的高死亡率是由于缺乏适合早期检测的生物标志物,对HCC异质性的认识不足以及治疗耐药性造成的。HCC的癌症干细胞(CSCs)被认为负责启动异质性肿瘤病变并导致肿瘤复发,转移和治疗耐药性。此外,HCC的化疗和靶向治疗已被证明可以选择耐药性干细胞的生长,从而促进肿瘤复发。目前,基于表面和细胞预后/诊断标志物(例如肝CSC中的CD44,CD90,CD133,CD24和EpCAM簇)鉴定肝脏CSCs取得了非凡进展;然而,CSC也可以在不表达这些标志物的细胞群中鉴定。因此,了解CSC出现和扩展的详细调节机制为改善肝细胞癌患者的预后提供了机会。
SCARB2属于B类清除受体家族,包括选择性胆固醇酯摄取受体,清除受体B类I型(SR-BI)和CD36。先前的一项研究表明,SR-BI和CD36在人HCC组织中的表达比在邻近的非癌性肝组织中更高。特别是,CSCs选择性地使用清除受体CD36来促进其维持并通过代谢重新布线介导胶质母细胞瘤,白血病和乳腺癌的耐药性。SCARB2在手足口病的发病机制中充当受体。此外,它作为磷脂受体起作用,并参与溶酶体胆固醇的输出。然而,SCARB2在癌症中的作用,特别是HCC,仍未表征。
SCARB2通过激活MYC促进肝癌发生
02
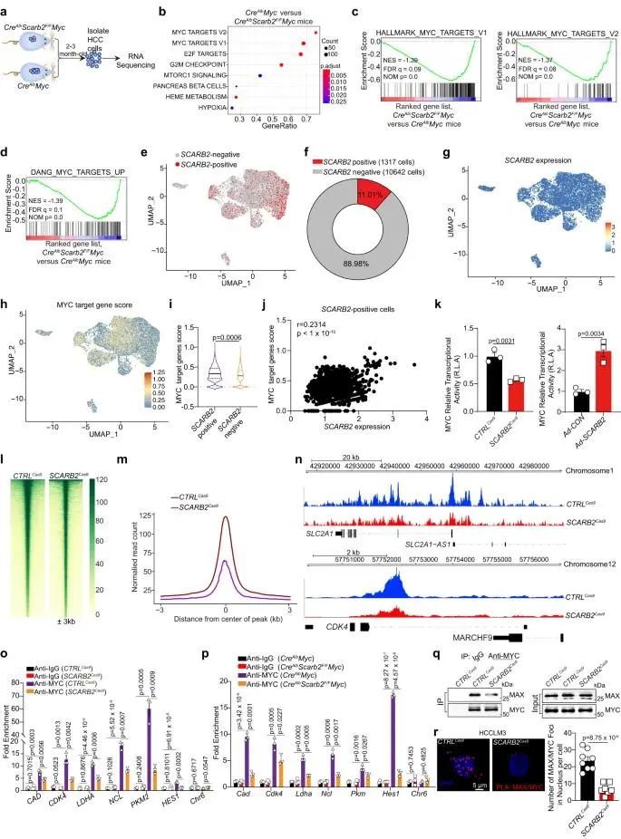
为了研究SCARB2促进HCC发病机制,我们通过RNA测序(RNA-seq)分析了有或没有SCARB2缺失的HCC细胞的基因表达谱(图3a)。基因集富集分析(GSEA)显示,来自CreAlbMyc小鼠的HCC细胞在富集最多的途径中表现出高富集的MYC靶基因标记(图3b)。相对于CreAlbScarb2F/FMyc小鼠的HCC细胞,几个MYC靶基因集在CreAlbMyc小鼠的HCC细胞中显著富集(图3c,d)。人原代HCC肿瘤球体的单细胞RNA测序(scRNA-seq)表明,与SCARB2阴性细胞相比,SCARB2阳性细胞约占总肿瘤球的11.01%(图3e,f),并且表现出更高水平的MYC靶基因(图3g-i)。此外,SCARB2表达与MYC靶基因评分呈正相关,SCARB2阳性细胞在人原发性HCC肿瘤球的scRNA-seq数据中表现出高度富集的MYC靶基因特征。qRT-PCR和WB测定表明,Scarb2缺失抑制了小鼠来源的HCC细胞中几个关键MYC靶基因的转录和翻译。对来自GEPIA29(http://gepia.cancer-pku.cn)的公开肝癌患者数据集的分析表明,SCARB2与MYC靶基因(CDK4,LDHA,GLUT1,CCNA1,PLD6和EIF3A)之间存在正相关。然后,我们使用MYC荧光素酶报告质粒探索了SCARB2对MYC转录活性的影响。SCARB2耗竭降低了HCC细胞中的MYC转录活性,而SCARB2过表达具有相反的效果(图3k)。接下来,我们在有或没有SCARB2缺失的HCC细胞中进行CUT&Tag测定,以研究SCARB2是否通过绘制HCC中MYC的启动子占用来研究SCARB2是否影响MYC活性。结果表明,SCARB2缺失显著降低了MYC在基因组中的占有率,并降低了MYC靶基因CDK4和SLC2A1启动子中的MYC结合(图3l-n)。我们用ChIP-qPCR进一步验证了CUT&Tag结果:体内HCCLM3细胞中的SCARB2敲除或小鼠HCC细胞中的Scarb2敲除减少了MYC与MYC靶基因的结合,包括CAD,CDK4,LDHA,NCL,PKM2和HES1(图3o,p)。MYC的DNA结合和转录活性需要用MAX31进行二聚化。我们发现SCARB2缺乏降低了MYC / MAX相互作用和MYC / MAX异二聚体的形成(图3q,r)。综上所述,这些数据表明SCARB2通过增强MYC转录活性和增加其靶基因的表达来促进肝癌发生。
SCARB2缺失抑制MYC转录活性研究结果
03
在这项工作中,我们调查并验证了SCARB2在HCC起始和进展中的作用。我们发现SCARB2通过增强MYC活性来调节HCC的癌症干细胞样特性,这在促进HCC的发生和发展中起着重要作用。此外,我们证明SCARB2与MYC的结合通过干扰HDCA3介导的MYC脱乙酰来增强MYC活性。此外,我们还评估了在HCC中靶向SCARB2的治疗潜力。综上所述,这项研究揭示了SCARB2作为HCC的调节剂和HCC的潜在治疗靶点。
SCARB2通过支持癌症干细胞性状和增强MYC转录活性来驱动肝癌的发生。参考资料:
https://www.nature.com/articles/s41419-023-06155-7#Sec8
注:本文旨在介绍医学研究进展,不能作为治疗方案参考。如需获得健康指导,请至正规医院就诊。
本文为澎湃号作者或机构在澎湃新闻上传并发布,仅代表该作者或机构观点,不代表澎湃新闻的观点或立场,澎湃新闻仅提供信息发布平台。申请澎湃号请用电脑访问http://renzheng.thepaper.cn。





- 报料热线: 021-962866
- 报料邮箱: news@thepaper.cn
互联网新闻信息服务许可证:31120170006
增值电信业务经营许可证:沪B2-2017116
© 2014-2026 上海东方报业有限公司




