- +1
南方科技大学通过肝癌“图谱”发现治疗新靶点
原创 转网 转化医学网
本文为转化医学网原创,转载请注明出处作者:Jerry
导读:剪接体因子改变引起的异常选择性剪接(AS)与癌症有关。标准模型假设剪接位点的选择主要由早期剪接体U1和U2 snrnp决定。其他中/晚期作用的剪接体成分(如USP39)是否以及如何调节肿瘤的剪接位点选择在很大程度上仍然难以捉摸。
近日,南方科技大学研究人员在国际期刊《Cell Death&Disease》上发表了题为“USP39 promotes hepatocellular carcinogenesis through regulating alternative splicing in cooperation with SRSF6/HNRNPC”的研究论文,本研究中,研究人员观察到,在转基因小鼠中,肝细胞特异性的USP39过表达促进了肝癌的发生,并有力地调节了剪接位点的选择。在人肝癌细胞中,USP39以剪接体依赖的方式促进肿瘤增殖。在机制上,研究人员开发了一种新的RBP-motif富集分析,发现USP39通过与SRSF6/HNRNPC相互作用在人和小鼠中调节外显子的包含/排除。研究人员的数据代表了中/晚作用剪接体蛋白及其相互作用的RBP控制剪接位点选择的范例。USP39和其他可能的中/晚期剪接体蛋白可能代表潜在的预后生物标志物和癌症治疗靶点。
https://www.nature.com/articles/s41419-023-06210-3研究背景
01
选择性剪接(AS)是RNA加工的一种重要机制,它可以从单个mRNA转录物中产生不同的mRNA/蛋白质亚型,从而增加转录组和蛋白质组的多样性和复杂性。Pre-mRNA剪接由剪接体进行,剪接体是由5个小核核糖核蛋白颗粒(U1, U2, U4/5/6 snRNP)和100多个核心集合蛋白组成的兆道尔顿复合体。AS调控的关键在于剪接位点的选择,主要由U1和U2 snRNPs决定,因为它们直接识别5’/3’剪接位点。调节剪接位点选择的其他相互作用由rbp介导(例如,SR和hnRNP蛋白家族),它们识别mrna前体中的辅助序列以促进或抑制复合物A的组装。预组装好的U4/5/6 tri-snRNP随后结合形成复合物B,复合物B经过一系列构象变化形成复合物Bact和C,并同时进行两次反式酯化反应生成剪接中间体和产物。
在过去的十年中,高通量技术的快速发展揭示了各种癌症剪接的广泛变化。剪接体成分的遗传改变和/或异常表达经常被发现,并导致肿瘤中剪接模式的异常。这些发现表明,癌症相关亚型和各种剪接调节因子可以作为癌症治疗的潜在靶点,从而导致剪接体靶向治疗的新治疗策略。snRNP成分U1和U2因其直接影响剪接位点识别和在血液学肿瘤中频繁突变而被深入研究和药理学靶向。针对这些成分的小分子药物,如SF3B抑制剂,虽然在多种癌症中有效,但由于其对剪接效率的一般调节,导致严重的毒副作用。另一方面,靶向非剪接体调节因子如RBM39的毒性较小,但其对癌症患者的疗效有限。目前的困境促使研究人员转向其他中后期剪接体成分寻求解决方案。对于肝癌(HCC)等癌症类型尤其如此,因为在这些癌症中经常检测到剪接体成分的广泛异常表达,而不是U1/U2 snRNP成分的突变。
研究过程及发现
02
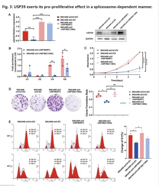
在目前的研究中,研究人员分析了野生型和USP39条件过表达转基因小鼠HCC的全球AS景观。USP39过表达可导致小鼠AS发生较大程度的变化。这种对剪接位点选择的巨大影响表明,AS调节的标准模型可能低估了中间或晚期剪接体蛋白的作用。体外人类HCC细胞的数据也支持这一观点,提供了更详细的生化证据。尽管USP39已被证明通过不同的机制调节细胞活性,包括改变组成剪接效率和去泛素化蛋白底物。研究人员发现USP39以剪接体依赖的方式促进肝癌的发生。支持这一点的是,只有WT USP39,而不是C139A USP39。此外,USP39调控的几个DAS靶基因的泛素化没有表现出明显的改变。受USP39影响的DAS事件参与广泛的肿瘤相关功能,如细胞周期控制。kk2的剪接开关已被证明是介导USP39在HCC中的致癌作用的重要分子。这些发现表明,中/晚期剪接体成分USP39是AS的有效调节剂,由此产生的异构体开关在功能上很重要。
在本研究中,研究人员证明了这些hnRNP和SR蛋白也调节了U4/U6的募集。基于机制研究,包括基序分析、RNA下拉试验、RIP和迷你基因报告基因试验,研究人员发现盒式外显子中srsf6结合基序的缺失总是导致外显子排除,而盒式外显子中hnrnpc结合基序的富集总是导致USP39敲低时外显子包含。有趣的是,这种机制在小鼠和人类中都是保守的。尽管相当一部分AS事件似乎是物种特异性的,但USP39和SRSF6/HNRNPC之间的相互作用在人和小鼠之间是保守的。可以想象,这样的RBP会通过招募有限数量的剪接体成分USP39来支持它们识别的替代剪接位点的剪接。在这种情况下,调节的可塑性可以归因于,至少部分地,大量的剪接因子包含无序区域。
USP39以剪接体依赖的方式发挥促增殖作用研究结论
03
总之,小鼠肝细胞癌的AS图谱显示了USP39在剪接位点选择中的显著调控潜力。USP39是肝癌发生的驱动因子,其功能以剪接体依赖的方式实现,至少部分由KANK2基因的致癌剪接开关介导。我们的分析提供了一个在人类和小鼠中保守的新调控模型,其中USP39通过与SRSF6或HNRNPC以位置依赖的方式相互作用来调节外显子的包含/排除。这些发现完善了标准模型,证明了中/晚作用剪接体组分可以通过与其他剪接调节因子的合作来调节剪接位点的选择。USP39和其他可能的中后期剪接体成分可作为肿瘤生物标志物和治疗靶点。
参考资料:
https://www.nature.com/articles/s41419-023-06210-3
注:本文旨在介绍医学研究进展,不能作为治疗方案参考。如需获得健康指导,请至正规医院就诊。
本文为澎湃号作者或机构在澎湃新闻上传并发布,仅代表该作者或机构观点,不代表澎湃新闻的观点或立场,澎湃新闻仅提供信息发布平台。申请澎湃号请用电脑访问http://renzheng.thepaper.cn。





- 报料热线: 021-962866
- 报料邮箱: news@thepaper.cn
互联网新闻信息服务许可证:31120170006
增值电信业务经营许可证:沪B2-2017116
© 2014-2026 上海东方报业有限公司




