- +1
青少年正常行为与问题行为的识别与应对
原创 廖金敏 精神卫生686
在诊室,16岁的小杰看完病后,跟医生说“我想单独跟您说说”。我示意让他母亲先出去,他开始说到“您能不能跟我妈妈说一下,不要总是把我当一个病人看待。自从我出院后,不让我出去和同学玩,晚上收我的手机,我说话声音大一些就说我复发了。我在家待着没有一点自由,还不如之前啥也不管。” 听得出来,小杰十分委屈。
后来,我找他母亲了解情况,母亲解释道“之前他跟我们说心情不好,不想上学的时候,我们没有重视,以为就是一般的青春期闹脾气。后来发展到要自杀,我们才重视起来,送来治疗。”
“现在我们知道他得了抑郁症,非常自责,也很后悔没有早一点帮助他,所以家里现在就比较关注他。他情绪一波动,我们就害怕复发,说得也多一些。他对此比较反感,我们也不知道该怎么办了。”
青少年养育过程中的困境
上述案例中的情况,在很多养育青少年的家庭中普遍存在,给家庭带来许多矛盾和冲突。哪些属于青少年的正常行为,需要理解接纳;哪些是问题行为,需要扭转干预?什么情况下要管,该怎么管?是我们今天讨论的话题。
常见的两极化误区:
一端,是将青少年的问题行为视为正常,把问题行为看轻、最小化、正常化。“问题行为”是指青少年在发育过程中脱离正常行为轨迹,逐渐朝极端方向发展的表现,长期忽视会损害青少年的生活质量、身体健康。
比如青少年自残、企图自杀,是典型的问题行为。部分父母误认为是孩子意志力薄弱,希望给孩子讲讲道理,等以后孩子成熟了就好了。
另一端,是将青少年的正常行为视为病态,指对青少年正常行为的过度反应。青少年时期是从儿童发展到成人的重要阶段,这个阶段一个最大的特点就是极其动态的变化,青少年的想法、情绪、行为、人际关系及对自身的认识,均处于不稳定的状态中。
如果父母没有意识到这种不稳定是正常特点,对孩子的变化反应过度、干涉太多,则会影响亲子关系,并让孩子丧失培养独立自主、顺势发展的机会。

寻找“接纳”与“改变”间的平衡
青少年辩证行为治疗(Dialectical behavior therapy, DBT)可为问题行为的识别和管理提供帮助。DBT结合了东方禅学的辩证思想,强调在“接纳”和“改变”之间寻找平衡。
DBT的操作步骤如下:
❖
首先,需要认识到青少年哪些行为是正常的,哪些行为是“越界”的;
❖
其次,认可青少年正常行为,为其发展提供空间和时间;
❖
然后,识别青少年问题行为,寻求帮助,和孩子一起改变。
第一步 识别青少年的正常行为和问题行为
青春期孩子的身体快速发育,大脑也在不断进化,不同脑区发育和成熟存在差异。大部分脑区的发育已经和成年人差不多,但负责冲动控制和理性决策的前额叶皮层发育并不成熟,导致青少年容易由于情绪波动、渴望社会认可、寻求刺激和追求自我等,而做出冲动行为。
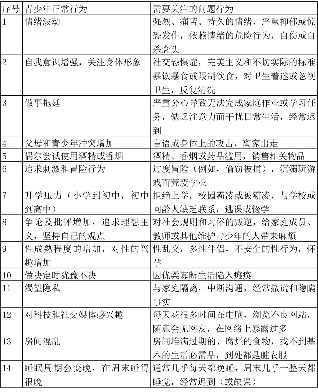
青少年正常行为包括那些在青少年时期经常观察到和报告的行为。例如,重视自我形象、一般人际冲突(特别是和父母)、谈恋爱、情绪变化快、喜怒无常、特立独行、追求刺激、喜欢在游戏中获得满足,偶尔尝试吸烟、饮酒、染发等。这些行为不会导致自残、住院、辍学或其他危及生命或严重损害生活质量的后果。
下面表格罗列了常见的青少年正常行为和问题行为。

注:选自《DBT skills manual for adolescents》,略有修改。
区分青少年正常行为和问题行为还需要考虑到行为发生的具体情境。
比如年龄,每个年龄段的问题行为不一样,12岁和17岁的青少年在朋友家过夜面临的风险是不一样的。
也要考虑到社会和家庭文化因素,比如对于保守的家庭来说,青少年频繁谈恋爱、染发、在外过夜等行为是不被允许的;在有“虎爸虎妈”的家庭中,青少年期待有自己更多的隐私,花很多时间和同龄人玩耍可能是不被鼓励的。
如果父母确实难以判断时,可以找专业的心理治疗师、精神科医生等一起分析和识别,了解孩子行为背后的需求和功能。

第二步 增加对青少年正常行为的认可,合理引导
对青少年的正常行为,父母要充分认可,看到行为背后的想法、情绪和需求;站在青少年的角度,看到行为背后的合理性,并对此表达理解;遇到困难时,以平等的姿态和青少年一起协商策略。
比如在假期,青少年要求和同学一起出去旅行,父母担心作业和安全问题。对此,父母首先要和孩子充分沟通,了解到孩子行为背后的理由。可能旅行是孩子和朋友有机会相处及被接纳的重要方式,也可能是孩子最近学习压力大,想出去散散心,等等。父母对孩子的决定要表示理解,并和孩子协商完成作业的时间,以及如何保证安全等。
对于青少年的情绪不稳定,父母要给予充分的时间和空间,在保证安全的情况下允许孩子用各种方式表达情绪。帮助孩子看到情绪的过程性,安全度过情绪。待情绪消退、理智恢复时,再帮助他们合理地决策。父母切记,不要在青少年情绪激烈的时候,给孩子讲道理、争吵、下命令、展现权威等。
对于青少年追求刺激、喜欢冒险、沉溺游戏等,父母不能一味打压,要学会合理的引导,帮助孩子发展一些兴趣爱好,主动提供一些有挑战性、“冒险”、愉快的活动,让青少年有安全的途径去发泄冲动和实施冒险行为。比如体育竞技、音乐比赛、户外体能挑战、大自然探险、看一些冒险励志的电影等。

第三步 及时识别青少年的问题行为,主动寻求帮助
如果父母发现青少年存在问题行为,不要慌张,接纳自己的担心,然后保持稳定。问题行为的产生是一步步发展而来的,问题行为的改善也是一个漫长的过程,要有足够的耐心陪伴孩子。
父母要主动去专业机构寻求帮助,和孩子一起参与到治疗中,认识到父母关系、亲子关系及家庭环境对青少年问题行为带来的影响,和治疗师、孩子合作,一起积极做出调整。
在问题行为改变的过程中,父母要充分看到青少年为此做出的努力,看到他们的竭尽全力,并予以充分的肯定。正强化是值得推荐给父母的行为策略,即当行为朝期望的方向发展时,及时给予奖励,进行强化,会引起该行为的增加。
比如,青少年答应在父母上班的时候,收拾自己的房间。在父母下班回来的时候,发现孩子只是把外卖盒子扔了、收拾了桌子,其它生活用品依然乱糟糟的。
父母第一反应可能是“这么长的时间你怎么只做了这么一点点事情,这一天时间你都干什么了?”然而需要意识到,如果这么说出来,会加剧和孩子之间的冲突,孩子晚上可能一直生气,与想让孩子学会收拾房间的初心是违背的。
这时,父母需要慢下来,停下来,接纳自己的不悦,保持稳定,看到孩子已经做到的地方,哪怕是很小的进步,也要对此表示肯定,并对之后的行为表示期待。比如“你今天能把桌子收拾得这么干净,真是不错啊,我相信房间其它地方你也能收拾得这么好”。
青春期的少年正是经历人生中巨变的时期,向往自主自立而又胆怯不安,渴望理智成熟而又总被情绪左右,期望被他人认可而又经常否定自己。对每一个父母来说,和青少年相处需要智慧和勇气,请对青少年多一分认可、多一分接纳,让青春之树能茁壮成长、傲然挺立。
参考文献
1.Alec L. Miller, Jill H. Rathus, Marsha M. Linehan, Dialectical Behavior Therapy with Suicidal Adolescents [M], The Guilford Press, New York / London, 2007.
2.Jill H. Rathus, Alec L. Miller, Marsha M. Linehan. DBT skills manual for adolescents [M], The Guilford Press, New York / London, 2015.
注:文中图片均来源于网络,侵删歉。
作者:廖金敏
北京大学第六医院
编辑||何萤萤
排版||白羽
审核||马宁
北京大学第六医院公事部
国家精神卫生项目办公室
本文为澎湃号作者或机构在澎湃新闻上传并发布,仅代表该作者或机构观点,不代表澎湃新闻的观点或立场,澎湃新闻仅提供信息发布平台。申请澎湃号请用电脑访问http://renzheng.thepaper.cn。





- 报料热线: 021-962866
- 报料邮箱: news@thepaper.cn
互联网新闻信息服务许可证:31120170006
增值电信业务经营许可证:沪B2-2017116
© 2014-2025 上海东方报业有限公司




