- +1
对话包刚升:政治史、思想史与社会科学理论
编者按:近期,复旦大学包刚升教授先后出版了《抵达:一部政治演化史》(上海三联书店)和《儒法道:早期中国的政治想象》(广西师范大学出版社)两部专著,引起了学界的很大反响和关注。北京大学中国政治学研究中心(PKURCCP,以下简称“北大政治学”)就学界关心的几个问题对包刚升教授进行了采访,现将采访文字和两部新书的简要资讯刊发于此,以飨读者。

包刚升,浙江海宁人,先后就读于北京大学经济学院与政府管理学院,2012年获博士学位,现任复旦大学国际关系与公共事务学院教授,主要研究政治理论、比较政治与政治史,著有《民主崩溃的政治学》《政治学通识》《民主的逻辑》《抵达:一部政治演化史》《儒法道:早期中国的政治想象》以及英文著作Politics of Democratic Breakdown(Routledge),曾获评“2014年《新京报》年度社科书” “2018年《经济观察报》年度致敬作者”“2020年教育部高校优秀科研成果(人文社会科学)二等奖”等。
【1】
北大政治学:包老师,您好,很高兴能采访您!您最近连续出版了两部学术著作,一部是《抵达:一部政治演化史》,另一部是《儒法道:早期中国的政治想象》,在学界引起了很大的反响。但这两部作品是跨度很大的研究,您先后出版这样的两部作品,背后的研究意图是什么?
包刚升:非常感谢你们的采访!《抵达》关注的是人类政治演化或者人类政治史这样的宏大议题,而《儒法道》关注的是中国先秦的政治思想。有人说,这两项研究跨度很大,但其实,对我来说,背后的一个共同理论关切,就是如何以社会科学理论与方法来解释人类历史上的政治演化或政治变迁。我认为,人类历史上的重大政治现象需要更好的社会科学理论解释,但这种解释又不同于历史学家的常见路径。
在《抵达:一部政治演化史》中,我开篇就说:“这是一部关于人类政治演化的作品,主要关注的是人类政治演化的基本脉络及其背后的逻辑。换言之,本书试图回答两个主要问题:从古至今,人类政治演化究竟经历了一个怎样的过程?促成这种人类政治演化的原因又是什么?”我希望的是,用社会科学的理论与方法来重新理解人类政治史。
《儒法道:早期中国的政治想象》,一般会被视为关于中国先秦政治思想史的一项研究。但实际上,这部十几万字的小书,其实只是我另一项更大研究的前奏。我后面的研究将试图用一个新的社会科学理论来解释中国古代政治的演化。为了更好地理解中国古代政治,我需要做更多先行工作。理解中国古代政治,有三个维度非常重要,第一是思想,第二是制度,第三是重大事件。如果你把思想、把制度、把重大事件搞清楚了,那么你就更容易把中国古代政治搞清楚。目前《儒法道》这个作品只是我计划中的一项大型研究的副产品。
所以,《抵达》和《儒法道》这两个作品尽管看起来跨度挺大的,但背后的根本学术动力就是要用社会科学的理论与方法来解释政治史。
【2】
北大政治学:《抵达:一部政治演化史》刚出版两个多月,但已经引起了学界的许多讨论。这两个月《抵达》陆续被腾讯网、《新京报》、《三联生活周刊》等列为好书,但我们在网络上还听到一个声音认为,该书是一个普及性作品,是对过往研究的一种综述。您对于这样的评论,有什么样的回应呢?《抵达》的主要贡献是什么?您认为,这项研究可能会有什么缺憾?
包刚升:如今,学界和读者对好作品的要求越来越高了。这是一件好事情。20年前,一部作品写得好看,就容易得到高的评价。如今,豆瓣、微博等平台上总有人问:这部作品的学术贡献是什么?这反应了中国社会科学研究水平在整体上的进步。
但难题在于,学术贡献或学术创新往往是难以准确界定的,尤其在人文与社会科学领域。比如,我们今天一般认为,战争缔造国家的理论是哥伦比亚大学教授查尔斯·蒂利首创和完成的,也就是说,这是蒂利的学术贡献。但实际上,在蒂利之前,还有其他的研究同样论述过战争与国家缔造之间的关系。只是说,蒂利的主要贡献在于他引入了新的分析框架,对此进行了更系统和更深入的论证。当然,我不是要自比查尔斯·蒂利——蒂利是全球社会科学领域这个世代公认的大神级人物,我想强调的是,要在已有研究和新的研究之间做准确的“切割”常常是一件并不容易的事情。
我首先想说明的是,在国内学界,这项研究是一项全新的学术尝试。过去,具有宏大叙事色彩的政治史作品主要出自于西方学者之手。比如,我们熟悉的芬纳的《统治史》、迈克尔·曼的《社会权力的来源》和福山的《政治秩序》系列作品。当然,这些代表性研究各具价值。但我想说的是,中国学者、华人学者在这个领域也可以有自己的贡献。我确实想在这个领域做些新的努力,研究水平高低只能由同行来评价,但我得说,这是一种新的学术尝试。
如果要说《抵达》的学术贡献,我自认为,还有两个主要的方面。第一,这个作品的主要贡献在于提出了一个理解人类政治演化的新的分析框架。而分析框架本身就可以是学术贡献。实际上,无论政治、社会还是历史,都是无比复杂的。我们放眼看这个世界,其实看不大清楚这个世界的真实模样,而必须要借助某些分析框架和理论工具。过往的学者用别的分析框架和理论工具来看待这个世界,而我在《抵达》中引入了一种新的分析框架和理论工具。
这个分析框架,简而言之,一是用演化论的视角来解释人类政治变迁,把政治物种之间的竞争视为政治演化的主要动力;二是四个问题来界定人类政治演化的主要脉络,也就是霍布斯问题、阿克顿问题、洛克问题、托克维尔问题。借助演化论视角,借助这四个问题,《抵达》基本上为理解人类政治演化提供了一个简洁而有力的分析框架。
我看到有读者朋友在网上说,这四个问题难道不是显而易见的吗?我认为,这种说法恰好证明了这一分析框架的力量。如果你提出一个新的分析框架,有人觉得这个框架似乎是显而易见的,但又是你首次提出来,这不是证明了这个分析框架的失败,而恰恰是这个分析框架的成功。
第二,《抵达》不只是提供了一个分析框架,而且还要解释人类政治史上的许多重大现象和关键细节,特别是,要解释人类历史上那些重要的政治发明是如何兴起的。我基本上要给历史上最重要的政治现象提供一套理论解释,比如,像人类早期国家兴起的条件,帝国兴起与衰落背后的政治逻辑,君主统治模型的本质、运作与后果,从封建主义政体到立宪主义政体的转型,近现代民主是如何兴起的,等等。关于这些重大的政治史问题,我或多或少都会提供一套的理论解释——当然,这里的许多理论解释确实会借鉴或引用许多的先行研究。
我经常说,如果把人类的政治演化比喻为一条大河,那么,《抵达》既要解释这条大河的基本流向,又要解释这条大河的重要转向等关键细节。
当然,受限于研究议题与研究篇幅,就是要用一本50多万字的作品来解释5000多年的人类政治史,这项研究面临着两个很实际的约束条件。第一个约束条件是,在大部分重要议题上,我都需要引用大量前人的研究,由此带来的一个难题就是,我如何切割我的新的学术贡献与对前人研究的引用和综述?对此,我一个简单的说法是,这套书中除了引用以外的增量部分,就是我的贡献。
第二个约束条件是,要用50多万字解释5000多年的历史,基本上无法采用典型的关注单个议题的社会科学实证研究方法。我过去有一本书用38万字就解释了一个理论问题,即为什么有的民主政体会崩溃而有的民主政体能维系?《民主崩溃的政治学》就可以采用比较规范的实证研究方法。但《抵达》只能用更简短的篇幅、更简约的方式、并非最严格意义上的实证研究来处理许多人类政治演化史的重大理论议题。厦门大学一位老师跟我说,书中提出的许多新观点和新论述,其实可以借助进一步的实证研究来检验。
至于要说这部作品的缺憾,我只能说,每个学者的知识、能力与方法都是有边界的。很多时候,一部作品的缺憾就来自于作者在这些方面的约束条件。我自然也不例外。所以,我不会奢求《抵达》是一个完美的作品——实际上,任何学术作品都不可能是一个完美的作品。我只希望《抵达》是一部有缺陷但同时有新的学术贡献的作品。
【3】
北大政治学:您的新书《儒法道:早期中国的政治想象》才刚刚出版和上市,但我们注意到,它已经引发了很多关注。其中的一个热点,是著名历史学家葛兆光教授给您的新书所写的序,一周之内就出现了许多个不同的微信公众号版本。您这本书的定位是用现代社会科学的理论和方法来重新解读中国先秦时期儒法道三家的政治思想,但也有人很是质疑这样的做法,您怎样回应这些质疑?《儒法道》的主要贡献是什么?您认为,这项研究可能会有什么缺憾?
包刚升:我确实注意到,《儒法道》刚上市第一天就冲到了当当网新书榜社会科学总论门类的第一名。我心想,这可能是被一位著名历史学家带火的一部政治学作品。因为在新书上市之前,葛兆光教授为《儒法道》所作的序已经流传甚广。我首先想说的是,要感谢前辈学者葛兆光教授对初稿的审阅和作序。
我在自序中说:“本书初稿排定以后曾呈送复旦大学文科资深教授葛兆光先生审阅。葛先生耗费许多时间与精力,对初稿做了数十处批注与点评,又欣然提笔为本书作序。葛先生的点拨、指正与作序,对我这样一位晚辈来说,是莫大的提携与鼓舞。”葛老师的意见和建议对于这部书稿的修订,帮助是非常巨大的。当然,文责自负。
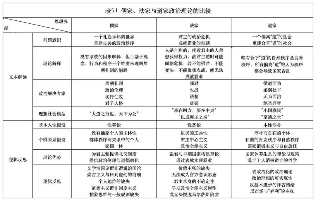
要说《儒法道》的贡献,我想主要也是一种新的学术尝试,即用现代社会科学的理论与方法重新理解中国先秦儒法道三家的主要政治思想和政治理论。我对学界的朋友们讲,你们可以先看第五章的表5.1,这大体上就是本书的要旨。

我的这个分析框架由两部分组成,首先是文本解读,包括儒法道三家关注的理论问题、提供的理论解释、设计的政治解决方案以及设想的理想社会模型,其次是逻辑反思,包括儒法道三家的人性假设、个体—群体关系假设、可能的理论优势以及可能的逻辑问题。我这样做,其实是用社会科学的理论与方法重新诠释、分析和反省中国先秦的主要政治思想。
当然,关于中国古代政治思想,国内已经有许多重要的研究,尤其是萧公权教授所著的《中国政治思想史》和刘泽华教授领衔所著的《中国政治思想史》。1990年代后期,我作为北京大学经济学系的本科生,还旁听过江荣海教授讲授的“中国古代政治思想史”课程,他当时推荐的主要教参就是刘泽华教授领衔所著的、南开大学出版社出版的单卷本《中国古代政治思想史》。跟他们相比,我是晚辈学者,我从这些研究中获益很多。
但即便如此,我对中国古代政治思想史的传统研究路径并不满意。我在《儒法道》一书的自序和第一章中对此有较为系统的分析。我的主要关切是,这种传统研究路径缺少社会科学的理论与方法,难以实现古今政治之间的有效对话,结果上还使得思想史专业之外的年轻学人很难对这样的领域产生兴趣。所以,我试图做一点新的尝试。我并不是要推翻此前中国古代政治思想史的研究,而是要提供另一种可资借鉴的研究路径,提供一种新的理论视角。
至于这个作品的缺陷,我此前的主要担心还是文献和史实方面,因为我毕竟不是历史学或者古文献的科班出身。至于理论部分,我反而不太担心,即便有不同观点或意见,我想也无伤大雅,学术上的事情总归是见仁见智的。
《儒法道》出版以后,我自己又读了一两遍,确实发现了个别技术性问题,我会在重印时做修订。此外,华东师范大学许纪霖教授跟我指出,第一章对于“士阶层”的分析有些地方值得商榷;复旦大学曲卫国教授则担心这项研究中的古今概念与语义的通用性问题。我也会很审慎地评估这些意见,并在重印或再版时做修订。当然,我同样期待中国古代政治思想史研究同仁们的批评和意见。
即便未来可能还会有不少批评,但我还是要强调,《儒法道》的主要价值不在于文献的挖掘或史料的开拓,而在于为理解中国先秦政治思想提供了一种新的社会科学的视角。
【4】
北大政治学:我们注意到,最近几年,关于历史的社会科学研究已经成为中国学术界的一个热门领域。有很多高校、很多学者开始介入到关于历史的社会科学研究之中,有许多年轻学者也想做这方面的研究。包老师您的这两本新书都跟历史的社会科学研究有关。我们想问的是,对于今天有意从事“历史的社会科学研究”的硕博研究生与青年教师,您有哪些建议呢?
包刚升:这是一个很重要的问题,因为“历史的社会科学研究”这个领域如今受到了很多关注,而且学术界有许多不同的看法——当然,这也是正常现象。我的理解,要想做好历史的社会科学研究,你需要两块基石,一块基石就是在历史和历史学方面的积累,另一块基石是在社会科学理论与方法方面的积累。当这两块基石都足够坚实的时候,一个学者就更有可能在历史的社会科学领域做出好的研究,贡献真正有价值的理论。
我是1970年代后期生人,我常常说我们这一代学者先天不足,要想做出顶尖的研究,难度是非常大的。而如今这一代新的学人、学者,在基础条件方面要比我们这一代学者强很多,在视野方面也要开阔很多。要说这方面有什么建议,我主要想讲三句话:
第一,历史是社会科学的最好实验室。所以,理解历史本身就很重要。实际上,随着社会科学的进展,历史上许多重大理论问题都需要被重新理解或解释。我建议,比我更年轻的这代学人、学者可以多在“历史”这个大方向上做知识和工具的储备,包括多修读历史学课程、多修读古文献学课程、多修读中外古典语言文字课程等。
第二,掌握社会科学研究的理论与方法是政治学者的基本功。我估计,本公众号的读者主要是政治学界的同仁和学生,所以,这方面其实无须我赘述。我想强调的是,越是年轻的学人,越应该掌握最前沿的研究工具和方法。比如,这些年量化史学就有许多重要的进展,也给我们呈现了许多研究方法上的进步。
第三,学术抱负与创新能力是一个学者做研究的天花板。两三周前,一位很优秀的华人学者在我办公室聊天,他不久前刚从哈佛大学获得博士学位。他跟我说,在哈佛读博士的最大感受是,一帮博士研究生整天都在想怎样用新的研究去推翻此前教授们的已有研究。我感觉,年轻一代的学人很需要这样的学术抱负。理论与知识就是在不断突破前人的理论框架中进步的。当然,只有一流的学术创新能力,才能配得上一流的学术抱负。
对于政治学界来说,什么是好的历史的社会科学研究?我认为有两个主要标准:一是政治学应该贡献历史学所不太容易贡献的理论,原因就在于社会科学与历史学的研究议题、理论与方法存有显著的差异,政治学应该发挥社会科学理论与方法上的优势,而不应该去跟历史学比拼史料、考证、甚至考古;二是政治学对于史实和史料的应用,在基本方面应该经得起历史学与历史学家们的考验和检验。这两个标准结合起来,就是要基于相对可信可靠的史料,寻求新的社会科学理论贡献。
【新书资讯】

《抵达——一部政治演化史》
作者:包刚升
出版社:上海三联书店
出版时间:2023年7月
【目录】
导 言
概念性框架
第一部 霍布斯问题
第一章 从自然状态到利维坦
从人类个体到群体生活
国家起源的理论问题
早期国家兴起的社会条件
第二章 国家与战争的互相塑造
中国古代国家的兴起
欧洲近现代国家的兴起
国家构建与扩散的逻辑
第三章 帝国兴起、统治与衰落的逻辑
帝国的兴起
战争模式与蒙古帝国的崛起
帝国的政治统治及其衰落
第二部 阿克顿问题
第四章 选择统治者的难题:理想与现实
理想统治者的模型
人类历史上的统治者:好与坏
统治者的目标函数与约束条件
第五章 君主统治模型的困境
统治者自身的困境
控制武力的困境
管理官僚体制的困境
第六章 君主统治模型的社会成本
治乱兴衰的周期
民众福祉与社会风尚
马尔萨斯陷阱
第七章 古代世界的政体选择
古希腊的城邦民主制
古罗马的共和政体
为何君主统治能够长久?
第三部 洛克问题
第八章 作为一种模式的封建主义
欧洲危机与封建主义的兴起
封建主义是一种政治发明
封建主义的实力结构、制度规则与观念体系
第九章 从封建主义到立宪政体
《大宪章》何以成为可能?
英国立宪政体的确立
绝对君主制与立宪君主制的分化
第十章 现代分权制衡政体
美国政治的历史基础
美国制宪与混合政体
法治与司法审查制度
第十一章 工业革命与古代政治的终结
立宪政治与工业革命
工业革命与古今政治的转换
文明范式的竞争、切换与演化
第四部 托克维尔问题
第十二章 现代民主的兴起
保守、进步与普选权
现代民主兴起的逻辑
民主论战的托克维尔拐点
第十三章 民主政体与现代政治的塑造
民主如何约束利维坦?
民主与大政府的兴起
民主的历史坐标及其未来
第十四章 后发展国家的政治演化
全球体系中的后发展国家
制造利维坦:后发展国家的国家构建
约束利维坦:后发展国家的政体演化
第十五章 新的历史时刻:从现在到未来
人类的政治演化:成就与差异
国家、政体与文明维度上的全球分裂
超越民族国家?抑或可能的永久和平?
参考文献

《儒法道:中国早期的政治想象》
作者:包刚升
出版社:广西师范大学出版社
出版时间:2023年10月
【目录】
包刚升《儒法道:早期中国的政治想象》序(葛兆光)
序言 以现代学术重新理解古代思想
第一章 中国古代政治理论的源起
人类古典文明的轴心时代
中国轴心时代的来临
理解先哲学说的路径:旧与新
中国轴心时代的儒家、法家与道家
从文本解读到逻辑反思
第二章 儒家的政治想象:礼制与仁政
一个“礼崩乐坏”的世界
周朝礼制的瓦解
儒家方案的四个支柱:礼制、伦理、仁政、君子
儒家理想社会模型:“大同”,抑或“小康”?
性善论与群体主义论
礼制提供者与伦理教化者
文学治国论,而非逻辑治国论
第三章 法家的政治想象:强君与霸业
君主危机与霸业困局
从内忧外患到君主的政治难题
法家方案的四个支柱:强君、农战、法制、赏罚
法家的理想国:“要在中央”与“圣人作壹”
性恶论与君主中心主义
早期国家构建理论与权力的技艺
绝对君权与政治全能主义的悖论
第四章 道家的政治想象:循道与无为
一个偏离“道”的社会
“圣人不死,大盗不止”
道家方案的四个支柱:循道、柔弱、无为、弃智
道家的乌托邦:“小国寡民”与“至德之世”
“见朴抱素”与自由放任主义
休养生息政策与乱世处世哲学
一种去政治化的政治理论?
第五章 早期中国政治理论的比较与反思
儒家、法家与道家的理论比较
积极还是消极?保守还是进步?
历史变迁与儒法道的政治功能
古代政治理论的历史定位
古代先哲的认知模式及其限度
古代政治理论的哲学反思
原标题:《对话包刚升:政治史、思想史与社会科学理论》
本文为澎湃号作者或机构在澎湃新闻上传并发布,仅代表该作者或机构观点,不代表澎湃新闻的观点或立场,澎湃新闻仅提供信息发布平台。申请澎湃号请用电脑访问http://renzheng.thepaper.cn。





- 报料热线: 021-962866
- 报料邮箱: news@thepaper.cn
互联网新闻信息服务许可证:31120170006
增值电信业务经营许可证:沪B2-2017116
© 2014-2025 上海东方报业有限公司




