- +1
人才购房资格具体如何申请?请看这里!

安居上海湾区
金山区重点转型区域
人才购房资格
如何认定?
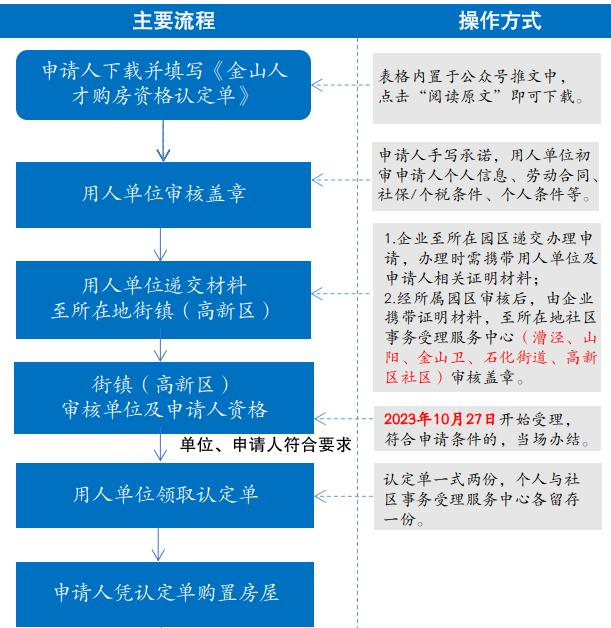
为全面推动金山区转型新发展,聚焦区域发展需要和人才需求,推进重点产业人才集聚,服务人才安居,近日,金山区出台人才安居新政及配套实施细则。那么到底如何认定呢?
1.
PART
用人单位类别
>>>>>>
金山区人才购房资格认定采取由个人申请、用人单位代办、街镇(高新区)社区事务受理中心或区人才服务中心受理及核定的形式开展。为更加平稳有序推进金山区重点转型区域人才购房工作,简化工作流程,提高服务效率,按照用人单位性质分为两个类别,主要为:1.非公企业;
2.事业及其他单位。
2.
PART
非公企业认定
>>>>>>
所需材料一、用人单位证明材料:
1.企业营业执照;
2.企业完税证明。
二、申请人证明材料:
1.《金山人才购房资格认定单》(非公企业版本),一式两份,单面打印;
2.申请人身份证;
3.申请人2年及以上的劳动合同;
4.在沪缴纳3年及以上的社保缴费记录或个税单;
5.申请人实际在金工作1年及以上相关证明;
6.对应人才条件需提供的其他材料(如符合条件的申请人学历、学位证书,职称、职业资格证书等)。
注:以上材料验原件,收复印件(社保或个税证明收原件)。
受理地址
漕泾镇社区事务受理服务中心(中一西路601号)大厅备用窗口
山阳镇社区事务受理服务中心(亭卫公路1500号)大厅备用窗口
金山卫镇社区事务受理服务中心(古城路319号)大厅备用窗口
石化街道社区事务受理服务中心(卫零路485号)大厅备用窗口
高新区社区事务受理服务中心(恒顺路280弄15号)大厅备用窗口
3.
PART
事业及其他单位认定
>>>>>>
所需材料一、用人单位证明材料:
1.事业单位
事业单位法人证书。
2.其他用人单位
(1)企业营业执照或民非登记证;
(2)用人单位完税证明。
二、申请人证明材料:
1.《金山人才购房资格认定单》(事业及其他版本),一式两份,单面打印;
2.申请人身份证;
3.申请人2年及以上的劳动合同或聘用合同;
4.在沪缴纳3年及以上的社保缴费记录或个税单;
5.申请人实际在金工作1年及以上相关证明;
6.对应人才条件需提供的其他材料(如符合条件的申请人学历、学位证书,职称、职业资格证书等)。
注:以上材料验原件,收复印件(社保或个税证明收原件)。
受理地址
金山区人才服务中心(板桥东路900号)高层次人才服务部
4.
PART
购房
>>>>>>
取得《金山区购房资格认定单》的申请人可在相应区域内选择心仪的新房或者二手房,按以上流程完成登记办证。
各平台自2023年10月27日起受理☏ 咨询热线:021-57971252
点击文末“阅读原文”下载《金山人才购房资格认定单》,请申请人根据用人单位性质选择相应表格填写。
资料:金山人社
编辑 | 程佳域
原标题:《人才购房资格具体如何申请?请看这里!》
本文为澎湃号作者或机构在澎湃新闻上传并发布,仅代表该作者或机构观点,不代表澎湃新闻的观点或立场,澎湃新闻仅提供信息发布平台。申请澎湃号请用电脑访问http://renzheng.thepaper.cn。





- 报料热线: 021-962866
- 报料邮箱: news@thepaper.cn
互联网新闻信息服务许可证:31120170006
增值电信业务经营许可证:沪B2-2017116
© 2014-2026 上海东方报业有限公司




