- +1
规划科技进步奖三等奖 | 海绵城市规划建设关键技术
原创 辛勤的 中国城市规划 收录于合集 #2022年度中国城市规划学会科技进步奖 15个
导读
中国城市规划学会科技奖是规划领域首个专享的社会科技奖,专门奖励规划领域的科学技术成果和规划科技人才,是学会的最高科技奖励。2022年度中国城市规划学会科技进步奖授奖项目共31项,其中一等奖4项,二等奖9项,三等奖18项。“中国城市规划”微信公众号将陆续介绍授奖项目。
本文字数:7414字
阅读时间:23分钟
浙江工业大学的陈前虎团队凭借水灾害风险评估方法、海绵城市规划设计参数优化和海绵城市建设风险防控机制获得2022年度中国城市规划学会科技进步奖三等奖。项目名称:面向水灾害风险管理的海绵城市规划理论与关键技术研究
主要完成人:陈前虎,王贤萍,冯一军,赵萍,孙攸莉,周骏,王安琪,李凯克,吴昊,王永,解明利,邹澄昊,朱凯,叶雨繁,陈静
主要完成单位:浙江工业大学,浙江省城乡规划设计研究院,浙江省建筑设计研究院,长三角(嘉兴)城乡建设设计集团有限公司,杭州市规划设计研究院
一
技术研发背景
全球气候变化与快速城市化使我国城市面临热岛、洪涝、污染等系列城市水生态环境灾害的巨大风险与严峻挑战,建设“海绵城市”成为应对这些风险挑战、提高城市发展韧性、实现可持续健康城镇化的必由之路。
自2015年以来,国家先后分4批投入巨资推进了30个国家试点海绵城市及45个全域海绵示范城市的建设,其中前两批30个国家试点海绵城市都已通过验收。然而,在“城市火炉”愈烧愈旺、洪涝灾害频频发生、水体黑臭反复无常、“海绵城市依旧看海”等现实面前,海绵城市建设陷入了“万能论”、“无用论”的社会拷问与舆论窘境。
究其原因,这当中固然有不科学、非理性的社会认知因素在内,但不可否认,全国各地在海绵城市试点探索和示范建设过程中,存在着两方面的突出问题:一是“一刀切”。住房和城乡建设部印发了《海绵城市建设技术指南——低影响开发雨水系统构建(试行)》(简称《指南》),但我国国土空间辽阔,地域间自然地理、水文气候与人文环境条件差异显著,海绵城市建设直面的水问题错综复杂,各地理应在《指南》的指导下,科学探索水灾害风险评估方法,更加关注本地海绵城市建设如何因地制宜“切一刀”的问题;二是“碎片化”。海绵城市建设涉及自然科学(地理学、生态学、水文学、环境科学)与社会科学(社会学、管理学、经济学)的交叉融合,强调投建管运的全生命周期管理,注重大中小海绵的一体布局与设计,但各试点城市普遍面临着法规制度不健全、管理机制不协调、技术体系不完善和社会认知不充分等现实问题,系统、全域、可持续地建设海绵城市,迫在眉睫。
为此,本项目聚焦海绵城市“为何建、建什么、怎么建”三大现实问题,深入探索“城市水灾害风险的评估体系与方法、海绵城市的防灾原理与减灾技术、海绵城市建设风险演化规律及防控机制”三大科学问题,分别对应规划前的灾害风险评估、规划中的技术参数优化和规划后的实施过程管理,试图全过程构建研发海绵城市规划理论体系及其关键技术。
二
主要科学技术内容和科技创新点
本项目从全过程视角构建和研发海绵城市规划的理论体系及其关键技术,在规划的前、中、后期分别实现了科技创新:
1
规划前的灾害风险评估:创新国土空间政策区划方法
以城市水生态灾害(热岛)、水安全灾害(洪涝)和水环境灾害(径流污染)三大风险为例,建立了基于“致灾体危险性+承载体脆弱性”两相结合的城市水灾害风险评估框架,借助地理探测器和相关性分析,探讨关键致灾因子与孕灾环境,明确不同等级的灾害风险分布区域,结合致灾体危险性与承载体脆弱性的不同情形矩阵分析,划分4类不同风险预警状态下的国土空间政策区,为海绵城市规划分区分类提供决策方法和科学依据。
上述评估方法及多情境分析框架在“杭州城区水系综合整治与保护开发规划(2021-2035)”及“杭州市绿地系统规划(2020-2035)”中使用,首次将水生态环境目标转译为精准的国土空间治理行动,极大地提高了规划的科学性和实效性;相关成果已发表在《城市规划》、《环境科学与技术》等国内重要期刊上。
2
规划中的防灾减灾原理:优化海绵城市规划技术标准
海绵城市是如何影响城市水生态环境的?其机理与关键技术何在?由于我国海绵城市建设刚刚起步,这方面的定量实证研究成果非常少见。项目组全程跟踪监测首批国家海绵试点城市—嘉兴试点建成区的径流水量水质及土地利用、海绵设施结构指数等一手数据,多尺度深入开展基于“结构指数-建设成效”关联分析的海绵城市防灾原理与减灾机制研究,改进了现有规范标准中的一些关键技术参数,优化了海绵城市规划技术标准。

图1 课题组现场调研与试验场景(1)对海绵城市缓解热岛效应的定量研究发现:影响相对热岛强度的最主要因素是有效不透水面积(EIA)比例,随后依次是下沉式绿地比例、绿地面积比例和透水路面比例。当EIA比例小于0.45时,城市处于一个有机的生命体状态,降低有效不透水面积比例可以有效降低相对热岛强度,而当比例超过0.45后城市则失去生态生命体征;绿地则刚好相反,当面积比例超过0.35后,相对热岛强度开始快速下降,城市开始恢复活力;由于存在“临近渗透”效应,在中小尺度用地内布置透水路面时应采用分散的布局方式,透水路面的建设比例控制在0.4左右最为经济合理;下沉式绿地比例对热岛的缓解作用一直呈现正向相关,比例越大,效果越好。这些发现为城市规划用地关键指标及技术参数的优化设置提供了科学依据。
(2)研究海绵化结构指数与径流水质的响应关系发现:影响水质的关键指标为EIA比例和绿地比例,受海绵化程度影响的主要水质指标为SS、BOD5和COD。用地径流水质达到Ⅳ类及污水排放二级标准时绿地或EIA比例的响应阈值如下:①当EIA≈0时,绿地比例阈值为31%;②当EIA=0.04TIA(总不透水面积)时,绿地比例阈值为38.5%;③当EIA=TIA时,绿地比例阈值为47%;④在常规绿地比例(35%)建设标准下,EIA比例阈值为0.09。
相应地,对《城市绿化规划建设指标规定》提出修订建议:当EIA≈0时,无需改变城市建设用地内绿地比例标准;当EIA=0.04TIA时,建议已改造的居住小区和公共建筑的绿地比例标准均提高3.5%;当EIA=TIA时,建议未改造建设用地中居住小区和公共建筑的绿地比例分别提高7%(新小区)和12%(旧小区和公共建筑);在常规绿地比例建设标准下,可通过增加透水路面面积或将普通绿地改为下凹式绿地、雨水花园及雨落管断接等方式降低EIA比例。
(3)研究不同设计降雨重现期与积水节点分布之间的关系发现:在5a~15a重现区间,研究区的积水节点分布出现稳定期,此时调蓄池设置数量达到径流目标控制的理论最优值;调蓄池对研究区的雨水控制具有明显的提升作用,在0.155a、0.5a、2a及5a时,分别达到径流峰值削减率最大值、峰现时间延缓量最大值、外排径流系数削减量最大值及径流峰值削减量最大值。该研究为中微观尺度下的径流精准控制提供选点依据,避免了传统调蓄池选点粗陋的局限性,调蓄池的合理设置既提高了城市小区雨水径流控制能力,又增加了可观的雨水利用量,实现了水安全保障和水资源利用的“双保险”。
上述实证研究成果已发表在《水土保持通报》、《中国给水排水》等国内重要期刊上,并通过项目组提供咨询服务的形式及时有效地指导了嘉兴、宁波两个国家海绵试点城市,以及浙江兰溪、温岭、海宁等省级海绵试点城市的建设,取得了良好的经济与环境效益;制定技术导则、标准和指南11个,研制并获得《一种蓄水慢渗型绿地系统》(2022)等3项发明专利,以及《一种新型低势绿地系统》(2021)等6项实用新型专利授权。
3
规划后的实施过程管理:提高海绵城市建设综合绩效
基于文献检索和国家试点海绵城市的现场调查,运用多种方法和模型,深入探究提炼出“制度—管理—技术”这一海绵城市建设的关键风险致因链及其发展演化的特征与规律;以浙江省42个区县为例,构建海绵城市建设绩效评估体系的解释结构模型(ISM),研究发现,海绵城市建设绩效存在“过程绩效→结果绩效→综合绩效”的正向传导机制,过程绩效存在明显的“制度→管理→技术”的作用逻辑,而结果绩效存在着明显的“生态→经济→社会”的作用逻辑。在此基础上,提出了“多主体、全过程、多维度、全要素”的规划实施框架与风险管控策略。
研究成果已发表在《城市发展研究》、《城市规划学刊》等国内重要期刊上,相关调研报告及提出的绿色屋顶建设的相关技术和建议先后得到了浙江省时任副省长彭佳学、国务院参事仇保兴、住建部副部长易军及浙江省委副书记郑栅洁的肯定性批示,并被相关部门采纳和应用。
主要科技创新点
(1)建立了基于“致灾体危险性+承载体脆弱性”两相结合的城市水灾害风险评估框架,创新了国土空间规划区划方法。项目组从全球气候变化和我国快速城市化的战略视角分析解读海绵城市的深刻内涵,创造性地将海绵城市定义为中国应对城市水灾害风险的灾前管理工具;基于这样一个定义,建立起一个涵盖水污染、水环境、水生态多重水灾害、基于“致灾体危险性+承载体脆弱性”两相结合的城市水灾害风险的评估体系与分析框架,从水灾害风险视角创新了国土空间规划“双评价”及“三区三线”政策区划的内容与方法,完善了国土空间规划理论。
(2)探索了基于“结构指数-建设成效”关联分析的海绵城市防灾原理与减灾技术,优化了海绵城市规划技术标准。海绵城市到底是如何影响城市水生态环境的?其机理与机制何在?由于我国海绵城市建设刚刚起步,这方面的定量实证研究成果非常少见。项目组全程跟踪监测首批国家海绵试点城市—嘉兴海绵试点建成区的径流水量、水质,以及土地利用、海绵设施结构指数等一手资料数据,深入揭示海绵城市建设的结构性指标对热岛强度、径流水质、雨洪内涝的影响机理,科学探索海绵城市的防灾原理与关键技术参数——海绵设施指标的结构性阈值,纠正了“一刀切”的海绵城市规划建设技术参数,优化了海绵城市规划的技术标准。
(3)揭示了海绵城市建设过程中“制度-管理-技术”这一关键风险致因链及其动态演化规律,提高了海绵城市建设综合绩效。海绵城市建设是个繁杂的系统工程,如何从千头万绪中理出风险的关键因素及其致因链,把握其在全生命周期中的演化规律,是亟待破解的重大议题。课题组基于广泛的社会调查与文献整理,通过扎根理论研究、贝叶斯网络模型分析与系统动力学模拟,揭示了海绵城市建设过程中“制度-管理-技术”这一关键风险致因链及其动态演化规律,提出了“多主体、全过程、多维度、全要素”的规划实施框架与思路,具有重大的理论意义与实践价值。
三
与国内外同类技术比较
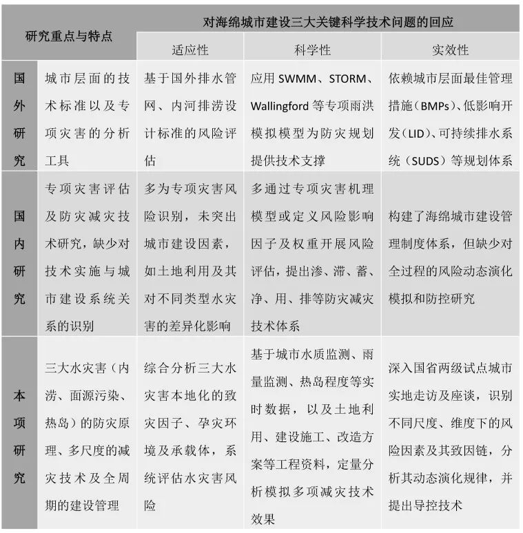
本项成果整体处于国内外同类研究先进水平。国外发达国家在低影响开发技术方面的研究虽起步较早、体系也相对成熟,但在技术的适应性(在地风险识别与评估)、科学性(定量实证研究)和实效性(结构化调查研究)方面存在诸多空白与不足。国内由于海绵城市建设刚起步,大量研究报道主要集中在海绵城市的概念解析、问题描述与总结等方面,适应性方面重在致灾体危险性分析,实效性方面缺乏系统性的致因链研究,科学性方面的定量研究未见报道(表1)。与国内外同类研究相比,本技术成果具有以下特点:
表1 本项研究与国内外同类研究比较
(1)项目研究系统性、针对性强。从海绵城市“建哪里、建什么、怎么建”三大实践问题出发,针对城市水灾害风险识别与评估方法缺乏、科学合理的规划设计技术标准缺乏、系统高效的建设运维技术导控缺乏“三大技术痛点”,深入探索“城市水灾害风险评估体系与方法、海绵城市防灾原理与减灾技术、海绵城市建设风险演化规律及防控机制”三大关键科学问题与技术瓶颈,开展海绵城市规划建设的基础理论、技术开发与推广应用工作。(2)核心技术创新性强。获国家授权发明专利3项、实用新型专利6项;制定技术导则、标准和指南11个;获得国、省两级学会优秀规划设计奖8项;出版译著1部,发表论文39篇,其中SCI、SSCI和一级期刊论文22篇。由参与课题的研究生撰写的相关科技论文与成果获得第十七届“挑战杯”浙江省特等奖和全国三等奖。
(3)技术研究与建设实践密切结合。项目采用“边实践、边研发”的方式,技术成果能够迅速在建设实践中推广,技术转化成果高。有关海绵城市建设区域评估、规划设计和建设运维技术导控等四个省级技术标准在全省层面广泛实施应用,取得良好效果。
(4)社会效益显著。4项阶段性研究成果被住建部、省委省政府领导批示并转发相关政府部门研究和采纳,在国省两级海绵试点城市的规划编制、建设运维以及旧城改造与新区建设中广泛实施应用,支撑了政府相关重大决策,科学高效地推进了海绵城市建设及水灾害风险防控,产生了显著的经济社会效益。与此同时,项目组成员通过国家级媒体广泛宣传科普海绵城市理念与知识,及时纠正、阻止社会上关于海绵城市“无用论”的错误认知及其舆情传播。
(5)研究不足及改进措施。一是研究的案例还不够充分,目前得出的相关技术参数仅仅基于杭州、嘉兴等城市的现况,个别案例结论尚不能简单推论于其他城市与地区,更具一般意义的结论有待下一步更多案例城市的佐证与修正;二是海绵城市建设的连片示范效应尚未显现,随着国家全域示范海绵城市的推进建设,亟需持续跟踪并深入开展“连片海绵建成区”的生态环境效应及其科学机理研究。
四
推广应用情况和应用前景
团队以各种方式将研究成果及时转化,服务区域经济和社会建设,推动海绵城市持续建设和健康发展,具有良好的应用前景。
推广应用情况
(1)决策建议与科普宣传。为了促进课题研究成果转化,一方面,团队及时将阶段性研究成果以决策咨询报告的形式“向上反映”。在调查国家两批海绵试点城市、梳理总结国际上发达国家雨洪管理实践经验的基础上,团队撰写了系列调研咨询报告,其中四份报告分别得到国务院参事、住建部主要领导和浙江省委省政府主要领导批示,并被住建部、浙江省住建厅和宁波市住建委采纳应用;另一方面,团队及时将阶段性研究成果以各种形式“向下宣传”。首席专家和团队成员通过在国家、省和地方三级的电视、报纸等媒体平台上宣传普及海绵城市理念和知识,纠正社会对海绵城市的认知误区,助推海绵城市持续发展。
(2)咨询服务与技术创新。主持编写了《浙江省低影响开发设施运维技术导则》、《浙江省海绵城市建设区域评估标准》、《杭州市建设项目海绵城市设计文件编制导则(试行)》等技术文件,填补了浙江省及相应地级市在海绵城市建设领域技术规范的空白,为海绵城市项目建设提供了指引。
(3)受聘作为专家团队全过程服务于海宁、兰溪、温岭三个省级试点城市,开展海绵城市建设技术服务咨询、专项规划编制及绩效评价工作,协助服务推进海绵城市建设,建成了一批海绵城市示范项目。
(4)针对当前海绵城市建设实践中的技术难题开展研究开发工作,在绿地系统和雨水处理系统两个领域获得发明专利与实用新型专利授权共4项,分别为《一种低势绿地系统》、《一种新型低势绿地系统》、《一种城市雨水处理系统》、《一种蓄水慢渗型绿地系统》。


图2 部分推广应用相关材料应用前景
(1)利用本研究提出的基于“致灾体危险性+承载体脆弱性”两相结合的城市水灾害风险评估体系与分析框架,可以创新国土空间规划“双评价”及“三区三线”政策区划的内容与方法,实现国土空间关键资源要素——水的全域、全过程管控。
(2)利用本研究提出的基于“结构指数-建设成效”关联分析的海绵城市防灾原理与减灾技术,纠正了“一刀切”的海绵城市规划建设技术参数,极大地优化海绵城市规划设计的技术标准,能有效提高海绵城市建设实效。
(3)利用本研究揭示的海绵城市建设过程中“制度-管理-技术”这一关键风险致因链及其动态演化规律,可以有效规避海绵城市建设过程中的各类风险,提高海绵城市建设综合绩效。
五
经济社会效益
1
出版译著与发表学术论文
组织翻译了目前国际上最新有关雨洪管理的英文原著“Sustainable Surface Water Management A Handbook for SuDS 《可持续地表水管理——可持续排水系统(SuDS)手册》(中国建筑工业出版社,2020年6月)”,系统整理先发国家管理的理论与实践经验,为中国海绵城市建设工作提供了新的视角与视域。调研总结国家海绵试点城市建设过程中存在的问题与经验,探索海绵城市建设理论与关键技术,共发表系列论文39篇。
2
技术服务与知识产出
项目组全过程服务于浙江省海绵城市建设,攻克关键技术与难题,申请发明专利3项,实用新型专利6项。主持编写《浙江省海绵城市规划设计导则(试行)》、《浙江省低影响开发设施运维技术导则》、《浙江省海绵城市建设区域评估标准》等4部省级标准与导则已在全省范围内应用施行;编写的《杭州钱塘新区海绵城市建设指导手册》等7部地方城市技术手册,有效指引海绵城市的特色建设。
3
教研融合与成果获奖
依托项目培养海绵城市领域研究生13名(另有7名在校生继续从事海绵领域研究),就职于浙江省建筑设计研究院、杭州市城市规划设计研究院、湖州市自然资源和规划局等相关科研与管理单位,从事海绵城市建设一线工作。近三年,项目研究成果共获得10项国家级及省级优秀规划设计奖项,其中国家级奖项4项,省级奖项6项。
六
知识产权情况及他人评价
1
系列咨询报告被国家相关部门与省领导批示
时任副省长彭佳学对团队发表于2019年第3期《智库报告》的文章《高水平打造海绵城市建设“浙江模板”的若干建议》批示,并指示省住建厅研究。
时任浙江省委副书记、宁波市委书记郑栅洁对团队发表于2020年第2期《智库报告》的文章《打造绿色屋顶“浙江模板”,高水平推进全省“立体大花园”建设》批示“沈敏(时任宁波分管城建市长)同志阅。这方面要有行动,可从空中垃圾清理开始并结合做”。随后批示下转宁波市住建委,并在宁波市后续旧城改造与未来社区建设中广泛应用,取得了良好的社会与环境效益。
国务院仇保兴参事对课题组提供的报告——《推进绿色屋顶建设,打造美丽健康中国》批示“该文观点明确扼要,可供生态绿色建筑专委会借鉴”。
住建部副部长易军对团队发表于2020年第5期《决策参考》的文章《践行绿色屋顶理念、建设美丽健康中国》批示“请标定司认真阅研”,住建部标定司专门为此召开绿色屋顶的线上研讨会,项目组进行了专题发言。之后2021年国家政府工作报告中明确提出要扎实做好碳达峰、碳中和各项工作。2021年全国政协十三届四次会议相关委员提出《将屋顶绿化纳入城市建设规划,提高人居环境质量,增强城市碳中和能力》提案,与项目组1年前撰写的建议报告和研究成果不谋而合。受住建部委托,项目组撰写了答复函。
2
项目结题报告获同行积极评价
国内多名权威专家对国家重大社科基金项目“海绵城市建设风险评估与管理机制”报告的评阅意见指出:“课题创新了海绵城市风险评估方法,完善了相关风险评估理论……弥补了该领域研究的不足,对海绵城市防灾减灾原理与关键技术参数研究具有较高的指导意义……提出了海绵城市建设风险防控的体系化策略建议,具有重要的理论意义与实践价值”(华东师范大学宁越敏教授);“团队的协同研究组织良好,多学科交叉以及科研、实践相结合的方式卓有成效,内容覆盖面广,全面响应了全球气候变化与中国快速城市化中的系列涉水生态环境变化议题,紧密追踪我国海绵试点城市建设过程中存在的系列问题,研究思路清晰,整体设计科学,技术路线合理,基础工作扎实……取得了良好的经济社会与生态环境成效”(华南理工大学王世福教授);“课题研究成果较好地回应了海绵城市技术体系不完善和试点建设碎片化的难题,团队以各种方式将研究成果及时转化,服务区域经济建设,推动海绵城市持续建设和健康发展,取得了良好的环境效益和经济效益。可为国家完善海绵城市建设技术体系和完善海绵城市管理制度提供科学依据,有助于促进水的良性循环和城市的健康发展”(同济大学颜文涛教授)。
3
多项阶段性成果获重要科技奖励
依托项目核心研究内容,《海绵城市设施规划布局的关键技术及应用》获得2021年浙江省规划科技进步一等奖;《杭州市海绵城市专项规划》等7项成果获得全国和省两级优秀城乡规划设计奖;《可持续雨洪管理的中国方案——国家试点海绵城市建设调查报告》等科技报告获得浙江省大学生“挑战杯”科技竞赛特等奖和全国三等奖。
供稿人:陈前虎,浙江工业大学教授
【免责声明】本公众号发布的内容仅供学习交流使用,不以任何形式进行牟利。内容版权归原作者所有。如有侵犯您的权益,请及时与我们联系,我们将于第一时间协商版权问题或删除内容。内容为作者个人观点,不代表本公众号立场和对其真实性负责。
你可能还想看这些
利兹·夏普:重建英国向海绵城市的转型——公众参与的作用 | 水网地区城乡发展与规划国际会议
点击图片阅读全文
住建部:将海绵城市建设理念落实到城市规划建设管理全过程
点击图片阅读全文
任心欣:深圳市海绵城市规划与实践 | 学术季
点击图片阅读全文原标题:《规划科技进步奖三等奖 | 海绵城市规划建设关键技术》
本文为澎湃号作者或机构在澎湃新闻上传并发布,仅代表该作者或机构观点,不代表澎湃新闻的观点或立场,澎湃新闻仅提供信息发布平台。申请澎湃号请用电脑访问http://renzheng.thepaper.cn。





- 报料热线: 021-962866
- 报料邮箱: news@thepaper.cn
互联网新闻信息服务许可证:31120170006
增值电信业务经营许可证:沪B2-2017116
© 2014-2026 上海东方报业有限公司




