- +1
癌症免疫治疗新突破:复旦同济研究团队揭秘组合策略
原创 转网

本文为转化医学网原创,转载请注明出处作者:Rainbow
导读:最近的研究确定了FBXO38作为T细胞中PD-1蛋白降解的关键调节因子,为癌症免疫治疗提供了一个新的靶点和策略。
11月7日,复旦大学和同济大学研究团队共同在期刊《Cell Reports》上在线发表题为“FBXO38 mediates FGL1 ubiquitination and degradation to enhance cancer immunity and suppress inflammation”的研究论文,研究确定了FBXO38作为免疫检查点蛋白FGL1的E3连接酶,阐明了FBXO38介导的FGL1稳定的调控机制,并在多种肿瘤中建立了FBXO38与癌症免疫应答的关联。研究不仅揭示了FBXO38通过增强癌症免疫和抑制癌症炎症以抑制肿瘤生长的功能,而且提供了癌症免疫治疗的组合策略。
https://www.cell.com/cell-reports/fulltext/S2211-1247(23)01374-8研究背景
01
免疫检查点疗法通过阻断抑制性途径来释放T淋巴细胞的功能,已经显示出有希望的治疗效果。近年来,针对细胞毒性T淋巴细胞相关抗原-4(CTLA-4)和PD-1/PD-L1的免疫疗法已被用于临床晚期肿瘤的治疗,并取得了较高的客观缓解率。不幸的是,一些癌症患者在接受免疫检查点阻断治疗后出现了假性进展或过度进展。因此,需要改进和发展免疫疗法的疗效以及针对新的免疫检查点途径的策略。
纤维蛋白原样蛋白1(FGL1)是肝脏分泌的与增殖和新陈代谢相关的因子。FGL1在人类癌细胞中高度分泌,并且癌症患者血浆中升高的FGL1与对抗PD-L1/PD-1治疗的耐药及预后不良相关。因此,FGL1在癌症临床治疗中具有作为另一个免疫检查点靶点的潜力。最近的研究揭示了翻译后修饰(PTMs)在控制PD-L1蛋白水平和调节癌症免疫中的关键作用。基于这些发现,针对FGL1的翻译后修饰也许是一种很有前景的抗肿瘤治疗策略。因此,在癌细胞中鉴定FGL1对不同刺激的翻译后修饰调节因子具有重要意义。
FBXO38属于F盒蛋白家族,具有典型的F盒结构域,与SKP1相互作用形成SCF(Skp1-cullin-F-box)E3泛素连接酶复合物,并且积极调节泛素化过程,控制蛋白稳定性和功能。最近的研究确定了FBXO38作为T细胞中PD-1蛋白降解的关键调节因子,为癌症免疫治疗提供了一个新的靶点和策略。由于FBXO38调节T细胞功能并且在癌细胞中高表达,其在肿瘤中的功能值得探索。
IL-6在应对损伤或感染中扮演重要角色,参与免疫反应、炎症、造血,甚至与多种肿瘤的发展有关。IL-6被证实可以促进细胞增殖,增强肿瘤的转移,并且在表达免疫检查点PD-L1和FGL1时起着必要作用。
研究发现
02
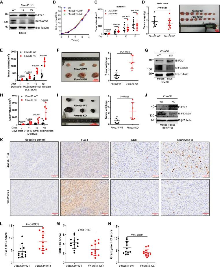
在这项研究中,研究人员确定了FBXO38作为一个泛素连接酶E3,调节FGL1的稳定性。FBXO38的过表达导致通过蛋白酶体依赖途径增加了FGL1的泛素化和降解。FBXO38的缺乏促进了癌细胞对T细胞介导的细胞毒性的抵抗。更重要的是,FBXO38与人类非小细胞肺癌(NSCLC)样本中FGL1和IL-6的丰度呈负相关。FBXO38缺乏的肿瘤表达了更高水平的IL-6,并对抗FGL1和IL-6联合治疗更为敏感。综合而言,研究结果揭示了FBXO38通过调节肿瘤中FGL1的丰度以增强癌症免疫的功能,并暗示着联合应用抗FGL1和抗IL-6治疗可能会为非小细胞肺癌患者带来显著的临床益处,特别是对于表达低水平FBXO38的肿瘤。FBXO38基因敲除促进肿瘤生长
并且减少肿瘤内免疫细胞的浸润
03
研究人员利用小鼠MC38结肠腺癌肿瘤模型和小鼠B16F10黑色素瘤肿瘤模型探索了FBXO38在实体肿瘤中的功能。研究人员利用CRISPR-Cas9基因组编辑技术删除了Fbxo38(Fbxo38-KO)。结果显示,Fbxo38的缺失增加了Fgl1的表达。与Fbxo38基因型为WT的MC38和B16F10细胞相比,Fbxo38-KO MC38细胞或B16F10细胞在体外增殖速率以及裸鼠体内肿瘤生长方面表现出类似的特征,这表明Fbxo38在免疫缺陷小鼠中不会对MC38和B16F10细胞的增殖或肿瘤生长起显著的内在作用。为了阐明FBXO38通过调节FGL1在体内对癌细胞免疫抑制的作用,Fbxo38-WT/KO MC38和B16F10细胞分别被皮下注射到C57BL6/J小鼠的背侧。结果显示,Fbxo38-KO显著促进了小鼠体内的肿瘤生长。研究人员解剖了MC38或B16F10细胞来源的肿瘤组织,并显示Fbxo38-KO在体内增加了Fgl1蛋白水平。肿瘤组织的免疫组织化学染色(IHC)显示,Fbxo38-KO增加了Fgl1蛋白水平,并减少了肿瘤浸润CD8+T细胞、CD4+T细胞、NK细胞以及疱粒素B水平的数量。此外,Fbxo38-KO增加了肿瘤浸润的巨噬细胞和T-regs,但对肿瘤浸润的中性粒细胞没有影响。为了研究肿瘤浸润T细胞的耗竭表型,研究人员比较了两组之间PD1+ Tim3+ T细胞的情况。结果显示,与Fbxo38-WT组相比,Fbxo38-KO组的耗竭T细胞更多。研究人员检测了小鼠血浆中FGL1的表达,并发现Fbxo38-KO增加了小鼠血浆中Fgl1蛋白的水平,这表明敲除Fbxo38导致细胞内FGL1水平和FGL1的分泌均增加。综合而言,结果表明,Fbxo38耗竭介导的FGL1稳定会减少CD8+T细胞的浸润。
研究结果
04
综上所述,研究确定了FBXO38作为免疫检查点蛋白FGL1的E3连接酶,阐明了FBXO38介导的FGL1稳定的调控机制,并在多种肿瘤中建立了FBXO38与癌症免疫应答的关联。研究不仅揭示了FBXO38通过增强癌症免疫和抑制癌症炎症以抑制肿瘤生长的功能,而且提供了癌症免疫治疗的组合策略。
参考资料:
https://www.cell.com/cell-reports/fulltext/S2211-1247(23)01374-8
注:本文旨在介绍医学研究进展,不能作为治疗方案参考。如需获得健康指导,请至正规医院就诊。
本文为澎湃号作者或机构在澎湃新闻上传并发布,仅代表该作者或机构观点,不代表澎湃新闻的观点或立场,澎湃新闻仅提供信息发布平台。申请澎湃号请用电脑访问http://renzheng.thepaper.cn。





- 报料热线: 021-962866
- 报料邮箱: news@thepaper.cn
互联网新闻信息服务许可证:31120170006
增值电信业务经营许可证:沪B2-2017116
© 2014-2026 上海东方报业有限公司




