- +1
问界试驾车出事故?余承东回应
11月13日,一起问界M5智驾版“骑上”比亚迪海豚的事故引发关注。

网传视频截图
网传视频中,被撞车辆在路口暂时停车时,前方的问界M5从广场上倒车时突然加速,随后快速撞上后车左侧,将后车撞歪。问界M5后轮则直接撞上了后车的车顶。
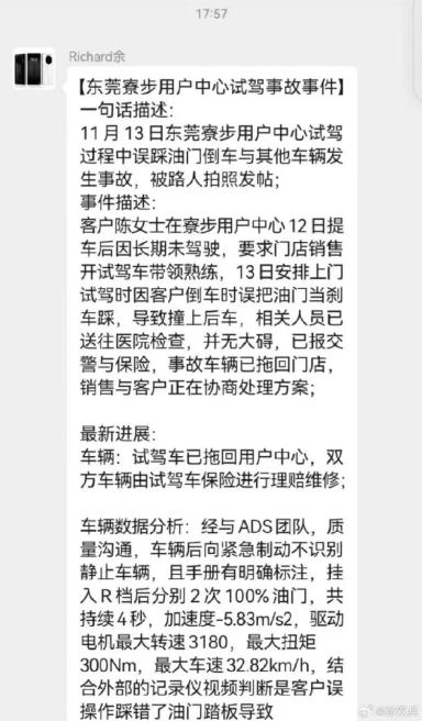
11月13日傍晚,余承东通过群聊对该AITO问界东莞寮步用户中心试驾事故作出进一步解释及回应。
余承东表示,用户11月12日提车后,11月13日安排上门试驾。过程中因客户倒车时误把油门当刹车踩,导致撞上后车。相关人员送院检查后无大碍,事故车辆已拖回门店,销售正与客户协商处理方案。

网传余承东在群聊中回复的截图
对于AEB功能的未介入,余承东表示,经与ADS团队、质量沟通,车辆后向紧急制动不识别静止车辆,且手册有明确标注,挂入R档后分别2次100%油门,共持续4秒,加速度-5.83m/s⊃2;,驱动电机最大转速3180,最大扭矩300Nm,最大车速32.82km/h,结合外部的记录仪视频判断是客户误操作踩错了油门踏板导致。
根据公开资料显示,AEB(Autonomous Emergency Braking)即汽车自动紧急制动系统,是辅助刹车的电子系统,通过雷达检测与前方车辆或障碍物的距离,并通过电子控制单元进行分析,根据不同的距离和速度判断是否有碰撞的危险,向驾驶员发出警报,最大限度地进行自动紧急刹车或使车辆减速,从而降低与前方车辆或行人发生碰撞的概率,避免事故发生。
11月13日晚间23时左右,@AITO汽车官微发布关于东莞寮步用户中心试驾事故事件的声明:
2023年11月13日,东莞寮步用户在试驾过程中发生事故。经后台数据分析且与试驾用户确认,用户误将加速踏板当做制动踏板导致事故发生。根据事故车辆数据显示,车辆挂入R档后分别两次将油门100%踩到底,共持续4秒,加速度 -5.83m/s⊃2;,期间驱动电机最大转速3180转/分,最大扭矩300N·m,最大车速32.82km/h。目前,双方车辆已由试驾车保险进行理赔维修,所幸事故未造成任何人员受伤。

近期,关于AEB功能,曾引发汽车圈大论战。
11月初,小鹏汽车CEO何小鹏在接受媒体采访谈及AEB时称,“第一,大部分人可能从来没有碰过AEB。第二,友商讲了AEB,我认为99%是假的,它就是造假,那些宣传都不是公司官方发布的,全是来自小视频。我们的人也去问了,它的AEB根本不能开,路上误刹车的情况太多了。”
随后,余承东在朋友圈针对AEB技术发文称,“居然有车企的一把手还根本没有搞懂。”他表示,“一些人根本就没有搞懂AEB为何物!跟有人说智能驾驶就是忽悠,几乎如出一辙!”

有关AEB的讨论已不再局限于余承东和何小鹏,多家车企大佬也正在加入其中。几经论战后,11月9日,何小鹏在微博账户公开发文,称其与余承东就技术路线进行了探讨,但没有给出结论,只是对余承东的建议和大度表达了感谢,并感慨“有时候误会后更容易成为好朋友”。


来源 @AITO汽车、中国基金报、券商中国、新浪微博
原标题:《问界试驾车出事故?余承东回应》
本文为澎湃号作者或机构在澎湃新闻上传并发布,仅代表该作者或机构观点,不代表澎湃新闻的观点或立场,澎湃新闻仅提供信息发布平台。申请澎湃号请用电脑访问http://renzheng.thepaper.cn。





- 报料热线: 021-962866
- 报料邮箱: news@thepaper.cn
互联网新闻信息服务许可证:31120170006
增值电信业务经营许可证:沪B2-2017116
© 2014-2025 上海东方报业有限公司




