- +1
电费要降?西藏电价标准来了!
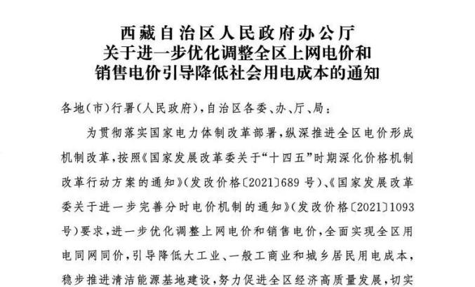
近日,西藏自治区人民政府办公厅印发《关于进一步优化调整全区上网电价和销售电价引导降低社会用电成本的通知》(藏政办发〔2023〕28号),规范调整销售电价类别及标准,其中:
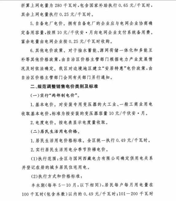
☞居民生活用电价格标准:
全区统一执行0.49元/千瓦时。
☞农牧业生产用电价格:
拉萨市、日喀则市、山南市、林芝市、那曲市和阿里地区执行0.20元/千瓦时。
昌都市分两步实现全区同价。自文件执行之日起至2024年12月31日期间用电价格为0.17元/千瓦时,自2025年1月1日起执行0.20元/千瓦时。
☞大工业用电价格标准:
拉萨市、日喀则市、山南市、林芝市、那曲市和阿里地区执行0.66元/千瓦时。
由主管部门认定的大工业中属于限制类、淘汰类用户用电价格,继续执行0.72元/千瓦时。
昌都市分两步实现全区同价。自文件执行之日起至2024年12月31日期间用电价格为0.63元/千瓦时,自2025年1月1日起所有大工业用户统一执行0.66元/千瓦时。
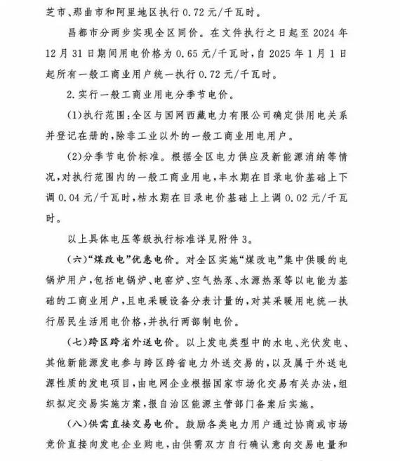
☞一般工商业用电价格标准:
拉萨市、日喀则市、山南市、林芝市、那曲市和阿里地区执行0.72元/千瓦时。
昌都市分两步实现全区同价。在文件执行之日起至2024年12月31日期间用电价格为0.65元/千瓦时,自2025年1月1日起所有一般工商业用户统一执行0.72元/千瓦时。
该通知自2023年12月1日起实施,此前相关政策文件与本通知精神不一致的,一律以本通知为准。期间遇国家政策调整的,将及时制定公布我区实施办法。
《通知》全文如下
↓↓↓















更多精彩,请关注西藏女性视频号↓

来源:西藏日报
编辑:自治区妇联宣传部
审核:西藏自治区妇联
声明:除原创内容及特别说明之外,推送稿件文字及图片均来自网络及各大主流媒体。版权归原作者所有。如认为内容侵权,请联系我们删除。
原标题:《电费要降?西藏电价标准来了!》
本文为澎湃号作者或机构在澎湃新闻上传并发布,仅代表该作者或机构观点,不代表澎湃新闻的观点或立场,澎湃新闻仅提供信息发布平台。申请澎湃号请用电脑访问http://renzheng.thepaper.cn。





- 报料热线: 021-962866
- 报料邮箱: news@thepaper.cn
互联网新闻信息服务许可证:31120170006
增值电信业务经营许可证:沪B2-2017116
© 2014-2025 上海东方报业有限公司




