- +1
各类抗菌药物特点及适应证的区别,这下彻底记住了
2023 年 11 月 18 日 ~ 24 日是世界提高抗微生物药物耐药性认识周,抗微生物药物耐药性对人类、动物、植物和环境均构成巨大威胁,因此呼吁大家协力加强对抗微生物药物耐药性的预防。本文主要了解抗菌药物的部分,抗菌药物种类繁多,适应证、作用机理及副作用各不相同,下面对以上内容为大家做一个整理。
抗菌药物的分类与特点
按药效可分为以下 4 类:
第 I 类:繁殖期杀菌剂:如青霉类、头孢菌素类
第 II 类:静止期杀菌剂:如氨基糖苷类、多粘菌素类
第 III 类:速效抑菌药:如四环素类、氯霉素类与大环内酯类
第 Ⅳ类:慢效抑菌药:如磺胺类
以上 4 类药的联用效果为:
I+II = 协同(增强);I+III = 拮抗(可能);II+III = 协同(增强或相加);I+Ⅳ= 协同
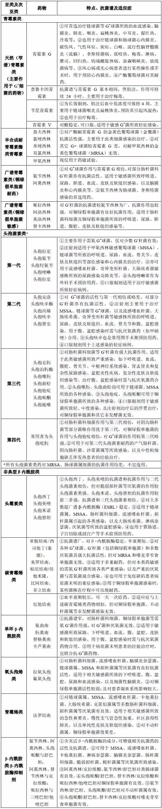
根据结构,抗菌药物可分为以下几大类,部分大类中还含有多种小类或亚类:
1
β-内酰胺类
这类药物均含有 β 内酰胺环;可抑制细菌细胞壁合成,激活细菌自溶酶。其又可分为青霉素类、头孢菌素类、非典型 β 内酰胺类和 β 内酰胺酶抑制剂等亚类(表 1)。因其对革兰阳性(G+)、革兰阴性(G-)菌及部分厌氧菌都有抗菌作用,且抗菌活性强、毒副反应低、适应证广,所以临床较为常用。
应用 β-内酰胺类药物时需注意:
① 必须详细询问相关过敏史,并先做皮肤试验,对相关药物过敏者禁用;
② 青霉素钾盐不可快速静脉注射;
③ 头孢哌酮、拉氧头孢可导致低凝血酶原血症或出血;头孢哌酮、头孢美唑、头孢米诺、拉氧头孢可引起戒酒硫样反应,应注意预防;
④ 近年来非发酵菌尤其是不动杆菌属细菌对碳青霉烯类药物的耐药率迅速上升,肠杆菌科细菌中亦出现部分碳青霉烯类耐药,已严重影响其临床疗效。因此,该类药物不宜用于轻症感染,更不可作为预防用药。
附表 β-内酰胺类药物的分类及特点
2氨基糖苷类
作用于细菌核糖体 70S、30S 亚基,抑制蛋白质合成,破坏细菌细胞膜完整性,属静止期、浓度依赖性杀菌剂。目前仍是治疗需氧 G- 杆菌严重感染的重要药物。常用者包括:链霉素、卡那霉素、庆大霉素、妥布霉素、阿米卡星、奈替米星、依替米星、西梭霉素、核糖霉素、异帕米星、达地米星、阿斯米星、地贝卡星和新霉素等。
其共同特点是抗菌谱广,抗 G- 杆菌活性强于青霉素类和第一代头孢菌素类药物;对葡萄球菌属细菌有良好抗菌作用;与 β-内酰胺类、万古霉素类合用可产生协同作用等;无抗厌氧菌活性;对链球菌作用差;有耳、肾毒性。
具体适应证包括:
① 中、重度肠杆菌科细菌等 G- 杆菌感染。
② 庆大霉素、妥布霉素、奈替米星、阿米卡星、异帕米星、小诺米星、依替米星等对铜绿假单胞菌有强大抗菌活性。常和具有抗铜绿假单胞菌作用的 β-内酰胺类或其他抗菌药物联用于中、重度铜绿假单胞菌感染。但链霉素、卡那霉素等对铜绿假单胞菌无作用。
③ 链霉素或庆大霉素可治疗土拉菌病、鼠疫及布鲁菌病,用于后者需和其他抗菌药物联用。
④ 联合用于严重葡萄球菌属、肠球菌属或鲍曼不动杆菌感染的治疗(非首选)。
⑤ 链霉素、阿米卡星和卡那霉素可用于结核病联合化疗。
⑥ 新霉素仅可口服用于结肠手术前准备,或局部用药;巴龙霉素仅可口服用于肠道隐孢子虫病。
⑦ 用药期间应监测肾功能,严密观察患者听力、前庭功能、神经肌肉阻滞症状并及时处理;因毒性较大,门、急诊中常见的呼吸道感染及单纯性尿路感染初发病例不宜选用。
3
大环内酯类
作用于细菌核糖体 50S 亚基,抑制蛋白质合成。通常为速效抑菌剂,高浓度时对敏感菌为杀菌剂。对大多数 G+ 菌、部分 G- 菌及一些非典型病原体,如军团菌、螺旋体、肺炎支原体、衣原体、立克次体、弓形虫、非典型分枝杆菌感染也有良效。
第一代药物包括红霉素、琥乙红霉素、麦白霉素、交沙霉素、乙酰螺旋霉素、麦迪霉素等,目前已较少应用。第二代药物包括罗红霉素、克拉霉素、阿奇霉素,副作用减少,疗效增加。但细菌对这类药物的耐药性已不断增多。泰利霉素和喹红霉素为第三代该类药,对前述耐药菌有良好作用,且抗菌谱更广,有较好应用前景。
具体适应证包括:
① 作为青霉素类过敏患者的替代药物,用于治疗链球菌敏感株所致的五官科感染及轻、中度肺炎、猩红热和蜂窝织炎;
② 治疗白喉及白喉带菌者、空肠弯曲菌肠炎、百日咳、气性坏疽、梅毒、李斯特菌病;
③ 用于心脏病及风湿热患者预防细菌性心内膜炎和风湿热;
④ 治疗军团菌病、衣原体属、支原体属等所致的呼吸道及泌尿生殖系统感染;
⑤ 第一代药物主要用于上述感染的轻症患者;
⑥ 阿奇霉素、克拉霉素等尚可用于流感嗜血杆菌、卡他莫拉菌所致的社区获得性呼吸道感染;或与其他抗菌药物合用于鸟分枝杆菌复合群感染的防治。克拉霉素也可用于幽门螺杆菌的联合治疗。
⑦ 红霉素及克拉霉素禁与特非那丁合用,以免引起心脏不良反应。肝功能损害者如有指征应用,需适当减量并定期复查肝功能。
4
四环素类
包括四环素、金霉素、土霉素及半合成的多西环素、美他环素和米诺环素。可作用于细菌核糖体 30S 亚基,抑制细菌蛋白质合成。抗菌谱广,对葡萄球菌属、链球菌属、大肠埃希菌、克雷伯菌属、布鲁菌属、不动杆菌属、嗜麦芽窄食单胞菌等,有良好抗菌活性。
作为首选或可选药物,可用于以下疾病的治疗:
① 立克次体病,如流行性斑疹伤寒、地方性斑疹伤寒、洛矶山热、恙虫病、柯氏立克次体肺炎和 Q 热。
② 支原体感染,如支原体肺炎、解脲脲原体所致的尿道炎等。
③ 衣原体属感染,如衣原体肺炎、鹦鹉热、性病淋巴肉芽肿、宫颈炎及沙眼衣原体感染等。
④ 回归热、布鲁菌病(需与氨基糖苷类联合应用)、霍乱、兔热病和鼠疫。
⑤ 治疗青霉素类过敏患者的破伤风、气性坏疽、雅司、梅毒、淋病和钩端螺旋体病。
⑥ 炎症反应显著的痤疮。
⑦ 米诺环素可作为多重耐药鲍曼不动杆菌感染的联合用药。
5
氟喹诺酮类
可作用于细菌 DNA 旋转酶,阻断 DNA 复制。常用者包括诺氟沙星、氧氟沙星、环丙沙星、左氧氟沙星、莫西沙星等。其中左氧氟沙星、莫西沙星对 G+ 球菌、衣原体属、支原体属、军团菌等细胞内病原或厌氧菌的作用强。
其主要适应证包括:
① 肺炎克雷伯菌、肠杆菌科细菌和铜绿假单胞菌等 G- 杆菌所致的尿路及下呼吸道感染、前列腺炎和非淋菌性尿道炎、宫颈炎。
② 诺氟沙星限用于单纯性下尿路感染或肠道感染。但其耐药株已超过 50%。
③ 左氧氟沙星、莫西沙星等可用于链球菌所致的五官科感染;肺炎链球菌、支原体、衣原体,以及敏感 G- 杆菌所致的下呼吸道感染。
④ 可首选用于伤寒沙门菌、志贺菌属、非伤寒沙门菌属、副溶血弧菌等所致的成人肠道感染。
⑤ 治疗腹腔、胆道及盆腔感染时,需与甲硝唑等抗厌氧菌药物合用。
⑦ 莫西沙星可单药治疗轻症复杂性腹腔感染。
⑧ 治疗 MRSA 属感染。但 MRSA 对本类药物耐药率高。
⑨ 左氧氟沙星等部分品种可作为耐药结核分枝杆菌和其它分枝杆菌感染的二线联合用药。
⑩ 已不推荐本类药物用于淋球菌感染,并应严格限制其作为外科围手术期预防用药。
注意事项:18 岁以下未成年患者避免使用。制酸剂和含钙、铝、镁等金属离子的药物可减少本类药物吸收,应避免同服。不宜用于有癫痫或其他中枢神经系统基础疾病的患者。
6
林可酰胺类
包括林可霉素和克林霉素。可作用于细菌核糖体 50S 亚基,抑制蛋白质合成;并能清除细菌表面 A 蛋白和绒毛状外衣,使其易被吞噬和杀灭。对 G+ 菌及厌氧菌具良好活性,但肺炎链球菌等对其耐药性高。克林霉素的效果优于林可霉素,临床使用也更多。
其适应证包括:
① 敏感厌氧菌及需氧菌(链球菌及金葡菌等)所致的下呼吸道、血流、皮肤及软组织感染、骨髓炎;
② 与抗需氧 G- 菌药物联用,治疗妇产科及腹腔感染。
③ 应注意抗生素相关腹泻和假膜性肠炎的可能,如有可疑应及时停药。
④ 有神经肌肉阻滞作用,应避免与其他神经肌肉阻滞剂合用。
7
甘氨酰环素类
目前只有替加环素。其作用机理和抗菌谱与四环素类相似,但目前的耐药率较低。对耐多药的葡萄球菌属、肠球菌属、链球菌属、肠杆菌科细菌、不动杆菌具高度抗菌活性。
对棒状杆菌、乳酸杆菌、明串珠菌属、厌氧菌、快速生长分枝杆菌、李斯特菌,以及支原体等也敏感。对鲍曼不动杆菌、嗜麦芽窄食单胞菌体外具抗菌活性。但铜绿假单胞菌和变形杆菌属对其耐药。
目前 FDA 仅批准用于治疗以上敏感菌所致的各类复杂性成人腹内感染、复杂皮肤和软组织感染,以及社区获得性肺炎。但国内也用于某些特定细菌,尤其是多重耐药菌所致重症感染的治疗。为减少耐药细菌的出现,专家建议将其作为最后选择,并避免单用。
8
氯霉素类
包括氯霉素、甲砜霉素,可作用于细菌核糖体 50S 亚基,抑制蛋白质合成。具广谱抗微生物作用,包括 G+、G- 菌、厌氧菌、立克次体属、螺旋体和衣原体属等。
因病原菌对其耐药性高及骨髓抑制等严重不良反应,氯霉素的应用普遍减少。但其易透过血-脑、血-眼屏障,并对伤寒沙门菌、立克次体等细胞内病原体有效,仍有一定应用指征。
如治疗氨苄西林耐药流感嗜血杆菌、脑膜炎奈瑟菌及肺炎链球菌所致的脑膜炎;与青霉素合用于耳源性脑脓肿等。用药期间应定期监测周围血象,并避免长疗程用药。
甲砜霉素对流感嗜血杆菌、肺炎链球菌和脑膜炎奈瑟菌有杀菌作用;对其他细菌仅有抑菌作用。而铜绿假单胞菌、不动杆菌属、肠杆菌属、粘质沙雷菌、吲哚阳性变形杆菌属、MRSA 和肠球菌属对其耐药。其副作用较氯霉素稍低,也可用于敏感菌所致的呼吸道、尿路、肠道等感染。
9
利福霉素类
包括利福平、利福霉素 SV、利福喷汀及利福布汀等。抗菌谱广,对分枝杆菌属、G+ 菌、G- 和不典型病原体有效。
适应证:
① 利福平是结核病、非结核分枝杆菌感染、麻风等联合化疗的主要药物。利福喷汀可替代利福平作为联合用药之一。利福布汀可用于合并 HIV 患者抗分枝杆菌感染的防治。
② 利福平也可用作脑膜炎奈瑟菌咽部慢性带菌者或流脑密切接触者的预防用药;但不宜用于流脑的治疗,因细菌可能迅速耐药。
③ 在个别情况下,对 MRSA、甲氧西林耐药凝固酶阴性葡萄球菌(MRCNS)所致严重感染,可采用万古霉素联合利福平治疗。
10
糖肽类
包括万古霉素、去甲万古霉素、替考拉宁等。可抑制细菌细胞壁合成,对胞质 RNA 也有作用,不易产生耐药。
适用于:
① 耐药 G+ 菌所致的严重感染,包括 MRSA 或 MRCNS、氨苄西林耐药肠球菌属及青霉素耐药肺炎链球菌所致感染;也可用于对青霉素类过敏患者的严重 G+ 菌感染。
② 治疗粒细胞缺乏症并高度怀疑 G+ 菌感染的患者。
③ 万古霉素尚可用于脑膜炎败血黄杆菌感染。
④ 口服万古霉素或去甲万古霉素,可用于重症或经甲硝唑治疗无效的艰难梭菌肠炎。
⑤ 万古霉素或去甲万古霉素通常不用于手术前预防用药。但在 MRSA 感染发生率高的医疗单位及/或一旦发生感染后果严重的情况下,如某些脑部手术、心脏手术、全关节置换术,也有主张采用其单剂预防用药。
⑥ 替考拉宁不用于中枢神经系统感染的治疗。
⑦ 用药期间应注意监测尿常规、肾功能及听力改变。疗程一般不超过 14 天。
11
多黏菌素类
常用者为多粘菌素 B 和 E。对需氧 G- 杆菌包括铜绿假单胞菌作用强,肾毒性较明显,主要供局部应用;但近年又重新成为多重耐药 G- 菌感染治疗的备选药物。
其全身应用的适应证为:
① 其他药物治疗无效的多重耐药铜绿假单胞菌所致严重感染;以及广泛耐药 G- 菌所致各种感染。
② 局部用于创面感染或雾化吸入治疗呼吸道感染。
③ 口服用作结肠手术前准备,或中性粒细胞缺乏患者清除肠道细菌,降低细菌感染发生率。
④ 应严格掌握使用指征,一般不作为首选用药。
12
环脂肽类
主要为达托霉素。通过与细菌细胞膜结合、引起细胞膜电位快速去极化而杀菌。对葡萄球菌属(包括 MRSA),肠球菌属(包括万古霉素耐药菌株),链球菌属(包括青霉素耐药菌株),JK 棒状杆菌、艰难梭菌和痤疮丙酸杆菌等 G+ 菌具有良好抗菌活性。对 G- 无效。
适用于复杂性皮肤及软组织感染、金葡菌所致血流感染 (包括感染性心内膜炎)。因可被肺泡表面活性物质灭活,故不用于治疗肺炎。
13
噁唑烷酮类
主要为利奈唑胺,可抑制细菌蛋白质合成。对金葡菌(包括 MRSA)、凝固酶阴性葡萄球菌(包括 MRCNS)、肠球菌属(包括 VRE)、各类链球菌(包括青霉素耐药株)均有良好抗菌作用。
对卡他莫拉菌、流感嗜血杆菌、淋病奈瑟菌、艰难梭菌有抗菌作用。对支原体属、衣原体属、结核分枝杆菌、鸟分枝杆菌、巴斯德菌属和脑膜炎败血黄杆菌亦有一定抑制作用。肠杆菌科细菌、假单胞菌属和不动杆菌属等非发酵菌对其耐药。
临床主要用于 MRSA 属、肠球菌属等多重耐药 G+ 菌感染。如万古霉素耐药屎肠球菌感染、MRSA 或青霉素不敏感肺炎链球菌引起的医院获得性肺炎、复杂皮肤及软组织感染。
14
磷霉素类
抗菌谱广,可影响细胞壁早期合成。与 β-内酰胺类、氨基糖苷类合用有协同抗菌作用。
口服剂包括磷霉素氨丁三醇和磷霉素钙,分别用于防治尿路及肠道感染。注射剂可用于治疗金葡菌、凝固酶阴性葡萄球菌(包括 MRCNS 株)和链球菌属、流感嗜血杆菌、肠杆菌科细菌和铜绿假单胞菌所致呼吸道、尿路、皮肤及软组织感染等。
治疗严重感染时需加大剂量并与其他抗菌药联用,如治疗 MRSA 重症感染时,需与糖肽类抗菌药联合。
15
磺胺类
属广谱抗菌药,对 G+ 菌和 G- 均具抗菌作用,但细菌对其耐药现象普遍。主要适应证为:
① 磺胺多辛、复方磺胺甲噁唑、复方磺胺嘧啶等口服易吸收,可用于敏感菌所致的尿路感染、伤寒和其它沙门菌属感染、肺孢子菌肺炎、小肠结肠炎、耶尔森菌、嗜麦芽窄食单胞菌感染;以及部分 MRSA 感染及星形奴卡菌病等的防治。
② 磺胺多辛与乙胺嘧啶等抗疟药联合,可用于氯喹耐药虫株所致疟疾的防治。
③ 柳氮磺吡啶口服不易吸收,主要用于治疗溃疡性结肠炎。
④ 磺胺嘧啶银主要用于预防或治疗烧伤继发创面细菌感染。醋酸磺胺米隆适用于烧伤或大面积创伤后的铜绿假单胞菌感染。
16
硝基咪唑类
包括甲硝唑、替硝唑和奥硝唑等。其适应证包括:
① 各种厌氧菌感染,如腹腔、盆腔感染、肺脓肿、脑脓肿等,治疗混合感染时,需与抗需氧菌药物联用。
② 口服治疗艰难梭菌所致的假膜性肠炎、幽门螺杆菌所致胃窦炎、牙周感染及加德纳菌阴道炎等。但幽门螺杆菌对甲硝唑的耐药率上升,且有地区差异。
③ 肠道及肠外阿米巴病、阴道滴虫病、贾第虫病、结肠小袋纤毛虫等寄生虫病的治疗。
④ 与其他抗菌药物联合,可作为某些盆腔、肠道及腹腔手术的预防用药。
⑤ 用药期间饮酒及含酒精饮料,可产生戒酒硫样反应。
17
呋喃类
包括呋喃妥因、呋喃唑酮和呋喃西林,其临床应用已逐渐减少,且不宜长期应用。呋喃妥因可用于治疗急性单纯性膀胱炎或预防尿路感染。呋喃唑酮主要用于治疗肠道感染。呋喃西林仅局部用于治疗创面、烧伤、皮肤等感染;也可用于膀胱冲洗。
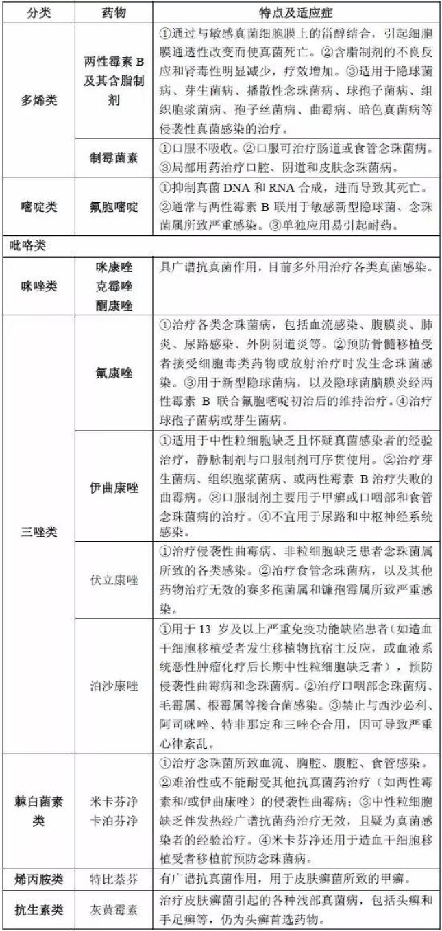
附表:抗真菌药物的分类及特点
来源:丁香园呼吸时间原标题:《各类抗菌药物特点及适应证的区别,这下彻底记住了!》
本文为澎湃号作者或机构在澎湃新闻上传并发布,仅代表该作者或机构观点,不代表澎湃新闻的观点或立场,澎湃新闻仅提供信息发布平台。申请澎湃号请用电脑访问http://renzheng.thepaper.cn。





- 报料热线: 021-962866
- 报料邮箱: news@thepaper.cn
互联网新闻信息服务许可证:31120170006
增值电信业务经营许可证:沪B2-2017116
© 2014-2026 上海东方报业有限公司




