- +1
清华北大共同发文:揭示一种基于cfRNA用于动态监测癌症状态的方法
原创 转网 转化医学网

本文为转化医学网原创,转载请注明出处作者:Rainbow
导读:由于癌症导致的肿瘤细胞的改变可以通过循环血液中的cfDNA和cfRNA来进行检测,因此这些细胞外分子已被广泛用于癌症诊断和预后评估。
11月21日,清华大学和北京大学研究人员共同在期刊《Cell Reports Medicine》上在线发表题为“Cell-free multi-omics analysis reveals potential biomarkers in gastrointestinal cancer patients’ blood”的研究论文,研究人员揭示了结直肠癌和胃腺癌的细胞外核酸景观,使用了包括血浆基因组、表观基因组和转录组分析的匹配数据。研究人员展示了液体活检中多组学的概念并提供了一种基于cfRNA的方法,用于动态监测癌症状态。
https://www.cell.com/cell-reports-medicine/fulltext/S2666-3791(23)00475-5研究背景
01
细胞外核酸分子包括细胞自由DNA(cfDNA)和细胞自由RNA(cfRNA)。这些分子通常是碎片化的,但在血浆中能够抵抗完全降解,这是因为受到细胞外囊泡或结合蛋白的保护。在癌症治疗期间,患者的临床状态受到肿瘤微环境和外周免疫系统等因素的强烈影响。重要的是,细胞自由分子,特别是cfRNA,包括来自这些非肿瘤细胞成分的信号。
许多cfDNA的特征(例如,甲基化模式、突变、拷贝数、片段模式和核小体足迹)已被用于非侵入性的疾病诊断和预后评估。许多cfRNA的特征也可以作为生物标志物,这些特征包括microRNA和环状RNA的丰度、片段拷贝,以及mRNA和长非编码RNA的可变剪接模式。肿瘤细胞中的各种RNA调控元件,例如RNA编辑,也具有潜在的液体活检应用。
据报道,关于肿瘤细胞和组织的多组学数据相对于单一组学数据提供了更全面的对应疾病的理解。在液体活检中,结合使用多种细胞自由分子可以提高诊断效能。然而,在癌症背景下,涉及cfDNA和cfRNA的细胞自由多组学数据的系统性探索尚有限,包括常见的消化道恶性肿瘤,如结直肠癌和胃腺癌。目前用于这两种癌症的诊断和监测的方法缺乏揭示患者之间分子机制的异质性的能力。因此,对表征这两种消化道癌症的常见和独特的细胞外标志的深入探索,可以阐明它们的细胞外生物学特征,并促进非侵入性监测应用的实现。
研究发现
02
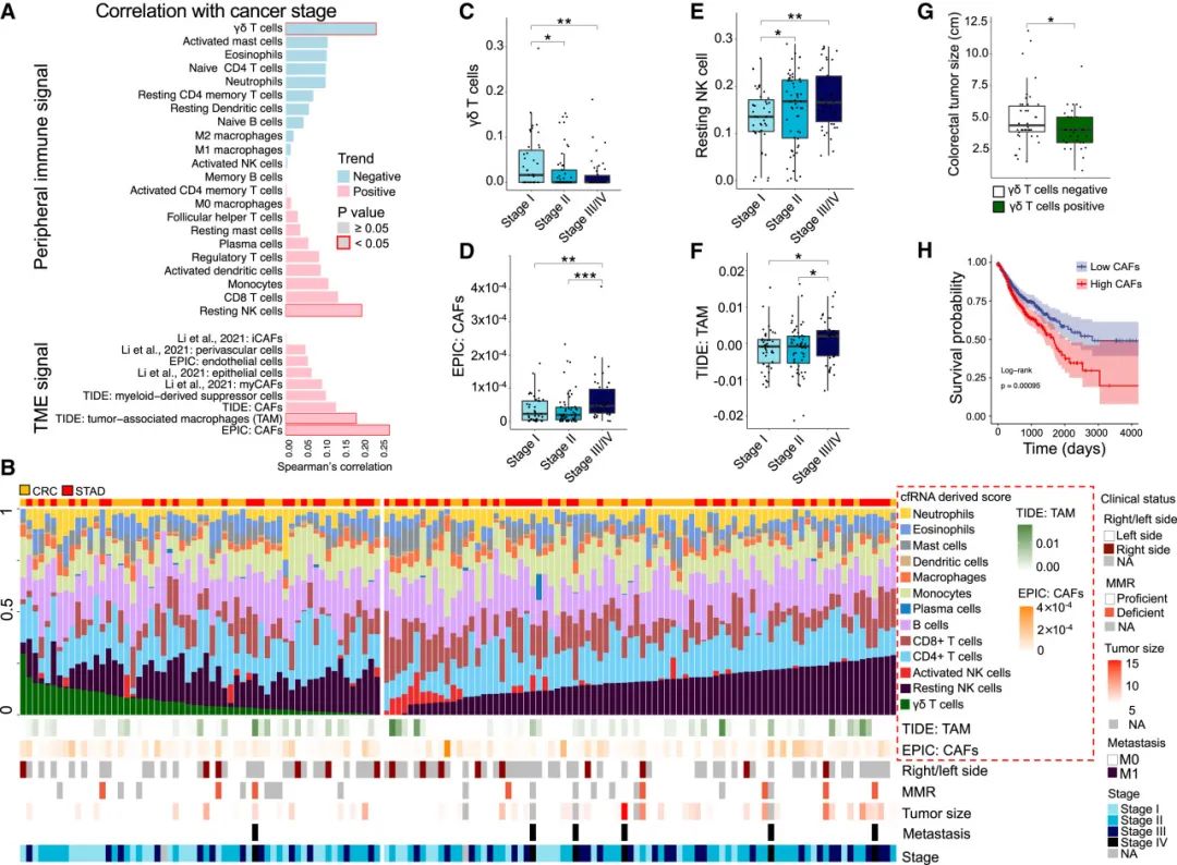
在研究中,研究人员对细胞外多组学数据进行了系统评估,包括甲基化cfDNA免疫沉淀测序(cfMeDIP-seq)、cfDNA全基因组测序(cfWGS)以及总体和小型cfRNA测序(cfRNA-seq)。每组匹配的多组学数据均来自2-3毫升的血浆样本。以结直肠癌和胃腺癌作为消化道癌症的例子,研究人员研究了cfDNA和cfRNA中的各种变化,以描绘细胞外多分子景观。研究人员发现,与单一组学数据相比,多组学数据更适合用于检测癌症基因。特别是,在检测率、富集的功能通路等方面,cfRNA比cfDNA更敏感和信息丰富。此外,研究人员识别出几个在癌症患者中被抑制的外周免疫标记。具体而言,研究人员建立了γδ-T细胞评分和癌相关成纤维细胞(CAF)评分,为癌症阶段和生存等临床状态提供了见解。
血浆cfRNA的特征可以
揭示癌症患者的临床状态
03
为了确认血浆cfRNA的特征在动态监测癌症患者临床状态中的实用性,研究人员使用先前发表的数据(GSE174302)对143个来自结直肠癌(CRC)和胃腺癌(STAD)患者的cfRNA测序数据集进行了调查。研究人员通过对总cfRNA-seq数据进行解卷积(STAR方法)计算了各种细胞类型的特征得分,并确定它们与癌症分期之间的相关性。研究人员发现特定细胞类型(如γδ T细胞、静止NK细胞、M2型肿瘤相关巨噬细胞和CAF)得分与整体癌症分期之间存在显著关联。其中,γδ-T细胞得分和CAF得分分别与癌症分期显示出最大的正相关和负相关(γδ-T细胞得分:Spearman相关系数= -0.2385,p = 0.0022;CAF得分:Spearman相关系数= 0.2734,p = 0.0005)。
此外,研究人员还研究了这两个得分与除癌症分期以外的临床指标之间的相关性。γδ-T细胞得分在结直肠癌患者中与肿瘤大小呈负相关(Spearman相关系数= -0.1700,p = 0.0709),与其抗肿瘤功能一致。在TCGA队列中,血浆来源的CAF得分低的患者(1,006名结直肠癌和胃腺癌患者)显示出显著更长的生存时间(Log-rank p = 0.00095)。研究结果
04
综上所述,在这项研究中,研究人员揭示了结直肠癌和胃腺癌的细胞外核酸景观,使用了包括血浆基因组、表观基因组和转录组分析的匹配数据。研究人员展示了液体活检中多组学的概念并提供了一种基于cfRNA的方法,用于动态监测癌症状态。
参考资料:
https://www.cell.com/cell-reports-medicine/fulltext/S2666-3791(23)00475-5
注:本文旨在介绍医学研究进展,不能作为治疗方案参考。如需获得健康指导,请至正规医院就诊。
阅读原文本文为澎湃号作者或机构在澎湃新闻上传并发布,仅代表该作者或机构观点,不代表澎湃新闻的观点或立场,澎湃新闻仅提供信息发布平台。申请澎湃号请用电脑访问http://renzheng.thepaper.cn。





- 报料热线: 021-962866
- 报料邮箱: news@thepaper.cn
互联网新闻信息服务许可证:31120170006
增值电信业务经营许可证:沪B2-2017116
© 2014-2026 上海东方报业有限公司




