- +1
朱晨阳|民事诉讼中电子证据的采纳与采信审查
原创 朱晨阳 上海市法学会 东方法学 收录于合集 #法治文化 15个

民事诉讼中的电子证据包括电子化材料与电子数据两类,其采纳与采信审查涉及形式真实性、关联性、合法性及实质真实性等。电子证据的形式真实性审查尤为特殊,除证据公证等一般审查路径外,还可借助区块链技术、电子认证服务、司法鉴定、具有专门知识的人出庭等予以认定。电子证据的关联性审查应包括其载体关联性;合法性审查应包括证据的收集主体及程序合法,以及证据内容不损害自然人人格权及人格利益、他人信息系统安全及商业秘密等。

引言
互联网信息技术为司法审判带来挑战与机遇,司法证明已然跨入“电子证据时代”。民事诉讼中电子证据的采纳与采信,作为互联网司法改革的重要环节,关乎司法审判的公正公信。故而,民事审判需要精准完善电子证据的审查规则,提升电子证据质证认证的科学性。
一、电子证据的界定
电子证据这一称谓随信息技术的发展而产生,就其内涵,观点众多。21世纪初期有两种观点获得较多学者支持:“电子材料说”与“计算机证据说”,前者强调传统证据的电子化,后者强调计算机技术对证据的生成、收集、审查的重要作用。然而,信息技术发展的规模和速度较大和较快,囿于法学理论与信息技术的知识鸿沟,法学理论愈发难以直接定义电子证据。为使法学概念尽可能适应瞬息万变的技术发展,近年来,理论对电子证据的界定多从电子证据与传统证据的区别、电子证据的特征及范围、电子证据的理论共识等角度展开。例如,刘品新教授认为,探究电子证据的最佳方法即为,辨析电子证据与传统证据以识别前者的独有特点,研究电子证据的认识起点为电子证据的系统性、稳定性及多元性。又如,王学光教授认为,电子证据的定位经历了电子记录、数据电文、计算机证据或网络证据三个阶段,“电子数据可以泛指一切与信息技术有关的数据、信息,而电子证据是电子数据在诉讼活动中的相关法律称谓”。再如,王立梅教授认为,电子证据的概念共识包括电子证据的存在依赖于现代电子信息技术,电子证据是信息经过数字化转换实现证据的电子化等。
为固定研究对象,契合司法实践,本文基于立法现状,认为电子证据包括电子化材料以及电子数据两类。
(一)
电子化材料
司法机关为顺应信息技术发展趋势,集约司法资源、提高司法质效,不断探索全流程在线诉讼改革,北京、杭州、广州三地设立的互联网法院、多地设立互联网法庭即为典型。此间,大量电子化材料进入司法程序。2018年最高人民法院《关于互联网法院审理案件若干问题的规定》(以下简称《互联网法院若干规定》)首次明确规定了证据的电子化。此后,2020年最高人民法院《民事诉讼程序繁简分流改革试点实施办法》(以下简称《繁简分流实施办法》)、《民事诉讼程序繁简分流改革试点问答口径(一)》(以下简称《繁简分流问答口径一》)以及2021年最高人民法院《人民法院在线诉讼规则》(以下简称《在线诉讼规则》),均规定了电子化材料的提交、效力及审核规则。其中,就电子化材料的概念,详见表1。

表1 电子化材料的规范概念
基于上述法律规定可知,电子化材料即为,通过扫描、翻拍、转录等方式将传统类型的证据材料电子化处理后上传至诉讼平台或以其他方式提交法院的材料。电子化材料并非独立的证据种类,而系证据存在、提交的一种形态。提交电子化材料的优势集中体现于以下三方面:1.证据材料规模巨大时,当事人提交电子化材料更为便捷。例如,大型建设工程设计、施工项目中的合同、图纸、签证单、工程例会纪要等工程资料,若提交原始纸质材料,难以保存及查找。2.当事人因时间、距离、甚至是公共安全等原因,申请法院线上开庭审理时,提交证据一方将证据电子化后上传至诉讼平台,便于当庭质证。3.“中国法院紧紧抓住人工智能蓬勃发展的时代机遇,大力建设智慧法院,全面推进智能技术在司法工作中的深度应用”,其中即包括建立电子卷宗随案同步生成机制。若当事人直接提交电子化材料,能够免除法院扫描卷宗材料并上传的工作,节约司法资源。
(二)
电子数据
互联网技术全方面、深刻地改变了社会运行方式,社会交往与经济交易的主要模式由线下转为线上,无数电子数据随之产生,并因交易主体间的纠纷进入司法程序。为此,理论、立法及司法均积极应对。
关于电子数据的概念,有学者研究认为,就其内涵而言,电子数据是指以“电子、数字、磁性、无线、光质、电磁或类似性能的科技形式”载有的“以无纸化形式生成、存储、或通讯的所有类型的信息”;就其外延而言,因其系现代信息技术的产物,其外延不具有恒定性,需要随科技发展而吐旧纳新、不断扩充。可见,理论层面为电子数据所下定义相对抽象。
2012年民事诉讼法首次将“电子数据”列为独立的民事诉讼证据种类之一后,2015年《最高人民法院关于适用
<中华人民共和国民事诉讼法>的解释》(以下简称2015年《民诉司法解释》)即通过不完全列举的方式明确了电子数据的范围(2020年、2022年修正时亦予保留)。2020年《最高人民法院关于民事诉讼证据的若干规定》(以下简称《民诉证据规定》)则进一步列举了属于电子数据的信息及电子文件具体形式。上述规定系司法实践把握电子数据这一证据种类的基础。详见表2。
表2 电子数据的规范概念中华人民共和国民事诉讼法>可见,电子数据与电子化材料的关键区别在于,前者系信息技术运行过程产生的信息与电子文件,是独立的证据种类;后者系其他证据材料存储、展示形态的转化,并非独立的证据种类。
二、证据材料的采纳与采信
证据系个案中用于证明案件事实的材料,证据材料系个案中拟作为证据而提交的材料。因此,证据材料的采纳与采信,是其进入司法审查先后经历的两个阶段,前者为证据材料是否具备成为证据的资格,后者为证据体现的事实是否可以作为案件审理裁判的依据。简言之,证据材料的采纳是其是否具备证据资格的问题,证据的采信是其证明力有无及高低的问题。
关于证据的属性,英美法系通常以关联性、可采性描述证据属性,而大陆法系通常以证据能力和证明力描述证据属性。我国证据法学者经过长期研究,以“三性说”为通说,即证据属性为真实性、关联性、合法性。2022年《民诉司法解释》第104条亦采此说。然而,就前述“三性”的先后审查顺序,以及证据材料的采纳与采信阶段应当各自主要审查哪些属性,理论研究尚有分歧。例如,有观点认为,采纳阶段应主要审查证据材料的合法性和关联性,采信阶段应主要审查证据材料的真实性、评断证据的证明价值;亦有观点认为,采纳阶段应主要审查证据材料的合法性,采信阶段应主要审查证据材料的真实性、关联性。
对此,本文认为,民事诉讼审判实践中,法官主持证据质证程序时,考虑到庭审程序的流畅完整,通常会要求当事人对证据“三性”一并发表观点;当事人或因诉讼能力有限,或为充分发表观点,在发表质证意见时亦不会严格区分证据材料的证明资格与证明力。区分证据材料的采纳与采信,通常在进入法官认证阶段后凸显重要性,这是因为,不被采纳的证据材料不具有证据资格,其反映的案件事实不能作为证据事实的构成,从而避免其对法官的心证产生不正当的影响。然而,法官认证包括对单一证据材料的审查与全案证据材料的综合审查,证据材料的采纳与采信并非在全部案件中均可明确区分。例如,无法核对原件的复印件通常不能被采纳作为证据,然而,若该复印件与其他证据内容相互印证,且其内容与本案事实具有客观关联性,对本案待证事实具有证明作用,则该复印件可以被采纳作为证据;可见,法官采纳该复印件为证据,系以其他证据的采信为前提,故而法官对全案证据的审查实际往返于采纳与采信之间。“在每一起具体案件的审判活动中,法官也并不一定总要明确区分证据的采纳和采信。”
为使研究成果更契合民事诉讼质证、认证程序的实践现状,本文基于证据属性统一讨论电子证据的采纳与采信审查。《民诉证据规定》第87条为法官审核认定单一证据提供了规范指引,可以归纳为:1.审查证据材料是否为原件,或与原件核对无异的复印件,即司法实践所称的证据材料的“形式真实性”;2.证据材料与本案事实是否具有客观关联性,对待证事实具有实质性证明作用;3.证据材料是否具备合法性,刑事诉讼中多指“非法证据排除规则”的适用,民事诉讼中指“证据的形式及证据收集的主体、方法和程序应当符合法律的规定,并且证据必须经过法定的审查程序”;4.证据材料的内容是否客观真实,能够反映本案事实的真实情况,实践中常称为证据材料的“实质真实性”。紧随其后,《民诉证据规定》第88条要求法官“对案件的全部证据,应当从各证据与案件事实的关联程度、各证据之间的联系等方面进行综合审查判断”。此处的“关联程度”应当区别于前述“关联性”,“关联性”系证据材料与本案待证事实之间的客观联系,倾向于证据资格的审查范畴;“关联程度”则更多依赖法官的判断,倾向于证据证明力的审查范畴。因此,电子证据的采纳与采信审查,具体包括形式真实性、关联性、合法性、实质真实性、关联程度、能否形成证据链等方面。其中,电子证据的形式真实性审查与其他证据的区别最为显著,下文着重分析;电子证据的关联性、合法性、实质真实性,因与其他证据的审查并无显著区别,下文仅对电子证据应特别注意的审查内容予以论述;至于关联程度、能否形成证据链等,属于证明力高低之判断范畴,基于证据反映的事实内容,既非证据基本属性,亦不因证据种类不同而存在差别,故下文不予论述。
三、电子证据的形式真实性审查——何为电子证据“原件”
电子化材料系对传统类型证据材料的存在形态作电子化处理后进入诉讼程序,电子数据系当事人将其通过己方端口能够获取的数据经过特定技术手段或其他方式提交法院以进入诉讼程序。可见,无论是电子化材料还是电子数据,在法庭中呈现的状态与原始状态可能存在差别。故而,形式真实性系证据采纳与否审查的第一步,亦系电子证据与其他证据审查的最显著区别。
形式真实性的审查基于证据原件的识别,若当事人提交证据即为原件,则无需审查形式真实性。证据材料电子化的方式主要为扫描、翻拍、转录,例如:将当事人陈述、书证、鉴定意见等纸质证据材料扫描为电子文档或图片提交法院;将涉案标的现状(如标的物现状、工程施工现场等)拍摄成视频提交法院等。此种情形下,电子化材料的原件相对容易识别,例如:书证的原件、物证的原物、鉴定意见的原本等,此处不赘言。
电子数据的原始形态为代码,若严格依据最佳证据原则,要求当事人提交该等代码,则一般人难以识别,民事诉讼程序发现真实的目的亦无法实现。因此,结合《民诉证据规定》第15条第2款规定及司法解释对电子数据的具体列举,电子数据进入诉讼程序后,代码应当转换为一般人可以识别的信息,通常表现为当事人通过己方终端可以查看的信息,属于电子数据的原件;电子数据通过电子屏幕或纸质打印等方式展示并提交法院的,该等展示电子数据的介质可以视为电子数据的原件。例如,信息网络买卖合同纠纷案件中,当事人提交淘宝订单截图作为买卖合同关系成立的证据,则手机淘宝App登录当事人账户后,订单栏项下展示信息即为电子数据原件。之所以法律对质证、认证环节中电子数据“原件”标准予以适当变通或放宽,是因为,一则,电子数据转换为一般人能够识别的信息本身对案件事实具有证明作用,至于电子数据的储存载体或展示介质,对案件事实的认定并无关键作用。若电子数据的审查严格适用“原件”概念,则电子数据的储存载体或展示介质,甚至是转化后能够被识别的信息都不能被视为原件,“从而会将相当数量的电子证据排除在案件事实证明之外,这势必削弱电子证据的应有功能”;二则,若非如此,则大大增加当事人的举证难度,对方当事人也因电子数据不易识别而难以发表质证意见,从而影响法官认证的准确性,不利于案件公正审理。
四、电子化材料形式真实性的一般审查路径
电子化材料的形式真实性判定有两种主要路径。其一,原件便于当庭出示时,当事人可以于质证程序中直接出示原件,如合同原件、票据原件等。其二,原件难以当庭出示时,当事人可以申请对取证过程进行公证。根据2021年民事诉讼法第72条之规定,经过公证证明的事实,即当事人通过扫描、翻拍、转录等方式将证据材料电子化,且在扫描、翻拍、转录时未对证据材料的内容进行变更这一事实,法院可予认定,对方当事人有相反证据能够推翻该事实的除外。需要注意的是,公证对象仅为当事人对证据材料进行电子化的过程。至于证据材料记载、反映的内容此前是否有过变更、是否与客观事实相符,并非公证对象,不属于公证证明的法律事实,亦不属于电子化材料形式真实性的审查范围。
中国法院大力发展互联网司法,推广、普及在线诉讼和全流程网上办案,法院诉讼系统的安全可靠性能有所保障。为便宜当事人参加诉讼、降低诉讼成本、提高审判效率,并非所有电子化材料均需提供原件。除上述电子化过程经过公证的情形外,若电子化材料呈现完整、内容清晰、格式规范,则下列情形中,法院通常可以认定电子化材料符合原件要求:1.对方当事人未对电子化材料的形式真实性提出异议;2.电子化材料在此前诉讼程序中提交并经法院确认;3.当事人通过法院诉讼系统上传证据材料,该证据材料的电子化过程由法院诉讼系统实施,因当事人介入并擅自修改的技术可能性极低,故可认为该电子化材料具有“视同原件”的效力。当然,“视同原件”的电子化材料不当然具有证据资格及证明力,还需通过质证程序进一步审查。《繁简分流问答口径一》就电子化材料的形式真实性的审查提出三方面注意要点,《在线诉讼规则》亦针对“应当提交原件”和“无需提交原件”两种情形作出具体规定,详见表3。

表3 电子化材料的形式真实性审查规范
五、电子数据形式真实性的一般审查路径
电子数据容易修改吗?这一问题曾长期困扰理论研究和司法实践。随着对信息技术的进一步理解,应当认为,部分电子数据确实易被修改,甚至通过简单的删除、重新输入等操作就可以实现。例如,当事人在手机App中直接删除微信聊天记录。但是,亦有部分电子数据通过技术手段固定后技术上几乎无法被修改。例如,通过区块链技术保存的数据。更为重要的是,即便电子数据被修改,通常经技术手段或其他方式能够发现。这是因为,一则,电子数据的存在依赖于系统内代码的生成与运行,“是遵循一系列计算机命令、程序或技术规则的产物”,并非单纯的呈现内容本身。所谓电子数据的修改,其实并非对原系统运行过程的修改,而是对计算机“下达”新的命令后,系统运行输出新的内容,在最终呈现上取代此前内容,故该“修改”有迹可循,技术上可以察觉。二则,因涉及当事人之间纠纷、作为证据材料提交的电子数据往往由不同主体交互行为产生,可同步储存于多个介质,云储存技术更是强化了数据存储的安全性。故而,对己方储存的电子数据进行的修改,无法作用于其他主体储存的电子数据,若双方同时出示电子数据,被修改的电子数据即可被察觉。可见,相比电子化材料,电子证据的形式真实性审查更为复杂,技术性要求更高。
民事诉讼中,法院及法官并无技术侦查取证的职权与能力,对电子数据形式真实性的审查主要依赖当事人的举证。实践中,就电子数据形式真实性的审查方式,根据难易程度层层递进。
通常首先采用的审查方式有二:其一,一方当事人对电子数据取证过程进行公证;其二,一方对对方提交电子数据的形式真实性提出异议时,若该电子数据双方均可查看,或第三方平台亦予留存,则法官可以要求双方出示各自终端显示的电子数据,或向当事人签发调查令,自第三方平台处调取后台储存的电子数据,用于质证。然而,上述两种情形中可能出现电子数据在公证取证前已被修改,公证程序本身违法,双方当事人对各自保管的电子数据均作修改,第三方平台出于成本考虑未留存全部用户的全部数据,第三方平台技术故障等问题,均会导致电子数据形式真实性难以直接认定。
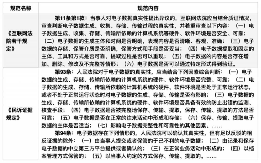
此时,法官需要结合《互联网法院若干规定》及《民诉证据规定》,从以下方面就电子数据的形式真实性作进一步审查:(1)电子数据生成、收集、储存、传输所依赖的计算机系统的硬件、软件环境是否完整、可靠、正常运行或不运行时对电子数据有无影响;前述硬件、软件环境是否具备检测、纠错功能。(2)电子数据的生成主体、时间、内容是否准确、清晰、完整、客观;若有修改,是否附有说明或显示修改痕迹;电子数据有无数字签名等特殊标识。(3)电子数据是否于正常往来活动中收集、储存。(4)电子数据的收集、储存、传输的主体是否适当、方法是否可靠、内容是否完整、过程是否可以重现,是否经中立第三方平台提供或确认。若无相反证据,当事人提交或保管的于己不利的电子数据、由中立第三方平台提供或确认的电子数据、于正常业务活动中形成的电子数据、以档案管理方式或以当事人约定方式保存、传输、提取的电子数据,可予确认其形式真实性。具体规范详见表4。

表4 电子数据的形式真实性审查规范
六、电子证据形式真实性审查的技术路径
经过前述审查,法官对电子证据的形式真实性仍无法形成内心确信时,当事人可以申请第三方提供技术及专业知识支持,常见即为区块链存证技术、电子认证及司法鉴定;或者申请具有专门知识的人出庭就专业问题提出意见、进行对质。其中,区块链存证技术可以适用于电子化材料及电子数据,电子认证适用于电子签名,司法鉴定及具有专门知识的人出庭则基本适用于电子数据。下文就前述技术支持分述如下。
(一)
区块链技术的司法应用
“区块链是一种去中心化、不可篡改、可追溯、多方共同维护的分布式数据库,能够将传统单方维护的仅涉及自己业务的多个孤立数据库整合在一起,分布式地存储在多方共同维护的多个节点上,任何一方都无法完全控制这些数据,只能按照严格的规则和共识进行更新,从而实现了可信的多方间的信息共享和监督。”区块链上述技术特性天然契合了电子证据存证需求,《互联网法院若干规定》首次确认区块链存证效力后,司法实践开始积极探索“区块链+司法”模式,不断创新应用场域,以技术自证的优势提高电子证据审查的准确性和效率。杭州互联网法院系我国首个互联网法院,以之为例:2018年9月,该院上线司法区块链,“通过整体的完整结构,能够解决互联网上电子数据全生命周期的生成、存储、传播、使用,特别是生成端的全流程可信问题。”2019年10月,该院启动“区块链智能合约”的司法应用,“实现了从生成智能合约、完成实人认证并签约、合同原文及智能合约上传至司法区块链、智能合约自动运行、合约无法执行后转入多元调解流程、纳入信用惩奖联合机制、立案、审判、执行的全流程智能化。”
需要注意的是,区块链技术理论上具有极高的可靠性,但技术应用的效果并非仅取决于技术发展的本身,还受限于应用主体应用技术的能力。根据《在线诉讼规则》第16条、第17条之规定,电子证据通过区块链技术存储并经技术核验一致的,若非有相反证据推翻,应当认定电子证据上链后未经篡改。若当事人基于合理理由对上链后的电子证据的形式真实性提出异议,则法院应当从区块链存证平台的资质及独立性、存证技术是否符合国家或行业标准等方面进行审查。
此外,区块链技术自证的效果仅限于上链后的电子证据的形式真实性,不包括电子证据的实质真实性、关联性及合法性,此点与公证效力相似。至于电子证据上链前的形式真实性审查,仍需遵循法定审查标准,即与原件相符。法院可以结合数据的生成、收集、存储、运输过程,中立机构及平台的参与,其他证据的印证等,作出综合判断;若仍无法确认其形式真实性,则应不予采纳。
“电子证据生成时即同步上链,这是最为理想的电子证据存证场景。”为解决上链前的数据真实性问题,司法实践开始探索与区块链企业的合作,符合资质的第三方数据持有者及第三方数据服务提供商经审核通过后,可以将其拥有的电子数据摘要导入法院设立的特定数据平台或信息系统中。电子数据的任何修改都会导致数据摘要的变更,故而,若数据相关方涉讼并提交该电子数据作为证据材料,法官可以通过验证数据摘要的一致性判断电子数据的形式真实性。例如,2019年3月30日,北京互联网法院建成的“天平链”电子证据平台成为首批国家互联网信息办公室通过备案的区块链信息服务项目;该院为此制定了《天平链接入与管理规范细则》《天平链接入测评规范》等规范文件,提升电子证据的可靠性,降低当事人的举证成本。
(二)
电子认证服务
电子认证服务应用于电子签名的真实性认定中。电子签名法就“电子签名与认证”专设一章,其中第15条明确规定:“电子签名需要第三方认证的,由依法设立的电子认证服务提供者提供认证服务。”为此,我国工业和信息化部制定《电子认证服务管理办法》,并为符合电子认证服务条件的企业发放《电子认证服务许可证》。获得该许可证的电子认证服务机构应当提供制作、签发、管理电子签名认证证书,确认其签发的认证证书真实性、查询认证证书目录信息及状态信息等服务。司法实践中,若当事人以电子认证报告证明电子签名的真实性,通常应予认定,除非对方当事人提出相反证据予以推翻。例如,电子认证服务机构的《电子认证服务许可证》已超期或被撤销;出具认证报告的程序或内容存在瑕疵,且电子认证服务机构无法作出合理解释或补正等。
(三)
司法鉴定及具有专门知识的人出庭
《在线诉讼规则》第19条对此予以规定。电子数据形式真实性的审查高度依赖于信息技术,法官及当事人囿于专业知识不足,通过上述路径审查后,法官仍无法形成内心确信时,可以根据当事人申请或依职权,委托司法鉴定机构对电子数据的形式真实性进行鉴定。2020年8月中国合格评定国家认可委员会发布的CNAS-AL13《司法鉴定/法庭科学机构认可领域分类》中,将“电子数据”与“法医”“物证”“声像资料”并列为司法鉴定/法庭科学机构认定的四个领域。其中,“电子数据”鉴定对象包括:存储介质、移动终端,芯片、电子邮件、电子文档、数据库、网络数据、软件等;鉴定内容包括:电子数据的提取、固定与恢复,电子数据真实性(完整性)鉴定,以及电子数据同一性、相似性鉴定。就“电子数据真实性(完整性)鉴定”而言,鉴定意见亦非简单的“真”或“伪”,而是包括电子数据是否存在“伪造”“篡改”之情形,以及电子数据形成过程是否可靠等。
我国法律实际确立了“诉讼中专门性问题由具有专门知识的人解决”的基本原则。不可否认,除明显的资质、程序瑕疵外,当事人对司法鉴定意见若不能提出具有充分依据、实质性的异议,法官通常会采信鉴定意见,从而使当事人对鉴定意见的质证权利流于形式。具有专门知识的人代表当事人就专门问题进行说明、参与鉴定意见质证,能够改善诉讼中专门问题的解决由鉴定人“垄断”的情形,增加庭审的对抗性,推动庭审实质化,提高司法裁判公信力。当然,未进行司法鉴定的案件中,双方就专门问题存在争议时,同样可以申请具有专门知识的人就相关技术问题提出意见,该意见作为已方当事人的陈述,与鉴定意见同属法定证据种类,但二者的采信标准或谓证明力高低存在差异。
七、电子证据其他属性的审查
(一)
电子证据的关联性审查
电子证据的关联性审查,除审查其内容是否与案件事实具有实质关联外,还需特别审查电子证据的载体是否与案件当事人相关。有学者将其归纳为电子证据的“双关联性原理”,即内容关联性与载体关联性。就载体关联性的审查,司法实践主要涉及以下两方面。
1.主体关联性
电子证据,尤其是电子数据,产生于虚拟网络空间,故主体关联性通常系电子证据载体关联性审查的首要步骤。具体包括:各类电子账户的所有者是否为本案当事人,涉案电子设备是否为本案当事人控制或所有。例如,当事人提交短信记录、电子邮件、微信聊天记录作为证据的,应当证明手机号码使用人、电子邮箱使用人、微信聊天双方的真实身份。若无法证明电子数据与本案当事人存在关联性,则不应采纳该电子证据。
2.行为关联性,即指电子证据所涉操作的实施主体
行为关联性与主体关联性审查通常具有一致性:推定电子账户的所有者即为该账户所涉操作的实施主体。但部分电子证据并无前述对应的、能够推定的控制主体,此时,即需要审查行为实施的主体。例如,某文档的创建者、修改者是否为本案当事人,部门公用的电子邮箱中特定邮件的收发者等。不同主体的身份、权限可能对案件的最终认定产生不同影响。
(二)
电子证据的合法性审查
《最高人民法院、最高人民检察院、公安部关于办理网络犯罪案件适用刑事诉讼程序若干问题的意见》(2014年5月4日实施)第13至17条,以及《刑事案件电子数据若干规定》第24、27条从电子数据收集、提取的程序角度,规定了刑事诉讼中电子数据合法性审查的要点。民事诉讼中,电子证据合法性审查宜着眼于电子证据的来源及其内容。前者指证据收集的方式不能违反法律强制性规定、不能违背公序良俗,例如,当事人不得侵犯他人商业秘密、擅自侵入他人信息系统以获取电子数据;当事人不得通过欺诈、胁迫等手段获得电子数据等。后者指证据体现的内容不能损害他人合法权利。“电子数据的合法性特别体现于其生成、传递、存储、显现等方面,它在运行各环节容易出现对言论自由权、隐私权等公民基本权利的侵犯。”例如,我国民法典第990条、第1034条规定民事主体享有隐私权等人格权,自然人的个人信息受法律保护;我国刑法第253条之一规定了侵犯公民个人信息罪。因此,若电子证据,尤其是电子数据中的内容,严重侵害当事人或案外人的人格权或人格利益,则应对其合法性属性作出否定性评价,不予采纳。此外,法院根据2022年《民诉司法解释》第94条规定调查收集电子证据时,因取证主体均为司法机关,就其合法性审查可以参照前述规定中体现的刑事诉讼中电子数据合法性审查的要点。
结语
随着中国法院互联网司法进程的推进,越来越多的电子证据涌入民事诉讼程序,民事诉讼证据制度亦随之发生深刻变革。为此,司法实践宜摒弃保守传统,汲取最新理论共识,充分运用现代信息技术,对电子证据的采纳与采信进行科学审查,以充分实现民事诉讼高效而公正、便捷而经济的程序价值。

原标题:《朱晨阳|民事诉讼中电子证据的采纳与采信审查》
本文为澎湃号作者或机构在澎湃新闻上传并发布,仅代表该作者或机构观点,不代表澎湃新闻的观点或立场,澎湃新闻仅提供信息发布平台。申请澎湃号请用电脑访问http://renzheng.thepaper.cn。





- 报料热线: 021-962866
- 报料邮箱: news@thepaper.cn
互联网新闻信息服务许可证:31120170006
增值电信业务经营许可证:沪B2-2017116
© 2014-2026 上海东方报业有限公司




