- +1
基层小微权力“监督一点通”使用指南 请您查收~
基层小微权力“监督一点通”平台,由中央纪委国家监委主管、云南省纪委省监委主办,专门负责监督基层小微权力运行,督促解决您身边的操心事、烦心事、揪心事。投诉办理到哪一步、结果怎么样,可随时查询,对办理结果可以进行评价,给出建议。
那么,基层小微权力“监督一点通”服务平台是什么?如何进入?如何查看公开公示信息?什么问题可以在平台上反映?如何反映问题?以下使用指南告诉您。
01
基层小微权力“监督一点通”平台简介
基层小微权力“监督一点通”服务平台,集综合智能查询、智能互动、大数据分析、智慧监管等应用于一体,为群众提供基层监督的便捷渠道,将基层小微权力监督的主动权直接推送到群众掌中。主要受理权力清单范围内相关问题的投诉、对公开公示信息的问题投诉以及群众身边腐败和作风问题的投诉,群众可以查阅公示信息、查询投诉办理进度和办理结果,实现问题一键通达、过程可追踪、结果可查询,目的在于将小微权力晒在阳光之下,实现主动服务群众和接受群众监督的融合互促。
02
如何进入基层小微权力“监督一点通”?
方法一
使用手机微信扫描基层小微权力“监督一点通”服务平台二维码进入。
方法二
微信搜索小程序“基层小微权力‘监督一点通’”进入。
03如何使用基层小微权力“监督一点通”平台?
第一部分
用户地理位置信息,无障碍阅读标识,轮播图第二部分
常用服务(在线投诉,投诉查询 ,热门事项,权力清单,扫码分享,工作入口)第二部分详解
“监督一点通”
在线投诉:群众用户点击在线投诉功能标识方可进行在线投诉。“监督一点通”
投诉查询:群众用户可在此模块下查询自己的投诉。“监督一点通”
热门事项:权力清单中用户关注度较高的事项可在后台设置为热门事项。“监督一点通”
权力清单:群众用户可查看本区域内的权力清单。“监督一点通”
扫码分享:群众用户可查看基层小微权力“监督一点通”二维码并可进行分享操作。“监督一点通”
工作入口:工作入口对工作人员进行开放,工作人员可在此功能下进行简单的转办、上报等操作。第三部分
公开公示内容(信息公开,典型案例,综合分析)第三部分详解
“监督一点通”
信息公开:信息公开为本地区(乡镇/村一级)行权结果的公开。
“监督一点通”
典型案例:群众用户也可查看本区域(中央,省,市,县)公开的典型案例。
“监督一点通”
综合分析:群众用户可查看本区域(中央,省,市,县)发布的投诉相关的综合分析。
在线投诉小贴士
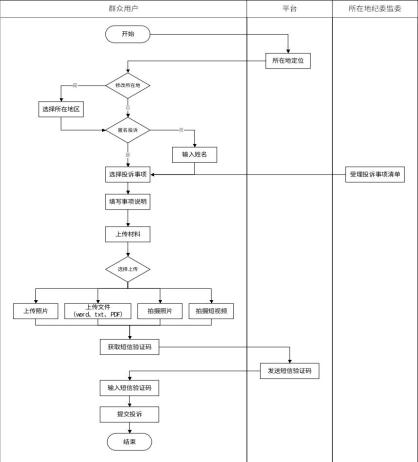
点击主页“在线投诉”后,群众用户需要注意自己的投诉所在地是否准确,确认无误后,仔细阅读“在线投诉须知”,勾选“我已阅读以上条款”,点击“确认”。
当“投诉事项”页面跳出后,按类别勾选“投诉事项类型”,填写完“投诉说明”后,点击“提交”,在线投诉完成。
群众用户投诉详解图:
04温馨提示
1.基层小微权力“监督一点通”服务平台目前暂不受理针对党员干部和监察对象涉嫌违纪违法问题的检举控告问题。如果您想反映此类问题,可以点击平台首页的“12388”网络举报网站,向相关纪检监察机关反映。
2.基层小微权力“监督一点通”服务平台围绕小微权力清单进行投诉反映,对于不属于小微权力清单范围之内的其他问题暂不受理。
End
转载自公众号清风春城
原标题:《基层小微权力“监督一点通”使用指南 请您查收~》
本文为澎湃号作者或机构在澎湃新闻上传并发布,仅代表该作者或机构观点,不代表澎湃新闻的观点或立场,澎湃新闻仅提供信息发布平台。申请澎湃号请用电脑访问http://renzheng.thepaper.cn。





- 报料热线: 021-962866
- 报料邮箱: news@thepaper.cn
互联网新闻信息服务许可证:31120170006
增值电信业务经营许可证:沪B2-2017116
© 2014-2026 上海东方报业有限公司




