- +1
61GWh,宁德时代逆市扩产!子公司四川时代扩建项目节能报告获批
在国内动力电池供需格局较为低迷的情况下,全球动力电池龙头宁德时代仍然选择了扩建产能。
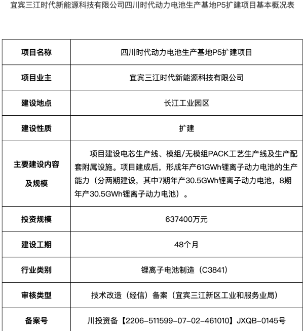
日前,四川经信厅发布关于宜宾三江时代新能源科技有限公司四川时代动力电池生产基地P5扩建项目的节能审查意见。文件显示,原则同意该项目节能报告。据了解,该项目总投资637400万元。项目建设电芯生产线、模组/无模组PACK工艺生产线及生产配套附属设施。项目建成后,形成年产61GWh锂离子动力电池的生产能力(分两期建设,其中7期年产30.5GWh锂离子动力电池,8期年产30.5GWh锂离子动力电池)。建设周期48个月。

四川经信厅表示,根据节能法律法规及《四川省固定资产投资项目节能审查实施办法》(川发改环资规〔2023〕380号),其委托省工业环境监测研究院对项目节能报告进行了评审,并出具《关于宜宾三江时代新能源科技有限公司四川时代动力电池生产基地P5扩建项目节能评审情况的报告》(川工环研〔2023〕142号)。经审查,原则同意该项目节能报告。

据介绍,项目主要能源消费品种为电、天然气、蒸汽,设计年综合能源消费量约252910.32吨标准煤〔当量值,等价值为447688.29吨标准煤(电力等价值折标系数按0.328千克标准煤/千瓦时计)〕,其中电94967.32万千瓦时、天然气6008.70万立方米、蒸汽(1.25MPa)64.8万吨。项目设计年用耗能工质总量约-5965.64吨标准煤,其中新水209.20万立方米,回收冷凝水量51.84万吨。
项目设计7期锂离子电池单位产品综合能耗149.29千克标准煤/万安时、全部建成后锂离子电池单位产品综合能耗147.75千克标准煤/万安时,达到《锂离子电池行业规范条件(2021年本)》锂离子电池企业综合能耗指标要求和《电池行业清洁生产评价指标体系(2015年版)》锂离子电池企业单位产品综合能耗I级基准值。
此外,四川经信厅表示,项目设计、建设单位在落实节能报告各项措施和节能审查意见基础上,应改进和加强以下节能工作:
首先是积极选用高效节能型设备,确保达到能效指标要求。不得使用国家明令禁止和淘汰的落后设备。
其次是加强节能管理,按照《用能单位能源计量器具配备和管理通则》(GB17167-2006)规定,完善能源计量器具配备,按照《重点用能单位节能管理办法》(2018年第15号令),建设能耗在线监测系统,将能耗监测数据接入四川省重点用能单位能耗在线监测系统省平台。
在意见中,四川省经信委指出,该项目是省委十一届十次全会《关于以实现碳达峰碳中和目标为引领推动绿色低碳优势产业高质量发展的决定》重点布局地区建设的绿色低碳优势产业项目,按照省节能减排办《关于进一步做好固定资产投资项目节能审查能耗替代工作的通知》(川节能减排办〔2022〕3号),能耗替代量由省级统筹支持。
2019年10月,宁德时代新能源科技股份有限公司的全资子公司四川时代在宜宾临港经开区注册,项目总投资560亿元,建设年产能270GWh动力电池生产基地,1、2、3、5、6期已经投产。

2022年3月,全球知名认证机构SGS为四川时代颁发PAS2060碳中和认证证书,四川时代成为全球首家电池零碳工厂。2022年11月11日,四川时代被世界经济论坛评为灯塔工厂。
今年在宜宾世界动力电池大会上宜宾市政府提供的数据显示,2022年,四川时代实现产值560亿元、产销动力电池72GWh,目前第1、2、3、5、6期项目产能125GWh。2022年,四川时代全年产销动力电池72GWh,占全国总销量的15.5%。2022年实现产值560亿元,预计2023年产值超800亿元。
根据宁德时代今年上半年的财报,宁德时代的电池系统产能为254GWh,在建产能为100GWh,产能利用率为60.5%,产量为154GWh。作为对比,公司2022年全年的产能利用率为81.25%,2021年更是高达92.2%。

对此,宁德时代在电话会议中解释道:“上半年为传统行业淡季,随着市场需求环比增长,下半年公司产能利用率还将会逐步提升。”
不过,全国乘联秘书长崔东树12月19日最新撰文指出,从国内新能源汽车锂电池整体市场来看,动力电池的产量中装车的比例不断降低。2020年国内动力电池装车率达到76%,2022年是54%,2023年降低至49%。动力电池和储能电池的生产过剩和库存相对表现压力较大。





- 报料热线: 021-962866
- 报料邮箱: news@thepaper.cn
互联网新闻信息服务许可证:31120170006
增值电信业务经营许可证:沪B2-2017116
© 2014-2026 上海东方报业有限公司




