- +1
集体官宣:今起下调!
今天(12月22日)起
工行、农行、中行等
多家银行
调整存款挂牌利率
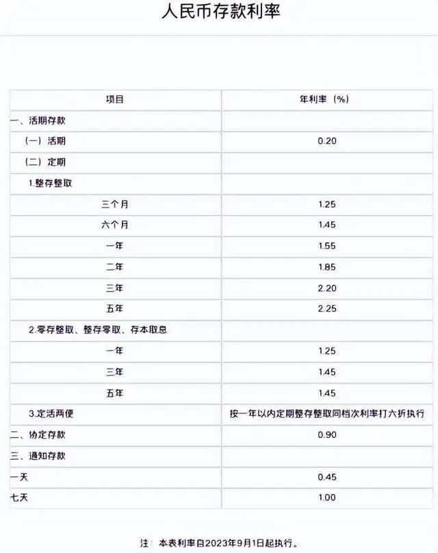
12月21日,中国工商银行率先发布《调整人民币储蓄存款利率相关说明》称,为进一步发挥存款利率市场化调整机制作用,持续释放贷款市场报价利率改革和传导效应,提升服务实体经济可持续性,该行自2023年12月22日起下调存款挂牌利率。
12月22日早,工商银行官网显示,定期整存整取三个月、半年和一年期利率同样均下调10个基点,一年期利率降至1.45%;二年期下调20个基点至1.65%;三年期和五年期均下调25个基点,分别至1.95%和2.00%。
工商银行此前存款利率。
工商银行今日调整后的存款利率。同时,包括建设银行、中国银行、农业银行、邮储银行等多家银行也将从今天起调整存款挂牌利率,多家全国性股份制银行也将跟进调整。
记者12月22日早查询中国农业银行官网获悉,农业银行于12月22日下调了人民币存款利率,其中定期整存整取三个月、半年和一年期利率均下调10个基点,一年期利率降至1.45%;二年期下调20个基点至1.65%;三年期和五年期均下调25个基点,分别至1.95%和2.00%。零存整取、整存零取、存本取息利率下调10个基点,通知存款挂牌利率下调20个基点。
农业银行此前存款利率。
农业银行今日调整后的存款利率。12月22日,中国银行官网显示,该行于12月22日下调人民币存款利率,其中定期整存整取三个月、半年和一年期利率均下调10个基点,一年期利率降至1.45%;二年期下调20个基点至1.65%;三年期和五年期均下调25个基点,分别至1.95%和2.00%。
在存款利率下降背景下,居民应该如何理财?理财专业人士提示,投资者需要确定自己的投资目标,例如长期资本增值、收入增加或风险管理等,同时评估自己对风险的承受能力,以便在选择资产类别时做出更明智的决策。
原标题:《集体官宣:今起下调!》
本文为澎湃号作者或机构在澎湃新闻上传并发布,仅代表该作者或机构观点,不代表澎湃新闻的观点或立场,澎湃新闻仅提供信息发布平台。申请澎湃号请用电脑访问http://renzheng.thepaper.cn。





- 报料热线: 021-962866
- 报料邮箱: news@thepaper.cn
互联网新闻信息服务许可证:31120170006
增值电信业务经营许可证:沪B2-2017116
© 2014-2026 上海东方报业有限公司




