- +1
安全盘点 | 秦皇岛海事局召开2023年度航运公司安全形势分析会暨 “秦海安航 为民服务”安全日活动
2023-12-22 16:11
来源:澎湃新闻·澎湃号·政务
字号
12月21日,秦皇岛海事局召开2023年度航运公司安全形势分析会暨“秦海安航 为民服务”安全日活动。会议旨在分析辖区航运公司2023年度安全生产情况,沟通交流公司管理方面存在的问题和不足,传达上级工作要求,帮扶公司提升安全管理意识和能力,督促公司落实安全生产主体责任,部署2024年航运公司安全与防污染管理重点任务。辖区航运公司主要负责人、岸基管理人员以及游艇业主79人参加了会议。彭树胜副局长出席,船舶监督处有关负责同志参加。
会上领学了习近平总书记今年以来关于安全生产重要论述;开展了典型事故案例的警示教育,通报当前航运安全形势;宣贯了船籍港管理和“双跨”信息通报情况,进行了旅游船艇及游艇安全专项提醒;安排了以2023年第11、12期《秦皇岛海事局航运公司暨船籍港安全管理通函》为主要内容的安全日领学。
通报交流了辖区航运公司安全管理、体系审核、船舶安检及事故等安全管理情况,连续5年公布了辖区航运公司体系运行质量评价排名,分析公司管理方面存在的问题,针对性地提出了管理提升建议。部署了2024年航运公司安全管理质量提升三年行动、帮扶航运公司高质量发展、航运公司分类分级监管等重点工作。
精心选择3家航运公司代表进行了交流发言,分别介绍管理的经验、教训以及改进管理的举措,促进公司间取长补短、相倚为强。
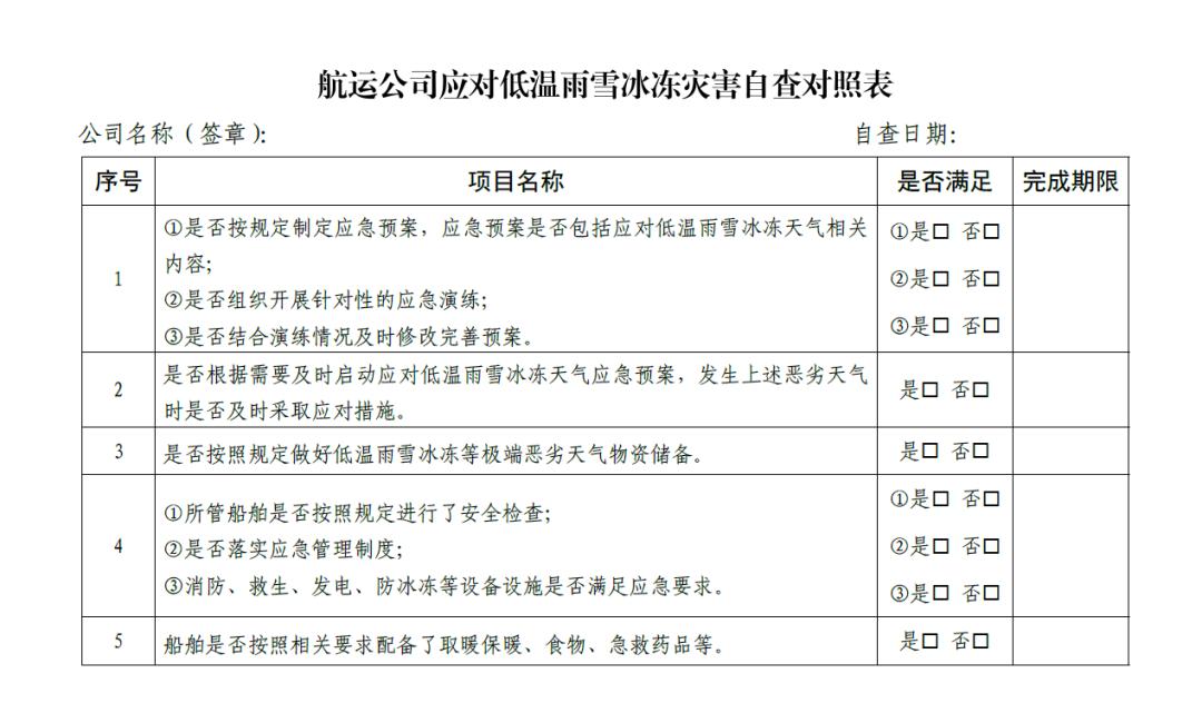
会上还发放问卷对船舶监督服务和营商环境提升相关工作进行了摸底调研;专门提醒公司做好岁末年初船舶火灾、爆炸、商渔船碰撞、自沉等风险防范工作,部署航运公司开展应对低温雨雪冰冻灾害自查及现场检查工作,督促公司履职尽责,严格落实安全生产主体责任,守好安全关,走好发展路。
彭树胜副局长结合习近平总书记重要指示批示、当前安全形势和典型事故案例,从安全生产工作极端重要、安全生产形势不容乐观和安全生产责任落实需进一步加压等方面提出3点要求:01
认真贯彻党中央关于安全生产的重要
精神,着力推动企业高质量发展
顺应中国式现代化发展潮流,改变单一重视经济效益的发展眼光和经营模式,兼顾发展和安全,在更高起点上求发展、在更高层次上谋布局,提高企业竞核心竞争力,力争把企业做大做强。
02
牢牢守住安全底线,认真落实安全
生产主体责任
加强《通函》学习、落实,公司主要负责人当好安全生产第一责任人,强化责任传导,紧抓工作落实,汲取事故教训,强化风险分级管控和隐患排查治理,杜绝出现险情事故,推动辖区2024年水上交通安全形势持续向好。
03
结合船舶营运实际,有效运行
安全管理体系
严格履行船舶安全营运和防止污染管理责任,坚决清退不服从管理船舶,加强极端恶劣天气预警管理,指导船舶落实安全管理要求,与主管机关一道,共同营造安全有序的水上交通环境,共同维护秦皇岛沿海航运经济的健康发展。

文字:王明图片:陈少敏
排版:王明
原标题:《安全盘点 | 秦皇岛海事局召开2023年度航运公司安全形势分析会暨 “秦海安航 为民服务”安全日活动》
特别声明
本文为澎湃号作者或机构在澎湃新闻上传并发布,仅代表该作者或机构观点,不代表澎湃新闻的观点或立场,澎湃新闻仅提供信息发布平台。申请澎湃号请用电脑访问http://renzheng.thepaper.cn。
+1
收藏
我要举报





查看更多
澎湃矩阵
新闻报料
- 报料热线: 021-962866
- 报料邮箱: news@thepaper.cn
互联网新闻信息服务许可证:31120170006
增值电信业务经营许可证:沪B2-2017116
© 2014-2026 上海东方报业有限公司
反馈




