- +1
“沪儿保”的理赔申请条件是什么?

沪上首个可以使用医保个账支付的、面向上海300多万出生28天至17周岁的少儿惠民保险产品 ——“沪儿保”,来了!自即日起,上海家长打开“随申办”APP或“随申办”微信、支付宝小程序搜索“沪儿保”,点击进入“沪儿保”或“保险码”应用服务了解产品详情及投保,也可关注“沪儿保”微信公众号获取参保资讯和投保。
“沪儿保”入口一:

“沪儿保”入口二:

作为一款少儿惠民保险产品,“沪儿保”支持医保个账实时支付、门诊住院都可赔付、全年负担不超7000元(限非既往症人群)、医保内外都涵盖,这是对现有上海少儿医保、少儿住院基金等传统少儿保障提供了强有力的补充,更是上海地区多层次医疗保险制度的全面升级。自“沪儿保”医疗险上线以来,凭借自身保额高、免赔低等优势得到了上海家长的支持!
有不少家长对“沪儿保”医疗险存有疑虑:
“沪儿保”到底能保什么?
已有医保,为什么还需要“沪儿保”?
“沪儿保”要如何申请理赔?
……
今天这篇内容,将为你解答这些疑惑!
什么是“沪儿保”?
答:“沪儿保”医疗险是紧密衔接上海市社会医疗保险的普惠型补充医疗保险,以普惠的价格提供住院医疗费用及特定高额药品费用保障。上海保险码“医保个账专区”首批上线的“沪儿保”新产品,由平安健康保险股份有限公司(下称“平安健康保险”)独家开发及承保,也是沪上首个可以使用医保个账支付的、面向上海300多万出生28天至17周岁的少儿惠民保险产品,符合条件的市民可登录“随申办市民云”APP参保。

哪些人群可以投保“沪儿保”?
答:不同于常规意义上的惠民保产品,“沪儿保”医疗险在投保人群上进行了细分,专注于出生28天至17周岁的未成年人群。只要孩子是上海市基本医疗保险参保人,均可参保。
“沪儿保”有什么优势?
答:“沪儿保”医疗险主要有四大特点:
(1)医保个账实时支付;
(2)门诊住院都可赔付;
(3)全年负担不超7000元(限非既往症人群);
(4)医保内外都涵盖。

已购买其他公司的商业健康保险/医疗保险,与该保险理赔会有冲突吗?
答:“沪儿保”医疗险为上海专属,如您已购买其他商业健康保险产品,仍可购买“沪儿保”医疗险来提高您的保障水平:
(1)如您购买的是定额给付型保障,与购买“沪儿保”医疗险结合,定额给付保障提供一次性给付弥补收入损失+“沪儿保”医疗险提供医疗费用报销保障可以更安心。
(2)如您购买的是报销型保障,与购买“沪儿保”医疗险结合,可进一步提高您的医疗费用保障额度,根据保险补偿原则规定,您投保的其他险种+“沪儿保”医疗险,最高报销总额不得超过您自己负担的总费用。
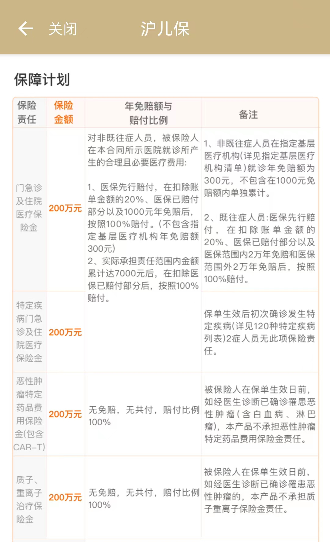
“沪儿保”的保障责任有哪些?
答:“沪儿保”医疗险承担包括医保目录内外的责任,包括:
(1)门、急诊医疗、住院医疗费用;
(2)特定疾病门急诊及住院;
(3)恶性肿瘤特定药品费用保险金(包含CAR-T);
(4)质子重离子医疗费用。
* 详情请参见“沪儿保”《投保须知》、《保险条款》等。

有既往症病史的孩子,能投保吗?
答:可以的,只是既往症人群和非既往症人群的赔付标准和责任不同,具体看保险责任说明。
* 既往症详情请参见《特别约定》
对参保人的户籍有要求吗?
答:“沪儿保”医疗险不限户籍,只要孩子是上海市基本医疗保险参保人,均可参保。
“沪儿保”保费是多少?
答:在保费上,“沪儿保”医疗险根据年龄段不同,将保费分为三档:
(1)0至5周岁对应的保费为880元;
(2)6至12周岁对应的保费为650元;
(3)13至17周岁对应的保费为550元。
“沪儿保”投保开放时间?
答:购买通道开放日期,为每个月1日至月末最后一天24时。
保单承保日,为每个月1日统一零时。
“沪儿保”的申请理赔条件是什么?
答:“沪儿保”医疗险采取共付,在常见的门急诊、住院医疗保障,非既往症人群实际需承担金额累计达7000元后,在扣除医保已赔付部分后,按照100%赔付;既往症人群年免赔额仍为医保目录内2万元和医保目录外2万元。
* 既往症详情请参见《特别约定》

线上如何申请理赔?
答:线上理赔渠道有两种:
第一种:可通过“随申办市民云”APP的“保险码 ”平台在线提交你的理赔申请;
第二种:通过“沪儿保”公众号的专属理赔申请入口,进行线上理赔申请。
“随申办市民云”APP理赔申请入口:

“沪儿保”公众号理赔申请入口:

“沪儿保”理赔案例:
案例:今年6岁的沪沪,是上海市居民医保参保人。2023年10月参保“沪儿保”,年保费650元,属于“沪儿保”约定的非既往症人群。
保单生效后,2023年12月,沪沪初次罹患心肌炎在上海某三甲医院住院治疗,在治疗期间,发生总医疗费用28万元。其中,上海市基本医保报销11.98万元,个人需负担医保范围内8.02万元和医保外自费费用8万元。
通过“沪儿保”理赔公式计算,该参保人年度累计个人负担合理医疗费用已超过封顶线7000元,故个人仅需负担7000元。
“沪儿保”理赔金额:28万元 - 11.98万元 - 7000元=15.32万元
最终,参保人沪沪,花650元保费,获得“沪儿保”赔付15.32万元。
* 本案例仅供理解产品之用
本文为澎湃号作者或机构在澎湃新闻上传并发布,仅代表该作者或机构观点,不代表澎湃新闻的观点或立场,澎湃新闻仅提供信息发布平台。申请澎湃号请用电脑访问http://renzheng.thepaper.cn。





- 报料热线: 021-962866
- 报料邮箱: news@thepaper.cn
互联网新闻信息服务许可证:31120170006
增值电信业务经营许可证:沪B2-2017116
© 2014-2026 上海东方报业有限公司




