- +1
Cell:清华大学研究团队发现,“睡眠不足免疫崩溃”的新机制
原创 Swagpp 梅斯医学
人一生中,约有三分之一的时间在睡眠中度过。睡眠的重要性不言而喻,但随着社会飞速发展以及生活节奏加快,“拼命十三郎”们只能舍弃睡眠时间,转而投入996甚至007的“社畜”工作中。
除了繁忙的工作压缩了睡眠时间外,一个更常见的现象是“报复性熬夜”——白天被各种琐事儿缠身,只有当晚上躺在床上的那一刻,时间才开始属于自己,接着就是“无止境”的熬夜。当从手机中“缓过神”的时候,发现自己根本睡不了几个小时又要搬砖了!
据《中国睡眠研究报告2023》最新公布的数据,2022年中国人的入睡时间集中在23点至1点,比2021年向后推迟了1小时。此外,一项针对中国职场青年的报告显示,超五成职场青年每天在12点之后才睡觉,甚至有13%的要熬到凌晨2点后。
不过,正如大家调侃得那样“晚上不睡,白天崩溃”。崩溃的不仅是精神,还有身体的方方面面!早在2007年,国际癌症研究机构(IARC)就把熬夜(包括昼夜节律打乱的轮班工作)定义为2A类致癌物。除此之外,熬夜还会导致主要心血管不良事件的风险增加92%;增加海马体中抑制神经元活动,破坏记忆巩固;甚至于死亡!
近日,来自北京生命科学研究所/清华大学生物医学交叉研究院的团队进一步发现,睡眠不足免疫崩溃并非“耸人听闻”——睡眠不足可能会导致严重的病理生理后果,甚至诱发死亡!
在长达4天的熬夜之后,生物体表现出严重的炎症反应,约有80%死亡。具体原因在于,睡眠剥夺会增加大脑中前列腺素D2(PGD2)的水平,而穿过血脑屏障的脑源性PGD2外排的增加,会诱发循环中性粒细胞的聚集和细胞因子风暴综合症,给外周免疫系统带去严重的病理后果。
DOI: 10.1016/j.cell.2023.10.025“长时间的睡眠剥夺会导致生物体的过早死亡”并非新闻,早已在果蝇、小鼠、大鼠和狗等动物模型中得到证实。同时,先前Cell上刊登过哈佛医学院团队的研究揭示,“熬夜至死”的关键原因不在于大脑,而在于肠道(详情可见:)。
然而,睡眠与健康之间关联性非常复杂,睡眠调节免疫力的详细机制以及睡眠不足影响健康的具体原因仍没有完全阐明。与此同时,控制实验动物的睡眠模式并非易事,想要完全地剥夺小鼠的睡眠,还需要探索出更为规范的实验范式。
于是,研究者首先建立了一种改良版的小鼠睡眠剥夺系统,并将该方法命名为“Curling prevention by water(CPW)”。
简单来说,CPW范式是指:将小鼠关在一个装有水的笼子里,水位大概8毫米深,刚刚到达小鼠脚踝的位置。当小鼠表现出“身体蜷缩”的打瞌睡样,就会因为鼻子接触到水而迅速被“淹”醒。
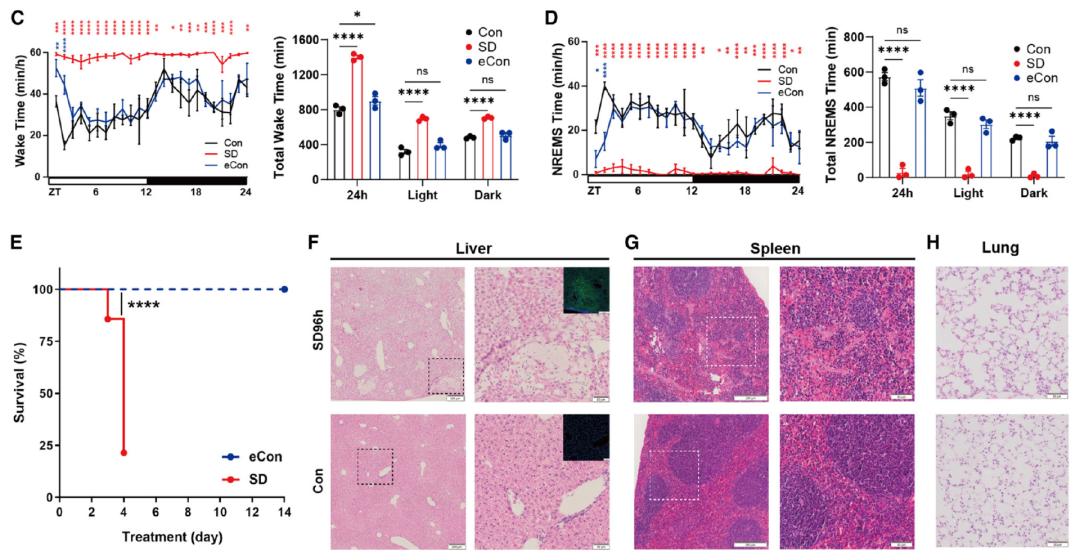
为了确认CPW的有效性,研究者对小鼠开展了基于EEG/EMG的睡眠/觉醒分析,结果发现:暴露于CPW范式的小鼠确实处于“熬大夜”的状态——小鼠每天有长达1400分钟保持清醒,占全天时长的96%。与对照组相比,CPW小鼠有95%NREMS(约545分钟/天))和83%REMS(54分钟/天)被剥夺。
CPW的厉害之处在于,该范式能够同时极大地消耗小鼠的快速眼动睡眠(REMS)和非快速眼动睡眠(NREMS),且保持较长时间上(>4天)。同时,在排除了混杂因素影响以及与多种方法进行对比后证实,CPW能够有效地模拟“熬夜”,但不会诱发过度的应激或损害代谢平衡。
CPW范式的过程在短短4天内,“熬夜”的成年小鼠中有80%死亡,死亡时间在睡眠剥夺开始后的72-96小时不等。在死亡之前,这些小鼠表现出平衡能力的丧失,以及对轻触刺激的反应极小或几乎没有。
对去世的小鼠进行全身病理分析显示,“熬夜”的打击是全身性、多系统的!多个器官组织受到了损伤,包括7/8的肝脏组织坏死伴随炎症细胞浸润、1/2的脾脏的髓质边界模糊、3/8的肺表现出急性损伤、1/4的肠道结构损伤以及1/8的肾脏出现了病变。
即使侥幸存活下来,“熬夜”的小鼠也出现了明显的生化改变。与对照组相比,暴露于CPW的小鼠表现出更高水平的血清丙氨酸氨基转移酶(ALT)、天门冬氨酸氨基转移酶(AST)以及尿素。
睡眠剥夺情况下多器官受到损伤为了明确长期睡眠剥夺诱导的多器官功能障碍(MODS)早期表型,研究者对“熬夜”48小时的小鼠进行了全面的病理检查。与先前开展的研究一致,研究者在睡眠剥夺小鼠中观察到ROS的积累;正如前文提到的那样,ROS是重要的信号分子和炎症标志物,可能会诱发睡眠不足引起的死亡。
但令人惊讶的是,当研究者使用抗氧化剂中和ROS之后,无法阻止睡眠剥夺诱导的MODS的发生,暴露于CPW的小鼠依然会走向死亡。
可见,长时间地熬夜,不仅是单一途径地“通过积累ROS而导致死亡”,一定还有其他途径/通路的存在,比如:通过诱发全身炎症反应,进而导致MODS的发生并最终死亡。
进一步的观察发现,长时间睡眠剥夺的小鼠表现出器官损伤和炎症细胞浸润;再鉴于人体中观察到的情况——随着促炎细胞因子的过度释放,这种细胞因子风暴往往会导致器官损伤、疾病和死亡,于是,研究者陷入思考:小鼠体内是否也经历了细胞因子风暴,从而导致了死亡的发生呢?
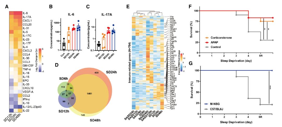
果不其然,随着熬夜的时间延长,小鼠体内的大多数促炎调节因子都随之上调,其中最主要的两种是IL-6和IL-17A。而这两种细胞因子均能介导人类细胞因子风暴的产生,尤其是IL-6被认为是这一过程的初始驱动因子。
此外,促炎因子趋化因子(C-X-C基序)配体(CXCL1)和CXCL2也显著上调,而这些分子在中性粒细胞招募和渗出的过程中发挥着重要作用。
总结来说,长时间的睡眠剥夺能够诱发促炎细胞因子的增加,且持续时间越长,释放出来的细胞因子数量也越大。随着细胞因子风暴在小鼠体内“席卷”,摧毁身体内多器官以及系统,最终导致疾病和死亡的发生。
睡眠剥夺导致血液中促炎细胞因子的积累下一个要回答的问题便是:细胞因子风暴究竟是如何形成的?
进一步的分析发现,睡眠剥夺会诱导PGD2在大脑中不断的积累,在ATP结合盒转运蛋白C4(ABCC4)转运体的介导下,PGD2能够通过血脑屏障被外排至血液中,导致循环中促炎细胞因子的过度产生,最终形成细胞因子风暴样综合症和MODS。
这时候,如果能够阻断PGD2/PGD2受体1(DP1)轴,则能够显著减少睡眠剥夺诱发的全身炎症反应。
睡眠剥夺诱发细胞因子风暴炎症反应的机制综上,不同于先前实验中提及的肠道ROS致死原理,来自清华大学的张二荃研究团队提出了一个“睡眠剥夺导致免疫崩溃甚至死亡”的全新机制——在搭建了有效的睡眠剥夺系统CPW之后,研究者发现长时间睡眠剥夺会诱导PGD2在脑内的不断积累,在穿透血脑屏障并进入血液循环之后,会导致促炎细胞因子的过量产生,最终诱发一系列的器官损伤以及死亡。
因此,“睡眠不足,免疫崩溃”是有科学依据的!睡眠的重要性不言而喻,不如就从今天开始拔起“早睡”的flag吧。
参考资料:
Sang D, Lin K, Yang Y, Ran G, Li B, Chen C, Li Q, Ma Y, Lu L, Cui XY, Liu Z, Lv SQ, Luo M, Liu Q, Li Y, Zhang EE. Prolonged sleep deprivation induces a cytokine-storm-like syndrome in mammals. Cell. 2023 Dec 7;186(25):5500-5516.e21. doi: 10.1016/j.cell.2023.10.025. Epub 2023 Nov 27. PMID: 38016470.
撰文 | Swagpp
编辑 | Swagpp
● ● ● 版权说明:梅斯医学(MedSci)是国内领先的医学科研与学术服务平台,致力于医疗质量的改进,为临床实践提供智慧、精准的决策支持,让医生与患者受益。欢迎个人转发至朋友圈,谢绝媒体或机构未经授权以任何形式转载至其他平台。
本文为澎湃号作者或机构在澎湃新闻上传并发布,仅代表该作者或机构观点,不代表澎湃新闻的观点或立场,澎湃新闻仅提供信息发布平台。申请澎湃号请用电脑访问http://renzheng.thepaper.cn。





- 报料热线: 021-962866
- 报料邮箱: news@thepaper.cn
互联网新闻信息服务许可证:31120170006
增值电信业务经营许可证:沪B2-2017116
© 2014-2026 上海东方报业有限公司




