- +1
淘宝新规!支持“仅退款”
2023-12-28 10:27
来源:澎湃新闻·澎湃号·政务
字号
据淘宝官网消息,为了保障买卖双方的权益,维护市场秩序,帮助大家更好地解决商品交易过程中的纠纷,淘宝网拟变更淘宝平台争议处理的相关规则。此次规则变更于2023年12月19日进行公示通知,2023年12月26日正式生效。
核心变更点包括:新增淘宝基于平台自身大数据能力,结合多维度识别,对于买家发起符合相关情形的售后,作出快速退款或退货退款的规则依据;针对卖家存在延迟发货、强制发货的且未经买家同意的情形,补充钱款处理方向规则依据;新增针对支持7天无理由退货或经平台判定可支持买家拒收的商品,针对买家已拒签成功的,支持退款处理的条款。
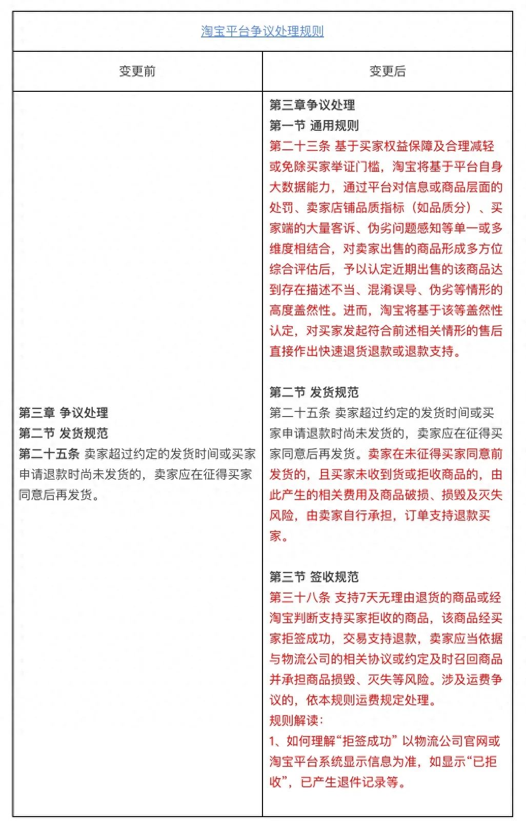
具体来看,基于买家权益保障及合理减轻或免除买家举证门槛,淘宝将基于平台自身大数据能力,通过平台对信息或商品层面的处罚、卖家店铺品质指标(如品质分)、买家端的大量客诉、伪劣问题感知等单一或多维度相结合,对卖家出售的商品形成多方位综合评估后,予以认定近期出售的该商品达到存在描述不当、混淆误导、伪劣等情形的高度盖然性。进而,淘宝将基于该等盖然性认定,对买家发起符合前述相关情形的售后直接作出快速退货退款或退款支持。在发货规范方面,卖家超过约定的发货时间或买家申请退款时尚未发货的,卖家应在征得买家同意后再发货。卖家在未征得买家同意前发货的,且买家未收到货或拒收商品的,由此产生的相关费用及商品破损、损毁及灭失风险,由卖家自行承担,订单支持退款买家。
在签收规范方面,支持7天无理由退货的商品或经淘宝判断支持买家拒收的商品,该商品经买家拒签成功,交易支持退款,卖家应当依据与物流公司的相关协议或约定及时召回商品,并承担商品损毁、灭失等风险。涉及运费争议的,依本规则运费规定处理。如何理解“拒签成功”,以物流公司官网或淘宝平台系统显示信息为准,如显示“已拒收”,已产生退件记录等。
来源/长江日报、界面快讯
原标题:《淘宝新规!支持“仅退款”》
特别声明
本文为澎湃号作者或机构在澎湃新闻上传并发布,仅代表该作者或机构观点,不代表澎湃新闻的观点或立场,澎湃新闻仅提供信息发布平台。申请澎湃号请用电脑访问http://renzheng.thepaper.cn。
+1
收藏
我要举报





查看更多
澎湃矩阵
新闻报料
- 报料热线: 021-962866
- 报料邮箱: news@thepaper.cn
互联网新闻信息服务许可证:31120170006
增值电信业务经营许可证:沪B2-2017116
© 2014-2026 上海东方报业有限公司
反馈




