- +1
氢氨融合,氢能产业发展新路径
作者 | 中国产业发展促进会氢能分会
双碳战略背景下,世界各国都在积极寻找绿色能源技术,氢氨融合正在成为发展热点。氨是大宗基础化工品,具备原料、燃料双重属性,是世界上生产及应用最广泛的化学品之一。同时,氨是富氢载体和良好的储氢介质,所含氢元素的质量分数达17.6%,是大规模、长距离储运氢的有效方式。氨常温常压下为气态,具有燃点髙、不易爆、低压易液化等特点。全球氨年产量约1.8亿吨,我国氨年产量约5600万吨,约占全球产量30%。

一、全球氢氨融合快速发展,产业布局加快
氨作为零碳燃料和氢能的高效载体,可实现终端能源的无碳排放。液氨体积能量密度高、基础设施完善、大规模存储和运输技术成熟,能够有效解决氢能储运难题,氢氨融合是实现未来能源绿色发展的重要解决方案。全球范围内已有多个国家和地区开始探索氢氨融合技术发展。近年来,国内外氢氨融合技术发展不断加速,示范项目和产业布局逐步加快。
图1:氢氨融合示意图
日本在氨能的开发利用上走在前沿。由于日本自身能源结构因素影响,自产合成氨规模有限,《第六次能源基本计划》中提出在2030年前实现燃煤掺烧20%氨的目标,预计未来日本绿氨进口需求将增大。日本电力公司、石油公司和贸易公司等正在通过寻求海外合作方式拓展未来清洁氨来源,日本火力能源发电公司JERA和大型石油公司出光兴产正在与全球最大的氨产商挪威Yara探索合作模式,综合贸易公司三井物产参与阿布扎比国家石油公司的清洁氨生产项目。此外,三菱重工已开发4万千瓦100%纯氨燃料发电机,可将氮氧化物控制在100ppm甚至10ppm以下。三菱重工40MW级氨燃气轮机
氨是一种由氢和氮组成的化合物,可以直接作为燃料燃烧。氨直接燃烧也会导致氮氧化物(NOx)的排放,氮氧化物是由燃料中的氮组分氧化引起的。三菱重工通过将选择性催化还原(SCR)与创新燃烧室相结合来解决这一问题,并将其安装在40MW级别的H-25系列燃气轮机上,公司计划在未来将这项技术商业化。
韩国正在推动液氨发电及氨氢混合发电技术联合研发与产业化。韩国政府从2022年1月起开展无碳环保氨气发电技术联合研发,斗山重工、现代重工和乐天精密化学等企业参与合作。2023年11月16日,韩国政府宣布了一项在火力发电燃料组合中引入氢和氨的计划,目标最早在2030年使原料中含有20%的氨,并在不少于24家当地燃煤火力发电厂应用。韩国电力、乐天化学等企业先后与马来西亚、阿联酋企业合作,在当地建设绿氢和绿氨工厂,旨在向当地及韩国提供绿氢和绿氨。澳大利亚积极布局向日本和韩国提供氨燃料,利用充足阳光制氢制氨,通过海运输送到日本和韩国。澳大利亚与日本签订绿氨长期供应合同,通过海运将液氨运送至日本;澳大利亚、韩国共同合作建立绿色能源走廊。北昆士兰拟议的大型项目每年将生产高达180万吨的绿色氨,并将支持方舟能源公司Collinsville绿色能源中心高达4.5GW的可再生能源项目建设。
中东积极布局绿氨产业,将其作为能源转型的重要路径。沙特阿美联合美国空气产品公司等在沙特投资的NEOM绿氢/绿氨项目正在实施,未来将全部由可再生能源供电,计划于2026年完成。
表1:海外绿氨项目开发建设情况
来源:公开信息,中国产业发展促进会氢能分会整理我国出台了氢氨融合路径相关政策。《氢能产业发展中长期规划(2021-2035年)》中提出,扩大工业领域氢能替代化石能源应用规模,积极引导合成氨、合成甲醇、炼化、煤制油气等行业由高碳工艺向低碳工艺转变,促进高耗能行业绿色低碳发展。《“十四五”新型储能发展实施方案》中提出,依托可再生能源制氢(氨)的氢(氨)储能等试点示范,将探索风光氢储等源网荷储一体化和多能互补的储能发展模式列入“十四五”新型储能区域示范。2022年科技部发布的国家重点研发计划重点专项项目,包括分布式氨分解制氢技术与灌装母站集成、掺氢/氨清洁高效燃烧等与氨相关技术。
国家能源集团、国家电投、中国能源建设集团等多个能源集团均开始布局、投资建设风光氢氨一体化项目。2022年7月,国家能源集团国华投资乌拉特中旗甘其毛都口岸加工园区风光氢氨一体化新型示范项目获备案;2023年5月,国家电投吉电股份大安风光制绿氢合成氨一体化项目全面开工。项目年制氢量3.2万吨,年产氨量18万吨,配套建设80万千瓦新能源装机,为绿电制氢、制氨提供能源。
此外,中国石化于2022年8月在福州市启动了全国首座“氨现场制氢加氢一体站”示范项目,以氨作为氢气的储能载体,探索在线制氢、分离纯化、升压加注等技术和装备的低成本示范应用。据福州大学氨制氢催化技术数据,以每吨氨价格3500元为测算基础,5.49t氨分解产生约1t氢气。1t氢气原料成本约19元/kg,考虑氨制氢设备投资成本后,在现场制氢供氢的价格可控制在35元/kg以内。若结合石化企业上游炼油厂副产氢资源来合成氨,成本优势将更加凸显;2023年12月8日,我国首座商业化分布式氨制氢加氢一体站——广西石油南宁振兴加能站建成并成功试投产;2023年6月,广东佛山仙湖实验室启动“氢能及氨氢融合新能源技术重点实验室”建设,聚焦氢能与燃料电池技术和氢氨融合新能源技术,探索构建以氨和氢作为直接能源或能源载体的新能源体系。
二、氢氨融合是能源绿色发展的重要路径
氨作为大宗商品,具有完备的贸易和运输体系,氨可以作为直接或者间接的无碳燃料直接应用。目前全球八成以上的氨用于生产化肥,绿氨应用主要集中在降碳、储氢、航运燃料、掺混发电等领域,具有良好的发展前景。
降碳。2021年我国合成氨碳排放量约2亿吨,合成氨行业节能减排压力大,绿氨能够实现接近“零碳”排放,有助于双碳目标实现,未来合成氨市场将由传统合成氨向绿氨转移。国家能源集团、国家电投、中国能源建设集团等多个能源集团均开始布局、投资建设风光氢氨一体化项目,项目主要集中在可再生资源富集的内蒙古、吉林等地区。
图2:2020年我国化工产业不同行业碳排放
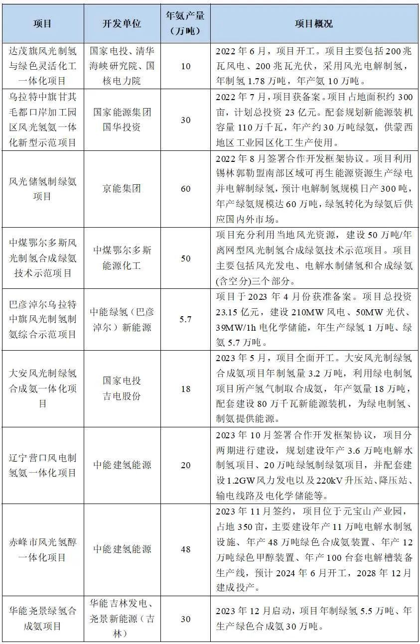
数据来源:Statista表2:我国绿氨项目情况
来源:公开信息,中国产业发展促进会氢能分会整理储氢载体。绿氨作为储运氢的载体,可实现氢的低成本远洋运输。氢气储运难和安全性差是制约氢能产业发展的主要“瓶颈”。氨的特性适合储运氢。氨比氢气更容易液化,常压下氨气在-33℃可以液化,而氢气需要低于-253℃,且同体积液氨比液氢多至少60%的氢。从全球氢能贸易来看,综合考虑出口国—港口—需求地全过程储运的复杂性和安全性,氢氨储运模式是极具可行性和经济性的方案,有望成为大规模氢能贸易的有效方式。液氨已经在全球范围内开展远洋贸易,中东、澳大利亚、智利等世界上可再生能源资源较为丰富的地区已启动相关能源规划,利用风光发电制氢,之后利用氨作为氢的载体运输到日本、韩国等市场。
绿色航运燃料。绿氨是未来航运业脱碳的主力燃料之一。国际海事组织2018年通过了温室气体减排初步战略,提出到2030年全球海运碳排放与2008年相比至少下降40%,力争到2050年下降70%。为实现航运业的减碳脱碳,清洁燃料替代化石能源是最具潜力的技术手段。绿氨动力船舶能量密度大,可利用现有氨供应链和基础设施,在集装箱船等大型船舶远航领域具有较好的应用前景。2021年3月4日,韩国船级社授予韩国船舶技术株式会社研发的“8000吨级氨燃料动力加注船”原则性认可证书,其为船用轻质柴油(MGO)和氨为双燃料的8000吨级氨燃料加注船。
氨燃料动力汽车运输船
2022年3月,由中国船舶集团上海船舶研究设计院自主研发设计的中国首款氨燃料动力7000车位汽车运输船(PCTC)正式获得挪威船级社颁发的原则性认可(AiP)证书。该船型有望成为新一代零碳汽车运输船的标志性绿色船型,为未来市场推广奠定基础。
火电掺氨发电。全球可持续发展愿景下,推进火电机组掺烧氨或纯氨等低碳燃料是发电领域碳减排的重要技术方向。
火力发电仍在当今世界占主导地位,掺混燃烧发电能够为煤电厂提供减碳方案。可再生能源不丰富、火力发电占比较高的国家是氨掺混燃烧发电的主要推动者,主要以日本为代表,日本由于可再生能源资源匮乏,电力行业脱碳需要依靠一方面大力发展可再生能源,另一方面则通过氨掺混发电,并逐步提高混烧比例,降低碳排放。火力发电占我国总发电量68%,是国内的基础负荷和电网稳定的“压舱石”,使用掺氨燃烧是降低碳排放的有效路径,可以降低火电资源浪费,同时不需要再新建、改造电网,可以充分利用源网荷储设备设施。目前关于氨在不同工况下的燃烧特性,如点火延迟时间、火焰速度与结构、燃烧极限、NOx生成特性等关键参数仍在完善,掺氨发电技术在燃煤发电厂的规模应用仍需探索。国家能源集团600兆瓦燃煤发电机组掺氨燃烧试验
2023年12月1日,国家能源集团在中国神华广东台山电厂600兆瓦燃煤发电机组上实施了高负荷发电工况下煤炭掺氨燃烧试验。600兆瓦及以上容量机组占我国火电装机60%以上,是主力机型,探索600兆瓦燃煤发电机组掺氨燃烧技术,对火电碳减排具有重要意义。
燃煤掺氨为燃煤电厂提供了一条灵活可行的减碳技术路径。现阶段燃煤掺氨技术尚处于实验研究和小规模示范阶段。未来,燃煤掺氨将在优势地区继续扩大示范规模,区域可选择新能源资源丰富、调峰资源稀缺、电网消纳困难地区,如青海地区,采用保障小时数以外的光伏上网电价,可大幅降低合成氨成本。同时开发低能耗高效催化剂、低成本合成工艺等,降低传统合成氨生产制备技术的能耗及运行成本。
氢氨融合快速发展同时,也存在一些难题有待解决:一是氨作为氢载体虽然能量密度较高、储运成本较低,但氨裂解制氢并压缩的过程需要消耗大量能量,整体能量转换效率方面没有明显优势。
二是氢氨融合工艺需要使用合成氨反应装置、氨气分离装置、废气处理装置、氨分解制氢设备和其他辅助设备,前期投入较高。
三是氨作为燃料直接用于发电、船舶动力、工业燃料等领域面临不易点燃、稳定燃烧和NOx排放控制难题。
四是氨具有毒性和腐蚀性,在生产、储运和利用环节需要有效解决泄漏问题和腐蚀防控问题。
五是绿氨在经济性方面,仍需要绿电、绿氢价格下降,降低终端应用成本。
三、零碳能源经济,万亿蓝海市场
全球绿色能源转型和能源安全的大背景下,绿氢与绿氨相互融合,是实现能源绿色发展的重要路径。根据国际可再生能源署(IRENA)估算,为了满足《巴黎协定》中全球气温上升控制在1.5℃以内目标,全球将新增亿吨级绿氨需求量。据Precedence Research数据,2022年全球绿氨市场规模为6300万美元,预计2030年将达到54.8亿美元。BP、Air Products、Yara等世界能源巨头依托澳大利亚,中东地区国家等丰富的可再生能源或天然气资源优势,开发了数十项总计约千万吨级的蓝氨/绿氨合作项目。
图3:全球绿氨市场规模
数据来源:Precedence Research我国氢氨融合起步较晚,但发展速度快。近年在储氢载体、氨煤混烧/纯氨燃烧发电、氨燃料电池、氨动力船舶等领域取得积极进展。
未来氢氨融合发展仍需持续探索,发展建议方面,一是加强政策引导,加强战略规划布局,确定氢氨融合发展战略方向与目标。能源、化工等相关企业抓住绿色转型升级发展时机,开展布局。
二是加强关键核心技术研发,将可再生能源与氢能产业相结合,以氨为储能或储氢载体,发展“清洁高效合成氨、经济安全氨能储运、无碳高效氢氨利用”的零碳循环技术路线。对绿氨高效低成本合成、氨燃烧利用及尾气处理的氨合成、氨能应用重点领域组织实施一批重大科技项目,集中力量攻关。
三是加强示范应用,根据氨现有产能基础、产能扩建规划,加强氢氨融合示范应用,配套建设氨储运体系,打造全产业链示范工程,优势互补、协同发展,实现从上游生产到终端应用的有效衔接。持续探索、实践符合我国能源结构特点的绿色无碳、安全经济的氢氨融合技术发展应用路径,助力推动我国能源转型和可持续发展。
本文为澎湃号作者或机构在澎湃新闻上传并发布,仅代表该作者或机构观点,不代表澎湃新闻的观点或立场,澎湃新闻仅提供信息发布平台。申请澎湃号请用电脑访问http://renzheng.thepaper.cn。





- 报料热线: 021-962866
- 报料邮箱: news@thepaper.cn
互联网新闻信息服务许可证:31120170006
增值电信业务经营许可证:沪B2-2017116
© 2014-2026 上海东方报业有限公司




