- +1
这种物质或能致癌或促进癌症转移,耶鲁大学研究团队最新发现
原创 Swagpp 梅斯医学
上个月,“日本多地居民血检异常”的词条突然冲上热搜,迅速引爆了全民大讨论。
日本大阪府医疗团队组织的居民血液检测中,31名受检者的血液中含有高浓度的全氟和多氟烷基物质(PFAS),占比超1/3。
但这一现象并非个例,大阪、多摩、神奈川县、冲绳县等地都出现了“居民血液检测中有机氟化合物超标”的情况。
日本水源检测结果(图源:网络)PFAS是什么?究竟有多“毒”?又会对人类健康带来怎样的损害呢?
“永远的化学品”
存在于99%的人类血液中
PFAS是一大类物质的总称,包括全氟辛酸(PFOA)、全氟辛烷磺酰基化合物(PFOS)、全氟丁基磺酸等成千上万种化学物质。事实上,PFAS又被人们称为“永远的化学品”,其化学结构非常稳定,在环境中几乎无处不在。
美国学者曾对于市面上230多种产品(包括遮瑕膏、粉底、眼眉产品和唇部产品)进行了PFAS测试,惊讶地发现:52%的产品对氟的反应都呈阳性(PFAS含有高度稳定的碳-氟键,因此可由氟反应检测其含量)。
北美化妆品中的PFAS(图片来源:Environmental Science & Technology Letters)在这部分产品里面,63%的粉底、58%的眼部产品、55%的唇部产品以及47%的睫毛膏都含有较高浓度的氟。其中,以“持妆”著称的防水睫毛膏和持久唇膏中大多具有高浓度氟。
当然,不仅仅是化妆品,生活中常用的不粘锅、清洁喷雾、防水运动用品中,甚至食品和饮用水中均发现了PFAS。此外,PFAS还藏在人们日常使用的吸管中,尤其是近年来大力推广的“纸吸管”(爱喝奶茶的注意了)!
今年8月,Food Additives & Contaminants: Part A上刊登的研究对市面上使用最多的5种材料(纸、竹、玻璃、不锈钢和塑料)制成的39种吸管进行检测,发现:除了不锈钢以外,PFAS几乎存在于所有类型的吸管中,其中90%的纸吸管、80%的竹吸管和75%的塑料吸管中PFAS的检测均为阳性。
PFAS的日常生活来源(图源:Australian Department of Defence)称PFAS为“刺客”一点都不为过——虽然人们以为自己不会直接摄入,但PFAS会随着许多食品接触材料迁移到食物中,并最终进入人体内。数据显示,PFAS已确认存在于地球上所有生物的血液中,其中包括99%的人类。
仅短短1天接触
就可能促进癌症转移
如果只是“安静地存在”并不可怕,可怕的是,PFAS会带来一系列的健康危害!
这些物质会在人体积累,当积累到一定程度时会破坏部分组织器官的正常活动,扰乱细胞功能,最终影响发育、生殖等方面,还会造成肝中毒、内分泌紊乱及致癌等危害。
近日,来自美国耶鲁大学的研究团队发现了PFAS的新“毒证”——采用一系列生物学技术和代谢分析方法,在体外实验中全面地探究了PFOS和PFOA对结直肠癌发生发展的影响。结果显示,暴露于PFOS和PFOA之后,结直肠癌细胞的活力以及转移能力明显增加,这意味着接触PFAS之后的癌细胞可能更易扩散,从而促进肿瘤转移。
DOI: 10.1021/acs.est.3c04844结直肠癌(CRC)是全球第三大常见癌症,其致死率高居第二,仅次于肺癌。先前有研究观察到一个令人“心惊”的现象——消防员等职业暴露于PFAS的人,罹患癌症(包括CRC在内)的风险更高,但背后机制仍不清楚。
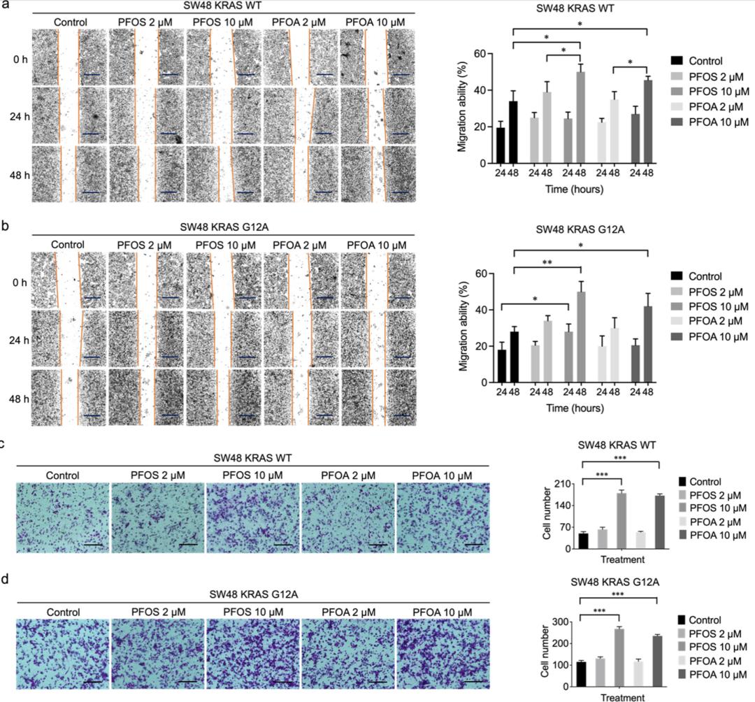
为了探明PFAS在CRC的发展与恶化过程中发挥的毒性机制,研究者选用SW48 KRAS野生型(WT)和KRAS G12A突变细胞的三维CRC球状体作为研究对象,其中后者与更低的存活率有关。
当细胞系被暴露于2μM的PFOS时,两者均出现了细胞扩散行为;当PFOS暴露水平增加至100μM时,扩散表型则表现得更加明显。不过,当PFOS浓度小于2μM时,却没有观察到细胞的扩散。
类似的情况也发生在PFOA中,暴露于2μM至100μM的两个细胞系都观察到了细胞扩散,即三维CRC球状体发生了迁移,但剂量小于2μM 时则没有。
研究过程进一步的“迁移能力”评估测试显示,暴露于2μM水平时,24小时后,SW48 KRAS WT细胞的迁移能力从20%升高至25%(PFOS)或23%(PFOA);48小时后,迁移能力从34%升高至39%或35%。但没有统计学意义。不过,暴露于10μM水平的PFOS和PFOA的48小时后,SW48 KRAS WT细胞的迁移能力显著升高,分别从34%升高至50%和46%。
类似的情况也出现在SW48 KRAS G12A细胞中,不过该细胞系的迁移能力提升得更为显著。具体来说,当暴露于10μM的PFOS和PFOA中,24小时后,SW48 KRAS G12A细胞的迁移能力分别从28%增加到50%和42%。
跨孔试验的结果则更为直观——具体来说,暴露于10μM水平的PFOS和PFOA的24小时后,SW48 KRAS WT细胞系中迁移细胞数量显著增加,从对照组的50个一跃升至180个和172个;而在PFAS的影响下,SW48 KRAS G12A细胞的迁移能力则更强,细胞数量从112个升高至268个和235个。
总结来说,当暴露于10μM水平的PFAS,仅需24小时,两个细胞系的迁移能力均会显著增强,即癌细胞的扩散能力得到了提升。
PFOS和PFOA对SW48细胞迁移能力的影响事实上,背后深层的原因还要落脚在“代谢变化”上。
具体来说,暴露于10μM的PFOS或PFOA后,与对照组相比,SW48 KRAS WT细胞组和SW48 KRAS G12A细胞组分别有23个和22个代谢物发生了改变,且差异集中在脂肪酸和氨基酸等代谢物上。
比如:在10μM水平的PFOS和PFOA处理后,由α-酮丁酸衍生而来的2-羟基丁酸显著少于对照组,这是由于蛋白质合成的增加导致游离氨基酸数量有所减少。此外,其他常见的氨基酸,比如丙氨酸、苯丙氨酸和脯氨酸,均有所减少。
类似的情况也出现在脂肪酸上,暴露于10μM水平的PFOS和PFOA后,WT细胞和G12A细胞中的豆蔻酸甘油酯和单油酸甘油酯等脂肪酸都减少了,可见上述细胞中单甘油酯的合成受到了抑制。
暴露于PFOS或PFOA后细胞代谢出现的改变最终,研究者采用代谢组学分析找到了“罪魁祸首”——PFAS暴露改变了癌细胞上皮-间质转化(EMT)相关的代谢途径。
EMT是介导肿瘤细胞转移过程的关键机制,且糖酵解、TCA循环以及脂质和氨基酸代谢都参与到EMT的代谢途径中。
当细胞暴露于PFAS时,EMT中多种关键蛋白的表达发生变化,比如:E-钙黏蛋白的下调,意味着细胞粘附性和极性水平有所下降;相反,N-钙粘蛋白和波形蛋白的表达出现上调,而这些化学物质在细胞迁移、侵袭和细胞骨架重塑中发挥着潜在作用。
对比两种细胞系发现,SW48 KRAS G12A细胞中的E-钙黏蛋白表达水平更低,而波形蛋白的表达水平更高。也就是说,与WT细胞相比,G12A细胞具有更强的迁移能力。
EMT中多种蛋白的变化情况综上所述,仅24小时暴露在高浓度的PFAS,就可以增加结直肠癌细胞的活力,增强癌细胞转移能力,尤其是在具有KRAS突变系中。其中,代谢组学分析显示,最主要的原因在于癌细胞EMT相关的代谢途径的改变,包括多种脂肪酸和氨基酸等。
然而,在生活中,我们好像很难逃开PFAS的包围,人们该如何“逃出困境”呢?
逃不过的PFAS?
JAMA子刊提供了好方法!
虽然在意识到PFAS的致癌风险之后,人们逐步淘汰了传统的PFAS化学品。但由于PFAS在环境和人体中的持久性,比如水中PFOS和PFOA的半衰期为41年和92年,所以已受污染的公共饮用水系统仍是潜在致癌物的暴露源。而PFOS和PFOA在人体内的中位消除半衰期为3-7年,该类致癌物可能会对人体内分子过程产生长期和累积性的破坏。
对于普通人而言,试图逃离PFAS最好的方法就是,尽量避免使用释放PFAS物质的产品,比如含有不粘锅涂层的锅具、含有PFAS的化妆品以及部分包装食品等。如果真的非常担心,还真有个办法可以降低人体内的PFAS含量——定期献血。
先前,JAMA子刊上的研究收集了285名血液中PFAS水平含量较高的消防队员,测量后发现,相较于不献血者,献血可以使参与者平均血清 PFAS 浓度降低大约30%,并且这一差异在试验结束三个月后保持不变,具有较好的持续性。
试验期间PFAS的平均变化(图片来源:JAMA Network Open)研究者解释道:这可能是因为,PFAS会与主要存在于血清中的蛋白质结合,随着消防员血液或血浆从体内的流出,其自身PFAS负担逐渐降低。
既追求美丽,又想保证健康?不如养成定期献血的好习惯吧~
参考资料:
[1] Zheng J, Sun B, Berardi D, Lu L, Yan H, Zheng S, Aladelokun O, Xie Y, Cai Y, Godri Pollitt KJ, Khan SA, Johnson CH. Perfluorooctanesulfonic Acid and Perfluorooctanoic Acid Promote Migration of Three-Dimensional Colorectal Cancer Spheroids. Environ Sci Technol. 2023 Dec 19;57(50):21016-21028. doi: 10.1021/acs.est.3c04844. Epub 2023 Dec 8. PMID: 38064429.
[2] Boisacq P, De Keuster M, Prinsen E, Jeong Y, Bervoets L, Eens M, Covaci A, Willems T, Groffen T. Assessment of poly- and perfluoroalkyl substances (PFAS) in commercially available drinking straws using targeted and suspect screening approaches. Food Addit Contam Part A Chem Anal Control Expo Risk Assess. 2023 Sep;40(9):1230-1241. doi: 10.1080/19440049.2023.2240908. Epub 2023 Aug 24. PMID: 37619405.
[3]Gasiorowski R, Forbes MK, Silver G, Krastev Y, Hamdorf B, Lewis B, Tisbury M, Cole-Sinclair M, Lanphear BP, Klein RA, Holmes N, Taylor MP. Effect of Plasma and Blood Donations on Levels of Perfluoroalkyl and Polyfluoroalkyl Substances in Firefighters in Australia: A Randomized Clinical Trial. JAMA Netw Open. 2022 Apr 1;5(4):e226257. doi: 10.1001/jamanetworkopen.2022.6257. PMID: 35394514; PMCID: PMC8994130.
撰文 | Swagpp
编辑 | Swagpp
● ● ● 版权说明:梅斯医学(MedSci)是国内领先的医学科研与学术服务平台,致力于医疗质量的改进,为临床实践提供智慧、精准的决策支持,让医生与患者受益。欢迎个人转发至朋友圈,谢绝媒体或机构未经授权以任何形式转载至其他平台。
原标题:《不粘锅、纸吸管、化妆品中这种物质,或能致癌或促进癌症转移!耶鲁大学研究团队最新发现,但有一方法可“解毒”》
本文为澎湃号作者或机构在澎湃新闻上传并发布,仅代表该作者或机构观点,不代表澎湃新闻的观点或立场,澎湃新闻仅提供信息发布平台。申请澎湃号请用电脑访问http://renzheng.thepaper.cn。





- 报料热线: 021-962866
- 报料邮箱: news@thepaper.cn
互联网新闻信息服务许可证:31120170006
增值电信业务经营许可证:沪B2-2017116
© 2014-2026 上海东方报业有限公司




