- +1
Nature子刊:毕昌昊/张学礼团队开发基于糖基化酶的新型碱基编辑器
原创 生物世界
撰文丨王聪编辑丨王多鱼
排版丨水成文
碱基编辑(base editing,BE),是Broad研究所刘如谦(David Liu)教授于2016年开发的一类基于CRISPR的精准基因编辑技术。与CRISPR-Cas9不同的是,碱基编辑可以在不切割DNA双链的情况下实现对单个碱基的精准编辑,因此,被认为是更安全的基因编辑方式,并已在临床上展示了对人类遗传疾病和癌症的治疗潜力。
碱基编辑通常使用可编程的DNA结合蛋白(例如nCas9)与脱氨酶(deaminase)进行融合,但脱氨酶可能导致非Cas9依赖的DNA或RNA脱靶,从而带来潜在安全性问题,还会对碱基编辑类型带来限制。
2024年1月2日,中国科学院天津工业生物技术研究所毕昌昊团队和张学礼团队合作,在 Nature Biotechnology 期刊发表了题为:Glycosylase-based base editors for efficient T-to-G and C-to-G editing in mammalian cells 的研究论文。
该研究开发了不依赖脱氨酶(deaminase-free,DAF)的新型碱基编辑器——DAF-CBE和DAF-TBE,分别在大肠杆菌中实现C-to-A、T-to-A的碱基颠换,在哺乳动物细胞中实现C-to-G、T-to-G的碱基颠换编辑。
碱基编辑被认为是继CRISPR-Cas9后新一代基因编辑工具,并在临床研究中展示了有希望的治疗效果。但目前碱基编辑仍面临一些障碍,例如,现阶段的碱基编辑器相对较大,无法使用单个AAV载体递送,此外,这些碱基编辑器能够进行的碱基编辑类型有限。虽然刘如谦团队后续开发的先导编辑(PE)在理论上可以实现所有碱基类型之间的转换,但其在不同基因组位点上的表现存在高度变异性,且编辑效率通常显著低于碱基编辑器。因此,我们还需要开发更多类型的高效碱基编辑器。在这项最新研究中,为了扩展碱基编辑的类型并避免使用脱氨酶,研究团队构建了两种碱基编辑工具,它们只包含一个胞嘧啶-DNA糖基化酶(CDG)或胸腺嘧啶-DNA糖基化酶(TDG)和nCas9两个组分。
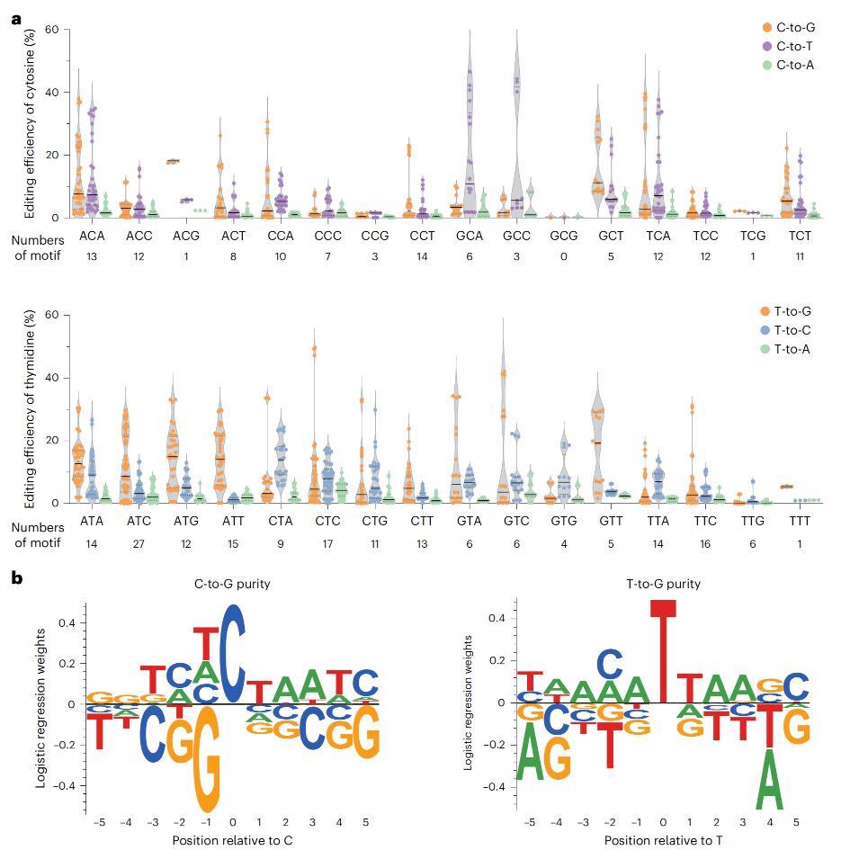
研究团队通过定向进化改造了人源尿嘧啶糖基化酶(UNG)的两个突变体UNGN204D和UNGY147A,获得了两种高活性的DNA糖基化酶,分别是胞嘧啶-DNA糖基化酶(CDG4)和胸腺嘧啶-DNA糖基化酶(TDG3),然后将它们分别与与nCas9融合,构建了DAF-CBE和DAF-TBE这两种碱基编辑器,在大肠杆菌中进行C-to-A和T-to-A的碱基编辑。结果显示,CDG4-nCas9和TDG3-nCas9在大肠杆菌中的编辑效率最高可达58.7%和54.3%。
CDG-nCas9/TDG-nCas9在大肠杆菌中的设计和进化然后,研究团队对这两种碱基编辑器进行了人类密码子优化,在人HEK293T细胞中实现了C-to-G和T-to-G的颠换编辑,编辑效率分别达到38.8%和48.7%。且具有最小的Cas9依赖性和Cas9非依赖性脱靶效应以及最小的RNA脱靶效应。
HEK293T细胞中DAF-CBE和DAF-TBE编辑活性的表征此外,该研究还证实了DAF-CBE和DAF-TBE可对人诱导多功能干细胞(hiPSC)进行高效碱基编辑。
接下来,研究团队对这两种碱基编辑器进行了基因工程改造,开发出了DAF-CBE2和DAF-TBE2,它们的编辑窗口从原间隔区的5′端移动到了中间区域,并将对C-to-G/T-to-G的编辑效率分别提高了3.5倍和1.2倍。
这些结果表明,DAF-BE可对大肠杆菌、哺乳动物细胞(包括hiPSC)进行安全高效的碱基编辑。更重要的是,与先导编辑或CGBE相比,DAF-BE具有类似的效率、更小的尺寸和更低的脱靶效应,并扩展了碱基编辑器的碱基编辑类型,为工业菌株改造、遗传疾病治疗及细胞疗法开发提供了全新工具。
中国科学院天津工业生物所博士生叶立军、副研究员赵东东及天津师范大学生命科学学院李菊副教授为论文共同第一作者,中国科学院天津工业生物技术研究所毕昌昊研究员和张学礼研究员为论文共同第一作者。
论文链接:
https://www.nature.com/articles/s41587-023-02050-w
本文为澎湃号作者或机构在澎湃新闻上传并发布,仅代表该作者或机构观点,不代表澎湃新闻的观点或立场,澎湃新闻仅提供信息发布平台。申请澎湃号请用电脑访问http://renzheng.thepaper.cn。





- 报料热线: 021-962866
- 报料邮箱: news@thepaper.cn
互联网新闻信息服务许可证:31120170006
增值电信业务经营许可证:沪B2-2017116
© 2014-2026 上海东方报业有限公司




