- +1
一本书告诉你信号!童年焦虑远比你想象的更普遍
日常焦虑似乎已经成为现代人的通病,对孩子来讲,也不例外。研究表明,每6个孩子中,就有1个焦虑症。这个数字,意味着:你的孩子,我的孩子,朋友的孩子,总有那么几个正在处于焦虑中。
作为父母,也许面对这样的时刻会有些慌乱,但美国著名情绪研究专家在《让孩子远离焦虑》中给了你最大的安心剂——这本书,不光帮助孩子远离焦虑,从发现问题到解决问题,从父母介入问题到教会她们独立面对问题,这是一本送给孩子成长最好的礼物。
本文摘录自《让孩子远离焦虑》
原章节名为《你的孩子是这样吗?》
6岁的马修第一次上游泳课。他有很多问题:老师会如何对待学生呢?他会整节课都泡在水中吗?他必须要踩水吗?他不想踩水,因为踩水是为了防止下沉,这会让他想到溺水。他想知道如果他感到冷,老师是否会同意他不待在水里?但是他对于学习游泳又感到非常兴奋,他想学习成为一名游泳健将并且希望可以尝试跳水。他问妈妈是否可以留下来陪他上课。
当课程进行到尾声时,马修非常兴奋,因为几周后他就可以登上跳水台了。他说他的老师很好,踩水应该也很有意思,他们把踩水叫作“狗刨式”!他确实觉得有些冷,想让他的妈妈问问老师如果下次他觉得实在太冷,能否不在水里待着。马修仍然想让妈妈陪着他上课,这样在他有需要的时候,妈妈就可以帮助他。
6岁的杰森对于新状况总是很难适应。他不想上游泳课。自从他妈妈上周提到这事儿,他就不停地哭闹来拒绝学游泳。他说不出来为什么害怕游泳,就是不想去学。上课那天,他躲在卧室的椅子后面,拒绝穿衣服。
当他到了上课的地方时,他不肯下车并且紧紧地抓住妈妈,让她陪伴自己去上课。杰森不能像其他儿童那样上课,当老师让他尝试做些动作的时候,他不停地望着妈妈。这种情况一直持续了两周多,直到杰森的父母决定放弃课程。
马修可能被认为是“慢热型”气质的儿童。他很小心并且需要比其他孩子更多的解释。他的想象力引起了某些焦虑,但是问题不大,只要多给点时间和耐心,他的焦虑并不影响正常活动。但杰森却深陷烦恼。
他不仅在事情发生前经受巨大的痛苦和焦虑,并且还带着失败的感觉,相信处理困难事情的最佳方法就是回避。不幸的是,这种回避方法在很多情境中起作用了。杰森的父母即使坚持要他上课学习游泳,也是毫无意义的。然而通过让步,这个情况还是有挽回的余地。杰森可以作为旁听生去上几周课,看看游泳到底是怎么回事;也可以跟老师进行几次一对一的教学。
当然大家也可以只是在快餐店愉快地见个面,最终甚至可以尝试着参加“最安全”的5分钟课程。杰森和他的父母需要找到摆脱痛苦和逃避的方法。
这一章,我们将会帮助家长对程度不同的焦虑阶段进行梳理。首先,我们回顾一下事件焦虑的危险信号,接下来描述各种焦虑障碍的特点。有时焦虑并不是孩子面临的唯一问题。本章结尾简要地概述了可能与焦虑同时存在的其他常见病症。
焦虑出没!危险信号与判断标准
我们在第1章中了解到,童年期的恐惧和焦虑都是正常现象,是可以预料的。令家长困惑的是:儿童焦虑症的判断标准到底是什么?哪种状况出现意味着儿童已经脱离控制了。即使儿童的恐惧内容是“正常的”,例如狗、枪声和黑夜,那也并不意味着儿童甚至是其家庭所经历的一切都是正常且可以容忍的。与其思考正常还是不正常,还不如问问自己以下几个问题。
|危险信号|
●与现实状况不相称的过度痛苦:哭泣、身体症状、悲伤、愤怒、沮丧、无助和尴尬。
●处于应激状态时很容易痛苦、激动或愤怒。
●反复确认“如果……怎么办”的问题,并且无法安慰,对逻辑争论不做反应。
●头疼、胃痛、经常因为恶心不能去上学。
●预期性焦虑,担心几小时、几天甚至几星期后的事。
●睡眠紊乱,比如很难入睡或时常做噩梦。
●完美主义:标准很高,眼里没有足够好的东西。
●过度的责任感:过度地关注别人是否因为自己而心烦,为不必要的事情道歉。
●表现出过度的逃避倾向:拒绝参加活动、拒绝去上学。
●儿童自身或家庭功能受到影响:对于上学、去朋友家、宗教活动、家庭聚会、出差和度假等活动感到困难。
●对于正常情境引起的儿童痛苦需要给予过多的安慰,要花费过多的时间劝说孩子从事常规活动,例如做作业、打扫卫生和吃饭。
|家长应该怎么办|
家长可能会意识到自己的孩子正在因为焦虑和恐惧而痛苦,但是却不知道如何帮助他们摆脱苦恼。
●你能和孩子沟通他们的问题吗?孩子是否会拒绝?
●你的孩子知道发生了什么事情吗?是否懂得如何应对?
●通过你的努力,孩子是进步了,还是情况继续恶化了(更痛苦、更加回避、生活圈子更小)?
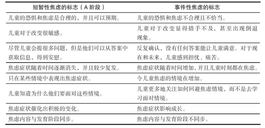
对于以上几个问题,如果第一组问题你有至少一项答案是肯定的,第二组问题有至少一项答案是否定的,那么现在是时候直接面对问题了(短暂性焦虑与事件性焦虑比较见表2—1)。
表 短暂性焦虑与事件性焦虑比较
五种焦虑!从分离焦虑到恐惧症下面就是对各种类型焦虑症诊断标准的概括。每种诊断都将会以简明的方式呈现。在本书第二部分,每一章节对应一种诊断。
|广泛性焦虑症|
广泛性焦虑症(Generalized Anxiety Disorder,简称GAD)是指过度的、无法控制的焦虑。儿童患上广泛性焦虑症就会时刻焦虑。他们对任何应激源的第一反应就是做最坏的打算。患有广泛性焦虑症的儿童花费很多时间来确认自己是否做错事:他们提前做准备,制订计划,确保每件事情万无一失,并害怕任何一个小动作可能招致最糟的结果。他们通常看上去很紧张,感到头痛、胃痛,经常失眠。这些病征至少要持续6个月(参见第6章)。
|特殊恐惧症|
恐惧症(Phobias)被认为是“狭隘的”焦虑分支。其他焦虑症显示,很多种刺激都会引起焦虑,而患有恐惧症的儿童却只对某种特殊刺激起反应,例如蜜蜂、狗、电梯和注射。这些儿童如果能够避免接触他们的恐惧源,就不会产生焦虑。但这并不是说患有恐惧症就容易应对。患有狗恐惧症的儿童,只要想到可能有狗出现,他们就不能步行上学、不能和邻居玩或者不能去朋友家。如果知道运动、逛街或者去哪个地方可能会碰到狗,那么他们宁愿哪儿也不去。相同的道理,暴风雨恐惧会导致儿童每天查看天气预报,并且拒绝一切可能碰上暴风雨天气的活动。以上病征至少要持续6个月,儿童的正常生活受到影响,恐惧症给他们带来了巨大的痛苦(参见第7章)。
|社交焦虑|
社交焦虑(Social Anxiety)是指对于社交或者公开场合有一种持久而强烈的恐惧,儿童对于可能被其他人审视的场合感到非常害怕。患有社交焦虑症的儿童无论是在想象中,还是在真实存在的社交场合中,都会立即感觉浑身乏力,并不是因为害羞。他们觉得在那些场合会自取其辱,会被嘲笑,因此他们特别在意自己的行为,担心被说成“傻瓜”、当成笑柄。想象一下没有“幕后”的生活,你就能够理解社交焦虑儿童所经历的在大众前曝光的感觉了。上述病征至少要持续6个月,儿童的社交、学业和家庭活动都受到影响。对于儿童而言,这些病征必须要发生在与同伴交往时,而不只是在与成年人的交往中(参见第8章)。
|分离性焦虑症|
患有分离性焦虑症(Separation Anxiety Disorder,简称SAD)的儿童对于与父母的分离感到十分焦躁,分离的情况包括上学分离、工作分离、出差分离、睡觉分离甚至是父母就在隔壁。离开父母,无法得知父母的情况时,儿童会焦虑,同时,无法确定离开父母自己会怎样,也让儿童焦虑。患有分离性焦虑症的儿童说,他们有一种不确定的感觉,预感有些不好的事情将要发生,他们需要父母陪伴左右以避免这类事情发生,或者一旦真的发生时自己会得到保护。这些孩子普遍有就学困难,他们会经常给家里打电话、不愿意在朋友家玩或者不参加学校活动。如果他们被家长提早接走,或者因为自己的痛苦,家长取消某些计划,这些情况都会让孩子感到极大的解脱。但是这种解脱只是暂时的,因为下一次分离马上接踵而来。即便是在家里,一个小小的分离也会让儿童喘不过气来。事实上,对于患有分离性焦虑症的儿童最不公平的事情就是,他们要承受失去父母之爱的威胁,这种威胁让他们极度不安。这种病征要至少持续4周(参见第9章)。
|恐慌症|
患有恐慌症(Panic Disorder)的儿童遭受周期性恐慌发作,焦虑症状瞬间爆发并在几分钟内达到高峰。在疾病发作时,儿童可能会感觉很不真实,害怕自己会晕倒、死亡或者疯掉。在第一次发作之后,儿童变得极度恐惧,尽可能远离能引起恐慌发作的任何情境和刺激,拒绝去那些不易逃生的地方。儿童在经历了恐惧激增的感觉后,会将此看作是威胁生命的。他们觉得必须要逃离这个情境才能让这种症状消失。恐慌中最棘手的问题是,即使儿童知道在他们身上发生的事情实际上是虚惊一场,他们仍然觉得自身是有问题的且恐惧仍然存在,这实际上延长了发作时间并增加了其严重性。为了达到诊断标准,儿童必须有过恐慌发作,并且两次恐慌发作的时间间隔要小于一个月(参见第9章)。
|强迫症|
患有广泛性焦虑症的儿童对有意义的事情(如学业表现、朋友相处或身体健康等)产生不切实际的恐惧,而有100多万患有强迫症(Obsessive-Compulsive Disorder,简称OCD)的儿童,他们经受无意义的恐惧,甚至是对自己的恐惧。他们被想法、图像所干扰且有很奇怪的冲动,与儿童行为截然相反(一个可爱的孩子画图描绘刺伤家长,一个有宗教信仰的孩子害怕他憎恨上帝,一个天真的孩子认为自己性取向不当)。儿童总是做重复动作或者强迫性行为以减轻焦虑,例如过度频繁地洗、检查、重做、计算或者敲打。为了达到诊断标准,病征必须要引起痛苦并每天多于一个小时,或者是儿童的家庭生活、学校生活以及社交被严重干扰(参见第10章)。
|创伤后应激障碍|
患有创伤后应激障碍(Post-Traumatic Stress Disorder,简称PTSD)的儿童经受过创伤性事件,这些创伤性事件被认为是威胁生命的、会导致死亡的。这种经历引发他们强烈的恐惧、惊吓和无助。他们可能会经受令人惧怕和使人机能丧失的症状,例如病理性闪回(痛苦往事的重现)、噩梦、生理反应、失眠、不能集中注意力、在与创伤性事件相似的情境中或能让他们回忆起不幸事件的情境中会有情绪反应。他们会尽最大努力避免那些能引起创伤记忆的事情,比如与此相关的想法、感觉、谈话以及地点。其他的情绪反应包括超然、着眼未来和兴趣减退。病征要保持一个多月,并且对身体某些重要部位的官能造成巨大影响。

原标题:《一本书告诉你信号!童年焦虑远比你想象的更普遍》
本文为澎湃号作者或机构在澎湃新闻上传并发布,仅代表该作者或机构观点,不代表澎湃新闻的观点或立场,澎湃新闻仅提供信息发布平台。申请澎湃号请用电脑访问http://renzheng.thepaper.cn。





- 报料热线: 021-962866
- 报料邮箱: news@thepaper.cn
互联网新闻信息服务许可证:31120170006
增值电信业务经营许可证:沪B2-2017116
© 2014-2026 上海东方报业有限公司




