- +1
又一航司宣布 涉及机票退改规则
日前南航、东航相继宣布,1月10日起,将调整客票退改规则,机型变更等纳入免费退改适用范围,购票后如票价降低符合一定条件可免费办理退票。
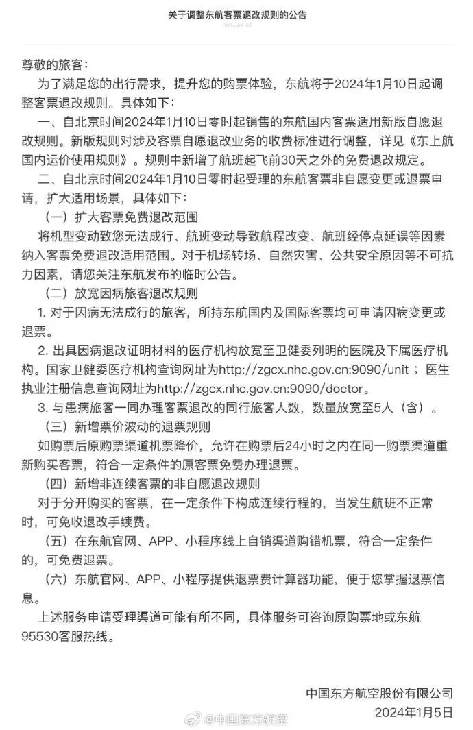
1月5日,中国东航发布公告,将于2024年1月10日起调整客票退改规则。
新调整的客票退改规则中,东航扩大了客票非自愿变更或退票申请的适用场景,包括扩大客票免费退改范围、放宽因病旅客退改规则、新增票价波动的退票规则、新增非连续客票的非自愿退改规则等。此外,规则中新增了航班起飞前30天之外的免费退改规定。
具体来看,东航将机型变动致使旅客无法成行、航班变动导致航程改变、航班经停点延误等因素纳入客票免费退改适用范围;对于因病无法成行的旅客,所持东航国内及国际客票均可申请因病变更或退票,与患病旅客一同办理客票退改的同行旅客人数,数量放宽至5人(含)。
如旅客购票后原购票渠道机票降价,东航允许在购票后24小时之内在同一购票渠道重新购买客票,符合一定条件的原客票免费办理退票。此外,对于分开购买的客票,在一定条件下构成连续行程的,当发生航班不正常时,可免收退改手续费。在东航官网、App、小程序线上自销渠道购错机票,符合一定条件的,也可免费退票。
1月4日南航发布了关于调整客票退改规则的公告。新版退改规扩大了客票免费退改范围,将机型变动致乘客无法成行、航班经停点延误、机场转场、不可抗力等因素均纳入客票免费退改适用范围。同时,还放宽因病退改规则,调整特殊场景客票处理规则,进一步扩大了误操作免费退改范围。
新版规则中南航国内客票自愿退改标准(适用除北京大兴机场、成都天府机场以外其他市场)大幅降低。其中,以票面价格为基准,经济舱各舱位退改手续费降低了5个至40个百分点不等。以经济舱R舱位为例,自愿变更费用从现行规则的100%降至60%,自愿退票的费用从100%降至75%。民航业内人士若言表示,这是民航退改签规则的一次进步,本质上退改签费用是考虑机会成本的收费,也是国际惯例,但是在当下对于整体出行市场确实存在客观影响,也是常见被旅客投诉的问题。此次规则的调整,对于民航进一步深化改革、高质量发展具有积极意义。
原标题:《又一航司宣布 涉及机票退改规则》
本文为澎湃号作者或机构在澎湃新闻上传并发布,仅代表该作者或机构观点,不代表澎湃新闻的观点或立场,澎湃新闻仅提供信息发布平台。申请澎湃号请用电脑访问http://renzheng.thepaper.cn。





- 报料热线: 021-962866
- 报料邮箱: news@thepaper.cn
互联网新闻信息服务许可证:31120170006
增值电信业务经营许可证:沪B2-2017116
© 2014-2026 上海东方报业有限公司




