- +1
哪些鲜活农产品享受“绿通”政策?
西红柿是番茄吗?樱桃与车厘子到底是啥关系?
随着经济社会快速发展,
鲜活农产品市场供应不断扩大,
品种类别也不断丰富,
一些外形相似、名称相近的
鲜活农产品品种不断增多,
客观上增大了“绿色通道”政策执行难度。
那么,究竟哪些产品才能享受
“绿色通道”政策呢?
2022年11月,交通运输部办公厅、
国家发展改革委办公厅、
财政部办公厅、农业农村部办公厅联合发布
《鲜活农产品品种目录》及配套的别名
及常用商品名称对照表。
今天就让小编带您一起了解吧!
什么是“绿通”政策?
“绿通”即为:鲜活农产品运输绿色通道。
2022年11月,交通运输部办公厅、国家发展改革委办公厅、财政部办公厅、农业农村部办公厅发布的《关于进一步提升鲜活农产品运输“绿色通道”政策服务水平的通知》(以下简称《通知》)中明确,对整车合法装载运输全国统一的《鲜活农产品品种目录》内产品的车辆,免收车辆通行费。
什么是鲜活农产品?
享受“绿色通道”政策的鲜活农产品是指新鲜蔬菜、水果,鲜活水产品,活的畜禽(仔猪、转地放蜂),新鲜的肉、蛋、奶。
畜禽、水产品、瓜果、蔬菜、肉、蛋、奶等的深加工产品,以及花、草、苗木、粮食等不属于鲜活农产品范围,不适用“绿色通道”运输政策。
如何判断“新鲜”“鲜活”“深加工”?
《通知》中明确对于新鲜蔬菜,可参照国家行业标准《新鲜蔬菜分类与代码》关于“蔬菜叶片或其他可食用部位具有一定的光泽和水分,没有发生萎蔫现象”的规定进行判断。
对于去皮、 去叶、清洗、分割等粗(初)加工的目录中的鲜活农产品,可以正常享受“绿色通道”政策。
对产品深加工,可参照《农业农村部等15部门关于促进农产品精深加工高质量发展若干政策措施的通知》(农产发〔2018〕3号)中,关于“农产品精深加工是在粗加工、初加工基础上,将其营养成分、功能成分、活性物质和副产物等进行再次加工,实现精加工、深加工等多次增值的加工过程”的规定进行判断。
那么,
到底有哪些鲜活农产品
享受“绿通”政策呢?
根据以下三张表,
您就会找到答案!
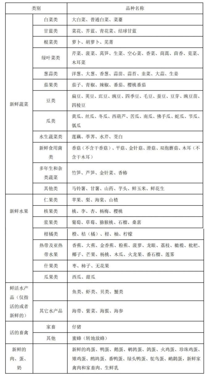
鲜活农产品品种目录
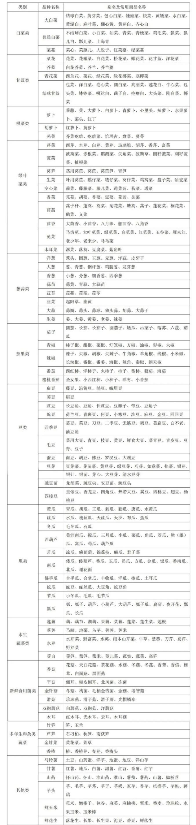
蔬菜别名及常用商品名称对照表
水果别名及常用商品名称对照表
来源丨交通运输部办公厅、国家发展改革委办公厅、财政部办公厅、农业农村部办公厅《关于进一步提升鲜活农产品运输“绿色通道”政策服务水平的通知》(交办公路〔2022〕78号)
继续滑动看下一个轻触阅读原文
山东省交通运输厅原标题:《哪些鲜活农产品享受“绿通”政策?》
本文为澎湃号作者或机构在澎湃新闻上传并发布,仅代表该作者或机构观点,不代表澎湃新闻的观点或立场,澎湃新闻仅提供信息发布平台。申请澎湃号请用电脑访问http://renzheng.thepaper.cn。





- 报料热线: 021-962866
- 报料邮箱: news@thepaper.cn
互联网新闻信息服务许可证:31120170006
增值电信业务经营许可证:沪B2-2017116
© 2014-2026 上海东方报业有限公司




